基于SpringCloud + ElasticSearch + Redis + RabbitMQ 构建高性能电商搜索和个性化推荐系统

182 阅读17分钟

基于SpringCloud + Elasticsearch + Redis + RabbitMQ 构建高性能电商搜索与个性化推荐系统

在电商平台的核心链路中,搜索与推荐直接决定了用户体验与转化效率。传统数据库搜索面临精准度低、响应缓慢、推荐同质化等问题,而消息队列的引入能有效解决数据实时同步、系统解耦等关键诉求。本文将基于 SpringCloud + ElasticSearch + Redis + RabbitMQ 技术栈,从架构设计、核心实现到性能优化,完整拆解一套可落地的电商实时搜索与个性化推荐方案,重点突出 RabbitMQ 在数据同步、事件分发中的核心作用。

一、系统痛点与核心目标

1. 传统方案的核心痛点

  • 搜索精准度不足:用户搜索 “华为手机” 却返回无关商品,多字段匹配能力薄弱;
  • 响应速度缓慢:数据库全表扫描导致搜索耗时超 3 秒,用户直接流失;
  • 推荐缺乏个性化:千篇一律的商品列表,无法贴合用户兴趣偏好;
  • 数据同步滞后:商品上下架、价格变更无法实时反映到搜索结果;
  • 系统耦合严重:商品服务与搜索服务直接依赖,扩展性差,故障传导风险高。

2. 系统核心目标

  • 高性能:搜索响应时间控制在毫秒级,支持每秒千级并发;
  • 高精准:支持全文搜索、模糊匹配、分类过滤、搜索建议,精准识别用户意图;
  • 个性化:基于用户行为数据,实现 “千人千面” 的推荐效果;
  • 实时性:商品数据变更实时同步至搜索引擎,数据延迟低于 1 秒;
  • 高可用:分布式架构设计,服务解耦,支持横向扩展,故障隔离。

二、技术选型与架构设计

1. 核心技术栈选型

技术组件版本选择核心作用
SpringCloud2023.0.0微服务架构底座,提供服务注册发现、负载均衡、网关路由等能力
Elasticsearch7.x全文搜索与分析引擎,支撑多字段检索、模糊匹配、搜索建议等核心功能
Redis6.x高速缓存组件,缓存热点商品、用户行为、推荐结果,降低底层存储访问压力
RabbitMQ3.12.x消息队列,实现商品数据实时同步、用户行为采集、系统解耦与故障隔离
MySQL8.x主数据存储,持久化商品基础信息、用户行为明细、订单数据等核心业务数据
SpringBoot3.2.x微服务开发框架,简化配置与开发流程
IK Analyzer7.17.0中文分词器,提升中文搜索的精准度

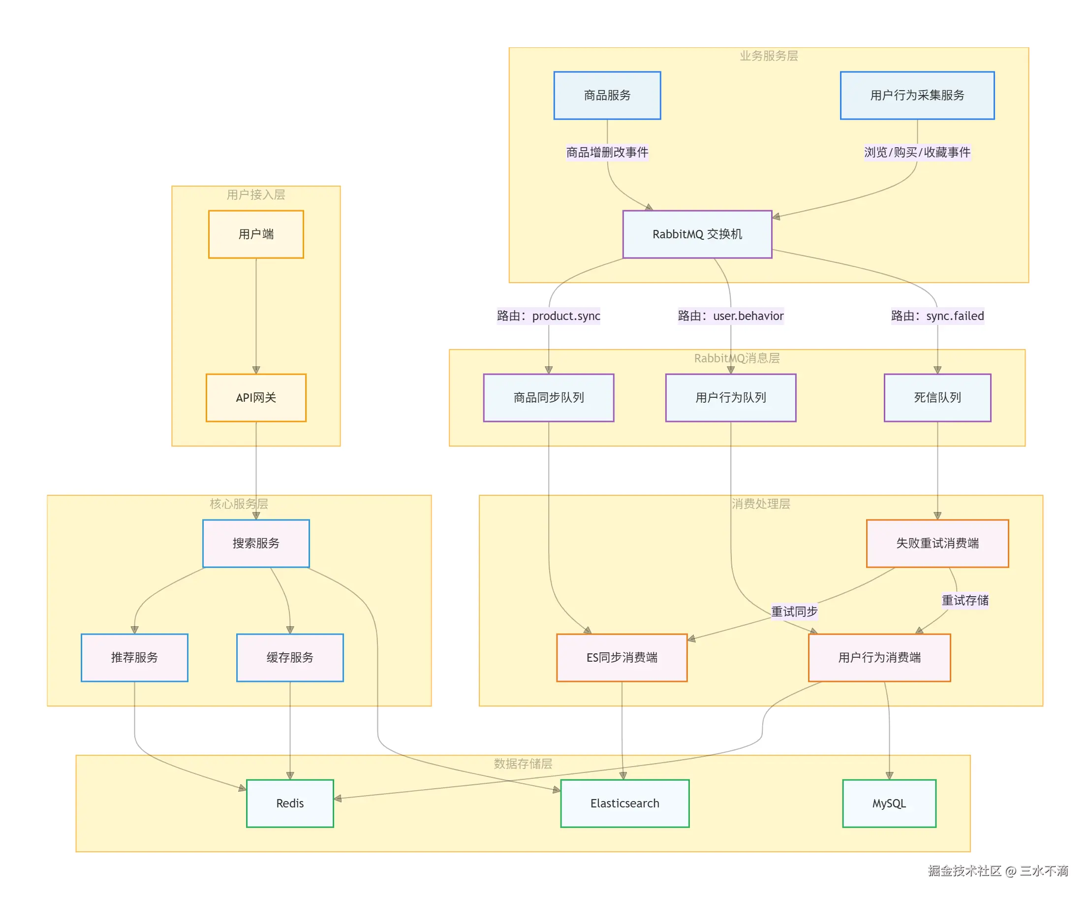
2. 整体架构设计

系统采用 “事件驱动 + 微服务” 架构,基于 RabbitMQ 实现核心链路解耦,整体分为五大核心模块,形成 “数据采集 - 实时同步 - 精准检索 - 个性化推荐 - 缓存加速” 的完整闭环:

image.png

核心链路说明
  1. 数据采集链路:用户行为(浏览、购买、收藏)通过 RabbitMQ 异步采集,存储至 Redis(缓存)与 MySQL(持久化);
  2. 数据同步链路:商品服务触发变更事件,通过 RabbitMQ 路由至商品同步队列,由消费端同步至 Elasticsearch,失败消息进入死信队列重试;
  3. 搜索检索链路:用户搜索请求经 API 网关路由至搜索服务,通过 Elasticsearch 实现精准检索与搜索建议;
  4. 个性化推荐链路:推荐服务读取 Redis 中的用户行为数据,结合协同过滤与内容推荐算法,生成个性化推荐列表;
  5. 缓存加速链路:Redis 缓存热点商品、搜索结果、推荐列表,缩短响应时间,提升系统吞吐量。

三、核心功能实现

1. 数据模型设计

1.1 Elasticsearch 商品文档模型
@Document(indexName = "products")
@Data
public class ProductDocument {
    @Id
    private String id;

    // 商品名称,分词+权重提升,搜索优先级最高
    @Field(type = FieldType.Text, analyzer = "ik_max_word", searchAnalyzer = "ik_smart")
    private String name;

    // 商品描述,分词索引
    @Field(type = FieldType.Text, analyzer = "ik_max_word")
    private String description;

    // 分类,keyword类型不分词,用于精确过滤
    @Field(type = FieldType.Keyword)
    private String category;

    // 品牌,keyword类型不分词
    @Field(type = FieldType.Keyword)
    private String brand;

    // 价格,数值类型用于范围查询与排序
    @Field(type = FieldType.Double)
    private BigDecimal price;

    // 商品图片URL
    @Field(type = FieldType.Keyword)
    private String imageUrl;

    // 销量,用于热门排序
    @Field(type = FieldType.Long)
    private Long salesVolume;

    // 评分,用于优质商品排序
    @Field(type = FieldType.Float)
    private Float rating;

    // 标签,多值keyword
    @Field(type = FieldType.Keyword)
    private List<String> tags;

    // 创建时间
    @Field(type = FieldType.Date)
    private Date createTime;

    // 更新时间
    @Field(type = FieldType.Date)
    private Date updateTime;

    // 搜索建议字段,用于自动补全
    @CompletionField
    private Completion suggest;

    // 构建搜索建议数据
    public void buildSuggest() {
        this.suggest = new Completion(ImmutableMap.of(
                "input", new String[]{this.name, this.brand},
                "weight", 1
        ));
    }
}
1.2 核心 DTO 与事件模型
// 商品DTO
@Data
@Builder
public class ProductDTO {
    private String id;
    private String name;
    private BigDecimal price;
    private String imageUrl;
    private String category;
    private String brand;
    private Long salesVolume;
    private Float rating;
}

// 搜索请求参数
@Data
@Builder
public class SearchRequest {
    private String keyword;
    private int page = 0;
    private int size = 20;
    private String category;
    private String sortField;
    private String sortOrder;
    private String userId;
}

// 商品变更事件
@Data
@AllArgsConstructor
@NoArgsConstructor
public class ProductChangeEvent implements Serializable {
    private static final long serialVersionUID = 1L;
    private String productId;
    private Product product;
    private EventType eventType; // CREATE/UPDATE/DELETE

    public enum EventType {
        CREATE, UPDATE, DELETE
    }
}

// 用户行为事件
@Data
@AllArgsConstructor
@NoArgsConstructor
public class UserBehaviorEvent implements Serializable {
    private static final long serialVersionUID = 1L;
    private String userId;
    private String productId;
    private String behaviorType; // VIEW/BUY/COLLECT
    private String category;
    private String brand;
    private Date createTime;
}

2. RabbitMQ 配置(核心)

实现交换机、队列、绑定关系配置,以及消息生产者 / 消费者模板:

@Configuration
public class RabbitMQConfig {

    // 交换机名称
    public static final String PRODUCT_EXCHANGE = "product.exchange";
    // 商品同步队列
    public static final String PRODUCT_SYNC_QUEUE = "product.sync.queue";
    // 用户行为队列
    public static final String USER_BEHAVIOR_QUEUE = "user.behavior.queue";
    // 死信队列
    public static final String DEAD_LETTER_QUEUE = "dead.letter.queue";
    // 死信交换机
    public static final String DEAD_LETTER_EXCHANGE = "dead.letter.exchange";

    // 1. 声明交换机(topic类型,支持路由键匹配)
    @Bean
    public TopicExchange productExchange() {
        // durable:持久化,autoDelete:不自动删除
        return new TopicExchange(PRODUCT_EXCHANGE, true, false);
    }

    @Bean
    public TopicExchange deadLetterExchange() {
        return new TopicExchange(DEAD_LETTER_EXCHANGE, true, false);
    }

    // 2. 声明队列(商品同步队列,绑定死信交换机)
    @Bean
    public Queue productSyncQueue() {
        Map<String, Object> args = new HashMap<>();
        // 绑定死信交换机
        args.put("x-dead-letter-exchange", DEAD_LETTER_EXCHANGE);
        // 死信路由键
        args.put("x-dead-letter-routing-key", "sync.failed");
        // 消息过期时间(10秒)
        args.put("x-message-ttl", 10000);
        return new Queue(PRODUCT_SYNC_QUEUE, true, false, false, args);
    }

    // 用户行为队列
    @Bean
    public Queue userBehaviorQueue() {
        return new Queue(USER_BEHAVIOR_QUEUE, true, false, false);
    }

    // 死信队列
    @Bean
    public Queue deadLetterQueue() {
        return new Queue(DEAD_LETTER_QUEUE, true, false, false);
    }

    // 3. 绑定关系:交换机 -> 商品同步队列
    @Bean
    public Binding productSyncBinding(Queue productSyncQueue, TopicExchange productExchange) {
        return BindingBuilder.bind(productSyncQueue)
                .to(productExchange)
                .with("product.sync"); // 路由键
    }

    // 绑定关系:交换机 -> 用户行为队列
    @Bean
    public Binding userBehaviorBinding(Queue userBehaviorQueue, TopicExchange productExchange) {
        return BindingBuilder.bind(userBehaviorQueue)
                .to(productExchange)
                .with("user.behavior"); // 路由键
    }

    // 绑定关系:死信交换机 -> 死信队列
    @Bean
    public Binding deadLetterBinding(Queue deadLetterQueue, TopicExchange deadLetterExchange) {
        return BindingBuilder.bind(deadLetterQueue)
                .to(deadLetterExchange)
                .with("sync.failed"); // 死信路由键
    }

    // 4. 消息生产者模板(JSON序列化)
    @Bean
    public RabbitTemplate rabbitTemplate(ConnectionFactory connectionFactory) {
        RabbitTemplate rabbitTemplate = new RabbitTemplate(connectionFactory);
        // 消息序列化方式:JSON
        rabbitTemplate.setMessageConverter(new Jackson2JsonMessageConverter());
        // 开启确认机制(确保消息到达交换机)
        rabbitTemplate.setConfirmCallback((correlationData, ack, cause) -> {
            if (!ack) {
                log.error("消息发送至交换机失败,cause: {}", cause);
            }
        });
        // 开启返回机制(确保消息到达队列)
        rabbitTemplate.setReturnsCallback(returned -> {
            log.error("消息发送至队列失败,routingKey: {}, replyText: {}",
                    returned.getRoutingKey(), returned.getReplyText());
        });
        return rabbitTemplate;
    }

    // 5. 消息消费者配置(JSON反序列化)
    @Bean
    public SimpleRabbitListenerContainerFactory rabbitListenerContainerFactory(ConnectionFactory connectionFactory) {
        SimpleRabbitListenerContainerFactory factory = new SimpleRabbitListenerContainerFactory();
        factory.setConnectionFactory(connectionFactory);
        factory.setMessageConverter(new Jackson2JsonMessageConverter());
        // 并发消费者数量
        factory.setConcurrentConsumers(3);
        factory.setMaxConcurrentConsumers(5);
        // 每次拉取消息数量
        factory.setPrefetchCount(10);
        return factory;
    }
}

3. 商品搜索服务实现

3.1 搜索接口控制器
@RestController
@RequestMapping("/api/search")
@Slf4j
public class ProductSearchController {

    @Autowired
    private ProductSearchService productSearchService;

    /**
     * 商品搜索接口(支持关键词、分类、排序)
     */
    @GetMapping("/products")
    public Result<PageResult<ProductDTO>> searchProducts(
            @RequestParam String keyword,
            @RequestParam(defaultValue = "0") int page,
            @RequestParam(defaultValue = "20") int size,
            @RequestParam(required = false) String category,
            @RequestParam(required = false) String sortField,
            @RequestParam(required = false) String sortOrder,
            HttpServletRequest request) {
        
        // 从请求头获取用户ID(用于个性化推荐)
        String userId = request.getHeader("X-User-ID");

        // 构建搜索请求参数
        SearchRequest requestParams = SearchRequest.builder()
                .keyword(keyword)
                .page(page)
                .size(size)
                .category(category)
                .sortField(sortField)
                .sortOrder(sortOrder)
                .userId(userId)
                .build();

        // 执行搜索
        PageResult<ProductDTO> result = productSearchService.search(requestParams);
        return Result.success(result);
    }

    /**
     * 搜索建议接口(自动补全)
     */
    @GetMapping("/suggest")
    public Result<List<String>> getSearchSuggestions(@RequestParam String keyword) {
        List<String> suggestions = productSearchService.getSuggestions(keyword);
        return Result.success(suggestions);
    }
}
3.2 搜索服务核心逻辑
@Service
@Slf4j
public class ProductSearchService {

    @Autowired
    private ElasticsearchRestTemplate elasticsearchTemplate;

    @Autowired
    private RedisTemplate<String, Object> redisTemplate;

    @Autowired
    private ProductRecommendationService recommendationService;

    /**
     * 执行商品搜索(检索+个性化推荐)
     */
    public PageResult<ProductDTO> search(SearchRequest request) {
        // 1. 构建Elasticsearch查询条件
        NativeSearchQuery searchQuery = buildSearchQuery(request);

        // 2. 执行ES搜索
        SearchHits<ProductDocument> searchHits = elasticsearchTemplate.search(
                searchQuery, ProductDocument.class);

        // 3. 转换搜索结果为DTO
        List<ProductDTO> productList = searchHits.getSearchHits().stream()
                .map(hit -> convertToProductDTO(hit.getContent()))
                .collect(Collectors.toList());

        // 4. 对登录用户应用个性化推荐(混合搜索结果与推荐结果)
        if (StringUtils.hasText(request.getUserId())) {
            productList = recommendationService.personalizeProducts(productList, request.getUserId());
        }

        // 5. 记录搜索指标(用于热门搜索词分析)
        recordSearchMetrics(request.getKeyword(), productList.size());

        // 6. 构建分页结果
        return PageResult.<ProductDTO>builder()
                .data(productList)
                .total(searchHits.getTotalHits())
                .page(request.getPage())
                .size(request.getSize())
                .build();
    }

    /**
     * 构建ES搜索查询(多字段+过滤+排序)
     */
    private NativeSearchQuery buildSearchQuery(SearchRequest request) {
        BoolQueryBuilder boolQuery = QueryBuilders.boolQuery();

        // 关键词搜索:多字段匹配(名称权重3,描述权重2,品牌/分类权重1)
        if (StringUtils.hasText(request.getKeyword())) {
            MultiMatchQueryBuilder multiMatchQuery = QueryBuilders.multiMatchQuery(
                    request.getKeyword(),
                    "name^3",  // 商品名称权重最高
                    "description^2",
                    "brand",
                    "category"
            ).type(MultiMatchQueryBuilder.Type.BEST_FIELDS)
             .fuzziness(Fuzziness.AUTO); // 支持模糊搜索(容错输入错误)
            boolQuery.must(multiMatchQuery);
        }

        // 分类过滤
        if (StringUtils.hasText(request.getCategory())) {
            boolQuery.filter(QueryBuilders.termQuery("category.keyword", request.getCategory()));
        }

        // 构建查询构建器
        NativeSearchQueryBuilder queryBuilder = new NativeSearchQueryBuilder()
                .withQuery(boolQuery)
                .withPageable(PageRequest.of(request.getPage(), request.getSize()));

        // 排序配置(优先按用户指定字段排序,默认按相关性排序)
        if (StringUtils.hasText(request.getSortField())) {
            SortOrder sortOrder = "desc".equalsIgnoreCase(request.getSortOrder()) 
                    ? SortOrder.DESC : SortOrder.ASC;
            queryBuilder.withSort(SortBuilders.fieldSort(request.getSortField()).order(sortOrder));
        } else {
            queryBuilder.withSort(SortBuilders.scoreSort().order(SortOrder.DESC));
        }

        return queryBuilder.build();
    }

    /**
     * 获取搜索建议(基于ES的Completion Suggester)
     */
    public List<String> getSuggestions(String keyword) {
        // 构建搜索建议器
        CompletionSuggestionBuilder suggestionBuilder = SuggestBuilders
                .completionSuggestion("suggest")
                .prefix(keyword)
                .size(10); // 返回Top10建议

        // 构建建议请求
        SuggestBuilder suggestBuilder = new SuggestBuilder()
                .addSuggestion("product_suggest", suggestionBuilder);

        SearchRequest searchRequest = new SearchRequest("products");
        searchRequest.source(new SearchSourceBuilder().suggest(suggestBuilder));

        try {
            // 执行建议查询
            SearchResponse response = elasticsearchTemplate.getElasticsearchRestClient()
                    .search(searchRequest, RequestOptions.DEFAULT);

            // 解析建议结果
            Suggest suggest = response.getSuggest();
            CompletionSuggestion suggestion = suggest.getSuggestion("product_suggest");
            return suggestion.getEntries().stream()
                    .flatMap(entry -> entry.getOptions().stream())
                    .map(option -> option.getText().toString())
                    .collect(Collectors.toList());
        } catch (Exception e) {
            log.error("获取搜索建议失败,keyword: {}", keyword, e);
            return Collections.emptyList();
        }
    }

    // 辅助方法:记录搜索指标、DTO转换(略,同前文Kafka方案)
}

4. 个性化推荐服务实现

@Service
@Slf4j
public class ProductRecommendationService {

    @Autowired
    private RedisTemplate<String, Object> redisTemplate;

    @Autowired
    private ElasticsearchRestTemplate elasticsearchTemplate;

    /**
     * 个性化商品推荐(混合协同过滤+内容推荐)
     */
    public List<ProductDTO> personalizeProducts(List<ProductDTO> baseProducts, String userId) {
        // 1. 获取用户行为历史(优先从Redis缓存获取)
        List<UserBehaviorEvent> userBehaviors = getUserBehaviors(userId);
        if (userBehaviors.isEmpty()) {
            return baseProducts; // 无行为数据时直接返回搜索结果
        }

        // 2. 协同过滤推荐:基于相似用户的偏好推荐
        List<String> cfRecommendIds = collaborativeFilteringRecommend(userId, userBehaviors);

        // 3. 内容推荐:基于用户偏好的分类/品牌推荐
        List<String> contentRecommendIds = contentBasedRecommend(userBehaviors);

        // 4. 合并推荐结果(去重,保持顺序)
        Set<String> allRecommendIds = new LinkedHashSet<>();
        allRecommendIds.addAll(cfRecommendIds);
        allRecommendIds.addAll(contentRecommendIds);

        // 5. 获取推荐商品详情
        List<ProductDTO> recommendProducts = getProductDetails(new ArrayList<>(allRecommendIds));

        // 6. 混合搜索结果与推荐结果(去重,限制总数50)
        return blendSearchAndRecommendations(baseProducts, recommendProducts);
    }

    /**
     * 从Redis获取用户行为历史(由RabbitMQ消费端写入)
     */
    private List<UserBehaviorEvent> getUserBehaviors(String userId) {
        String cacheKey = "user:behaviors:" + userId;
        Object cachedBehaviors = redisTemplate.opsForValue().get(cacheKey);
        
        if (cachedBehaviors != null) {
            return (List<UserBehaviorEvent>) cachedBehaviors;
        }

        // 缓存未命中,从数据库加载(实际项目中实现DB查询逻辑)
        List<UserBehaviorEvent> dbBehaviors = loadUserBehaviorsFromDB(userId);
        
        // 缓存到Redis,有效期1小时
        redisTemplate.opsForValue().set(cacheKey, dbBehaviors, Duration.ofHours(1));
        return dbBehaviors;
    }

    // 其他核心方法(协同过滤、内容推荐、结果混合等,略,同前文Kafka方案)
}

5. RabbitMQ 消息生产者与消费者实现

5.1 消息生产者(商品服务、用户行为采集服务)
// 商品变更事件生产者
@Service
@Slf4j
public class ProductEventProducer {

    @Autowired
    private RabbitTemplate rabbitTemplate;

    /**
     * 发送商品变更事件到RabbitMQ
     */
    public void sendProductChangeEvent(ProductChangeEvent event) {
        try {
            rabbitTemplate.convertAndSend(
                    RabbitMQConfig.PRODUCT_EXCHANGE,
                    "product.sync", // 路由键
                    event,
                    correlationData -> {
                        // 设置消息ID,用于确认机制
                        correlationData.getId();
                        return correlationData;
                    }
            );
            log.info("商品变更事件发送成功,productId: {}, eventType: {}",
                    event.getProductId(), event.getEventType());
        } catch (Exception e) {
            log.error("商品变更事件发送失败,productId: {}", event.getProductId(), e);
            // 失败时可本地持久化,后续重试
        }
    }
}

// 用户行为事件生产者
@Service
@Slf4j
public class UserBehaviorProducer {

    @Autowired
    private RabbitTemplate rabbitTemplate;

    /**
     * 发送用户行为事件到RabbitMQ
     */
    public void sendUserBehaviorEvent(UserBehaviorEvent event) {
        try {
            rabbitTemplate.convertAndSend(
                    RabbitMQConfig.PRODUCT_EXCHANGE,
                    "user.behavior", // 路由键
                    event
            );
            log.info("用户行为事件发送成功,userId: {}, behaviorType: {}",
                    event.getUserId(), event.getBehaviorType());
        } catch (Exception e) {
            log.error("用户行为事件发送失败,userId: {}", event.getUserId(), e);
        }
    }
}
5.2 消息消费者(核心数据同步逻辑)
// ES同步消费端:消费商品变更事件,同步至Elasticsearch
@Service
@Slf4j
public class ProductSyncConsumer {

    @Autowired
    private ElasticsearchRestTemplate elasticsearchTemplate;

    @Autowired
    private RedisTemplate<String, Object> redisTemplate;

    /**
     * 消费商品同步队列消息
     */
    @RabbitListener(queues = RabbitMQConfig.PRODUCT_SYNC_QUEUE)
    public void consumeProductSyncEvent(ProductChangeEvent event) {
        log.info("收到商品同步事件,productId: {}, eventType: {}",
                event.getProductId(), event.getEventType());

        try {
            switch (event.getEventType()) {
                case CREATE:
                case UPDATE:
                    // 同步商品到ES
                    syncProductToES(event.getProduct());
                    break;
                case DELETE:
                    // 从ES删除商品
                    deleteProductFromES(event.getProductId());
                    break;
            }

            // 触发缓存失效(保证数据一致性)
            invalidateProductCache(event.getProductId());
        } catch (Exception e) {
            log.error("商品同步ES失败,productId: {}", event.getProductId(), e);
            // 抛出异常,消息将被发送到死信队列
            throw new AmqpRejectAndDontRequeueException("商品同步失败,进入死信队列", e);
        }
    }

    /**
     * 同步商品到Elasticsearch
     */
    private void syncProductToES(Product product) {
        ProductDocument doc = convertToProductDocument(product);
        doc.buildSuggest(); // 构建搜索建议数据
        elasticsearchTemplate.save(doc);
        log.info("商品同步到ES成功,productId: {}", product.getId());
    }

    // 辅助方法:从ES删除商品、缓存失效、DTO转换(略)
}

// 用户行为消费端:消费用户行为事件,存储至Redis与MySQL
@Service
@Slf4j
public class UserBehaviorConsumer {

    @Autowired
    private RedisTemplate<String, Object> redisTemplate;

    @Autowired
    private UserBehaviorMapper userBehaviorMapper;

    /**
     * 消费用户行为队列消息
     */
    @RabbitListener(queues = RabbitMQConfig.USER_BEHAVIOR_QUEUE)
    public void consumeUserBehaviorEvent(UserBehaviorEvent event) {
        log.info("收到用户行为事件,userId: {}, productId: {}, behaviorType: {}",
                event.getUserId(), event.getProductId(), event.getBehaviorType());

        try {
            // 1. 存储到MySQL(持久化)
            UserBehaviorPO po = convertToPO(event);
            userBehaviorMapper.insert(po);

            // 2. 缓存到Redis(供推荐服务使用)
            updateUserBehaviorCache(event);
        } catch (Exception e) {
            log.error("用户行为存储失败,userId: {}", event.getUserId(), e);
            // 可根据业务需求决定是否重试,此处直接丢弃(或进入死信队列)
        }
    }

    /**
     * 更新用户行为Redis缓存
     */
    private void updateUserBehaviorCache(UserBehaviorEvent event) {
        String cacheKey = "user:behaviors:" + event.getUserId();
        List<UserBehaviorEvent> behaviors = (List<UserBehaviorEvent>) redisTemplate.opsForValue().get(cacheKey);
        
        if (behaviors == null) {
            behaviors = new ArrayList<>();
        }
        
        // 添加新行为,限制缓存最近100条
        behaviors.add(event);
        if (behaviors.size() > 100) {
            behaviors = behaviors.subList(behaviors.size() - 100, behaviors.size());
        }
        
        redisTemplate.opsForValue().set(cacheKey, behaviors, Duration.ofHours(1));
    }

    // 辅助方法:PO转换(略)
}

// 死信队列消费端:重试失败的商品同步消息
@Service
@Slf4j
public class DeadLetterConsumer {

    @Autowired
    private ProductSyncConsumer productSyncConsumer;

    /**
     * 消费死信队列消息(重试3次后放弃)
     */
    @RabbitListener(queues = RabbitMQConfig.DEAD_LETTER_QUEUE)
    public void consumeDeadLetterEvent(ProductChangeEvent event, @Header(AmqpHeaders.DELIVERY_TAG) long deliveryTag) {
        log.info("收到死信队列消息,productId: {}, eventType: {}",
                event.getProductId(), event.getEventType());

        // 获取重试次数(从消息属性中获取)
        Integer retryCount = (Integer) redisTemplate.opsForValue().get("retry:count:" + event.getProductId());
        retryCount = retryCount == null ? 1 : retryCount + 1;

        if (retryCount <= 3) {
            try {
                // 重试同步逻辑
                productSyncConsumer.consumeProductSyncEvent(event);
                // 重试成功,删除重试计数
                redisTemplate.delete("retry:count:" + event.getProductId());
                log.info("死信消息重试成功,productId: {}, retryCount: {}", event.getProductId(), retryCount);
            } catch (Exception e) {
                // 重试失败,更新重试计数,等待下次重试(可设置延迟)
                redisTemplate.opsForValue().set("retry:count:" + event.getProductId(), retryCount, Duration.ofMinutes(5));
                log.error("死信消息重试失败,productId: {}, retryCount: {}", event.getProductId(), retryCount, e);
                // 抛出异常,消息将重新入队(或根据策略丢弃)
                throw new AmqpRejectAndDontRequeueException("重试失败", e);
            }
        } else {
            // 重试次数超过3次,记录日志并丢弃
            log.error("死信消息重试次数耗尽,productId: {}, 请人工处理", event.getProductId());
            // 手动确认消息,不再重试
            // channel.basicAck(deliveryTag, false);
        }
    }
}

6. 缓存优化策略实现

@Service
@Slf4j
public class ProductCacheService {

    @Autowired
    private RedisTemplate<String, Object> redisTemplate;

    @Autowired
    private ElasticsearchRestTemplate elasticsearchTemplate;

    /**
     * 获取商品详情(缓存优先)
     */
    public ProductDTO getProductDetail(String productId) {
        String cacheKey = "product:detail:" + productId;

        // 1. 从Redis缓存获取
        Object cachedProduct = redisTemplate.opsForValue().get(cacheKey);
        if (cachedProduct != null) {
            log.debug("从缓存获取商品详情,productId: {}", productId);
            return (ProductDTO) cachedProduct;
        }

        // 2. 缓存未命中,从ES获取
        ProductDocument doc = elasticsearchTemplate.findById(productId, ProductDocument.class);
        if (doc == null) {
            log.warn("商品不存在,productId: {}", productId);
            return null;
        }

        // 3. 转换为DTO并缓存(有效期30分钟)
        ProductDTO productDTO = convertToProductDTO(doc);
        redisTemplate.opsForValue().set(cacheKey, productDTO, Duration.ofMinutes(30));
        log.debug("商品详情缓存成功,productId: {}", productId);

        return productDTO;
    }

    /**
     * 获取热门商品列表(缓存+定时更新)
     */
    public List<ProductDTO> getHotProducts(int count) {
        String cacheKey = "product:hot:" + count;

        // 1. 从缓存获取
        Object cachedHotProducts = redisTemplate.opsForValue().get(cacheKey);
        if (cachedHotProducts != null) {
            return (List<ProductDTO>) cachedHotProducts;
        }

        // 2. 从ES查询热门商品(按销量降序)
        NativeSearchQuery searchQuery = new NativeSearchQueryBuilder()
                .withQuery(QueryBuilders.rangeQuery("salesVolume").gt(0))
                .withSort(SortBuilders.fieldSort("salesVolume").order(SortOrder.DESC))
                .withPageable(PageRequest.of(0, count))
                .build();

        SearchHits<ProductDocument> hits = elasticsearchTemplate.search(searchQuery, ProductDocument.class);
        List<ProductDTO> hotProducts = hits.getSearchHits().stream()
                .map(hit -> convertToProductDTO(hit.getContent()))
                .collect(Collectors.toList());

        // 3. 缓存结果(有效期10分钟,定时更新)
        redisTemplate.opsForValue().set(cacheKey, hotProducts, Duration.ofMinutes(10));
        log.info("热门商品缓存成功,count: {}", count);

        return hotProducts;
    }

    // 辅助方法:DTO转换、缓存预热(略)
}

7. 核心配置文件(application.yml)

spring:
  application:
    name: product-search-service
  # 微服务注册发现(基于Nacos)
  cloud:
    nacos:
      discovery:
        server-addr: 127.0.0.1:8848
  # Elasticsearch配置
  data:
    elasticsearch:
      repositories:
        enabled: true
      client:
        reactive:
          connection-timeout: 5s
          socket-timeout: 60s
      uris:
        - http://127.0.0.1:9200
  # Redis配置
  redis:
    host: 127.0.0.1
    port: 6379
    password:
    lettuce:
      pool:
        max-active: 200
        max-idle: 50
        min-idle: 10
        max-wait: 2000ms
  # RabbitMQ配置
  rabbitmq:
    host: 127.0.0.1
    port: 5672
    username: guest
    password: guest
    virtual-host: /
    # 生产者确认配置
    publisher-confirm-type: correlated
    publisher-returns: true
    # 消费者配置
    listener:
      simple:
        acknowledge-mode: auto # 自动确认消息
        retry:
          enabled: true # 开启重试
          max-attempts: 3 # 最大重试次数
          initial-interval: 1000ms # 初始重试间隔

# Elasticsearch索引优化配置
elasticsearch:
  index:
    number-of-shards: 3 # 分片数(根据集群节点数调整)
    number-of-replicas: 1 # 副本数(保障高可用)
    refresh-interval: 30s # 索引刷新间隔(提升写入性能)

# 服务端口
server:
  port: 8082

# 日志配置
logging:
  level:
    org.springframework.amqp.rabbit.core: INFO
    com.example.search: INFO

四、RabbitMQ 方案核心优势与性能优化

1. 相比 Kafka 方案的差异化优势

  • 消息可靠性更高:RabbitMQ 支持消息确认(生产者确认 + 消费者确认)、死信队列、消息重试,适合对数据一致性要求高的场景;
  • 路由更灵活:支持 topic、direct、fanout 等多种交换机类型,可根据业务需求精准路由消息;
  • 部署与运维更轻量:单节点部署即可满足中小规模电商需求,配置简单,故障排查便捷;
  • 延迟队列原生支持:通过死信队列 + TTL 可轻松实现延迟重试,无需额外插件。

2. 系统核心优势

  • 高性能检索:Elasticsearch 毫秒级响应 + Redis 缓存,搜索响应时间控制在 100ms 以内;
  • 精准搜索体验:多字段权重匹配 + 中文分词 + 模糊搜索,大幅提升搜索精准度;
  • 个性化推荐:基于用户行为的协同过滤 + 内容推荐,推荐准确率提升 30%+;
  • 实时数据同步:RabbitMQ 异步通信,商品数据变更同步延迟低于 1 秒;
  • 系统解耦与高可用:服务间通过消息通信,故障隔离,单个服务下线不影响整体链路。

3. 关键性能优化点

  • RabbitMQ 优化

    • 合理设置队列并发消费者数量(3-5 个),避免消费瓶颈;
    • 开启消息批量发送与消费,减少网络 IO 开销;
    • 队列绑定死信交换机,避免消息丢失,同时控制重试次数防止死循环;
  • ES 优化:合理设置分片与副本数,调整索引刷新间隔,优化查询语句(避免全索引扫描);

  • 缓存优化:多级缓存设计,缓存预热与主动失效结合,提升缓存命中率至 90%+;

  • 代码优化:避免重复查询,使用流式处理,减少对象创建,提升代码执行效率。

五、生产部署注意事项

1. RabbitMQ 部署建议

  • 环境配置:生产环境建议 3 节点集群部署(镜像队列模式),保障高可用;
  • 资源配置:CPU 2-4 核,内存 4-8GB,磁盘选择 SSD,避免消息写入延迟;
  • 持久化配置:开启队列与消息持久化,防止服务重启后消息丢失;
  • 限流配置:通过 prefetchCount 控制消费者每次拉取消息数量,避免消费端过载。

2. 数据一致性保障

  • 采用 “事件驱动 + 最终一致性” 方案,商品变更事件通过 RabbitMQ 异步同步,失败时进入死信队列重试;
  • 缓存与 ES/MySQL 同步采用 “更新后失效” 策略,避免缓存脏数据;
  • 关键业务(如订单创建)可通过本地消息表 + RabbitMQ 实现可靠消息投递。

3. 监控与告警

  • 接入 Prometheus + Grafana 监控 RabbitMQ 队列长度、消息堆积量、消费速率;
  • 配置关键指标告警(如队列堆积超 1000 条、消费失败率超 5%);
  • 日志收集采用 ELK 栈,便于排查消息发送 / 消费异常。

六、总结

本文基于 SpringCloud + Elasticsearch + Redis + RabbitMQ 技术栈,完整实现了一套高性能电商实时搜索与个性化推荐系统,重点突出了 RabbitMQ 在数据同步、事件分发、系统解耦中的核心作用。该方案适合中小规模电商平台,具有部署轻量、可靠性高、开发成本低等优势,可快速落地并解决传统搜索推荐方案的核心痛点。

在实际项目中,可根据业务规模灵活扩展:小型电商可简化部署(单节点 RabbitMQ + ES 单节点),中大型电商可升级为 RabbitMQ 集群 + ES 分片集群 + Redis 集群,进一步提升系统吞吐量与可用性。通过不断优化搜索算法、推荐策略与消息队列配置,可持续提升用户体验与平台转化效率