清华/芝加哥大学最新Nature成果!AI令科学家提前1.37年晋升,科学探索范围缩减4.63%

66 阅读11分钟

人工智能(AI)的飞速发展正深刻改写科学研究的底层逻辑,从 AlphaFold 精准预测蛋白质结构并斩获诺贝尔奖,到 ChatGPT 驱动自主实验室实现高通量实验,再到大语言模型赋能科学写作与成果提炼,AI 正以多元形态展现着提升科研生产力、放大研究可见度的巨大潜力。

然而,AI 工具在推动个体科学家进步的同时,也引发了关于其对科学整体发展影响的深层思考,核心矛盾聚焦于个体利益与集体利益的潜在冲突:AI 究竟是仅助力科学家个人学术发展,还是能同时推动科学领域的多元化探索与长远进步?尽管已有研究暗示 AI 能为个体科学家带来显著益处,却也可能因 AI 教育差距加剧不平等,且引用模式的演变正悄然改变科研格局,但关于 AI 对科学影响的大规模实证测量仍显匮乏,其对科研生态的细致、动态作用仍亟待厘清。

近期,清华大学联合芝加哥大学的研究团队在 Nature 发表题为「Artificial intelligence tools expand scientists’ impact but contract science’s focus」的最新研究成果,通过分析 1980-2025 年间 4,130 万篇自然科学论文和 537 万名科学家的数据,揭示了一个关于 AI for Science 的惊人悖论:AI 是个人科研的「超级加速器」,却是集体科学的「隐形收缩器」。 这项研究不仅数据规模宏大,其分析框架更是精巧,为行业理解 AI 对科学的根本性影响提供了前所未有的系统性证据。

图片
论文地址: 

www.nature.com/articles/s4…

关注公众号,后台回复「AI 工具」获取完整 PDF

更多 AI 前沿论文:
hyper.ai/papers

研究思路:从个体到集体,构建一条完整的因果链条

这项研究的顶层设计极为清晰,它没有停留在对现象的简单描述,而是构建了一条从识别(Identification)到探寻机制的完整分析链条。

起点:精准识别(What)

研究的第一步也是最关键的一步,是如何在浩如烟海的文献中,准确区分出哪些是「使用 AI 作为工具」的研究,而非「研究 AI 本身」的工作。研究团队刻意排除了计算机科学和数学领域,将焦点锁定在生物学、医学、化学等 6 个自然科学学科,确保研究的是 AI 对科学生产方式的「外溢影响」。

图片

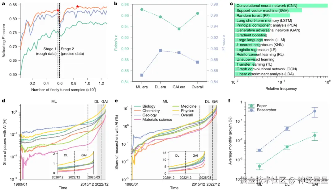
人工智能在科学研究中采用率的持续上升

a:在对 BERT 预训练模型进行两阶段微调的过程中,AI 论文识别性能不断提升:第一阶段使用较为粗略的训练数据,第二阶段在此基础上演化出更为精确的判别能力。研究人员分别基于论文标题(绿色)和摘要(紫色)独立训练两个模型,并将其整合为一个集成模型(橙色),在两个阶段中动态选择表现最优的模型(红色星号),以识别所有相关论文。

b:由人类专家对识别结果进行准确性评估。对于覆盖 AI 三个发展时期的样本,专家之间达成了高度一致(κ ≥ 0.93)。模型在与专家标注数据的验证中表现出较高准确性,F1 分数不低于 0.85。

c:在所选 AI 发展时期内,各学科中排名前 15 位的 AI 方法的相对采用频率。

d,e:在 1980 至 2025 年间、所选科学学科中,AI 增强型论文(d,n = 41,298,433)和采用 AI 的研究人员(e,n = 5,377,346)在机器学习(ML)、深度学习(DL)和生成式 AI(GAI)三个时期的增长情况。纵轴均采用对数刻度。

f:在 ML、DL 和 GAI 各时期内,所有所选学科中 AI 论文与研究人员数量的平均月增长率(n = 543 个月度观测值),误差条表示以均值为中心的 99% 置信区间(CI)。

个体层面:量化个人收益(Individual Impact)

在精准识别的基础上,研究首先回答了「对科学家个人有什么好处?」这个问题。通过追踪研究人员的年度发文量、引用量以及职业角色转变(从初级研究者到项目负责人),研究团队得出了那组令人震撼的数据:3.02 倍的发文量、4.84 倍的引用量、1.37 年的职业提前期。

图片

人工智能扩大论文影响力并促进研究人员职业发展

a:AI 论文(红色)与非 AI 论文(蓝色)在发表后获得的年均引用次数(插图分别展示前 1% 和前 10% 分位;n = 27,405,011),结果表明 AI 论文整体上吸引了更多引用。

b:采用 AI 的研究人员与未采用 AI 的研究人员的年均引用次数对比(P < 0.001,n = 5,377,346),其中采用 AI 的研究人员获得的引用次数平均为未采用者的 4.84 倍。

c:在初级科学家中,采用 AI 与未采用 AI 的研究人员在两类角色转变上的概率对比(各学科均为 n = 46 年度观测值)。与未采用 AI 的同行相比,采用 AI 的初级科学家更有可能成长为成熟研究人员,且退出学术界的概率更低。

d:从初级研究人员转变为成熟研究人员的生存函数(P < 0.001,n = 2,282,029)。该生存函数可很好地用指数分布进行拟合,结果显示采用 AI 的初级科学家更早完成这一转变。在所有面板中,误差条表示 99% 置信区间(CI);a 中的插图以 1% 和 10% 分位数为中心,其余面板均以均值为中心。所有统计检验均采用双侧 t 检验

集体层面:揭示结构变迁(Collective Structure)

随后,研究视角从微观个体跃升至宏观生态,提出了一个更深刻的问题:「当每个人都因 AI 受益时,科学整体发生了什么变化?」为此,研究团队引入了两个创新性的集体指标:第一类是知识广度(Knowledge Extent),衡量研究主题的覆盖范围。第二类是后续互动(Follow-on Engagement),衡量后续研究之间的互动密度。研究人员将引用同一项原始研究的后续成果视为一个整体,统计这些成果之间的相互引用密度,结果发现 AI 研究的后续互动减少约 22%。

归因:探寻背后机制(Why)

最后,研究并未止步于现象,而是深入探究了这种「扩张-收缩」悖论背后的驱动机制。通过排除热门度、早期影响力、资助优先级等因素,研究团队将矛头指向了最根本的原因——数据可得性(Data Availability)。AI 天然地被吸引到数据丰富、易于建模的成熟领域,从而导致了集体注意力的集中和探索空间的收缩。

这条从「What」到「Why」的完整逻辑链,使得研究结论极具说服力。

研究亮点:三大创新,直指核心

超越关键词匹配的 AI 论文识别法:

传统研究常依赖关键词(如「Neural Network」)来筛选 AI 论文,但这极易引入偏差。本研究采用两阶段微调的 BERT 模型,分别在论文标题和摘要上进行训练,并集成判断。该方法经专家盲审验证,F1 值高达 0.875,为整个研究奠定了坚实可靠的数据基础。

图片

扩展数据图——使用微调语言模型识别研究论文中 AI 使用情况的方法示意图

a:所部署语言模型的结构示意,该模型由分词器(tokenizer)、核心 BERT 模型以及线性层组成。

b:两阶段模型微调流程示意,其中在每个阶段研究人员分别设计了用于构建正样本与负样本数据的具体方法

开创性的「知识广度」量化指标:

如何衡量一个领域的「探索范围」?研究团队利用 SPECTER 2.0 这一专为科学文献设计的嵌入模型,将每篇论文映射到 768 维的语义向量空间。一个论文集合的「知识广度」被定义为其在该空间中所覆盖的最大直径。这种方法将抽象的「知识多样性」转化为可精确计算的几何距离,是科学计量学的一大创举。

揭示「孤独的拥挤」学术互动模式:

研究发现,引用同一篇 AI 论文的后续研究之间,相互引用的概率降低了 22%。这描绘出一幅「星型」而非「网状」的科研图景:大量研究像行星一样围绕少数几颗「明星」AI 成果公转,彼此之间却缺乏横向连接。这种「孤独的拥挤(Lonely Crowds)」状态,正是科学创造力被抑制的危险信号。

如何用向量空间「称量」科学的广度?

如果说整篇论文是一座宏大的建筑,那么其技术核心无疑是 SPECTER 2.0 嵌入模型与知识广度(Knowledge Extent)。

想象一下,整个科学知识体系是一个浩瀚的宇宙。SPECTER 2.0 的作用,就是给这个宇宙建立一套精密的坐标系。它通过学习数千万篇论文及其引用关系,将每一篇论文都转化为一个 768 维的坐标点(即向量)。在这个高维空间里,主题相近的论文,其坐标点就靠得近;主题迥异的论文,坐标点则相距甚远。

有了这个坐标系,如何衡量一个研究领域的「疆域」有多大?研究团队的思路非常巧妙:

取样: 从某个特定领域(比如 AI 增强的生物学研究)中,随机抽取一批论文。

定位: 利用 SPECTER 2.0,将这批论文全部投射到 768 维的知识宇宙中,得到一堆坐标点。

找中心: 计算所有这些点的几何中心(质心)。

量直径: 找到离这个中心最远的那个点,它到中心的距离,就被定义为这批论文的「知识广度」。

图片

AI 的采用与科学领域内及跨领域知识广度的收缩相关

a:研究人员使用一个预训练的文本嵌入模型,将研究论文嵌入到一个 768 维向量空间中,并在该空间内度量论文的知识广度。

b:为了便于可视化,研究人员采用 t 分布随机邻域嵌入(t-SNE)算法,将随机抽取的 10,000 篇论文(其中一半为 AI 论文)的高维嵌入压缩至二维空间。如实线箭头和圆形边界所示,AI 论文(其知识广度在未降维的原始空间中计算)在整个自然科学范围内表现出更小的知识广度。此外,AI 论文在知识空间中的聚集程度更高,表明其对特定问题的关注更为集中。

c:各学科中 AI 论文与非 AI 论文的知识广度对比(P < 0.001,各学科 n = 1,000 个样本),结果显示 AI 研究聚焦于更加收缩的知识空间。

d:各学科中 AI 论文与非 AI 论文的知识熵对比(P < 0.001,各学科 n = 1,000 个样本),其中 AI 研究表现出更低的知识熵。在 c 和 d 两个面板中,箱线图以中位数为中心,箱体上下界分别为第一和第三四分位数(Q1 和 Q3),须线表示 1.5 倍四分位距。所有统计检验均采用中位数检验。

通过这种方法,研究团队可以公平地比较 AI 研究和非 AI 研究的「疆域」大小。结果清晰地显示,AI 研究的「知识广度」中位数比非 AI 研究小了 4.63%。这意味着,在 AI 的驱动下,科学家们正不约而同地涌向一片更小、更集中的知识区域。

更进一步,研究还分析了引用分布,发现 AI 研究呈现出更强的「马太效应」:前 22.2% 的 AI 论文拿走了 80% 的引用,其引用不平等程度(基尼系数 0.754)显著高于非 AI 研究(0.690)。

结语

综合来看,这套技术方案不仅回答了「科学是否变窄了」的问题,更精确地告诉研究人员「窄了多少」、「在哪个维度上变窄了」,以及「变窄后形成了怎样的结构」。这不再是模糊的担忧,而是可以用数据精确刻画的现实。

这项研究的价值,不在于否定 AI,而在于以最严谨的方式,揭示了研究人员拥抱 AI 时可能付出的隐性代价。它提醒研究人员,真正的科学智能,不应仅仅是提高效率的「工具」,更应成为拓展人类认知边界的「伙伴」。