Android 15 显示子系统深度解析(二):图形缓冲区管理与HWC硬件合成

469 阅读18分钟

引言

在上一篇文章中,我们深入探讨了SurfaceFlinger的核心机制和显示系统的整体架构。本文将继续深入显示子系统的底层实现,重点解析图形缓冲区的管理机制和硬件合成的工作原理。

图形缓冲区(GraphicBuffer)是Android显示系统中承载像素数据的核心数据结构,而BufferQueue则实现了生产者-消费者模型来高效管理这些缓冲区。在Android 15中,这些机制经过多年演进已经非常成熟,配合Hardware Composer 3.0硬件合成器,实现了低功耗、高性能的显示输出。

本文将基于Android 15 (AOSP)实际源码,深入分析以下核心内容:

  • GraphicBuffer与BufferQueue的生产者-消费者模型
  • Gralloc HAL的内存分配与管理机制
  • Hardware Composer 3.0的合成策略
  • Fence同步机制保证GPU/Display协同工作

系列导航: 这是"Android 15 核心子系统深度解析"系列的第2篇文章。建议先阅读第1篇了解SurfaceFlinger基础。

一、GraphicBuffer与BufferQueue机制

1.1 BufferQueue生产者-消费者模型

BufferQueue是Android显示系统中最核心的组件之一,它实现了一个高效的生产者-消费者模型,用于在应用进程和SurfaceFlinger之间传递图形缓冲区。

架构概览

02-01-bufferqueue-producer-consumer.png

如上图所示,BufferQueue的核心架构包含三个主要部分:

1. 生产者端 (Application进程)

  • Surface: 应用持有的绘图表面,封装了IGraphicBufferProducer接口
  • IGraphicBufferProducer: Binder接口,提供dequeueBuffer()queueBuffer()等方法
  • 应用通过Surface进行绘制,实际上是向BufferQueue中放入已渲染的缓冲区

2. BufferQueue核心

  • BufferQueueCore: 管理缓冲区池的核心数据结构
  • Buffer Slots: 通常包含3个槽位(Slot 0-2),每个槽位可处于不同状态
  • 缓冲区状态: FREE(空闲) → DEQUEUED(已获取) → QUEUED(已提交) → ACQUIRED(已消费) → FREE
  • GraphicBuffer Pool: 实际的共享内存缓冲区池
  • Fence管理: 管理acquireFence和releaseFence,实现GPU/Display同步

3. 消费者端 (SurfaceFlinger进程)

  • Layer: SurfaceFlinger中代表一个图层
  • IGraphicBufferConsumer: Binder接口,提供acquireBuffer()releaseBuffer()等方法
  • SurfaceFlinger从BufferQueue中取出缓冲区进行合成

BufferQueueCore源码分析

让我们看看BufferQueueCore的关键数据结构(源码位于frameworks/native/libs/gui/include/gui/BufferQueueCore.h):

class BufferQueueCore : public virtual RefBase {
    friend class BufferQueueProducer;
    friend class BufferQueueConsumer;

public:
    // 无效槽位标记
    enum { INVALID_BUFFER_SLOT = BufferItem::INVALID_BUFFER_SLOT };
    // 最大可被acquire的缓冲区数量
    enum { MAX_MAX_ACQUIRED_BUFFERS = BufferQueueDefs::NUM_BUFFER_SLOTS - 2 };

    // FIFO队列,存储已提交的缓冲区
    typedef Vector<BufferItem> Fifo;

    BufferQueueCore();
    virtual ~BufferQueueCore();

private:
    mutable std::mutex mMutex;  // 保护所有成员变量的互斥锁

    // 缓冲区槽位管理
    int getMinUndequeuedBufferCountLocked() const;
    int getMaxBufferCountLocked() const;
    void clearBufferSlotLocked(int slot);
    void freeAllBuffersLocked();

    // 核心成员变量
    BufferQueueDefs::SlotsType mSlots;  // 缓冲区槽位数组
    Fifo mQueue;                         // 已提交的缓冲区队列
    int mMaxAcquiredBufferCount;        // 最大可acquire数量
    int mDefaultWidth;                  // 默认宽度
    int mDefaultHeight;                 // 默认高度
    PixelFormat mDefaultBufferFormat;   // 默认像素格式
    uint64_t mConsumerUsageBits;        // 消费者使用标志
    // ...更多成员变量
};

关键要点:

  • BufferQueueCore使用mSlots数组管理所有缓冲区槽位
  • mQueue是一个FIFO队列,存储已提交但尚未被消费的缓冲区
  • 所有操作都通过mMutex互斥锁保护,确保线程安全

1.2 GraphicBuffer内部结构

GraphicBuffer是对共享内存图形缓冲区的封装,提供了跨进程传递和内存管理的能力。

GraphicBuffer核心属性

02-02-graphicbuffer-structure.png

从上图可以看出,GraphicBuffer包含以下核心组件:

1. 核心属性

  • width/height/stride: 缓冲区尺寸信息,stride是实际内存中每行的字节数(可能大于width)
  • format: 像素格式,如RGBA_8888、YCbCr_420_888等
  • layerCount: 图层数量,通常为1,VR场景可能大于1
  • usage: 使用标志位,决定内存类型和访问权限
  • mId: 全局唯一标识符
  • native_handle_t: 原生句柄,指向实际的共享内存

2. 内存管理模块

  • GraphicBufferAllocator: 负责通过Gralloc HAL分配内存
  • GraphicBufferMapper: 提供lock/unlock方法,将物理内存映射到虚拟地址空间

3. Usage标志详解

GraphicBuffer的usage标志是一个64位的位掩码,决定了缓冲区的使用方式和内存类型:

enum {
    // 软件访问标志
    USAGE_SW_READ_NEVER     = GRALLOC_USAGE_SW_READ_NEVER,      // 软件不读
    USAGE_SW_READ_RARELY    = GRALLOC_USAGE_SW_READ_RARELY,     // 软件偶尔读
    USAGE_SW_READ_OFTEN     = GRALLOC_USAGE_SW_READ_OFTEN,      // 软件频繁读
    USAGE_SW_WRITE_NEVER    = GRALLOC_USAGE_SW_WRITE_NEVER,     // 软件不写
    USAGE_SW_WRITE_RARELY   = GRALLOC_USAGE_SW_WRITE_RARELY,    // 软件偶尔写
    USAGE_SW_WRITE_OFTEN    = GRALLOC_USAGE_SW_WRITE_OFTEN,     // 软件频繁写

    // 硬件访问标志
    USAGE_HW_TEXTURE        = GRALLOC_USAGE_HW_TEXTURE,         // GPU纹理
    USAGE_HW_RENDER         = GRALLOC_USAGE_HW_RENDER,          // GPU渲染
    USAGE_HW_2D             = GRALLOC_USAGE_HW_2D,              // 2D硬件加速
    USAGE_HW_COMPOSER       = GRALLOC_USAGE_HW_COMPOSER,        // 硬件合成器
    USAGE_HW_VIDEO_ENCODER  = GRALLOC_USAGE_HW_VIDEO_ENCODER,   // 视频编码器

    // 特殊用途标志
    USAGE_PROTECTED         = GRALLOC_USAGE_PROTECTED,          // 安全内容(DRM)
    USAGE_CURSOR            = GRALLOC_USAGE_CURSOR,             // 光标图层
};

这些usage标志在内存分配时被Gralloc HAL解析,决定实际分配的物理内存类型(详见1.3节)。

4. 生命周期管理

GraphicBuffer继承自RefBase,使用智能指针sp<GraphicBuffer>进行引用计数管理:

GraphicBuffer创建
  ↓
initWithSize() / initWithHandle()  // 初始化lock()                              // 锁定内存,映射到虚拟地址
  ↓
使用(CPU/GPU读写数据)
  ↓
unlock()                            // 解锁内存
  ↓
~GraphicBuffer()                    // 引用计数为0时销毁

性能优化提示:

  • 软件读写频繁的缓冲区应设置USAGE_SW_READ_OFTEN和USAGE_SW_WRITE_OFTEN,这会分配CPU cache友好的内存
  • 纯GPU使用的缓冲区应只设置USAGE_HW_TEXTURE/RENDER,避免不必要的CPU缓存一致性开销

1.3 Gralloc HAL内存分配机制

Gralloc (Graphics Allocator) HAL是Android系统中负责分配图形内存的硬件抽象层接口。它根据usage标志分配不同类型的物理内存。

Gralloc分配流程

从应用请求缓冲区到实际物理内存分配的完整流程包括:

调用链路:

Application (dequeueBuffer)
  ↓
Surface::dequeueBuffer()
  ↓
BufferQueueProducer::dequeueBuffer()
  ↓
GraphicBufferAllocator::allocate()
  ↓
Gralloc HAL (IAllocator::allocate)
  ↓
Kernel Driver (Ion/DMA-BUF)
  ↓
Physical Memory

详细步骤:

  1. 检查缓冲区池: BufferQueueProducer首先检查是否有可复用的缓冲区
  2. 计算内存大小和对齐: 根据width、height、format计算所需字节数和对齐要求
  3. 确定内存类型: 根据usage标志映射到具体的内存类型
  4. 调用Gralloc HAL: 通过IAllocator接口请求分配
  5. 内核分配物理内存: Gralloc HAL调用Ion或DMA-BUF驱动分配连续物理内存
  6. 创建GraphicBuffer对象: 封装native_handle_t
  7. 注册到GraphicBufferMapper: 建立handle到虚拟地址的映射关系
  8. 返回native_handle_t: 通过Binder传递文件描述符到应用进程

Usage标志到内存类型的映射

Usage标志内存类型说明
USAGE_HW_TEXTUREGPU Memory (Cached)GPU可直接访问,支持纹理读取
USAGE_HW_RENDERGPU Memory (Write Combined)GPU渲染目标,优化写入性能
USAGE_HW_COMPOSERDisplay Memory (Contiguous)连续物理内存,Display直接扫描
USAGE_SW_READ_OFTENSystem Memory (Cached)CPU缓存友好,软件频繁读取
USAGE_SW_WRITE_OFTENSystem Memory (Cached)CPU缓存友好,软件频繁写入
USAGE_PROTECTEDSecure Memory (TrustZone)安全内存,仅TrustZone可访问
USAGE_HW_VIDEO_ENCODERVideo Memory (Contiguous)视频编码器专用,连续内存

Gralloc HAL接口(Android 15)

Android 15使用AIDL定义的Gralloc 5.0接口:

IAllocator接口 (内存分配):

// 分配缓冲区
status_t allocate(
    const BufferDescriptor& descriptor,  // 描述符(width/height/format/usage)
    int32_t count,                       // 分配数量
    int32_t* stride,                     // 返回实际stride
    native_handle_t** buffers            // 返回句柄数组
);

IMapper接口 (内存映射):

// 导入缓冲区句柄
status_t importBuffer(const native_handle_t* rawHandle);

// 锁定缓冲区,获取虚拟地址
status_t lock(
    buffer_handle_t buffer,              // 缓冲区句柄
    uint64_t usage,                      // 访问用途
    const Rect& accessRegion,            // 访问区域
    int acquireFence,                    // 同步fence
    void** data                          // 返回虚拟地址
);

// 解锁缓冲区
status_t unlock(
    buffer_handle_t buffer,              // 缓冲区句柄
    int* releaseFence                    // 返回同步fence
);

native_handle_t结构详解

native_handle_t是跨进程传递缓冲区的核心数据结构:

typedef struct native_handle {
    int version;        // 版本号,当前固定为sizeof(native_handle_t)
    int numFds;         // 文件描述符数量
    int numInts;        // 整数数量
    int data[0];        // 柔性数组,实际数据
                        // data[0..numFds-1]: 文件描述符(DMA-BUF FDs)
                        // data[numFds..numFds+numInts-1]: 元数据(stride/format等)
} native_handle_t;

关键机制:

  • 文件描述符传递: 通过Binder传递FD,实现零拷贝的跨进程内存共享
  • DMA-BUF: Linux内核的DMA-BUF机制允许多个设备(GPU/Display/Camera)直接访问同一块物理内存
  • 元数据: 存储stride、format、offset等信息,无需额外查询

性能优化要点:

  • 内存池复用: BufferQueue维护缓冲区池,避免频繁分配/释放
  • Zero-copy传输: 使用DMA-BUF FD传递,无需内存拷贝
  • 跨进程共享: 通过Binder传递FD,多进程可访问同一物理内存
  • 硬件加速支持: GPU/Display可直接DMA访问,无需CPU干预

二、Hardware Composer 3.0硬件合成

2.1 HWC 3.0架构概览

Hardware Composer (HWC) 是Android显示系统中负责硬件合成的关键组件。在Android 15中,HWC已经升级到3.0版本,使用AIDL接口替代了之前的HIDL。

HWC的核心职责:

  • 决定每个Layer使用GPU合成还是硬件Overlay合成
  • 管理硬件Overlay资源(通常有限,如2-4个)
  • 协调Display硬件进行最终输出
  • 提供VSync和热插拔事件通知

2.2 合成类型与策略

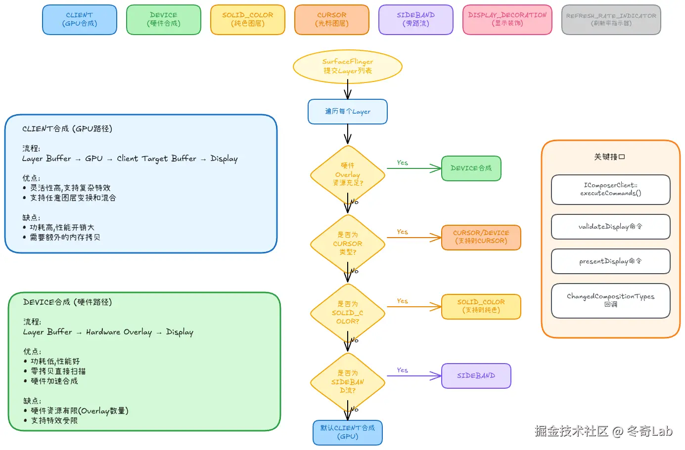
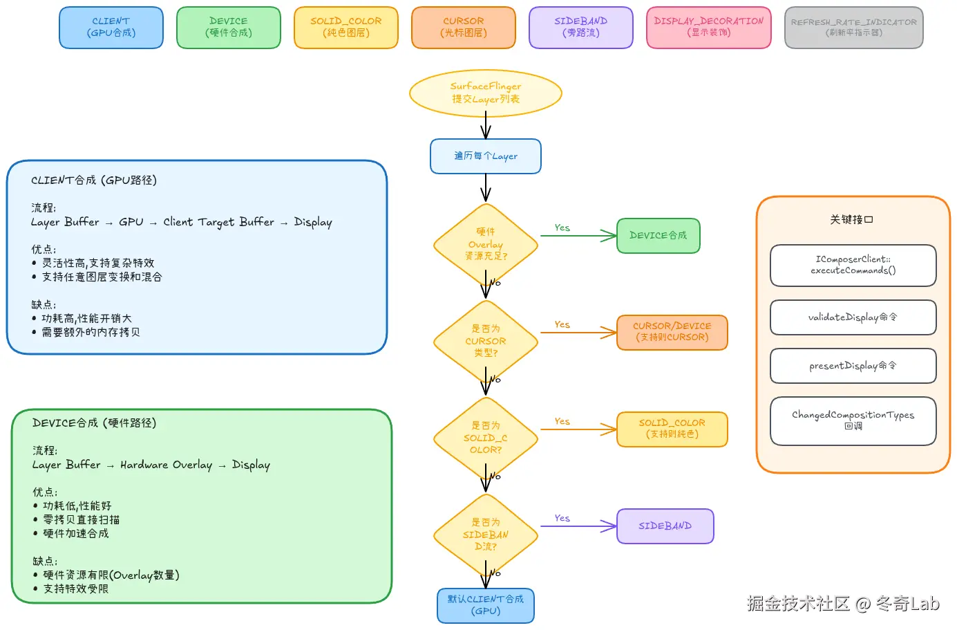
Android 15定义了7种合成类型,每种对应不同的硬件处理方式。

合成类型详解

02-03-hwc-composition-strategy.png

如上图所示,HWC 3.0定义的合成类型包括(源码位于hardware/interfaces/graphics/composer/aidl/android/hardware/graphics/composer3/Composition.aidl):

enum Composition {
    INVALID = 0,

    /**
     * CLIENT: GPU合成
     * SurfaceFlinger必须将此Layer合成到Client Target Buffer中
     * HWC不得请求更改此类型
     */
    CLIENT = 1,

    /**
     * DEVICE: 硬件Overlay合成
     * HWC通过硬件Overlay或其他硬件方式处理
     * validateDisplay时,HWC可以请求改为CLIENT
     */
    DEVICE = 2,

    /**
     * SOLID_COLOR: 纯色图层
     * HWC使用setLayerColor设置的颜色渲染
     * 如果硬件不支持,HWC应请求改为CLIENT
     */
    SOLID_COLOR = 3,

    /**
     * CURSOR: 光标图层
     * 类似DEVICE,但支持通过setCursorPosition异步更新位置
     * 如果不支持,HWC应请求改为DEVICE或CLIENT
     */
    CURSOR = 4,

    /**
     * SIDEBAND: 旁路流
     * HWC直接处理缓冲区更新和同步,无需SurfaceFlinger介入
     * 仅在支持Capability.SIDEBAND_STREAM的设备上可用
     */
    SIDEBAND = 5,

    /**
     * DISPLAY_DECORATION: 显示装饰层
     * 用于屏幕刘海和圆角的抗锯齿处理
     * 仅在getDisplayDecorationSupport返回有效值时可用
     */
    DISPLAY_DECORATION = 6,

    /**
     * REFRESH_RATE_INDICATOR: 刷新率指示器
     * 类似DEVICE,但更新不被视为"活动",不会重置省电模式计时器
     */
    REFRESH_RATE_INDICATOR = 7,
}

合成策略决策流程

SurfaceFlinger在每帧合成时,通过以下流程决定每个Layer的合成方式:

  1. SurfaceFlinger提交Layer列表

    • 调用IComposerClient::executeCommands()提交所有Layer配置
  2. HWC遍历每个Layer,执行validateDisplay逻辑:

    决策点1: 硬件Overlay资源是否充足?

    • Yes → 标记为DEVICE合成(最优)
    • No → 继续判断其他条件

    决策点2: 是否为特殊类型Layer?

    • CURSOR类型 → 检查硬件是否支持异步位置更新
      • 支持 → CURSOR
      • 不支持 → DEVICE或CLIENT
    • SOLID_COLOR类型 → 检查硬件是否支持纯色渲染
      • 支持 → SOLID_COLOR
      • 不支持 → CLIENT
    • SIDEBAND类型 → 检查是否支持旁路流
      • 支持 → SIDEBAND
      • 不支持 → DEVICE或CLIENT

    默认 → CLIENT合成(通过GPU)

  3. HWC返回ChangedCompositionTypes

    • 如果某些Layer无法使用硬件合成,HWC会请求SurfaceFlinger改用CLIENT合成
  4. SurfaceFlinger执行合成

    • 对于CLIENT类型: 使用GPU合成到Client Target Buffer
    • 对于DEVICE类型: 直接传递给Display硬件

CLIENT vs DEVICE合成对比

特性CLIENT合成(GPU)DEVICE合成(硬件Overlay)
执行路径Layer Buffer → GPU → Client Target → DisplayLayer Buffer → Hardware Overlay → Display
功耗较高(GPU启动功耗大)较低(无需GPU参与)
性能取决于GPU负载固定延迟,性能稳定
特效支持支持任意复杂特效(旋转/缩放/混合)受硬件能力限制
内存拷贝需要拷贝到Client TargetZero-copy直接DMA
资源限制无限制(仅受GPU性能限制)硬件Overlay数量有限(通常2-4个)
适用场景多窗口/特效丰富/Layer数量超过Overlay数全屏视频/简单UI

实战经验:

  • 全屏视频播放时,应优先使用DEVICE合成,显著降低功耗
  • 多窗口场景下,由于Overlay数量限制,大部分Layer会退化为CLIENT合成
  • CURSOR类型可以实现零延迟的鼠标移动(无需等待VSync)

2.3 validateDisplay与presentDisplay

HWC的核心工作流程包含两个关键阶段:

validateDisplay阶段

// SurfaceFlinger调用
CommandResultPayload[] executeCommands(DisplayCommand[] commands);

在validateDisplay阶段,HWC执行以下工作:

  1. 检查每个Layer的合成类型请求
  2. 评估硬件资源(Overlay数量、格式支持、变换支持等)
  3. 决策合成策略:
    • 如果硬件资源充足且支持Layer属性 → 保持DEVICE
    • 如果硬件资源不足或不支持 → 请求改为CLIENT
  4. 返回ChangedCompositionTypes:
    struct ChangedCompositionTypes {
        long display;
        ChangedCompositionLayer[] layers;  // 需要改变类型的Layer列表
    }
    

presentDisplay阶段

经过validateDisplay确认后,SurfaceFlinger调用presentDisplay提交最终合成:

// 提交Display输出
void presentDisplay(long display);

在presentDisplay阶段:

  1. CLIENT类型Layer: SurfaceFlinger已经用GPU合成到Client Target Buffer
  2. DEVICE类型Layer: HWC直接配置硬件Overlay指向Layer Buffer
  3. Display硬件扫描输出:
    • Overlay层直接DMA读取Layer Buffer
    • Client Target作为底层背景
    • 硬件合成器将多个源混合输出到屏幕

2.4 IComposerClient关键接口

让我们看看HWC 3.0的核心接口(源码位于hardware/interfaces/graphics/composer/aidl/android/hardware/graphics/composer3/IComposerClient.aidl):

interface IComposerClient {
    // 创建Layer
    long createLayer(long display, int bufferSlotCount);

    // 销毁Layer
    void destroyLayer(long display, long layer);

    // 执行命令(包含validateDisplay/presentDisplay等)
    CommandResultPayload[] executeCommands(DisplayCommand[] commands);

    // 获取显示能力
    DisplayCapability[] getDisplayCapabilities(long display);

    // 获取HDR能力
    HdrCapabilities getHdrCapabilities(long display);

    // 设置电源模式
    void setPowerMode(long display, PowerMode mode);

    // 设置VSync使能
    void setVsyncEnabled(long display, boolean enabled);

    // 注册回调(VSync/Hotplug/Refresh等)
    void registerCallback(IComposerCallback callback);

    // 获取Overlay支持信息
    OverlayProperties getOverlaySupport();
}

关键要点:

  • executeCommands是批量操作接口,一次调用可执行多个命令,减少Binder调用开销
  • registerCallback注册的回调会异步通知VSync、热插拔等事件
  • Android 15新增了HDR转换能力查询(getHdrConversionCapabilities)

三、Fence同步机制

3.1 Fence的作用

在异步的图形系统中,GPU渲染、SurfaceFlinger合成、Display扫描是并行执行的。Fence (同步栅栏) 机制用于协调这些异步操作,确保数据的正确性。

核心问题:

  • GPU渲染完成前,SurfaceFlinger不能读取Buffer
  • SurfaceFlinger合成完成前,Display不能扫描Buffer
  • Display扫描完成前,Application不能重用Buffer

解决方案: 使用acquireFence和releaseFence标记关键同步点。

3.2 Fence同步时序图

02-04-fence-sync-timeline.png

如上图所示,一个完整的帧从应用绘制到显示输出的Fence同步流程包括:

阶段1: 应用绘制 (T0)

// 1. 获取空闲Buffer
int slot;
sp<Fence> fence;
surface->dequeueBuffer(&slot, &fence);

// 2. 绘制内容(OpenGL ES / Vulkan)
// GPU异步执行渲染命令

// 3. 提交Buffer,创建acquireFence
sp<Fence> acquireFence = eglDupNativeFenceFDANDROID(display, sync);
surface->queueBuffer(slot, acquireFence);

acquireFence的含义: GPU渲染完成的信号量

阶段2: 等待GPU完成 (T0 → T1)

  • GPU异步执行渲染命令
  • acquireFence处于未信号状态
  • 当GPU渲染完成 → acquireFence发出信号 (✅ Signal点)

阶段3: SurfaceFlinger合成准备 (T1)

// 1. 获取Buffer
BufferItem item;
consumer->acquireBuffer(&item);

// 2. 等待acquireFence
item.mFence->wait(timeout);  // 🔵 Fence Wait点

// 3. 执行合成(GPU合成或HWC合成)

阶段4: 提交Display (T2)

// 1. 提交给Display硬件,创建releaseFence
sp<Fence> releaseFence = hwc->presentDisplay(display);

// 2. releaseFence: Display扫描完成的信号量

releaseFence的含义: Display扫描完成的信号量

阶段5: Display扫描 (T2 → T3)

  • Display硬件开始扫描输出
  • releaseFence处于未信号状态
  • 当Display扫描完成 → releaseFence发出信号 (✅ Signal点)

阶段6: 缓冲区回收 (T3)

// 1. 释放Buffer,传递releaseFence
consumer->releaseBuffer(slot, releaseFence);

// 2. Buffer回到FREE状态
// 3. Application可以再次dequeueBuffer获取此Buffer

3.3 Fence的实现机制

Fence在Linux内核中通过Sync Framework实现,Android使用的是sync_file + 文件描述符机制。

Sync Timeline与Sync Point

Timeline: GPU Timeline
  |
  |---- Sync Point 1 (Frame 100) -----> acquireFence1 (FD=10)
  |---- Sync Point 2 (Frame 101) -----> acquireFence2 (FD=11)
  |---- Sync Point 3 (Frame 102) -----> acquireFence3 (FD=12)
  • Sync Timeline: 驱动维护的递增序列(如GPU命令序列号)
  • Sync Point: Timeline上的某个点(如GPU完成Frame 100的渲染)
  • Sync File: 对应一个Sync Point的文件描述符,可通过poll()wait()等待信号

Fence API

class Fence : public LightRefBase<Fence> {
public:
    static const sp<Fence> NO_FENCE;  // 无需等待的特殊Fence

    // 等待Fence信号,可设置超时
    status_t wait(int timeout);

    // 非阻塞检查是否已信号
    status_t getSignalTime(nsecs_t* signalTime);

    // 获取文件描述符
    int dup() const;

private:
    int mFenceFd;  // 内核sync_file的文件描述符
};

性能优化提示:

  • Fence wait是阻塞操作,应在单独的线程中执行,避免阻塞主线程
  • 可以使用merge()合并多个Fence,等待所有条件满足
  • 已信号的Fence可以用NO_FENCE替代,减少FD传递开销

3.4 延迟分析

从上述时序图可以提取出关键性能指标:

延迟类型时间范围典型值(60Hz)说明
Rendering延迟T0 → T12-8msGPU渲染时间,取决于场景复杂度
Composition延迟T1 → T21-3msSurfaceFlinger合成时间
Display延迟T2 → T316.6ms一个VSync周期,Display扫描时间
总延迟T0 → T320-28ms端到端延迟,约1-2帧

优化建议:

  • 减少Rendering延迟: 优化渲染命令,使用Vulkan替代OpenGL ES
  • 减少Composition延迟: 优先使用DEVICE合成,减少GPU合成开销
  • 减少Display延迟: 使用VRR(Variable Refresh Rate)技术,动态调整刷新率

四、实战调试技巧

4.1 查看BufferQueue状态

# 查看所有Surface的BufferQueue状态
adb shell dumpsys SurfaceFlinger

# 查看特定应用的BufferQueue
adb shell dumpsys SurfaceFlinger --list | grep com.example.app
adb shell dumpsys SurfaceFlinger <layer_id>

关键信息:

  • mQueue: 当前队列中的Buffer数量
  • mMaxAcquiredBufferCount: 最大可acquire数量
  • mBufferAge: Buffer的使用次数
  • Fence状态: 每个Buffer的acquireFence和releaseFence状态

4.2 查看HWC合成策略

# 查看当前合成类型
adb shell dumpsys SurfaceFlinger --display-info

# 强制使用GPU合成(调试用)
adb shell service call SurfaceFlinger 1008 i32 1  # disable HWC

# 恢复硬件合成
adb shell service call SurfaceFlinger 1008 i32 0  # enable HWC

输出示例:

Layer com.example.app/MainActivity:
  Composition: DEVICE         # 硬件Overlay合成
  CompositionType: DEVICE

Layer StatusBar:
  Composition: CLIENT         # GPU合成
  CompositionType: CLIENT

4.3 查看Fence延迟

# 查看Fence统计信息
adb shell dumpsys SurfaceFlinger --fences

# 查看GPU Timeline
adb shell cat /sys/kernel/debug/sync/sw_sync

输出示例:

Fence: acquireFence FD=45
  Signaled: Yes
  Signal Time: 1234567890 (2.5ms ago)

Fence: releaseFence FD=46
  Signaled: No
  Timeout: 16ms

4.4 抓取GraphicBuffer快照

# 截取屏幕(包含所有Layer)
adb shell screencap -p /sdcard/screenshot.png
adb pull /sdcard/screenshot.png

# 抓取特定Layer的Buffer
adb shell dumpsys SurfaceFlinger --capture-layer <layer_name>

4.5 监控内存使用

# 查看Graphics内存统计
adb shell dumpsys meminfo <package_name> | grep Graphics

# 查看Gralloc分配情况
adb shell cat /sys/kernel/debug/ion/heaps/system

输出示例:

Graphics:        52340 kB  # GraphicBuffer占用内存
GL:              8192 kB   # GPU驱动内存

五、Android 15的新特性

5.1 Gralloc 5.0 AIDL接口

02-05-gralloc-allocation-flow.png

Android 15将Gralloc从HIDL迁移到AIDL,带来以下改进:

  • 更好的版本兼容性
  • 更低的Binder调用开销
  • 支持跨语言实现(C++/Rust/Java)

5.2 HWC 3.0增强

  • 新增REFRESH_RATE_INDICATOR合成类型,用于自适应刷新率
  • 支持notifyExpectedPresent()早期提示,优化VRR场景
  • 增强HDR转换能力查询和策略设置

5.3 BufferQueue优化

  • 引入setMaxDequeuedBufferCount()动态调整缓冲区数量
  • 优化Triple-buffering策略,减少Jank
  • 改进Fence等待机制,降低延迟

总结

本文深入分析了Android 15显示子系统的图形缓冲区管理和硬件合成机制:

  1. BufferQueue生产者-消费者模型是应用与SurfaceFlinger之间传递缓冲区的桥梁,通过状态机管理缓冲区生命周期
  2. GraphicBuffer封装了共享内存,通过native_handle_t实现零拷贝跨进程传递
  3. Gralloc HAL根据usage标志分配不同类型的物理内存,支持GPU/Display/CPU多方访问
  4. HWC 3.0智能决策合成策略,在硬件Overlay和GPU合成之间平衡性能与功耗
  5. Fence同步机制协调GPU/SurfaceFlinger/Display的异步操作,确保数据一致性

这些机制共同构成了Android显示系统的高性能基础。理解这些底层原理,能够帮助我们:

  • 优化应用的渲染性能
  • 诊断显示相关的疑难问题
  • 进行系统级的性能调优
  • 为后续的ROM定制和驱动开发打下基础

参考资源

源码路径(AOSP 15)

frameworks/native/libs/gui/              # BufferQueue实现
frameworks/native/libs/ui/               # GraphicBuffer实现
frameworks/native/services/surfaceflinger/  # SurfaceFlinger
hardware/interfaces/graphics/composer/   # HWC 3.0 AIDL接口
hardware/interfaces/graphics/allocator/  # Gralloc AIDL接口
system/core/libsync/                     # Fence实现

官方文档

推荐阅读

系列文章


欢迎来我中的个人主页找到更多有用的知识和有趣的产品