Android 15 显示子系统深度解析(一):显示框架总览与SurfaceFlinger核心机制

716 阅读18分钟

引言

"在Android系统中,显示子系统就像一个精密的交响乐团,应用层是作曲家,SurfaceFlinger是指挥家,各个Layer是演奏家,而屏幕则是舞台。只有各个角色完美配合,才能呈现流畅丝滑的视觉体验。"

作为Android系统中最复杂、最核心的子系统之一,显示子系统承担着将应用绘制的内容高效呈现到屏幕上的重任。无论是滑动列表的丝滑流畅,还是视频播放的画面稳定,背后都离不开显示子系统的精密调度。

Android 15在显示系统方面进行了重大优化,包括Canvas现代化改造、CanvasKit集成、HWC 3.0支持等,使得渲染性能和功耗都有了显著提升。作为《Android 15核心子系统深度解析》系列的第一篇,本文将带你深入理解Android显示框架的整体架构,并重点剖析SurfaceFlinger这一核心服务的工作机制。

你将学到什么

  • Android显示栈的完整分层架构
  • SurfaceFlinger服务的启动与初始化流程
  • Surface的本质及其创建管理机制
  • SurfaceFlinger的合成循环核心流程
  • 实用的调试技巧和问题排查方法
  • Android 15的显示系统新特性

前置知识

  • Android应用开发基础(四大组件、View绘制流程)
  • 基本的Linux进程间通信概念
  • 图形学基础概念(帧缓冲、双缓冲等)

Android显示系统架构总览

Android的显示系统采用经典的分层设计,从应用层到硬件驱动层共分为四层,每一层都有明确的职责边界。

显示栈的分层架构

01-01-android-display-architecture.png

图1: Android显示系统的四层架构

让我们从上到下逐层解析:

1. 应用层 (Application Layer)

应用层是开发者最熟悉的部分,提供了多种绘制API:

// View/Canvas - 最常用的绘制方式
class CustomView(context: Context) : View(context) {
    override fun onDraw(canvas: Canvas) {
        canvas.drawCircle(100f, 100f, 50f, paint)
    }
}

// SurfaceView - 独立Surface,支持子线程绘制
class GameView(context: Context) : SurfaceView(context), SurfaceHolder.Callback {
    override fun surfaceCreated(holder: SurfaceHolder) {
        // 在独立线程中绘制
        thread {
            val canvas = holder.lockCanvas()
            // 绘制游戏画面
            holder.unlockCanvasAndPost(canvas)
        }
    }
}

// TextureView - 可以像普通View一样变换
val textureView = TextureView(context)
textureView.surfaceTextureListener = object : SurfaceTextureListener {
    override fun onSurfaceTextureAvailable(surface: SurfaceTexture, width: Int, height: Int) {
        // 绘制逻辑
    }
}

三种绘制方式的区别

  • View/Canvas: 最简单,但只能在UI线程绘制,适合静态内容
  • SurfaceView: 拥有独立Surface,可子线程绘制,适合游戏和视频
  • TextureView: 基于SurfaceTexture,支持View变换(旋转、缩放),但性能略低

2. Framework层 (Framework Layer)

Framework层负责管理窗口和协调绘制:

WindowManager: 窗口管理器,负责Window的添加、删除和布局

  • 每个Activity、Dialog、PopupWindow都对应一个Window
  • 管理Window的Z-order(层级顺序)
  • 与WindowManagerService通信

ViewRootImpl: 连接View和WindowManager的桥梁

  • 每个Window都有一个ViewRootImpl
  • 负责View树的measure、layout、draw
  • 管理Surface的创建和更新
  • 处理输入事件分发

Surface (Java层): 跨进程绘制的"画布"

// frameworks/base/core/java/android/view/Surface.java
public class Surface implements Parcelable {
    // Native层Surface的引用
    private long mNativeObject;

    // 锁定画布进行绘制
    public Canvas lockCanvas(Rect inOutDirty) {
        // 从BufferQueue获取GraphicBuffer
        // 返回Canvas供应用绘制
    }

    // 提交绘制结果
    public void unlockCanvasAndPost(Canvas canvas) {
        // 将GraphicBuffer提交到BufferQueue
    }
}

3. Native层 (Native Layer)

Native层是显示系统的核心,主要包含:

SurfaceFlinger: 系统合成服务,本文重点讲解对象

  • 运行在独立进程(PID通常较小)
  • 负责所有Layer的合成
  • 驱动整个渲染管线

BufferQueue: 生产者-消费者队列

  • 应用(Producer)负责生产GraphicBuffer
  • SurfaceFlinger(Consumer)负责消费GraphicBuffer
  • 典型配置:2-3个Buffer(双缓冲/三重缓冲)

GraphicBuffer: 跨进程共享的图形缓冲区

  • 基于匿名共享内存(ashmem)或ION
  • 通过Gralloc HAL分配
  • 可同时被CPU和GPU访问

HWC (Hardware Composer): 硬件合成器

  • 由硬件厂商实现的HAL层
  • 可以利用硬件加速合成Layer
  • Android 15使用HWC 3.0版本

4. 驱动层 (Driver Layer)

Display Driver: 显示驱动

  • 控制屏幕显示时序
  • 产生硬件Vsync信号
  • 管理显示模式(分辨率、刷新率)

GPU Driver: 图形处理器驱动

  • 执行OpenGL ES / Vulkan指令
  • 进行图形渲染
  • 与Display Driver协同工作

从应用绘制到屏幕显示的完整流程

让我们通过一个简单的例子,理解数据是如何从应用流向屏幕的:

// 1. 应用层:开发者调用View.invalidate()
customView.invalidate()

// 2. Framework层:ViewRootImpl调度绘制
// ViewRootImpl.scheduleTraversals()
//   → Choreographer.postCallback(CALLBACK_TRAVERSAL)
//   → 等待Vsync信号

// 3. Vsync信号到达
//   → ViewRootImpl.doTraversal()
//   → performDraw()
//   → drawSoftware() 或 drawHardware()

// 4. 绘制到Surface
//   → Canvas canvas = surface.lockCanvas()
//   → view.draw(canvas)  // 执行onDraw()
//   → surface.unlockCanvasAndPost(canvas)

// 5. Native层:Buffer提交到BufferQueue
//   → BufferQueue.queueBuffer()
//   → 通知SurfaceFlinger有新内容

// 6. SurfaceFlinger合成
//   → 从BufferQueue获取Buffer
//   → 决定GPU合成还是HWC合成
//   → 将所有Layer合成到FrameBuffer

// 7. 驱动层:输出到屏幕
//   → Display Driver显示FrameBuffer内容
**小知识**: 在Android系统中,几乎所有的渲染都会走SurfaceFlinger进行合成,包括SystemUI(状态栏、导航栏)、Wallpaper(壁纸)、以及所有应用窗口。这也是为什么SurfaceFlinger性能如此关键的原因。

Android 15显示系统的新特性

Android 15在显示系统方面进行了多项重要优化:

1. Canvas现代化改造

  • 引入CanvasKit(基于Skia的Web渲染引擎)
  • 改进Canvas API性能
  • 更好的文本渲染效果

2. HWC 3.0支持

  • 更灵活的Layer合成策略
  • 改进的色彩管理
  • 更低的功耗

3. 动态刷新率优化

  • 更智能的刷新率切换
  • 减少不必要的高刷新率
  • 改善电池续航

4. HDR支持增强

  • 更完善的HDR10+支持
  • 改进的色彩空间转换
  • 更好的HDR内容显示效果

SurfaceFlinger服务启动与初始化

SurfaceFlinger作为Android显示系统的核心服务,其启动和初始化过程奠定了整个显示系统的基础。

SurfaceFlinger的启动时机

SurfaceFlinger由init进程在系统启动早期拉起,其启动配置定义在surfaceflinger.rc中:

# frameworks/native/services/surfaceflinger/surfaceflinger.rc
service surfaceflinger /system/bin/surfaceflinger
    class core animation
    user system
    group graphics drmrpc readproc
    capabilities SYS_NICE
    onrestart restart --only-if-running zygote
    task_profiles HighPerformance
    socket pdx/system/vr/display/client     stream 0666 system graphics u:object_r:pdx_display_client_endpoint_socket:s0
    socket pdx/system/vr/display/manager    stream 0666 system graphics u:object_r:pdx_display_manager_endpoint_socket:s0
    socket pdx/system/vr/display/vsync      stream 0666 system graphics u:object_r:pdx_display_vsync_endpoint_socket:s0

关键配置说明

  • class core animation: 属于核心服务,在animation类启动
  • user system: 以system用户身份运行
  • group graphics: 拥有graphics组权限,可访问GPU设备
  • task_profiles HighPerformance: 高性能调度策略
  • onrestart restart --only-if-running zygote: 如果崩溃,重启Zygote(因为所有应用都依赖它)

服务启动流程

SurfaceFlinger的启动从main.cpp开始:

// frameworks/native/services/surfaceflinger/main_surfaceflinger.cpp
int main(int, char**) {
    // 设置线程优先级
    signal(SIGPIPE, SIG_IGN);

    // 创建ProcessState(Binder通信基础)
    sp<ProcessState> ps(ProcessState::self());
    ps->setThreadPoolMaxThreadCount(4);
    ps->startThreadPool();

    // 创建SurfaceFlinger实例
    sp<SurfaceFlinger> flinger = surfaceflinger::createSurfaceFlinger();

    // 设置为系统服务
    flinger->init();

    // 注册到ServiceManager
    sp<IServiceManager> sm(defaultServiceManager());
    sm->addService(String16(SurfaceFlinger::getServiceName()), flinger,
                   false, IServiceManager::DUMP_FLAG_PRIORITY_CRITICAL |
                          IServiceManager::DUMP_FLAG_PROTO);

    // 启动线程池
    startDisplayService(); // dependency on SF getting registered above

    // 运行主循环
    flinger->run();

    return 0;
}

核心数据结构初始化

SurfaceFlinger::init()中,会初始化大量核心组件:

// frameworks/native/services/surfaceflinger/SurfaceFlinger.cpp (简化)
void SurfaceFlinger::init() {
    ALOGI("SurfaceFlinger is starting");

    // 1. 创建HWComposer(硬件合成器)
    mCompositionEngine->setHwComposer(getFactory().createHWComposer(mHwcServiceName));

    // 2. 创建RenderEngine(GPU渲染引擎)
    mCompositionEngine->setRenderEngine(
        renderengine::RenderEngine::create(
            renderengine::RenderEngineCreationArgs::Builder()
                .setPixelFormat(defaultCompositionPixelFormat)
                .setImageCacheSize(maxFrameBufferAcquiredBuffers)
                .setUseColorManagerment(useColorManagement)
                .setEnableProtectedContext(enable_protected_contents(false))
                .setPrecacheToneMapperShaderOnly(false)
                .setSupportsBackgroundBlur(mSupportsBlur)
                .setContextPriority(useContextPriority
                    ? renderengine::RenderEngine::ContextPriority::REALTIME
                    : renderengine::RenderEngine::ContextPriority::MEDIUM)
                .build()));

    // 3. 创建Scheduler(调度器,管理Vsync)
    mScheduler = getFactory().createScheduler(...)

    // 4. 初始化DisplayDevice
    initializeDisplays();

    // 5. 创建EventThread(事件线程)
    mEventThreads.push_back(
        mScheduler->makeEventThread("app", ...));  // app-vsync
    mEventThreads.push_back(
        mScheduler->makeEventThread("appSf", ...)); // sf-vsync

    // 6. 启动合成循环
    mScheduler->startThin();

    ALOGI("SurfaceFlinger init completed");
}

核心组件说明

HWComposer (Hardware Composer)

  • 与硬件合成器HAL交互
  • 管理Display设备
  • 决定Layer的合成策略(GPU vs 硬件)

RenderEngine

  • 封装GPU渲染能力
  • 通常基于OpenGL ES或Skia
  • 负责GPU合成路径

Scheduler

  • 管理Vsync信号
  • 调度合成时机
  • 控制刷新率

EventThread

  • 分发Vsync事件
  • app-vsync: 通知应用层(Choreographer)
  • sf-vsync: 通知SurfaceFlinger自己

与系统服务的交互

SurfaceFlinger需要与多个系统服务协作:

1. 向ServiceManager注册

// 注册为ISurfaceComposer服务
sm->addService(String16("SurfaceFlinger"), flinger, ...)

其他进程可通过以下方式获取SurfaceFlinger服务:

sp<ISurfaceComposer> sf = interface_cast<ISurfaceComposer>(
    defaultServiceManager()->getService(String16("SurfaceFlinger")));

2. 与WindowManagerService协作

  • WMS负责窗口管理和策略决策
  • SurfaceFlinger负责实际的图形合成
  • 通过Binder IPC进行通信

3. 接收硬件Vsync

  • 从Display Driver接收硬件Vsync中断
  • 通过HWC HAL传递给SurfaceFlinger
  • 驱动整个渲染管线

Surface创建与管理机制

Surface是Android显示系统中最核心的概念之一,理解Surface的本质和管理机制是掌握显示系统的关键。

Surface的本质:跨进程共享的画布

Surface本质上是一个跨进程共享的绘制缓冲区的封装。它连接了两个角色:

  • 生产者(Producer): 应用进程,负责绘制内容
  • 消费者(Consumer): SurfaceFlinger进程,负责合成显示
// Surface的核心结构(简化)
class Surface {
    // 指向Native层Surface对象
    sp<IGraphicBufferProducer> mGraphicBufferProducer;

    // 当前正在使用的GraphicBuffer
    sp<GraphicBuffer> mLockedBuffer;

    // BufferQueue的配置
    uint32_t mReqWidth;
    uint32_t mReqHeight;
    PixelFormat mReqFormat;
};

Surface创建流程详解

让我们跟踪一个Activity窗口的Surface创建全过程:

1. 应用侧:Activity启动

// Activity.onCreate()被调用后
class MainActivity : Activity() {
    override fun onCreate(savedInstanceState: Bundle?) {
        super.onCreate(savedInstanceState)
        setContentView(R.layout.activity_main)
        // 此时还没有Surface
    }

    override fun onResume() {
        super.onResume()
        // ViewRootImpl已创建,Surface即将创建
    }
}

2. Framework侧:ViewRootImpl创建Surface

// frameworks/base/core/java/android/view/ViewRootImpl.java (简化)
public final class ViewRootImpl {
    final Surface mSurface = new Surface(); // 创建Surface对象

    private void performTraversals() {
        // 第一次布局时,请求创建Surface
        if (mSurfaceHolder == null) {
            relayoutWindow(params, viewVisibility, insetsPending);
        }
    }

    private int relayoutWindow(WindowManager.LayoutParams params, ...) {
        // 通过WMS请求SurfaceFlinger创建Surface
        int relayoutResult = mWindowSession.relayout(
            mWindow, params, ..., mSurface); // mSurface作为输出参数

        return relayoutResult;
    }
}

3. Native侧:SurfaceFlinger创建Layer和BufferQueue

// frameworks/native/services/surfaceflinger/SurfaceFlinger.cpp (简化)
status_t SurfaceFlinger::createLayer(const String8& name,
                                     const sp<Client>& client,
                                     uint32_t w, uint32_t h,
                                     PixelFormat format,
                                     uint32_t flags,
                                     sp<IBinder>* handle,
                                     sp<IGraphicBufferProducer>* gbp) {
    // 1. 创建Layer对象
    sp<Layer> layer;
    switch (flags & ISurfaceComposerClient::eFXSurfaceMask) {
        case ISurfaceComposerClient::eFXSurfaceBufferQueue:
            // 普通的Buffer Layer
            layer = new BufferQueueLayer(this, client, name, w, h, flags);
            break;
        case ISurfaceComposerClient::eFXSurfaceEffect:
            // 特效Layer(如模糊、颜色)
            layer = new EffectLayer(this, client, name, w, h, flags);
            break;
    }

    // 2. 创建BufferQueue
    sp<IGraphicBufferProducer> producer;
    sp<IGraphicBufferConsumer> consumer;
    BufferQueue::createBufferQueue(&producer, &consumer);

    // 3. Layer与BufferQueue关联
    layer->setBufferConsumer(consumer);

    // 4. 返回给应用
    *handle = layer->getHandle();
    *gbp = producer; // 返回Producer接口

    // 5. 将Layer加入Layer树
    mCurrentState.layersSortedByZ.add(layer);

    return NO_ERROR;
}

创建流程总结

  1. Activity启动 → ViewRootImpl创建
  2. ViewRootImpl通过WMS请求创建Surface
  3. SurfaceFlinger创建对应的Layer和BufferQueue
  4. IGraphicBufferProducer返回给应用
  5. 应用通过Producer接口进行绘制

Layer的类型与管理

在SurfaceFlinger内部,每个Surface对应一个Layer。Android定义了多种Layer类型:

BufferQueueLayer(最常见)

class BufferQueueLayer : public BufferLayer {
    // 持有BufferQueue的Consumer端
    sp<BufferQueueConsumer> mConsumer;

    // Layer的属性
    Rect mBounds;          // 位置和大小
    float mAlpha;          // 透明度
    int32_t mZOrder;       // Z轴顺序
    mat4 mTransform;       // 变换矩阵
};

EffectLayer(特效Layer)

  • 用于颜色填充、模糊效果等
  • 不需要BufferQueue
  • 直接由GPU渲染特效

ContainerLayer(容器Layer)

  • 不包含实际内容
  • 用于组织Layer层级
  • 例如:ActivityRecord的根Layer

Layer树的组织结构

所有Layer组织成一棵树,根据Z-order进行排序:

RootLayer
  ├── WallpaperLayer (Z=-1)
  ├── AppLayer1 (Z=0)
  │     ├── SurfaceView1 (Z=0)
  │     └── SurfaceView2 (Z=1)
  ├── AppLayer2 (Z=1)
  ├── SystemUI (Z=100000)
  │     ├── StatusBar
  │     └── NavigationBar
  └── BootAnimation (Z=200000)

Z-order排序规则

  • 数值越大,越靠近用户(显示在上层)
  • SystemUI层级最高,始终显示在最上面
  • 普通应用的Z-order通常在0附近
  • 同一父Layer下的子Layer,也有相对Z-order

Layer的关键属性

// Layer的核心属性(简化)
struct LayerState {
    // 几何属性
    Rect crop;              // 裁剪区域
    Rect frame;             // 显示区域
    float cornerRadius;     // 圆角半径
    mat4 matrix;            // 变换矩阵(旋转、缩放、平移)

    // 视觉属性
    half4 color;            // 颜色(RGBA)
    float alpha;            // 不透明度
    uint32_t flags;         // 标志位(隐藏、安全等)

    // 合成属性
    int32_t z;              // Z轴顺序
    uint32_t layerStack;    // 所属Display

    // 内容属性
    sp<GraphicBuffer> buffer;         // 当前Buffer
    sp<Fence> acquireFence;           // 同步Fence
    Rect transparentRegion;           // 透明区域
    Region opaqueRegion;              // 不透明区域
};

SurfaceFlinger的合成流程

SurfaceFlinger的合成流程是显示系统的核心,理解这个流程是掌握Android显示机制的关键。

合成循环的触发机制

SurfaceFlinger的合成循环由两种方式触发:

1. Vsync信号触发(主要方式)

// Vsync到达 → Scheduler调度 → SurfaceFlinger::composite()
void SurfaceFlinger::onVsync(nsecs_t expectedVsyncTime) {
    // 收到Vsync信号,开始新的一帧
    composite();
}

2. Transaction触发(属性变更)

// 应用修改Layer属性 → 提交Transaction → 触发合成
surface.setPosition(100, 200);  // Java层
surface.setAlpha(0.5f);
// → Native层提交Transaction
// → SurfaceFlinger处理Transaction
// → 触发重新合成

合成流程核心步骤

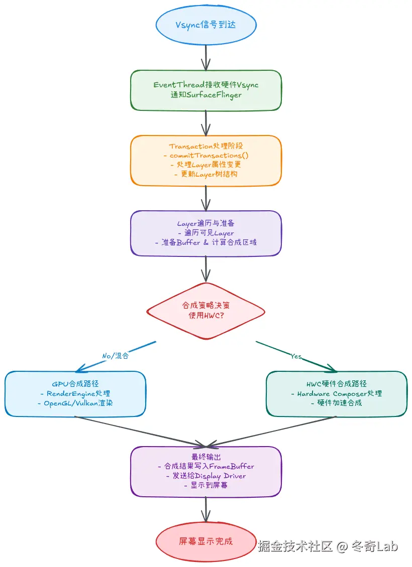
01-02-surfaceflinger-composition-flow.png

图2: SurfaceFlinger的合成流程

让我们深入分析合成流程的每个阶段:

阶段1:Transaction处理 (commitTransactions)

// frameworks/native/services/surfaceflinger/SurfaceFlinger.cpp (简化)
void SurfaceFlinger::commitTransactions() {
    ATRACE_CALL();

    // 1. 处理等待中的Transactions
    bool transactionFlushNeeded = transactionFlushNeeded();
    if (transactionFlushNeeded) {
        commitTransactionsLocked(eDisplayTransactionNeeded);
    }
}

void SurfaceFlinger::commitTransactionsLocked(uint32_t transactionFlags) {
    // 遍历所有Transactions
    for (const auto& [handle, compositorState] : mCompositorStates) {
        sp<Layer> layer = fromHandleLocked(handle).promote();
        if (layer) {
            // 应用属性变更到Layer
            layer->setPosition(compositorState.x, compositorState.y);
            layer->setAlpha(compositorState.alpha);
            layer->setMatrix(compositorState.matrix);
            // ... 其他属性
        }
    }

    // 标记需要重新计算可见区域
    mVisibleRegionsDirty = true;
}

Transaction处理的关键任务

  • 应用Layer属性变更(位置、大小、透明度等)
  • 更新Layer树结构(添加、删除Layer)
  • 标记需要重新计算的区域

阶段2:Layer遍历与准备 (latchBuffers)

void SurfaceFlinger::latchBuffers() {
    ATRACE_CALL();

    // 遍历所有Layer
    for (const auto& layer : mDrawingState.layersSortedByZ) {
        // 1. 从BufferQueue获取最新的Buffer
        bool bufferUpdated = layer->latchBuffer();

        // 2. 更新Layer的内容区域
        if (bufferUpdated) {
            Region dirtyRegion = layer->getDirtyRegion();
            mDirtyRegion.orSelf(dirtyRegion);
        }
    }

    // 计算可见区域
    computeVisibleRegions();
}

关键操作

  • latchBuffer(): 从BufferQueue获取最新的GraphicBuffer
  • getDirtyRegion(): 计算需要重绘的区域
  • computeVisibleRegions(): 计算每个Layer的可见部分(考虑遮挡关系)

阶段3:合成策略决策

SurfaceFlinger需要决定使用GPU合成还是HWC硬件合成:

// 简化的决策逻辑
void SurfaceFlinger::computeCompositionType() {
    // 1. 先假设所有Layer都用GPU合成
    for (auto& layer : layers) {
        layer->setCompositionType(CompositionType::CLIENT);
    }

    // 2. 询问HWC是否能硬件合成
    hwc->validateDisplay(displayId, &numTypes, &numRequests);

    // 3. HWC会修改Layer的合成类型
    // CompositionType::DEVICE - HWC可以硬件合成
    // CompositionType::CLIENT - 需要GPU合成
    // CompositionType::SOLID_COLOR - 纯色填充
    // CompositionType::CURSOR - 硬件光标
}

合成类型说明

合成类型说明性能
DEVICEHWC硬件合成最高(低功耗)
CLIENTGPU合成(OpenGL/Vulkan)中等
SOLID_COLOR纯色填充(无Buffer)最高
CURSOR硬件光标叠加最高
**优化技巧**: HWC硬件合成的功耗远低于GPU合成。应用开发时,尽量避免使用HWC不支持的特性(如复杂的Shader、旋转等),让更多Layer走硬件合成路径。

阶段4:执行合成

根据合成策略,分别执行GPU合成和HWC合成:

GPU合成路径

void SurfaceFlinger::doComposeSurfaces(const DisplayDevice& display) {
    auto& engine = getRenderEngine();

    // 1. 准备渲染目标(FrameBuffer或离屏Buffer)
    const auto& outputState = display.getState();
    auto framebuffer = outputState.framebuffer;

    // 2. 设置渲染参数
    engine->setViewportAndProjection(width, height, viewport, projection);
    engine->setOutputDataSpace(outputDataSpace);
    engine->setDisplayMaxLuminance(maxLuminance);

    // 3. 遍历需要GPU合成的Layer
    for (auto& layer : clientCompositionLayers) {
        // 构建Layer渲染设置
        auto settings = layer->prepareClientCompositionSettings(
            clip, needsFiltering, isSecure, ...);

        // 添加到渲染列表
        clientCompositionList.push_back(settings);
    }

    // 4. 执行渲染
    engine->drawLayers(clientCompositionList, framebuffer, ...);
}

HWC合成路径

void SurfaceFlinger::presentDisplay(const DisplayDevice& display) {
    auto& hwc = getHwComposer();

    // 1. 设置Layer信息到HWC
    for (auto& layer : layers) {
        if (layer->getCompositionType() == CompositionType::DEVICE) {
            hwc->setLayerBuffer(displayId, layerId,
                               layer->getBuffer(),
                               layer->getAcquireFence());
            hwc->setLayerDisplayFrame(displayId, layerId, layer->getFrame());
            hwc->setLayerSourceCrop(displayId, layerId, layer->getCrop());
            // ... 其他属性
        }
    }

    // 2. 执行硬件合成
    hwc->presentDisplay(displayId, &presentFence);

    // 3. 等待合成完成
    presentFence->waitForever();
}

阶段5:输出到Display

void SurfaceFlinger::postComposition() {
    // 1. 获取Present Fence
    auto fence = display->getCompositionDisplay()->getReleaseFence();

    // 2. 发送到Display Driver
    display->present();

    // 3. 释放旧的Buffer
    for (auto& layer : layers) {
        layer->onPostComposition(fence);
    }

    // 4. 通知应用Buffer可以释放
    mTransactionCallbackInvoker.sendCallbacks();
}

Frame buffer管理与Fence同步

Frame buffer

  • 存储最终合成结果的Buffer
  • 通常有2-3个(双缓冲/三重缓冲)
  • 一个正在显示,一个正在合成,一个空闲

Fence同步机制

// Fence用于同步GPU/HWC的异步操作
class Fence {
    int mFenceFd;  // 内核fence文件描述符

    // 等待fence信号(阻塞)
    status_t wait(int timeout) {
        return sync_wait(mFenceFd, timeout);
    }

    // 检查fence是否已经信号
    bool isValid() { return mFenceFd != -1; }
};

// 使用示例
sp<Fence> acquireFence = layer->getAcquireFence();
acquireFence->waitForever("Waiting for buffer");
// Buffer现在可以安全读取了

Fence的作用

  • acquireFence: 应用写完Buffer后设置,SurfaceFlinger等待此Fence才能读取Buffer
  • releaseFence: SurfaceFlinger读完Buffer后设置,应用等待此Fence才能重用Buffer
  • presentFence: 显示完成后设置,用于统计真实的显示时间

调试技巧与常见问题

掌握调试技巧是理解和解决显示问题的关键。

dumpsys SurfaceFlinger详解

dumpsys SurfaceFlinger是最常用的调试命令:

# 查看SurfaceFlinger完整状态
adb shell dumpsys SurfaceFlinger

# 查看Layer列表
adb shell dumpsys SurfaceFlinger --list

# 查看Vsync信息
adb shell dumpsys SurfaceFlinger --vsync-info

# 查看Display信息
adb shell dumpsys SurfaceFlinger --display-id

# 查看渲染统计
adb shell dumpsys SurfaceFlinger --frame-stats

输出示例

SurfaceFlinger (platform 35, AOSP-Android 15)
Build: Android 15 / xxxxx

Displays:
  Display 0 (primary)
    size: 1080x2400
    refresh: 90 Hz
    power: ON

Visible Layers:
  Layer 1234 (com.example.app/MainActivity)
    z=0, alpha=1.0, pos=(0, 0), size=(1080, 2400)
    compositionType=DEVICE
    buffer=0x7f8a9c0000 (1080x2400 RGBA_8888)

  Layer 5678 (StatusBar)
    z=100000, alpha=1.0, pos=(0, 0), size=(1080, 100)
    compositionType=DEVICE
    buffer=0x7f8a9d0000 (1080x100 RGBA_8888)

常用调试属性

# 强制GPU合成(禁用HWC)
adb shell setprop debug.sf.disable_hwc 1

# 显示Layer边界
adb shell setprop debug.sf.show_layers 1

# 显示CPU使用情况
adb shell setprop debug.sf.show_cpu 1

# 显示刷新率
adb shell setprop debug.sf.show_refresh_rate 1

# 禁用三重缓冲
adb shell setprop debug.sf.enable_triple_buffer 0

# 重启SurfaceFlinger使属性生效
adb shell stop surfaceflinger && adb shell start surfaceflinger

黑屏/花屏问题排查

黑屏问题排查思路

  1. 检查Surface是否创建成功
adb shell dumpsys SurfaceFlinger --list | grep <package-name>
# 如果没有输出,说明Surface未创建
  1. 检查Buffer是否提交
adb shell dumpsys SurfaceFlinger | grep -A20 <layer-name>
# 查看buffer字段是否为null
  1. 检查Display电源状态
adb shell dumpsys SurfaceFlinger | grep power
# 应该显示 power: ON
  1. 查看日志
adb logcat -b all | grep -E "SurfaceFlinger|BufferQueue|GraphicBuffer"

花屏问题排查

  • 检查Buffer格式是否正确(RGBA vs YUV)
  • 检查stride对齐问题
  • 查看是否有GPU渲染错误

性能分析工具

systrace / Perfetto

# 抓取显示系统trace
python systrace.py -t 10 gfx view sched freq -o trace.html

# 重点关注:
# - SurfaceFlinger: 合成耗时
# - RenderThread: 应用侧渲染耗时
# - VSYNC: 是否按时完成

GPU呈现模式

# 在开发者选项中启用"GPU呈现模式分析"
# 或通过命令:
adb shell setprop debug.hwui.profile true
adb shell setprop debug.hwui.profile.maxframes 128

总结与展望

本文作为《Android 15核心子系统深度解析》系列的开篇之作,全面介绍了Android显示系统的整体架构和SurfaceFlinger的核心机制。

核心要点回顾

  1. Android显示系统采用四层架构:应用层、Framework层、Native层、驱动层,各司其职,协同工作

  2. SurfaceFlinger是显示系统的核心

    • 负责所有Layer的合成
    • 由Vsync驱动工作
    • 智能选择GPU/HWC合成策略
  3. Surface是跨进程共享的绘制缓冲区

    • 应用通过Producer接口绘制
    • SurfaceFlinger通过Consumer接口消费
    • BufferQueue实现生产者-消费者模式
  4. 合成流程包含五个关键阶段

    • Transaction处理
    • Layer遍历与准备
    • 合成策略决策
    • 执行合成(GPU或HWC)
    • 输出到Display
  5. Android 15的显示优化

    • Canvas现代化
    • HWC 3.0支持
    • 动态刷新率
    • HDR增强

下一步学习

在下一篇文章《图形缓冲区管理与HWC硬件合成》中,我们将深入探讨:

  • GraphicBuffer和BufferQueue的实现细节
  • Gralloc HAL的工作机制
  • HWC 3.0的架构和合成策略
  • Fence同步的底层原理
  • Android 15的Buffer管理优化

实践建议

  1. 动手实验:修改debug.sf.*属性,观察显示行为变化
  2. 阅读源码:从main_surfaceflinger.cpp开始,跟踪完整启动流程
  3. 使用工具:熟练使用systrace和dumpsys分析实际问题
  4. 关注性能:理解HWC硬件合成的优势,优化应用渲染策略

参考资源

源码路径

frameworks/native/services/surfaceflinger/  # SurfaceFlinger主目录
frameworks/native/libs/gui/                 # GUI库(Surface, BufferQueue)
frameworks/native/libs/ui/                  # UI库(GraphicBuffer)
frameworks/base/core/java/android/view/     # Framework层

官方文档

调试命令速查

# SurfaceFlinger状态
adb shell dumpsys SurfaceFlinger

# Layer列表
adb shell dumpsys SurfaceFlinger --list

# 强制GPU合成
adb shell setprop debug.sf.disable_hwc 1

# Systrace抓取
python systrace.py -t 10 gfx view sched -o trace.html

系列文章


欢迎来我中的个人主页找到更多有用的知识和有趣的产品