银行 SRE 模式:推广实用策略盘点

35 阅读7分钟

本文来自腾讯蓝鲸智云社区用户: CanWay

直达原文:【SRE转型】银行SRE模式推广策略

摘要:随着数字化转型的深入,SRE(Site Reliability Engineering)模式作为一种全新的运维理念,逐渐在银行业得到了应用。银行作为高风险、高可用性要求的行业,其信息系统的复杂性和多样性决定了传统的运维方法难以满足现有的业务需求。本文基于银行信息系统的实际情况,探讨了SRE模式的推广策略,分析了不同系统的适用性,并提出了系统性推进SRE的具体措施,为银行IT运维团队和相关决策者提供理论支持和实践参考。

涉及关键词:银行运维,SRE转型

01.引言

随着金融行业逐步迈向数字化,银行信息系统面临的挑战愈加复杂。从传统的核心业务系统到新兴的互联网金融平台,银行的信息系统在架构、功能和服务模式上都有着显著差异。为了应对不断增长的业务需求、日益复杂的技术架构,以及高可用性和合规性要求,银行亟需引入更加高效、灵活和自动化的运维模式。

SRE(Site Reliability Engineering)模式起源于谷歌,它通过将开发与运维相结合,采用自动化手段提升系统可靠性,帮助组织实现更加灵活、高效和可扩展的运维管理。在金融行业,特别是银行业,SRE模式的推广对于提升服务可靠性、降低运营风险、提高自动化水平具有重要意义。

本文将深入分析银行业务系统的特征与复杂性,探讨SRE模式在不同系统中的应用实践,并提供系统性的推广计划。通过对SRE模式的实践探索,银行可以在保证系统稳定性的基础上,提升运维效率与业务敏捷性,从而应对更加复杂和快速变化的金融环境。

02.银行系统特征和SRE模式推广

1)银行业务系统的复杂性

银行业作为金融服务的核心行业,其信息系统种类繁多、架构多样,且需要满足高可用性、高性能和严格合规的要求。根据功能与应用场景,银行的信息系统大致可以划分为以下几类:

  • 渠道服务类系统:手机银行、网上银行等面向客户的高并发系统。
  • 客户服务类系统:如客户信息管理系统,主要支持精准化服务和内外部协作。
  • 核心业务系统:如支付结算和账户管理,直接关系到银行的核心运营能力。
  • 决策支持类系统:如经营分析和监管报送系统,辅助业务决策和合规管理。
  • 基础平台类系统:为各业务提供通用服务的底层平台,如总线系统、安全平台。

此外,银行系统在技术架构上呈现显著的多样性:

  • 大型机架构:多用于核心业务系统,具备超高可用性,但灵活性相对较低。
  • 集中化架构:依赖小型机和集中式数据库,广泛应用于传统银行的关键系统。
  • 分布式架构:随着互联网金融的兴起,分布式架构系统越来越多,但运维复杂度也显著提升。

2)SRE模式在银行推广的注意事项

SRE(Site Reliability Engineering)模式作为一种现代运维与开发的融合方法,强调通过工程手段和自动化提升系统可靠性。然而,银行系统的复杂性和高风险属性,决定了SRE模式的推广需要慎重考虑:

1.业务场景适配性:并非所有系统都适合采用SRE模式。

  • 适合:分布式架构的互联网金融类系统,因其变化快、弹性需求高,更能从SRE的自动化和持续改进中受益。
  • 不适合:大型机架构的核心业务系统,这类系统以稳定为优先,变更频率低,SRE模式的作用有限。 2.组织文化与协作模式:银行传统运维团队以稳定性为核心目标,而SRE更强调在容忍失败的基础上提升效率,这种理念需要逐步渗透和落地。

3.监管与合规约束:银行业务系统需严格遵守金融监管要求,可能对自动化变更和容错策略有严格限制。

3)不适合采用SRE模式的系统特点

SRE模式以衡量服务可靠性为核心,但对于以下几类系统,其推广效果可能受限:

  • 变更频率极低的系统:如超高可用的核心业务系统,稳定性优先,难以接受高频变更。
  • 外包为主的系统:外包服务的质量管理更多依赖合同约定,SRE的直接实施难度较大。
  • 非关键支持类系统:如办公系统或人力系统,其服务重要性较低,运维资源可以适当简化。

03.各类系统的SRE应用模式梳理

1)业务现状梳理

为了有效推动SRE模式的落地,首先需要对银行各类系统的业务现状进行全面梳理。这包括业务规模、重要性、突发性、外包情况以及近期的业务变更等关键维度。以下是不同维度的梳理方法及其作用: 在这里插入图片描述

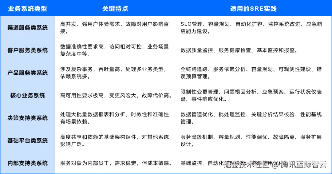
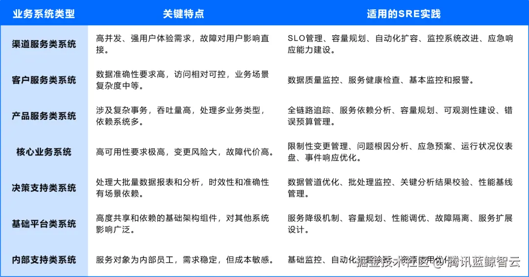
2)业务系统服务类型划分的考量

银行系统的服务类型直接影响其SRE实践的应用模式。以下是根据不同服务类型的系统,适用的SRE实践: 在这里插入图片描述

3)按技术架构划分的差异化策略

银行信息系统的技术架构差异显著,针对银行不同的技术架构,SRE的推广与实施策略需要充分考虑各架构的特性与挑战。传统的集中化架构和大型机架构更多地侧重于稳定性、可靠性和变更管理,而现代的分布式架构则强调扩展性、弹性和故障恢复能力。为了在不同技术架构中成功实施SRE,银行需要根据架构的特点设计差异化的SRE策略。以下是根据不同架构类型制定的策略: 在这里插入图片描述

4)各系统的SRE应用模式

根据上述梳理,在应用SRE的过程中,由于银行的业务系统在功能、重要性、架构和技术要求上存在显著差异,因此在推广SRE模式时,需要根据每种系统的特点设计不同的应用模式。以下是针对不同类型银行系统的SRE应用模式分析和实施策略: 在这里插入图片描述

04.各系统的SRE推广计划

1)推广优先级

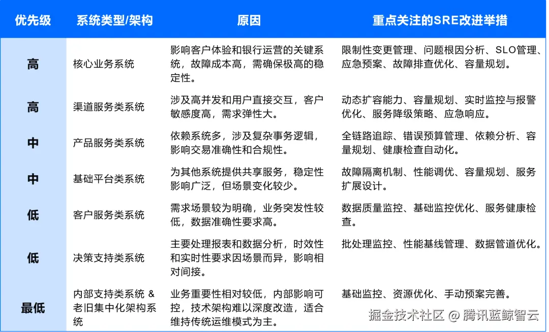
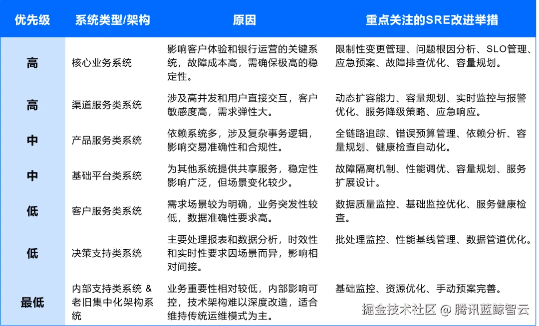
SRE模式推广的优先级应基于 服务类型、技术架构和业务现状 综合评估,以下是优先级划分的建议: 在这里插入图片描述

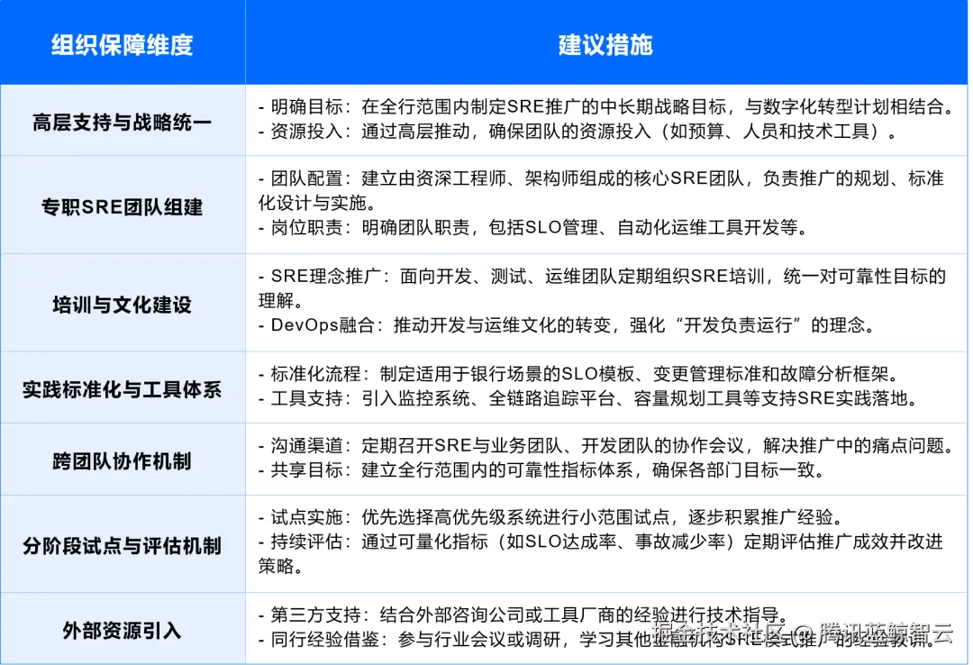
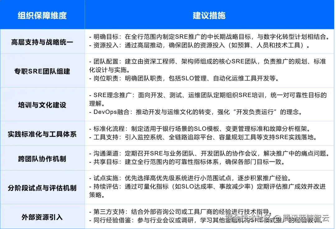
2)组织保障

为了确保SRE模式推广的成功,需从以下组织维度提供支持: 在这里插入图片描述

05.总结

SRE模式的引入和推广,给银行系统的运维管理带来了新的机遇。通过对不同类型系统的深入分析,银行可以选择合适的推广策略,提升系统的可靠性和运维效率。然而,SRE模式的成功实施不仅依赖于技术手段的改进,还需要组织文化的转型、跨部门的协作以及高层的支持。通过系统性的推广计划,银行能够实现更高的业务稳定性和更强的应急响应能力。