【2026原创】昆虫识别系统~Python+深度学习+CNN算法+模型训练+人工智能

31 阅读3分钟

项目介绍

本系统是一个基于深度学习的昆虫智能识别Web应用,旨在为用户提供便捷、高效的昆虫图像识别服务。系统采用B/S架构设计,前端通过Flask RESTful API与后端进行交互,后端集成TensorFlow深度学习框架和ResNet50预训练模型,实现对10种常见昆虫(蜜蜂、甲虫、蝴蝶、蝉、蜻蜓、蚱蜢、蛾、蝎子、蜗牛、蜘蛛)的精准识别。系统核心功能包括用户注册登录、图像上传识别、识别历史记录查询、用户管理以及公告发布等。用户上传昆虫图片后,系统将自动进行图像预处理、特征提取和分类预测,返回识别结果、置信度以及所有类别的预测概率,并将识别记录保存到数据库中供用户后续查看。系统采用JWT令牌认证机制保障用户数据安全,使用SQLite数据库存储用户信息、识别记录和公告数据,并通过Flask-Migrate实现数据库版本管理。整个系统具有良好的可扩展性和用户友好的交互体验。 图片 图片

选题背景与意义

昆虫是地球上种类最丰富、数量最多的动物群体,在生态系统中扮演着传粉者、分解者和被捕食者等重要角色。然而,传统的昆虫分类和识别工作需要专业的昆虫学知识和大量的时间投入,对于普通公众而言存在较高的技术门槛。随着人工智能技术的快速发展,特别是深度学习在计算机视觉领域的突破性进展,利用卷积神经网络进行图像分类识别已成为可能。本课题基于ResNet50预训练模型构建昆虫识别系统,具有重要的理论意义和应用价值。一方面,它探索了迁移学习在特定领域的应用,验证了预训练模型在小样本数据下的有效性和泛化能力;另一方面,该系统可广泛应用于农业害虫监测、生物多样性调查、科普教育等领域,帮助科研人员和普通用户快速识别昆虫种类,提高工作效率,降低识别成本。系统的开发不仅融合了Web技术和深度学习技术,也为人工智能在生态保护领域的应用提供了实践参考。

关键技术栈

本系统采用TensorFlow作为核心深度学习框架,它是由Google开发的开源机器学习平台,提供丰富的神经网络构建工具和API支持。TensorFlow支持GPU加速计算,具有强大的模型训练、评估和部署能力,特别适合于图像识别等计算机视觉任务。系统使用预训练的ResNet50(残差网络50层)模型,该模型在ImageNet大规模视觉识别挑战赛(ILSVRC)中取得了优异成绩,其创新的残差连接结构有效解决了深度网络训练中的梯度消失问题,使得网络可以堆叠更多的层数而不会导致性能下降。ResNet50模型通过在大规模数据集上预训练,已经学习到丰富的图像特征表示,系统采用迁移学习策略,在其基础上进行微调,使其适用于昆虫分类任务,大大降低了训练时间和数据需求。此外,系统使用Flask作为Web框架,它轻量级、易于扩展,通过Flask-SQLAlchemy实现数据库ORM映射,通过Flask-JWT-Extended实现JWT令牌认证,通过Flask-CORS实现跨域资源共享。整个技术栈涵盖了前端交互、后端服务、数据处理、模型推理和用户认证等多个层面,形成了一个完整的昆虫识别解决方案。

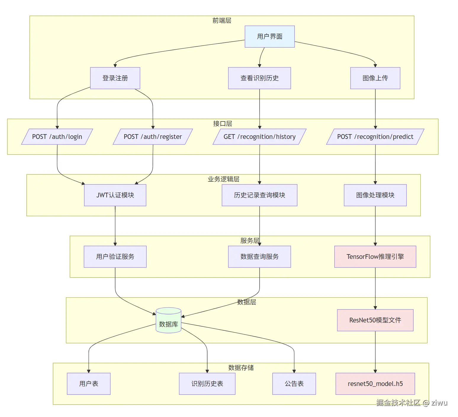
技术架构图

图片

系统功能模块图

图片

演示视频 and 完整代码 and 安装

地址:www.yuque.com/ziwu/qkqzd2…