探索Agent RAG: 一文讲清楚从理论到具体落地

235 阅读8分钟

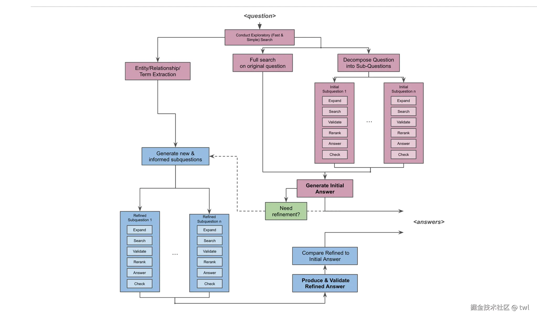
image.png

我们从这张图开始说明,这张图描述的是一种**“先粗后细、可迭代精炼”的问答/检索式推理流程**:先用快速搜索和问题分解得到初版答案,再根据初版答案暴露的缺口生成更有针对性的子问题,继续检索与验证,产出精炼答案,并与初版对比后输出最终结果。


1)整体结构:两阶段 + 一个循环

图里用颜色区分了阶段:

  • 紫色(Initial) :第一次处理——从原始问题出发,得到初始子问题初版答案
  • 绿色(决策) :判断要不要继续精炼(Need refinement?)
  • 蓝色(Refined) :第二次处理——生成更聪明/更具体的子问题,得到精炼答案并做对比验证
  • 虚线箭头:表示“反馈/迭代”,即初版的结果会反过来帮助下一轮提出更好的子问题

2)输入:Question

最上方是 <question>,用户提出的原始问题。

接下来立刻进入一个“快速探路”步骤:

Conduct Exploratory (Fast & Simple) Search(快速探索式检索)

目的:快速摸清方向,比如:

  • 找到关键词、核心实体(人/机构/产品/时间)
  • 判断这题是否需要拆分
  • 先拿到一些候选材料,避免一上来就深挖跑偏

3)三条并行主线(初始阶段的三件事)

从快速探索检索后,流程分成三条线并行推进:

A. Entity/Relationship/Term Extraction(实体/关系/术语抽取)

把问题里的关键元素结构化,例如:

  • 实体:谁/什么(公司、人物、指标、系统名…)
  • 关系:谁影响谁、A 属于 B、A 在 B 之后发生…
  • 术语:专业名词、同义词、缩写
    这一步的产物,后面会用于生成更好的子问题(尤其是精炼阶段)。

B. Full search on original question(针对原问题的完整检索)

不拆分,直接对“原问题整体”做一次更全面的搜索,目的:

  • 尽快找到“可能直接回答”的材料
  • 作为后续分解/验证的主参考

C. Decompose Question into Sub-Questions(分解成子问题)

把复杂问题拆成多个可检索、可验证的子问题。右侧的方框表示:

  • Initial Subquestion 1 … Initial Subquestion n(多个初始子问题并行)

4)每个子问题内部的“标准流水线”

每个紫色的子问题框里都有同样的步骤(这是典型的检索增强/多跳问答流水线):

  1. Expand:扩展查询(同义词、别名、上下位概念、时间范围、语言变体…)
  2. Search:检索(搜索引擎/知识库/数据库/向量检索等)
  3. Validate:验证候选证据是否相关、是否可信(来源质量、是否过时、是否自相矛盾)
  4. Rerank:对证据排序,把最相关、最可靠的排前
  5. Answer:基于证据回答该子问题
  6. Check:自检(答案是否直接回应问题、是否缺关键条件、是否需要更多证据)

这些子问题的结果会汇聚到下一步。


5)Generate Initial Answer(生成初版答案)

紫色模块 Generate Initial Answer:把

  • 原问题的 full search 结果
  • 各个初始子问题的答案与证据
    综合成一个“可读”的初版回答。

然后进入绿色决策:

Need refinement?(需要精炼吗?)

判断标准通常类似:

  • 证据不足/冲突
  • 答案缺关键细节(时间、条件、边界)
  • 子问题覆盖不全(漏了某个维度)
  • 需要更强的可验证性/引用

如果不需要:箭头直接指向右侧 <answers>,输出初版即最终答案。
如果需要:进入精炼循环。


6)精炼阶段:生成“更有信息量”的新子问题

左侧蓝色模块:

Generate new & informed subquestions(生成新的、更有依据的子问题)

这一步的“informed”很关键:它不是凭空再拆,而是利用:

  • 前面的 实体/关系/术语抽取(A线的结构化信息)
  • 初版答案暴露的缺口(虚线反馈箭头暗示这一点)

所以精炼子问题(Refined Subquestion 1…n)往往更精准,例如:

  • 把模糊概念换成明确术语/别名
  • 把时间范围缩小到关键窗口
  • 专门针对冲突点发问(“A 与 B 哪个为准?依据是什么?”)
  • 针对关键链路补齐缺失的“中间跳”(多跳推理)

7)精炼子问题同样走一遍流水线

每个蓝色 refined 子问题也走:
Expand → Search → Validate → Rerank → Answer → Check

然后汇聚到右下角两个蓝色模块:

Produce & Validate Refined Answer(产出并验证精炼答案)

把 refined 子问题答案综合起来,并做更严格的验证(一致性、证据充分性、引用覆盖等)

Compare Refined to Initial Answer(与初版对比)

对比目的:

  • 精炼版是否纠正了初版错误
  • 是否补足缺失信息
  • 是否更一致、更可解释
  • 是否需要进一步迭代(图里没有画第三轮,但这个结构天然支持多轮)

最后输出到 <answers>


8)你可以把它理解成什么?

一句话: “先用粗粒度分解 + 检索得到可用答案,再用答案反推更尖锐的问题继续查证,最终得到更可靠的回答。”

那么具体的落地是如下的流程,请看下一张图:

image.png

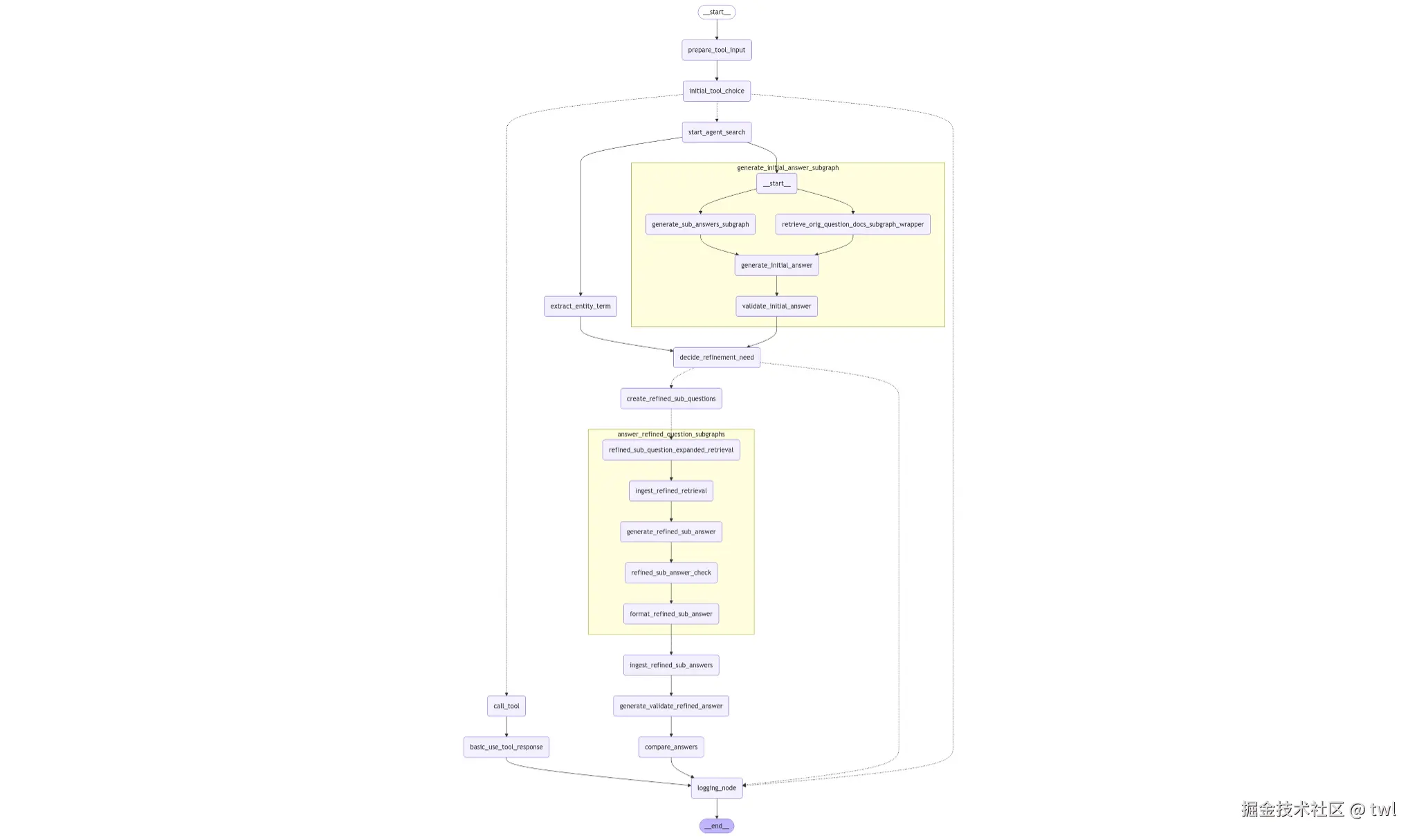
这张图是把前一张“概念级流程图”落实成“可执行 Agent / Graph 工作流”的实现版
如果说上一张图回答的是「逻辑上怎么想」,这一张回答的是「系统里怎么跑」。

自顶向下 + 分层 来详细解释。


一、整体视角:这是一个「有条件迭代的 Agent Graph」

你可以把它理解为:

一个有状态、有子图(subgraph)、能判断是否继续精炼的 Agent 工作流 DAG

核心特点:

  • start → end 的完整生命周期
  • subgraph(黄色区域) 封装复杂逻辑
  • refinement loop(是否精炼)
  • 工具调用(tool)与非工具路径并存
  • 日志与对比节点,便于调试和评估

二、最外层主流程(从 start 到 end)

1️⃣ _start_

流程入口。


2️⃣ prepare_tool_input

职责

  • 标准化用户输入
  • 补充上下文(历史对话、系统 prompt、约束条件)
  • 为后续「是否调用工具」做准备

👉 这是 Agent 工程里非常关键的一步,但在论文里常被省略。


3️⃣ initial_tool_choice

做什么?

  • 判断:
    👉 这次任务要不要用工具?
    👉 要用哪些工具?(搜索 / RAG / DB / API)

输出

  • tool plan(可能为空)

4️⃣ start_agent_search

标志着:

  • 正式进入“搜索 + 推理”阶段
  • 后面会进入一个「生成初始答案的子图」

三、黄色子图 ①:generate_initial_answer_subgraph

这是初始答案生成阶段,对应你第一张图里的「紫色部分」。

子图入口:__start__


4.1 两条并行主线

🟣 A. generate_sub_answers_subgraph

  • 初始子问题做并行处理

  • 本质就是:

    拆问题 → 查资料 → 回答子问题

🟣 B. retrieve_orig_question_docs_subgraph_wrapper

  • 不拆分
  • 直接对 原问题整体做一次检索
  • 防止「拆错问题」或「遗漏全局信息」

这两个输出会在下一步合流。


4.2 generate_initial_answer

做什么?

  • 汇总:

    • 原问题检索结果
    • 各个初始子问题的答案
  • 生成 initial_answer


4.3 validate_initial_answer

初版答案自检

  • 是否回答了问题?
  • 是否有明显事实冲突?
  • 是否缺关键信息?

⚠️ 注意:
这里不是最终 validation,而是 “是否值得继续 refinement” 的判断依据之一


四、并行支线:extract_entity_term

这条线很容易被忽略,但非常重要

extract_entity_term

作用

  • 抽取:

    • 实体(entity)
    • 术语(term)
    • 可能的关系线索

关键点

  • 不直接生成答案
  • 它为后续的 refined sub-questions 提供“结构化认知”

👉 对应你第一张图里的
Entity / Relationship / Term Extraction


五、决策节点:decide_refinement_need

这是整个系统的“智能阀门”

输入:

  • initial_answer
  • validation result
  • entity / term 信息

输出:

  • ✅ 不需要 refinement → 直接收尾
  • 🔁 需要 refinement → 进入下一阶段

典型触发 refinement 的条件

  • 证据不足
  • 子问题覆盖不全
  • 结论不稳定
  • 实体关系复杂但未展开

六、精炼阶段(Refinement Loop)

6.1 create_refined_sub_questions

这是“informed refinement”的核心

不是再随便拆问题,而是:

  • 基于:

    • 初版答案的缺口
    • 抽取到的实体/关系
  • 生成 更尖锐、更具体、更可检索的子问题


七、黄色子图 ②:answer_refined_question_subgraphs

这是 Refined Subquestion 的完整处理流水线,对应你第一张图里的蓝色部分。

子图内部步骤(严格顺序):

  1. refined_sub_question_expanded_retrieval

    • 扩展查询(同义词、别名、时间约束)
  2. ingest_refined_retrieval

    • 整理 / 清洗 / 去重检索结果
  3. generate_refined_sub_answer

    • 基于证据生成子问题答案
  4. refined_sub_answer_check

    • 针对该子问题的自检
  5. format_refined_sub_answer

    • 标准化输出格式,便于后续聚合

6.2 ingest_refined_sub_answers

  • 汇总所有 refined 子问题答案
  • 作为下一步生成最终 refined answer 的输入

八、最终答案生成与对比

8.1 generate_validate_refined_answer

  • 综合 refined 子答案
  • 生成 Refined Answer
  • 做更严格的验证(一致性、覆盖性)

8.2 compare_answers

非常工程化、但非常关键的一步

比较:

  • initial_answer
  • refined_answer

常见比较维度:

  • 是否修正错误?
  • 是否信息更完整?
  • 是否证据更充分?

👉 这一步非常适合用在 自动评估 / A-B test / RLHF 信号 中。


九、工具调用分支(左侧)

call_tool → basic_use_tool_response

这是一个独立的工具执行路径

  • 当 initial_tool_choice 判定需要工具
  • 或中途某节点触发工具调用
  • 结果会被并入主流程

🔟 收尾

logging_node

  • 记录:

    • 决策路径
    • 是否 refinement
    • 中间答案
  • 对 debug / offline analysis 极其重要

_end_

流程结束。


十、一句话总结这张图

这是一个把“多步推理 + RAG + 自我评估 + 条件精炼”完整工程化的 Agent Graph 实现图。