禅道文档 300 条用例一键生成:一次看懂爱测智能化测试平台的实力

79 阅读6分钟

测试团队的工作量正在肉眼可见地膨胀。需求越来越碎、迭代越来越快、系统越来越复杂,但用例依旧得一条条写。

生成式 AI 的出现,让这件事终于有了提速的可能。

今天用一个真实示例——禅道“创建产品”文档——完整演示一下:给 AI 一个需求文档,它能为你生成多场景、多格式、可立即执行的测试用例。 这背后,是爱测智能化测试平台正在重塑测试设计的方式。

图片

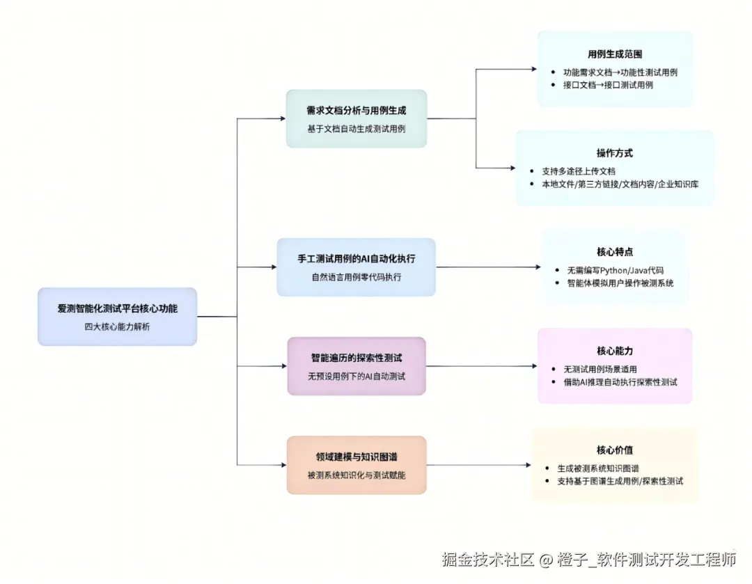
一、从文档到用例:AI 接手测试设计的开端

爱测平台的能力不是简单地“帮你凑几句自然语言用例”,而是把测试设计、自动执行、探索性测试、知识建模这几件事串成了一条完整的智能链路。

它像把一个经验丰富的测试工程师“塞在了平台里”:

  1. 读文档、拆需求、生成测试用例能理解功能需求文档、接口文档,多方式上传,多格式解析。
  2. 自然语言 → 自动执行写一句“进入产品管理页面→新建产品”即可自动执行,无需写脚本。
  3. 没用例也能测:AI 探索性测试能自行分析页面结构、识别关键路径、做推理式遍历。
  4. 领域建模 + 知识图谱输入被测系统信息,平台自动构建领域图谱,并基于图谱生成用例或开展探索性测试。

换句话说,测试不再依赖人力堆砌,而变成了“AI 帮你放大”。

二、禅道示例上手:用一个文档生成一整套用例

为了让效果可感,这里选取禅道手册里的“创建产品”章节作为输入示例。流程完整、规则明确,很适合展示智能生成能力。

1. 上传文档:灵活、宽容、不挑格式

平台支持:

  • 上传 PDF / Word / txt
  • 输入第三方文档链接
  • 直接粘贴部分内容
  • 从企业知识库选择文档

本次示例采用的是“远程地址”上传方式,把禅道的在线文档链接直接输入即可。

文档进入系统后,会被自动解析,进入生成阶段。

三、生成任务创建:模型、智能体、提示词、标签全可配置

点击“生成用例”,平台会自动创建一个用例生成任务,你可以根据团队规范微调生成策略。

可配置项包括:

  • 大模型选择(如 DeepSeek)
  • 智能体选择(需求文档→用例专用智能体)
  • 执行节点选择

如果想让生成更贴近团队习惯,你还可以补充提示词,例如:

  • 限定生成范围
  • 固定用例命名方式
  • 强制输出步骤格式
  • 补充前置与预期结构

如果需要分类管理测试点,还能为用例批量打标签(需先在配置中心定义)。

配置完成后点击“保存并运行”,任务开始执行。

四、生成效果:近 300 条覆盖深入的用例体系

禅道“创建产品”文档乍看简单,但实际包含不少功能组、前后置条件和边界场景。 平台最终生成了约 300 条测试用例,覆盖方向包括:

  • 导出不同格式时的权限控制
  • 导出编码格式是否 UTF-8、是否有乱码
  • 创建产品时的异常中断处理
  • 产品线维护的正常与异常路径
  • 多字段组合输入校验
  • 导出操作的兼容性与边界测试

这些用例如果由人工编写,往往需要两三天甚至更久。 平台只需几分钟,就能生成一份覆盖非常全面的初版用例集,再交给人工做最终校准。

这不是简单提速,而是把“写→补→改→补”的流程压缩成了“一键生成→人工复核”。

五、用例落地:导出即用,可直接执行

生成的测试用例可以一键导出,支持:

  • Excel
  • CSV
  • YAML
  • XML

其中 XML 格式包含完整步骤与预期,可直接导入测试管理平台使用(包括禅道)。

如果直接在爱测平台内执行,则可以让智能体根据自然语言用例,模拟用户行为,无需写脚本、无需维护代码。

也就是说,从生成到执行,全链路都能自动化。


图片

整个实操过程可点击以下视频观看

测试团队的效率差距,将越来越依赖是否“用好 AI”

禅道案例只是一个缩影。 需求文档生成用例、自然语言自动执行、智能遍历、知识图谱辅助覆盖—— 这些能力正在让测试人员摆脱重复劳动,把时间交还给策略、质量与判断。

未来测试团队的差距,不再是谁写得更快,而是谁能让 AI 帮你写更多、更准。

爱测智能化测试平台已开放试用,如果你想看看 AI 能把你团队的测试效率提升到什么高度,不妨先试着用它“跑一遍你的需求文档”。

推荐阅读
juejin.cn/post/755103…

juejin.cn/post/755124…

juejin.cn/post/753578…

学社精选

技术成长路线

系统化进阶路径与学习方案

  • 人工智能测试开发路径

  • 名企定向就业路径

  • 测试开发进阶路线

  • 测试开发高阶路线

  • 性能测试进阶路径

  • 测试管理专项提升路径

  • 私教一对一技术指导

  • 全日制 / 周末学习计划

  • 公众号:霍格沃兹测试学院

  • 视频号:霍格沃兹软件测试

  • ChatGPT体验地址:霍格沃兹测试开发学社

  • 霍格沃兹测试开发学社

企业级解决方案

测试体系建设与项目落地

技术平台与工具

自研工具与开放资源

人工智能测试开发学习专区