本文较长,建议点赞收藏。更多AI大模型应用开发学习视频及资料,在这里。
AI Agent开发技术及工具链整理,分享给需要的你。
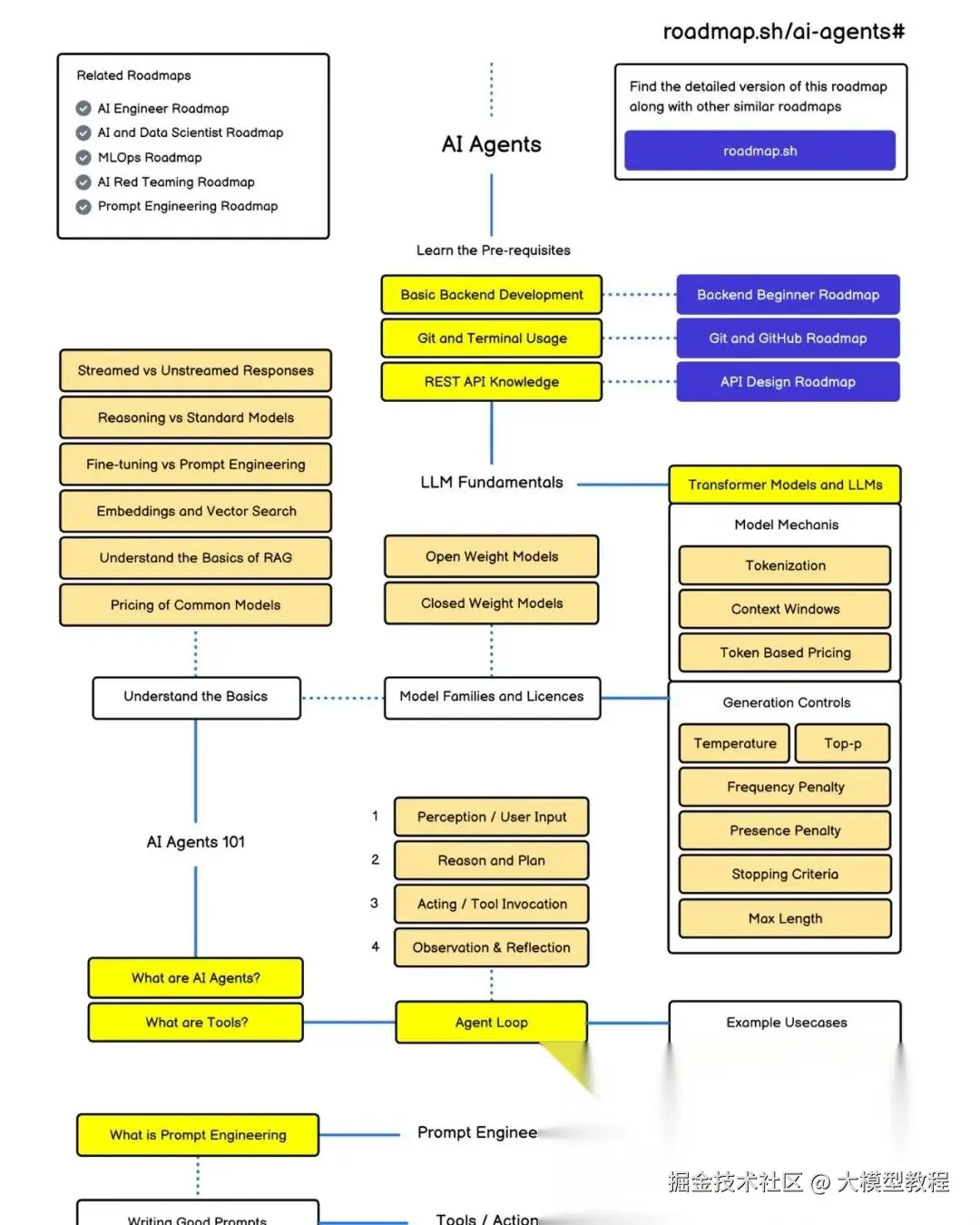
今天,我们将通过一份2025年AI Agent开发路线图,全面解析Agent开发领域的核心技术栈和发展路径。
什么是AI Agent?
不只是聊天机器人。AI Agent与传统聊天机器人的根本区别在于自主性。一个真正的AI Agent能够理解复杂目标,制定计划,使用工具执行任务,并根据结果调整策略——这一切只需要你给出一个高级指令。
想象一下,你告诉Agent:“帮我分析一下新能源汽车市场的最新趋势,并在周五前准备一份10页的报告”。一个真正的AI Agent会自主完成:搜索最新行业数据、分析竞争对手信息、制作图表并生成完整报告。
核心开发层次全解析
编程与提示工程
任何AI Agent开发都从这里开始。Python仍然是首选语言,但JavaScript/TypeScript的使用也在增长。除了基础编程能力,提示工程是关键技能。
| 层次名称 | 必须做 | 可选 | 工具/技术 |
|---|---|---|---|
| 编程与提示 | 编程语言(如基础语法);脚本与自动化(如API请求、文件处理);提示概念(如提示工程、思维链提示) | 异步编程;网络抓取;多 Agent提示;目标导向提示;自我批判与重试循环;反思循环 | Python(首选);JavaScript;TypeScript;Shell/Bash;HTTP/JSON库(如requests in Python);文件处理库(如os, pathlib);异步库(如asyncio);网络抓取库(如BeautifulSoup, Scrapy) |
AI Agent基础架构
理解AI Agent的基本构成要素是核心:LLM作为 Agent的大脑,负责决策和推理;工具作为Agent的手脚,允许它与外界交互;记忆系统存储Agent的经验;规划器负责制定和执行计划。
| 层次名称 | 必须做 | 可选 | 工具/技术 |
|---|---|---|---|
| AI Agent基础 | AI Agent定义;自治 vs. 半自治 Agent; Agent组件(如LLM、工具、记忆、规划器) | Agent架构设计 | LangChain( Agent框架);LlamaIndex(数据索引与 Agent);Haystack(搜索 Agent);Semantic Kernel(微软 Agent框架);AutoGen(多 Agent);CrewAI(团队 Agent) |
LLM调用与工具集成
LLM调用是Agent工作的基础,而工具调用则是Agent技术的杀手级功能。通过工具,Agent可以执行代码计算、进行网络搜索、查询数据库、操作浏览器和调用任何API接口。
| 层次名称 | 必须做 | 可选 | 工具/技术 |
|---|---|---|---|
| LLM调用 | LLM API调用;提示模板(如动态提示、条件提示) | 高级调用(如流式传输、批量/并行调用、回调/钩子);提示链 | OpenAI API;Anthropic API;Google AI;Cohere;Grok;本地LLM(如Ollama, LM Studio);LangChain的LLM集成模块 |
| 工具调用 | 工具集成(如自定义工具、预构建工具);工具类型(如搜索、计算、代码执行) | 浏览器自动化;数据库查询;外部API集成 | LangChain Tools;LlamaIndex Tools;Hugging Face Agents;Selenium(浏览器);SQLAlchemy(数据库);各种API SDK |
RAG与高级推理
检索增强生成(RAG)技术让Agent能够访问特定领域知识,而不需要重新训练模型。规划与推理能力则决定了Agent处理复杂任务的智能水平。
| 层次名称 | 必须做 | 可选 | 工具/技术 |
|---|---|---|---|
| 检索增强生成(RAG) | 嵌入模型;向量存储;简单RAG | 高级RAG(如查询重写、重新排名); AgentRAG | OpenAI Embeddings;Sentence Transformers;Cohere Embeddings;FAISS(本地向量库);Pinecone/Weaviate/Chroma/Milvus(托管向量DB) |
| 规划与推理 | 规划技术(如ReAct, Plan-and-Solve);推理引擎(如LLM作为推理器) | Tree of Thoughts;Graph-based Planning;自问自答;辩论式推理 | LangChain的ReAct链;自定义LLM推理模块 |
多Agent系统与状态管理
单个Agent能力有限,但多Agent系统可以完成惊人复杂的任务。记忆与状态管理确保了Agent能够保持连续性和学习能力。
| 层次名称 | 必须做 | 可选 | 工具/技术 |
|---|---|---|---|
| 多 Agent系统 | Agent协作(如分层 Agent、辩论 Agent) | 合作 Agent | AutoGen;CrewAI;Multi-Agent LangChain |
| 记忆与状态管理 | 记忆类型(如短期/长期记忆、共享记忆);状态管理(如会话状态) | 持久化状态 | Redis(缓存记忆);SQL Databases(如SQLite/PostgreSQL);Vector Stores for Memory(如Pinecone用于长期记忆) |
用户界面与部署
优秀的用户界面让Agent能力更容易被使用者接受,而稳健的部署方案是生产环境应用的基础。
| 层次名称 | 必须做 | 可选 | 工具/技术 |
|---|---|---|---|
| 用户界面 | UI框架;交互(如聊天界面) | 多模态输入;实时反馈 | Streamlit/Gradio/Chainlit(快速原型);Flask/Django(后端UI);React/Vue(前端UI) |
| 部署 | API部署;Agent托管服务 | 无服务器函数;向量DB托管 | FastAPI/Streamlit/Gradio(API/UI);Docker;Kubernetes;Replit/Modal(托管);Pinecone等向量DB服务 |
监控评估与安全治理
随着Agent能力增强,监控评估和安全治理变得至关重要。这不仅关系到系统稳定性,也涉及到伦理和法律合规问题。
| 层次名称 | 必须做 | 可选 | 工具/技术 |
|---|---|---|---|
| 监控与评估 | Agent评估指标;人机环路反馈 | 日志/追踪;自动评估循环;自定义仪表板 | LangSmith(LangChain监控);OpenTelemetry(追踪);Prometheus/Grafana(指标监控) |
| 安全与治理 | 提示注入保护;API密钥管理;用户认证 | 基于角色的访问控制(RBAC);输出过滤;红队测试;数据隐私与合规 | 自定义防护提示;密钥管理工具(如Vault);Auth0/OAuth(认证);RBAC库(如Casbin);合规模块(如GDPR工具) |
2025年趋势展望
- 本地化部署(Ollama等工具让本地运行大模型成为可能)
- 多模态融合(Agent不仅能处理文本,还能理解图像、音频)
- 专业化发展(领域特定Agent将超过通用Agent)
- 安全优先(随着应用深入,安全性将成为核心考量)
如何开始你的AI Agent开发之旅?
如果你是初学者,建议按照以下路径学习:
- 掌握Python基础和API调用;
- 学习提示工程基础;
- 尝试LangChain等框架构建简单Agent;
- 集成工具扩展Agent能力;
- 添加RAG提供专业知识;
- 探索多Agent协作场景。
对于有经验的开发者,可以重点关注:
- 高级规划与推理技术
- 多Agent系统架构
- 生产环境部署与监控
- 安全与合规框架。
结语
AI Agent技术正在快速发展,2025年将是关键的一年。随着技术的成熟和工具的完善,我们将看到越来越多强大的AI Agent应用于各行各业。
学习资源推荐
如果你想更深入地学习大模型,以下是一些非常有价值的学习资源,这些资源将帮助你从不同角度学习大模型,提升你的实践能力。
本文较长,建议点赞收藏。更多AI大模型应用开发学习视频及资料,在这里。