超越YOLOv8/v11!自研RKM-YOLO为输电线路巡检精度、速度双提升

216 阅读10分钟

输电线路作为电力系统的关键组成部分,其正常运行对电网稳定性至关重要。绝缘子和防震锤等关键部件长期暴露在恶劣环境中,易受冰损、风损、酸雨和雷击等不利因素影响,引发故障。

传统人工巡检不仅耗时费力,还容易出现漏检或误检情况。直升机巡检虽覆盖范围广,但成本高昂且受天气影响大。无人机巡检技术凭借其覆盖范围广、效率高、安全性好和成本低等优势,正逐渐成为主流检测方法。

然而,无人机巡检会产生大量航拍图像,依赖人工识别效率低下且可能引入人为误差。现有深度学习算法在检测多尺度、不规则小目标时仍面临挑战,特别是在复杂环境中特征丢失导致检测精度下降的问题。无人机对输电线路进行巡检已成为保障电力供应系统可靠运行的关键手段。然而,环境的复杂性常常导致设备故障定位困难和维护延迟,直接影响电力供应安全。

图片1.png

论文标题:

A lightweight RKM-YOLO algorithm for transmission line fault inspection

论文链接:

www.sciencedirect.com/science/art…

引言

为解决这些挑战,我们提出了一种基于改进版YOLOv8n的轻量化算法——RKM-YOLO,该算法在精度和效率方面均取得了显著提升。

上述算法提供了重大改进;然而,它们在检测多尺度和不规则小目标方面仍然面临挑战。在训练过程中,边缘信息、灰度信息和其他特征可能会丢失,导致小物体检测的准确性降低,误报的可能性增加。此外,现有缺陷检测方法在复杂环境中的效率仍然有限,从而限制了模型的泛化能力。因此,我们开发了RKM-YOLO算法,这是YOLOv8的改进版本,用于检测传输线组件的缺陷。本文的主要贡献如下:

  • 首先,介绍了RFCAConv模块,该模块集成了接收场空间注意机制和坐标注意机制。这解决了卷积层中参数共享导致的局部特征提取不足的问题。
  • 建议使用K3_RFCA模块。通过利用有效的注意力加权,该模块将多层处理的深层特征与低级浅特征相结合,允许骨干网络同时捕获本地和全球多尺度信息,从而增强骨干网络的特征提取能力。
  • 为了提高传输线中多目标物体的检测能力,我们设计了一个轻量级特征融合网络(KBiFPN),以改善判别特征的提取。拟议的结构有效地捕获了关键特征通道,并通过元素乘法机制增强了特征相关性,从而产生了更准确的特征图。这在不影响准确性的情况下,显著降低了模型的参数计数。
  • 我们设计了一个多尺度多维注意力模块(MMCA)。MMCA利用不同尺度的深度可分离卷积来捕获多尺度的本地和全球信息,增强模型对细节和远程依赖性的感知。通过使用自适应加权策略来动态调整通道特征的权重,模型可以自适应地加强对关键通道特征的关注,同时抑制无关信息。

RKM-YOLO的整体架构

在这项研究中,我们改进了YOLOv8模型,以解决检测小目标、多尺度目标和复杂背景的挑战。具体来说,我们设计了RKM-YOLO来提高其识别输电线路组件缺陷的能力。改进后的YOLO网络的结构如图所示。

图片2.png

RKM-YOLO算法核心创新

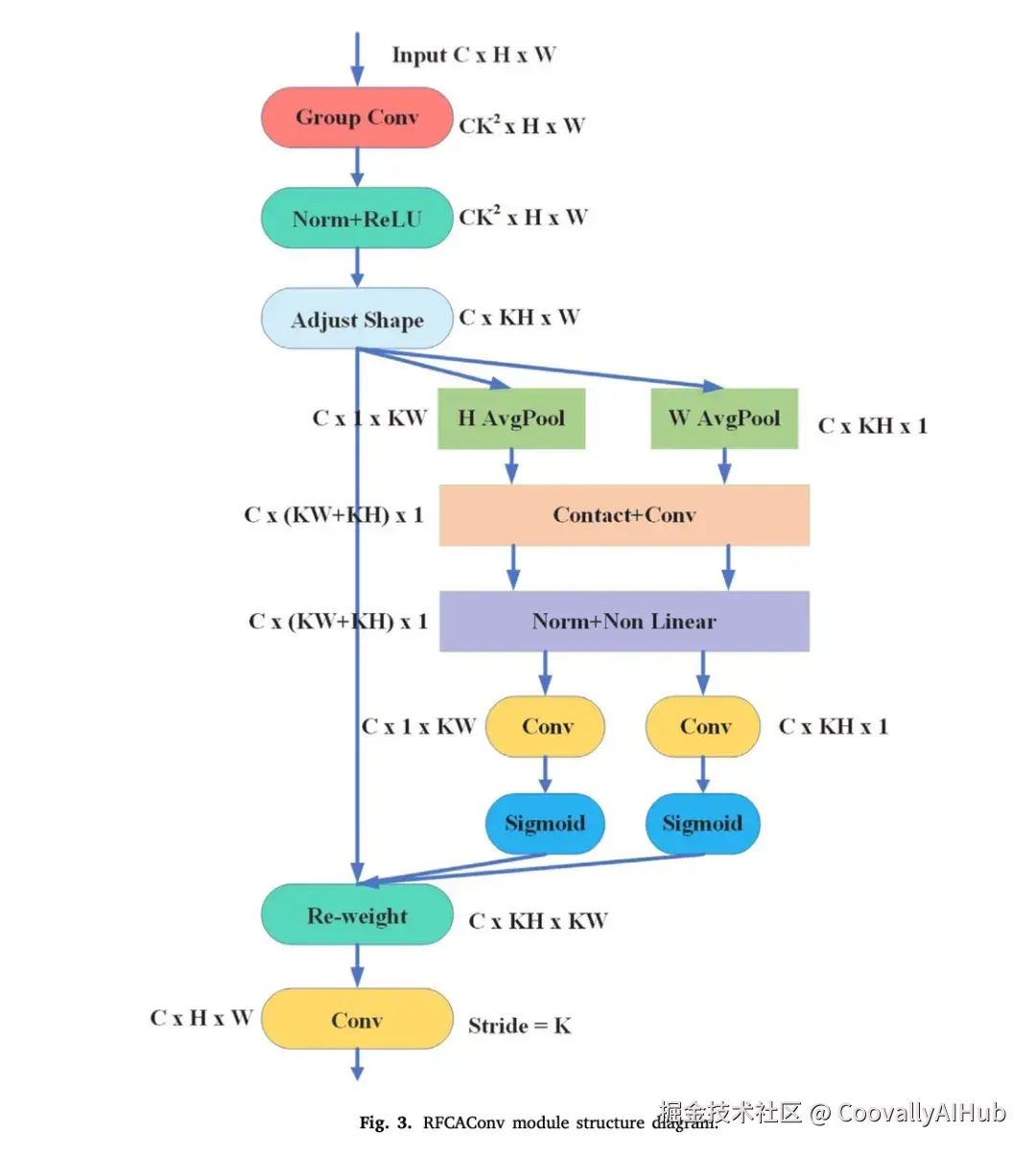
  • 感受野通道注意力卷积(RFCAConv)模块

在复杂输电线路巡检场景中,光折射常导致骨干网络在特征提取过程中引入大量噪声,干扰图像中的长程依赖关系。我们引入RFCAConv模块,使网络能够为每个感受野生成特定权重,更精准地学习图像中的局部特征。

该模块通过分组卷积提取丰富的感受野特征,结合坐标注意力机制将位置信息嵌入到通道注意力中,显著提升了模块捕获空间依赖关系的能力。RFCAConv对输入特征重新加权,有效减少由输电线路噪声引起的长程依赖干扰。

图片3.png

  • K3-RFCA结构

我们设计了K3-RFCA结构,该结构继承了C2f模块的梯度流机制,同时增强了局部特征捕获能力。通过用RFCAConv替换传统的bottleneck,网络的特征提取能力得到显著增强。

K3-RFCA模块采用双并行1×1卷积分支设计,在保持高效特征表示的同时,从输入特征中高效提取信息。通过逐层的RFCAConv卷积梯度流,模型可以更深入地提取有用特征,确保不同层级的特征表示能有效捕获输入图像中的丰富信息。

图片4.png

  • 改进的KBiFPN特征融合网络

在特征融合阶段,我们提出了一种优化的KBiFPN结构。该结构将BiFPN输出层的数量从五个减少到三个,通过优化层配置降低了特征冗余,提高了特征融合效率。

我们引入StarNet的核心组件——Star块,通过逐元素乘法运算将输入特征映射到高维非线性特征空间,使得特征聚合更加有效。受益于Star块的轻量化设计,KBiFPN在显著减少参数数量的同时,提升了整体性能。

图片5.png

  • 多尺度多维协同注意力(MMCA)机制

为解决输电线路巡检中的小目标检测问题,我们提出了创新的多尺度多维协同注意力机制。MMCA整合了多尺度卷积注意力模块在多尺度特征提取方面的优势,使其能够在低背景干扰下同时捕获多个尺度的细粒度和全局信息。

该模块利用不同尺度的深度可分离卷积来捕获多尺度局部和全局信息,增强模型对细节和长程依赖的感知。通过自适应加权策略动态调整通道特征的权重,模型能够自适应地强化对关键通道特征的关注,同时抑制无关信息。

图片6.png

实验成果与性能对比

实验结果表明,RKM-YOLO在多个关键指标上均表现出色:

  • 平均检测精度(mAP)达到90.7%
  • 模型参数减少了18.27%
  • 召回率和mAP50分别提升了3.1%
  • 检测速度完全满足无人机巡检的实时要求

图片7.png

图片8.png

图片9.png

与现有算法对比,我们的方法在小目标检测场景中表现尤为突出:

  • 绝缘子损伤识别准确率:89.7%
  • 闪络检测准确率:87.5%
  • 防震锤监测准确率:88.9%
  • 腐蚀评估准确率:89.5%

图片10.png

在各种复杂场景下的可视化结果也证明,我们的改进模型有效解决了无人机航拍场景中小目标检测的挑战,在精度和鲁棒性方面均优于YOLOv5、YOLOv8和YOLOv11等算法,成功克服了漏检和误检问题。

图片11.png

结论

RKM-YOLO算法通过引入RFCAConv模块、K3-RFCA结构、KBiFPN特征融合网络和MMCA注意力机制,有效解决了输电线路巡检中小目标检测的难题。该算法在保持高精度的同时显著减少了参数数量,实现了精度与效率的良好平衡。