文心5.0 上线,全模态 AI 的“觉醒时刻”

263 阅读8分钟

一、开篇导语

昨日(11月13日),文心大模型5.0震撼发布,发布后我就立马去体验了一番,和之前大模型的区别还是有非常大差异的。过去的大模型,只能“看图说话”或“听音识意”,它们懂得单一模态,却无法真正理解世界的多维信息。人类的认知从不割裂——我们听见语气、看见表情、体会情绪,再做出反应。而对AI来说,让语言、图像、视频、声音在同一个语义空间中融会贯通,一直是最难攻克的边界。

文心5.0的到来,意味着这一边界被突破。它不是简单地“语言模型+视觉模块”的拼接产物,而是一种原生全模态架构——从底层就让不同模态在同一套认知体系中协同工作,实现了理解与生成的一体化。这是AI从“多模态支持”到“原生全模态智能”的关键跃迁。

这一次,百度不仅在参数规模上刷新纪录,更在架构与效率上完成技术重构。文心5.0以超稀疏混合专家模型为核心,在保持强大能力的同时显著降低计算与推理成本,让超大模型的训练效率提升至新高度。

我将带大家来体验一下这振奋人心的新模型,让大家体验到AI给我们生活带来的变化。

文心一言体验方法也比较简单,直接在百度搜索文心一言:

选择文心5.0 Preview:

接下来就让我们一起来体验AI带给我们生活的变化吧!

二、全模态能力实测

2.1视频分析能力实测

现在很大大模型都具备图片和文字分析能力,但是基本上没有大模型可以支持视频的分析能力,他们往往只能分析某一帧,但是无法对整个视频进行完整的分析。

文心5.0的出现,第一次让AI拥有了对视频的动态理解与叙事感知能力。这得益于其原生全模态架构——视频并非被切分成一帧帧独立图片,而是被作为连续语义流输入模型。模型能同时处理画面变化、音频节奏、语言对白和情绪波动,从而形成真正的“全景理解”。

那接下来的话就让我们来体验一下吧。

选择要上传的视频文件:

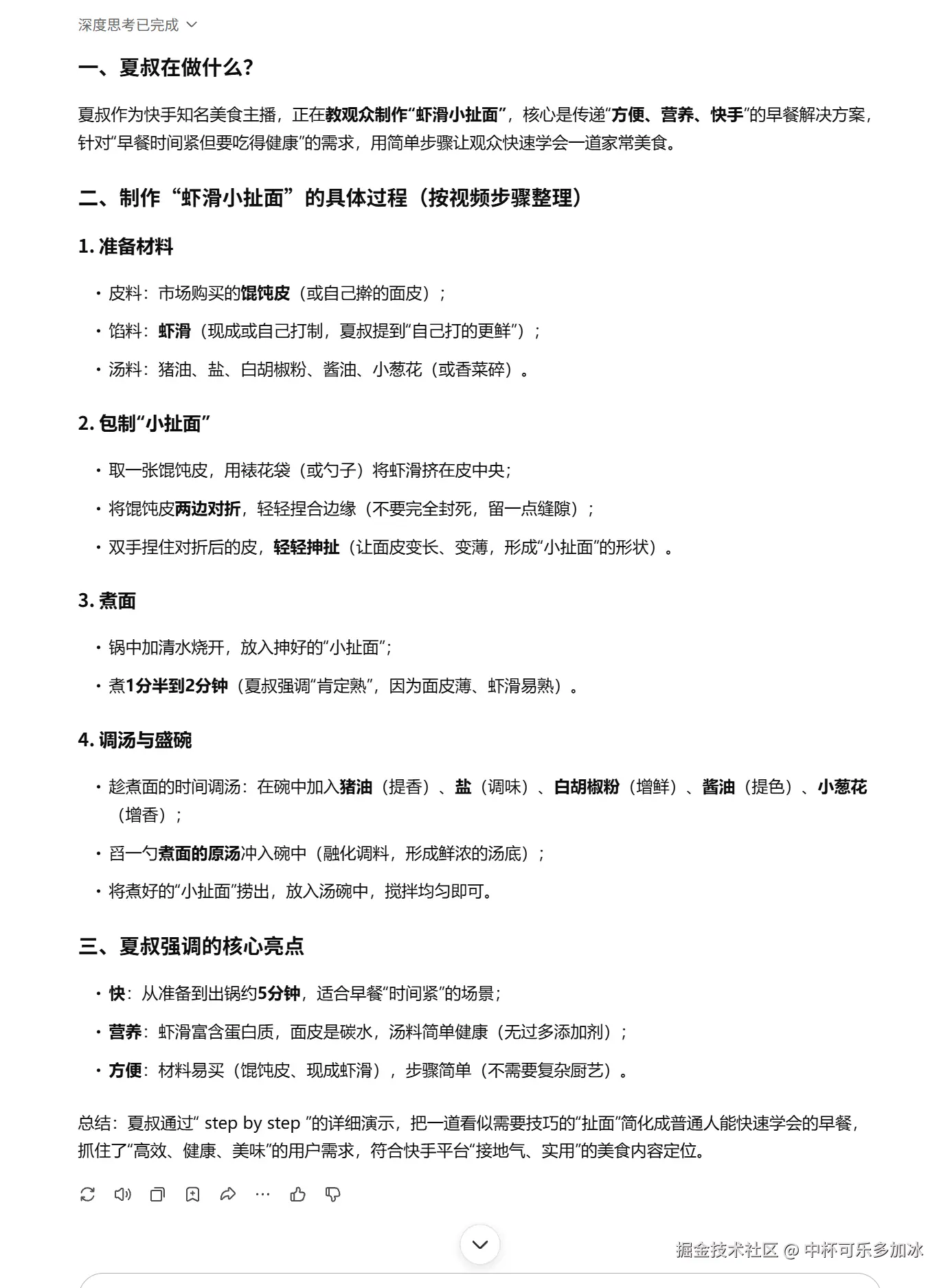
上传视频和提示词让他帮我们分析一下,夏叔的做饭过程吧:

分析速度也是特别快的,我的感觉就是:文心一言的视频分析能力表现出色,能够精准识别画面内容、人物行为和场景变化,并能结合语音与字幕进行多模态理解,在视频内容概述、情绪识别和重点提取方面都有较高准确度与智能化水平。最重要的就是还能抓住人物的核心要点,以及整个过程的重点,这个还是非常到位的。

我也使用过其他的一些大模型:比如ChatGPT、豆包等,但是他们目前都还不支持视频分析的能力,但是现在文心5.0 是可以直接读取视频内容,识别场景、动作甚至语义信息的,这个点让我感觉非常的不错。

接下来分析一段情感的视频,我个人觉得人和AI最大的区别就在对于情感的体会,AI很难做到和人共情的。

文心5.0 能够深度感知情感视频的画面、文字与情绪之间的交互,将复杂的情绪递进和自我治愈主题准确理解,并提炼出情感共鸣与哲理洞察。我觉得人和AI最大的区别就在于情感,文心5.0 将这种“情感的理解”从单纯的识别,提升到了“共情式感知”的层面。它不只是看懂了视频中的画面和文字,而是能通过光影、语气、文字意境去捕捉背后的“情绪温度”——那种孤独中的压抑、沉默里的无奈,以及自愈时的微光。

未来AI也能够在我们生活中成为一束可以抚慰我们心灵的光。

2.2代码解析能力实测

作为一名嵌入式程序员,我日常工作中大量依赖AI来提高效率和准确性。最常用的功能包括看代码、分析逻辑、定位问题和优化程序,无论是C/C++、Python还是其他嵌入式相关语言,AI都能快速帮助理解和调试。此外,查手册也是不可或缺的环节,AI可以即时提供芯片寄存器说明、外设功能和规范细节,节省翻阅纸质文档的时间。

我觉得现在的AI最大的好处就是加速了我的个人开发,接下来我们来看一下文心一言在代码分析能力是咋样的吧。

给出一段代码,接下来我使用文心一言和ChatGPT进行对比测试:

文心5.0 preview分析:

ChatGPT的分析:

文心5.0 preview 在看代码上很厉害,它可以理解不同难度的代码,还能看懂复杂逻辑和代码背后的用意,甚至能帮你发现问题和优化程序。相比之下,ChatGPT-4.0虽然也能分析代码,但更偏向通用逻辑,面对实际工程场景时不如文心一言贴近实际需求。简单说,文心5.0 就像一个经验丰富的程序员开发者,看代码更快、更准,也更懂你想做什么。

2.3图片理解实测

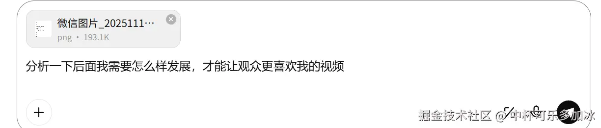
我拿在B站中的一张图片来分析一下,在很多时候做视频最重要的就是需要知道观众的关注点在哪里,这样的话才能抓住观众的眼球提升阅读量,那接下来用文心一言来分析一下我在B站的观众对我的评论,让他告诉我后续我要怎么样去发展才能做的更好。

文心的分析:

豆包分析:

需求洞察维度:文心5.0 对观众的 “技术 / 情感双需求” 拆分更精准且直接对应具体场景(如嵌入式开发痛点、情感共鸣场景),而豆包在观众细分的颗粒度上相对较粗,对 “技术需求者” 的具体痛点挖掘不如文心一言聚焦。

策略落地维度:文心5.0 的技术类策略直接给出 “问题 - 解决方案” 式的具体视频选题(如《中断向量偏移的 3 种必设场景》),落地性极强;豆包的策略更偏向宏观维度的框架(如 “内容深耕、运营优化”),在技术场景的垂直落地细节上不如文心一言具体。

逻辑聚焦维度:文心5.0 围绕 “精准匹配观众需求”,以 “观众分类 - 垂直策略” 的逻辑深度聚焦;豆包的逻辑更偏向 “全链路系统化”,在单一领域的纵深挖掘上,不如文心一言的聚焦性强。

三、行业意义

3.1助力产业跨模态智能升级

文心 5.0 支持文本、图像、音频、视频等多种模态的输入与输出,并采用“原生全模态统一建模”架构,从底层就让各模态在同一认知体系中协同工作。在教育、医疗、内容创作、工业制造、智慧城市等行业,这意味着从“只能处理语言”或“只能处理图像”向“能理解场景、语境、声音、视频叙事进一步发展。

对于未来高科技的发展来说,文心大模型,无疑是未来发展的一大利器。

3.2提升人工智能效率

各个大模型的参数对比:

ChatGPT 大概约 1.7 万亿至1.8 万亿(1.7T–1.8T) 参数。PanGu‑Σ目前公开为 约1.085 万亿, 文心 5.0 达到参数规模 2.4 万亿,创下当前公开参数数的领先地位。是目前最高参数的大模型。

对于企业和开发者而言,这意味着:虽是超大模型,但推理成本可控、应用门槛下降。

3.3推动国内AI发展

AI之前一直都是国外的AI占比较大的优势,但是最近几年,国内的AI也是飞速的发展,特别是如今的文心5.0的发布,更是为国内AI的发展打了一针强心剂!

文心 5.0 凭借 2.4 万亿参数、原生全模态架构以及 高效的超稀疏混合专家设计,不仅在技术上实现了世界级突破,也显著推动了国内 AI 的发展:在保持模型强大理解与生成能力的同时,显著降低了计算和推理成本,减少了对国外模型的依赖,提升了自主创新能力;支持多模态一体化应用,加速产业落地,涵盖教育、医疗、工业和内容创作等多个领域。

四、结语

文心 5.0 的发布不仅仅是一款参数超大模型的亮相,而是“模态理解迈入统一时代”的标志。它代表了:

  • 模型从“语言为主”向“语言+视觉+听觉+视频”的综合感知跃升;
  • 从“能力单一”向“理解+生成一体化”的创新;
  • 从“研究型演示”向“产业级应用”靠拢。

在保持强大能力的同时,文心 5.0 显著降低了计算与推理成本,加速多模态应用落地,推动国内 AI 自主创新与产业发展。百度作为国内大模型领域的领军者,不仅拥有深厚的技术积淀和研发实力,也在多模态智能、产业应用和技术趋势上持续引领,为国内 AI 的全球竞争力奠定了坚实基础。