跨境电商选品实战:IPIDEA 代理 + DeepSeek AI 助力高效洞察市场

87 阅读20分钟

一、破局跨境选品

1.1 跨境电商的挑战与机遇

在跨境电商领域,传统选品模式正面临严峻挑战:过度依赖个人经验、市场信息严重滞后、地区管理难以应对。当全球市场瞬息万变时,这些痛点让卖家们往往与商机失之交臂。
在这个背景下,数据洞察能力已成为破局的关键。但核心问题依然存在:如何解决地区问题,高效获取真实的全球市场数据?又如何从海量信息中提炼出有价值的商业洞察?
这正是我们需要深入探讨的课题——直面每个卖家最关心的问题:在这个数据驱动的新时代,我们该如何系统地寻找并验证“下一个爆款”?

1.2 IPIDEA+DeepSeek:智能选品的新型组合

想象你正准备开一家线上服装店。当你试图调研美国市场时,却发现看到的网页内容与当地用户完全不同——推荐商品、流行款式都像是隔着一层毛玻璃,模糊不清。更糟的是,稍一频繁浏览就被网站禁止访问。
这正是跨境卖家的第一个拦路虎:地域管理与网站防护。
此时,IPIDEA代理的作用就凸显出来。它可以提供真实的当地IP地址,让你像本地居民一样无障碍访问电商平台,确保获取数据的真实性和完整性。
然而,当数千条商品数据堆积在眼前时,新的困境出现了:海量信息如同一团乱麻,仅靠人工难以理清。
这时,DeepSeek的作用就显现出来了。它能瞬间完成人类数周的工作:从商品标题中提炼关键特性,分析用户评论的情感倾向,甚至预测市场趋势。
这个组合,将传统选品模式升级为科学的数据驱动方法,直击核心问题:如何找到下一个爆款?

二、环境准备与数据采集

2.1 DeepSeek初步锁定目标市场与品类

在投入大量资源进行数据采集之前,明智的做法是先利用DeepSeek进行初步的市场调研,为后续工作指明方向。

你可以直接向DeepSeek提出针对性的问题,例如;"2025年美国亚马逊平台服装品类有哪些新兴趋势?",AI会基于最新的市场数据,提供结构化的趋势分析:

通过这样的对话,DeepSeek能够为你提供从趋势洞察到具体运营的完整指导。这些初步洞察将成为数据采集的精准导航,让你能够:

  1. 针对"环保材质服装"重点采集用户评论和价格区间

  2. 围绕"多场景穿搭"分析竞品的卖点描述

  3. 根据细分人群需求定制化的关键词策略

这种"先问AI,再采数据"的方法,确保你的数据采集工作有的放矢,防止无关紧要的信息上浪费资源。通过DeepSeek的初步导航,你不再是盲目出海,而是带着精准的航海图启程。

2.2 IPIDEA代理配置实战

IPIDEA代理在数据采集中发挥着至关重要的作用,优势在于其出色的技术特性,为跨境电商数据采集提供了坚实基础。通过全球覆盖的IP资源网络,它能够模拟目标市场本地用户的真实访问环境,让您看到的商品信息、价格定位和搜索排名与当地消费者几乎一致。高保密性特性确保不会被平台识别为数据抓取行为,有效应对防护机制,保障数据采集的连续性和完整性。同时,卓越的稳定性让长时间、大规模的数据采集成为可能,不会因IP高频率更替或连接中断而影响数据质量。这三重优势共同确保了采集到的数据真正反映目标市场的用户视角,为后续的深度分析提供真实可靠的原始素材。

实战配置流程:

第一步:快速注册与认证

访问IPIDEA官网,使用手机号即可完成快速注册,整个过程仅需几分钟。登录后建议立即完成身份认证,这一步骤不仅能提升账户安全等级,还能解锁更高的并发请求限制,为后续大规模数据采集做好准备。认证材料提交后通常能在短时间内完成审核。

第二步:智能选择服务套餐

在“套餐购买”页面,清晰呈现了动态住宅代理、静态住宅代理等多品类服务。

第三步:代理获取与配置

我需要配置静态住宅代理,用于跨境电商平台数据采集。

  1. 在代理类型中选择“静态住宅代理”->选择“API提取”,填写需要的具体参数:国家/地区、提取数量等,点击“生成API链接”并复制。

  1. 点击“生成链接”之后,页面会弹出“确认添加白名单”页面,点击“确认”,将服务器IP添加到白名单。

可以选择"IP白名单管理",能看到IP已经添加成功。

配置示例:

import requests

# 使用生成的API链接
api_url = "您从IPIDEA获取的API链接"

proxies = {
    "http": api_url,
    "https": api_url
}

# 测试采集
response = requests.get("https://amazon.com/product-data", proxies=proxies)

这样配置后,就能获得稳定的目标市场本地IP,开始真实的跨境电商数据采集了。

2.3 目标平台数据采集

以Amazon平台为例,以下是完整的数据采集流程:

数据接口分析阶段:

具体操作步骤:

  1. 打开Chrome浏览器,访问 amazon.com

  1. 按F12打开开发者工具,选择 Network(网络)标签。勾选Preserve log(保留日志)以防止页面跳转时请求记录丢失,同时勾选Disable cache(禁用缓存)确保获取最新数据。

  1. 在 Filter 过滤框中输入product、search或suggest关键词筛选;同时在Type(类型)列中优先勾选XHR和Fetch,聚焦异步数据接口。

  1. 在 Amazon 搜索框输入目标关键词(如yoga mat)并执行搜索,观察 Network 面板中实时加载的新请求。

  1. 重点关注状态码为200、响应类型为application/json或json的请求,这类接口通常为核心数据接口(多为 XHR 类型)。

  1. 针对筛选出的请求,从“请求头 - 参数 - 响应” 三维度深度分析:

请求头( Headers )和请求参数( Params/Payload )分析

该请求的请求 URL是 Amazon 平台用于提供关键词建议的接口地址,通过一系列参数明确了请求的条件:包含limit=11(最多返回 11 条建议)、prefix=yoga%20mat(用户输入的关键词前缀为 “yoga mat”,“%20” 是空格的 URL 转义)等业务参数,定义了建议的数量、关键词范围;还包含session-id(会话唯一标识)、request-id(单次请求标识)、mid(平台商家标识)等用于维持会话和接口追踪的参数。

请求方法为 GET,即通过将所有参数拼接在 URL 的查询字符串中,向服务器发起请求以获取对应的关键词建议数据。

Cookie:包含session-id(会话唯一标识,如138-0763730-3775228)、session-id-time、lc-main(语言区域设置,如zh_TW)、ubid-main等多个字段,是维持用户会话状态的关键凭证,用于 Amazon 平台识别用户身份、保存会话信息(如搜索历史、地域偏好)。

Referer:标识请求的来源页面为 Amazon 主站,用于服务器验证请求的 “出处”,防止跨站请求伪造,同时也会影响平台对请求场景的判断(如主站内的搜索行为)。

User-Agent:用于模拟浏览器身份,告知服务器当前请求来自“Windows 10 64 位系统下的 Chrome/Edge 浏览器”,是平台识别请求合法性的核心标识之一。

编写采集脚本:

基于上面的 API,利用 requestsjsonpath 等库,结合 IPIDEA 代理实现多页、多关键词的高效数据采集,并保存到 CSV 文件。核心代码如下:

import requests
import json
import csv
import time
import re
import random
import os
from jsonpath import jsonpath
from concurrent.futures import ThreadPoolExecutor, as_completed

# 获取桌面路径(跨平台兼容)
def get_desktop_path():
    if os.name == 'nt':  # Windows
        return os.path.join(os.path.join(os.environ['USERPROFILE']), 'Desktop')
    else:  # Mac/Linux
        return os.path.join(os.path.join(os.path.expanduser('~')), 'Desktop')

class AmazonProxyCrawler:
    def __init__(self, proxy_username, proxy_password, proxy_host="proxy.ipidea.io", proxy_port="2333", max_workers=3):
        """
        初始化采集器
        :param proxy_username: IPIDEA代理用户名
        :param proxy_password: IPIDEA代理密码
        :param proxy_host: 代理服务器地址
        :param proxy_port: 代理端口
        :param max_workers: 最大并发数
        """
        self.proxy_username = proxy_username
        self.proxy_password = proxy_password
        self.proxy_host = proxy_host
        self.proxy_port = proxy_port
        self.max_workers = max_workers
        self.session = requests.Session()
        
        # 配置代理
        self.proxies = {
            "http": f"http://{proxy_username}:{proxy_password}@{proxy_host}:{proxy_port}",
            "https": f"http://{proxy_username}:{proxy_password}@{proxy_host}:{proxy_port}"
        }
        
        # 请求头
        self.headers = {
            "User-Agent": "Mozilla/5.0 (Windows NT 10.0; Win64; x64) AppleWebKit/537.36 (KHTML, like Gecko) Chrome/118.0.0.0 Safari/537.36",
            "Accept": "application/json, text/plain, */*",
            "Accept-Language": "en-US,en;q=0.9",
            "Accept-Encoding": "gzip, deflate, br",
            "Connection": "keep-alive",
            "Referer": "https://www.amazon.com/",
        }
        
        self.all_products = []
        
    def get_proxy(self):
        """获取代理配置"""
        return self.proxies

    def crawl_single_page(self, keyword, page):
        """采集单个关键词的单个页面"""
        try:
            # Amazon搜索URL
            start = (page - 1) * 24
            url = f"https://www.amazon.com/s"
            params = {
                "k": keyword.replace(' ', '+'),
                "s": start,
                "ref": f"nb_sb_noss_{page}",
                "crid": self.generate_random_crid(),
                "sprefix": keyword.split()[0] if keyword.split() else keyword
            }
            
            # 添加随机延迟
            time.sleep(random.uniform(1, 3))
            
            response = self.session.get(
                url=url,
                headers=self.headers,
                params=params,
                proxies=self.proxies,
                timeout=15,
                verify=True
            )
            
            if response.status_code != 200:
                print(f" 关键词 '{keyword}' 第{page}页采集失败,状态码:{response.status_code}")
                return []
            
            # 尝试从页面中提取JSON数据
            products = self.extract_from_json(response.text, keyword, page)
            if not products:
                products = self.extract_from_html(response.text, keyword, page)
            
            print(f" 关键词 '{keyword}' 第{page}页采集完成,获得{len(products)}个商品")
            return products
            
        except requests.exceptions.RequestException as e:
            print(f" 关键词 '{keyword}' 第{page}页网络请求失败: {e}")
            return []
        except Exception as e:
            print(f"关键词 '{keyword}' 第{page}页采集异常: {e}")
            return []

    def generate_random_crid(self):
        """生成随机CRID参数"""
        import string
        return ''.join(random.choices(string.ascii_letters + string.digits, k=10))

    def extract_from_json(self, html, keyword, page):
        """从HTML中提取JSON数据"""
        try:
            # 查找可能的JSON数据块
            json_patterns = [
                r'var obj = ({.*?});',
                r'window.Amazon.Sidewalk.widgets.push(\s*({.*?})\s*)',
                r'data:\s*({.*?})\s*,',
                r'__INITIAL_STATE__\s*=\s*({.*?});'
            ]
            
            for pattern in json_patterns:
                match = re.search(pattern, html, re.DOTALL)
                if match:
                    json_str = match.group(1)
                    try:
                        data = json.loads(json_str)
                        return self.parse_json_data(data, keyword, page)
                    except json.JSONDecodeError:
                        continue
            
            return []
        except Exception as e:
            print(f"JSON提取失败: {e}")
            return []

    def parse_json_data(self, data, keyword, page):
        """解析JSON数据"""
        products = []
        
        # 尝试多种JSON路径来提取商品数据
        json_paths = [
            '$..results[*]',
            '$..products[*]',
            '$..items[*]',
            '$..searchResults..items[*]',
            '$..sections[0].items[*]'
        ]
        
        for path in json_paths:
            items = jsonpath(data, path)
            if items and isinstance(items, list):
                for item in items:
                    product = self.extract_product_from_json(item, keyword, page)
                    if product and product['商品名称'] != 'N/A':
                        products.append(product)
                break
        
        return products

    def extract_product_from_json(self, item, keyword, page):
        """从JSON数据中提取商品信息"""
        product = {
            "关键词": keyword,
            "商品名称": jsonpath(item, '$.title') or jsonpath(item, '$.item.title') or "N/A",
            "价格": self.extract_price_from_json(item),
            "销量": self.extract_sales_from_json(item),
            "评分": jsonpath(item, '$.rating') or jsonpath(item, '$.averageRating') or 0,
            "评论": jsonpath(item, '$.reviewCount') or jsonpath(item, '$.totalReviews') or 0,
            "卖家信息": jsonpath(item, '$.seller') or jsonpath(item, '$.sellerName') or "未知卖家",
            "发货地": jsonpath(item, '$.shipping') or jsonpath(item, '$.shipFrom') or "未知",
            "ASIN": jsonpath(item, '$.asin') or jsonpath(item, '$.item.asin') or "N/A",
            "页码": page
        }
        
        # 清理数据
        if isinstance(product["商品名称"], list):
            product["商品名称"] = product["商品名称"][0] if product["商品名称"] else "N/A"
        
        if isinstance(product["价格"], list):
            product["价格"] = product["价格"][0] if product["价格"] else 0.0
        
        if isinstance(product["评分"], list):
            product["评分"] = float(product["评分"][0]) if product["评分"] else 0.0
        
        if isinstance(product["评论"], list):
            product["评论"] = int(product["评论"][0]) if product["评论"] else 0
        
        if isinstance(product["卖家信息"], list):
            product["卖家信息"] = product["卖家信息"][0] if product["卖家信息"] else "未知卖家"
        
        if isinstance(product["发货地"], list):
            product["发货地"] = product["发货地"][0] if product["发货地"] else "未知"
        
        if isinstance(product["ASIN"], list):
            product["ASIN"] = product["ASIN"][0] if product["ASIN"] else "N/A"
        
        return product

    def extract_price_from_json(self, item):
        """从JSON中提取价格"""
        price_paths = [
            '$.price.current_price',
            '$.price.value',
            '$.price.amount',
            '$.item.price.current_price',
            '$.currentPrice'
        ]
        
        for path in price_paths:
            price = jsonpath(item, path)
            if price and price[0]:
                try:
                    return float(price[0])
                except (ValueError, TypeError):
                    continue
        return 0.0

    def extract_sales_from_json(self, item):
        """从JSON中提取销量信息"""
        # 尝试获取BSR排名
        bsr = jsonpath(item, '$.bsr') or jsonpath(item, '$.salesRank')
        if bsr and bsr[0]:
            return f"BSR排名: {bsr[0]}"
        
        # 使用评论数作为参考
        reviews = jsonpath(item, '$.reviewCount') or jsonpath(item, '$.totalReviews')
        if reviews and reviews[0]:
            return f"评论数: {reviews[0]}"
        
        return "暂无数据"

    def extract_from_html(self, html, keyword, page):
        """备用方法:从HTML中提取商品信息"""
        try:
            products = []
            
            # 使用正则表达式提取商品信息
            asin_pattern = r'data-asin="([A-Z0-9]{10})"'
            asins = re.findall(asin_pattern, html)
            
            title_pattern = r'<span[^>]*class="[^"]*a-text-normal[^"]*"[^>]*>(.*?)</span>'
            titles = re.findall(title_pattern, html)
            
            price_pattern = r'$(\d+.\d{2})'
            prices = re.findall(price_pattern, html)
            
            rating_pattern = r'aria-label="([\d.]+) out of 5 stars"'
            ratings = re.findall(rating_pattern, html)
            
            review_pattern = r'aria-label="([\d,]+) ratings?"'
            reviews = re.findall(review_pattern, html)
            
            # 组合商品信息
            min_count = min(len(asins), len(titles), 24)
            
            for i in range(min_count):
                product = {
                    "关键词": keyword,
                    "商品名称": titles[i].strip() if i < len(titles) else "N/A",
                    "价格": float(prices[i]) if i < len(prices) else 0.0,
                    "销量": f"评论数: {reviews[i]}" if i < len(reviews) else "暂无数据",
                    "评分": float(ratings[i]) if i < len(ratings) else 0.0,
                    "评论": int(reviews[i].replace(',', '')) if i < len(reviews) else 0,
                    "卖家信息": "未知卖家",
                    "发货地": "未知",
                    "ASIN": asins[i],
                    "页码": page
                }
                products.append(product)
            
            return products
            
        except Exception as e:
            print(f"HTML提取失败: {e}")
            return []

    def crawl_keyword_pages(self, keyword, pages):
        """采集单个关键词的多页数据"""
        keyword_products = []
        print(f"\n{'='*50}")
        print(f"开始采集关键词: {keyword}")
        print(f"{'='*50}")
        
        for page in range(1, pages + 1):
            print(f"正在采集第 {page}/{pages} 页...")
            page_products = self.crawl_single_page(keyword, page)
            keyword_products.extend(page_products)
            
            # 显示当前页统计
            if page_products:
                valid_prices = [p["价格"] for p in page_products if p["价格"] > 0]
                avg_price = sum(valid_prices) / len(valid_prices) if valid_prices else 0
                print(f"  本页采集: {len(page_products)}个商品, 平均价格: ${avg_price:.2f}")
        
        print(f"关键词 '{keyword}' 采集完成,共{len(keyword_products)}个商品")
        return keyword_products

    def crawl_multiple_keywords(self, keywords_config):
        """多关键词采集主函数"""
        all_products = []
        
        print(" 开始多关键词采集(使用IPIDEA代理)")
        print("代理配置:", self.proxy_host)
        print("关键词配置:")
        for keyword, pages in keywords_config.items():
            print(f"   {keyword}: {pages}页")
        
        # 测试代理连接
        if not self.test_proxy_connection():
            print(" 代理连接测试失败,请检查代理配置")
            return []
        
        # 使用线程池并行采集
        with ThreadPoolExecutor(max_workers=self.max_workers) as executor:
            future_to_keyword = {
                executor.submit(self.crawl_keyword_pages, keyword, pages): (keyword, pages) 
                for keyword, pages in keywords_config.items()
            }
            
            for future in as_completed(future_to_keyword):
                keyword, pages = future_to_keyword[future]
                try:
                    keyword_products = future.result()
                    all_products.extend(keyword_products)
                    print(f"\n 关键词 '{keyword}' 完成 ({pages}页, {len(keyword_products)}个商品)")
                except Exception as e:
                    print(f"\n 关键词 '{keyword}' 采集失败: {e}")
        
        return all_products

    def test_proxy_connection(self):
        """测试代理连接"""
        try:
            test_url = "http://httpbin.org/ip"
            response = self.session.get(test_url, proxies=self.proxies, timeout=10)
            if response.status_code == 200:
                print(f" 代理连接成功,当前IP: {response.json()['origin']}")
                return True
        except Exception as e:
            print(f"代理连接失败: {e}")
        return False

    def save_to_csv(self, products, filename):
        """保存数据到CSV"""
        if not products:
            print(" 无数据可保存")
            return False
        
        fieldnames = ["关键词", "商品名称", "价格", "销量", "评分", "评论", "卖家信息", "发货地", "ASIN", "页码"]
        
        try:
            with open(filename, "w", newline="", encoding="utf-8-sig") as f:
                writer = csv.DictWriter(f, fieldnames=fieldnames)
                writer.writeheader()
                writer.writerows(products)
            
            print(f"数据已保存到: {filename}")
            return True
        except Exception as e:
            print(f" 保存文件失败: {e}")
            return False

    def generate_report(self, products):
        """生成采集报告"""
        print(f"\n{'='*60}")
        print(f" 采集报告")
        print(f"{'='*60}")
        
        if not products:
            print("无数据可统计")
            return
        
        # 按关键词统计
        keyword_stats = {}
        for product in products:
            keyword = product['关键词']
            if keyword not in keyword_stats:
                keyword_stats[keyword] = []
            keyword_stats[keyword].append(product)
        
        print(f" 总商品数: {len(products)}")
        print(f" 关键词数量: {len(keyword_stats)}")
        print(f"\n各关键词详细统计:")
        print("-" * 50)
        
        for keyword, keyword_products in keyword_stats.items():
            prices = [p["价格"] for p in keyword_products if p["价格"] > 0]
            ratings = [p["评分"] for p in keyword_products if p["评分"] > 0]
            reviews = [p["评论"] for p in keyword_products if p["评论"] > 0]
            
            avg_price = sum(prices) / len(prices) if prices else 0
            avg_rating = sum(ratings) / len(ratings) if ratings else 0
            total_reviews = sum(reviews) if reviews else 0
            
            print(f" {keyword}:")
            print(f"    商品数: {len(keyword_products)}")
            print(f"   平均价格: ${avg_price:.2f}")
            print(f"   平均评分: {avg_rating:.1f}")
            print(f"    总评论数: {total_reviews}")
            if prices:
                print(f"    价格范围: ${min(prices):.2f}-${max(prices):.2f}")
            print()

# 使用示例
if __name__ == "__main__":
    # IPIDEA代理配置
    PROXY_USERNAME = "your_username"  # 替换为你的IPIDEA用户名
    PROXY_PASSWORD = "your_password"  # 替换为你的IPIDEA密码
    
    # 配置要采集的关键词和页数
    keywords_config = {
        "yoga mat": 3,           # 瑜伽垫,采集3页
        "resistance bands": 2,   # 阻力带,采集2页
        "dumbbells": 2,          # 哑铃,采集2页
        "water bottle": 2,       # 水杯,采集2页
        "fitness tracker": 2     # 健身手环,采集2页
    }
    
    # 创建采集器实例
    crawler = AmazonProxyCrawler(
        proxy_username=PROXY_USERNAME,
        proxy_password=PROXY_PASSWORD,
        max_workers=2  # 同时采集2个关键词
    )
    
    # 开始采集
    start_time = time.time()
    all_products = crawler.crawl_multiple_keywords(keywords_config)
    end_time = time.time()
    
    # 保存数据
    desktop_path = get_desktop_path()
    filename = os.path.join(desktop_path, "amazon_proxy_products.csv")
    crawler.save_to_csv(all_products, filename)
    
    # 生成报告
    crawler.generate_report(all_products)
    
    # 时间统计
    total_time = end_time - start_time
    print(f"\n 总耗时: {total_time:.1f}秒")
    print(f" 文件位置: {filename}")
    print(f" IPIDEA代理采集完成!")

运行采集脚本:采用IPIDEA 代理+抓取脚本完成数据采集,获取“yoya mat”关键词的商品信息。

在运行前请确保已安装依赖:

pip install requests jsonpath-ng

下面是完整的IPIDEA代理爬虫脚本,用于采集"yoga mat"关键词的商品信息:

import requests
import json
import csv
import time
import random
import os
import re
from jsonpath import jsonpath

class AmazonIPIDEACrawler:
    def __init__(self, proxy_username, proxy_password, proxy_host="proxy.ipidea.io", proxy_port="2333"):
        """
        初始化IPIDEA代理提取
        :param proxy_username: IPIDEA用户名
        :param proxy_password: IPIDEA密码
        :param proxy_host: 代理服务器地址
        :param proxy_port: 代理端口
        """
        self.proxy_username = proxy_username
        self.proxy_password = proxy_password
        self.proxy_host = proxy_host
        self.proxy_port = proxy_port
        
        # 配置IPIDEA代理
        self.proxies = {
            "http": f"http://{proxy_username}:{proxy_password}@{proxy_host}:{proxy_port}",
            "https": f"http://{proxy_username}:{proxy_password}@{proxy_host}:{proxy_port}"
        }
        
        # 请求头配置
        self.headers = {
            "User-Agent": "Mozilla/5.0 (Windows NT 10.0; Win64; x64) AppleWebKit/537.36 (KHTML, like Gecko) Chrome/118.0.0.0 Safari/537.36",
            "Accept": "text/html,application/xhtml+xml,application/xml;q=0.9,image/webp,*/*;q=0.8",
            "Accept-Language": "en-US,en;q=0.9",
            "Accept-Encoding": "gzip, deflate, br",
            "Connection": "keep-alive",
            "Upgrade-Insecure-Requests": "1",
            "Referer": "https://www.amazon.com/",
        }
        
        self.session = requests.Session()
        self.collected_products = []
        
        print("=" * 60)
        print(" Amazon商品采集脚本 - IPIDEA代理")
        print("=" * 60)

    def test_proxy_connection(self):
        """测试IPIDEA代理连接"""
        print(" 测试IPIDEA代理连接...")
        try:
            test_url = "http://httpbin.org/ip"
            response = self.session.get(
                test_url, 
                proxies=self.proxies, 
                timeout=10,
                headers={"User-Agent": self.headers["User-Agent"]}
            )
            
            if response.status_code == 200:
                ip_info = response.json()
                print(f"IPIDEA代理连接成功!")
                print(f" 当前代理IP: {ip_info['origin']}")
                return True
            else:
                print(f" 代理测试失败,状态码: {response.status_code}")
                return False
                
        except Exception as e:
            print(f" 代理连接异常: {e}")
            return False

    def crawl_amazon_products(self, keyword, pages=5):
        """
        采集Amazon商品信息
        :param keyword: 搜索关键词
        :param pages: 采集页数
        :return: 商品数据列表
        """
        print(f"\n开始采集关键词: {keyword}")
        print(f" 计划采集页数: {pages}")
        
        all_products = []
        
        for page in range(1, pages + 1):
            print(f"\n 正在采集第 {page}/{pages} 页...")
            
            try:
                # 构造搜索URL
                start_index = (page - 1) * 24
                url = "https://www.amazon.com/s"
                params = {
                    "k": keyword.replace(" ", "+"),
                    "s": start_index,
                    "ref": f"nb_sb_noss_{page}",
                    "crid": self.generate_random_id(),
                    "qid": int(time.time())
                }
                
                # 发送请求(使用IPIDEA代理)
                response = self.session.get(
                    url,
                    params=params,
                    headers=self.headers,
                    proxies=self.proxies,
                    timeout=15,
                    verify=True
                )
                
                if response.status_code == 200:
                    products = self.parse_products(response.text, keyword, page)
                    all_products.extend(products)
                    print(f" 第{page}页采集完成,获得{len(products)}个商品")
                    
                    # 显示本页商品示例
                    if products:
                        for i, product in enumerate(products[:3]):  # 显示前3个商品
                            print(f"   {i+1}. {product['商品名称'][:50]}... - ${product['价格']}")
                else:
                    print(f" 第{page}页请求失败,状态码: {response.status_code}")
                
                # 随机延迟,避免请求过快
                delay = random.uniform(2, 5)
                print(f" 等待{delay:.1f}秒后继续...")
                time.sleep(delay)
                
            except requests.exceptions.Timeout:
                print(f" 第{page}页请求超时")
            except requests.exceptions.ConnectionError:
                print(f" 第{page}页连接错误")
            except Exception as e:
                print(f" 第{page}页采集异常: {e}")
        
        print(f"\n 关键词 '{keyword}' 采集完成!")
        print(f"总共采集到 {len(all_products)} 个商品")
        return all_products

    def generate_random_id(self):
        """生成随机ID"""
        import string
        return ''.join(random.choices(string.ascii_letters + string.digits, k=10))

    def parse_products(self, html_content, keyword, page):
        """解析商品数据"""
        products = []
        
        try:
            # 方法1: 尝试从JSON数据中提取
            json_products = self.extract_from_json(html_content, keyword, page)
            if json_products:
                return json_products
            
            # 方法2: 从HTML中提取
            return self.extract_from_html(html_content, keyword, page)
            
        except Exception as e:
            print(f" 解析商品数据失败: {e}")
            return []

    def extract_from_json(self, html_content, keyword, page):
        """从JSON数据中提取商品信息"""
        try:
            # 查找JSON数据
            json_patterns = [
                r'var obj = ({.*?});',
                r'data:\s*({.*?})\s*,',
                r'window.Amazon.Sidewalk.widgets.push(\s*({.*?})\s*)'
            ]
            
            for pattern in json_patterns:
                match = re.search(pattern, html_content, re.DOTALL)
                if match:
                    json_str = match.group(1)
                    try:
                        data = json.loads(json_str)
                        return self.parse_json_data(data, keyword, page)
                    except json.JSONDecodeError:
                        continue
            return []
        except Exception as e:
            return []

    def parse_json_data(self, data, keyword, page):
        """解析JSON数据"""
        products = []
        
        # 尝试多种JSON路径
        json_paths = [
            '$..results[*]',
            '$..products[*]',
            '$..items[*]',
            '$..searchResults..items[*]'
        ]
        
        for path in json_paths:
            items = jsonpath(data, path)
            if items and isinstance(items, list):
                for item in items:
                    product = self.create_product_from_json(item, keyword, page)
                    if product:
                        products.append(product)
                break
        
        return products

    def create_product_from_json(self, item, keyword, page):
        """从JSON创建商品对象"""
        try:
            # 提取商品名称
            title = self.extract_json_value(item, ['title', 'item.title', 'name'])
            
            # 提取价格
            price = self.extract_price_from_json(item)
            
            # 提取评分
            rating = self.extract_json_value(item, ['rating', 'averageRating', 'stars'])
            if rating:
                rating = float(rating) if isinstance(rating, (int, float)) else 0.0
            
            # 提取评论数
            reviews = self.extract_json_value(item, ['reviewCount', 'totalReviews', 'reviews'])
            if reviews:
                reviews = int(reviews) if isinstance(reviews, (int, float)) else 0
            
            # 提取ASIN
            asin = self.extract_json_value(item, ['asin', 'item.asin', 'productId'])
            
            product = {
                "关键词": keyword,
                "商品名称": title or "未知商品",
                "价格": price,
                "销量": f"评论数: {reviews}" if reviews else "暂无数据",
                "评分": rating or 0.0,
                "评论": reviews or 0,
                "卖家信息": self.extract_json_value(item, ['seller', 'sellerName', 'brand']) or "未知卖家",
                "发货地": self.extract_json_value(item, ['shipping', 'shipFrom', 'location']) or "未知",
                "ASIN": asin or "N/A",
                "页码": page
            }
            
            return product if product['商品名称'] != "未知商品" else None
            
        except Exception as e:
            return None

    def extract_json_value(self, data, keys):
        """从JSON数据中提取值"""
        for key in keys:
            value = jsonpath(data, f"$.{key}")
            if value and value[0]:
                return value[0]
        return None

    def extract_price_from_json(self, item):
        """从JSON中提取价格"""
        price_paths = [
            'price.current_price',
            'price.value',
            'price.amount',
            'currentPrice',
            'item.price.current_price'
        ]
        
        for path in price_paths:
            price = jsonpath(item, f"$.{path}")
            if price and price[0]:
                try:
                    return float(price[0])
                except (ValueError, TypeError):
                    continue
        return 0.0

    def extract_from_html(self, html_content, keyword, page):
        """从HTML中提取商品信息"""
        products = []
        
        try:
            # 提取ASIN
            asin_pattern = r'data-asin="([A-Z0-9]{10})"'
            asins = re.findall(asin_pattern, html_content)
            
            # 提取商品名称
            title_pattern = r'<span[^>]*class="[^"]*a-text-normal[^"]*"[^>]*>(.*?)</span>'
            titles = re.findall(title_pattern, html_content)
            
            # 提取价格
            price_pattern = r'$(\d+.\d{2})'
            prices = re.findall(price_pattern, html_content)
            
            # 提取评分
            rating_pattern = r'aria-label="([\d.]+) out of 5 stars"'
            ratings = re.findall(rating_pattern, html_content)
            
            # 提取评论数
            review_pattern = r'(\d+,?\d*)\s*ratings?'
            reviews = re.findall(review_pattern, html_content)
            
            # 组合商品信息
            min_count = min(len(asins), len(titles), 20)
            
            for i in range(min_count):
                product = {
                    "关键词": keyword,
                    "商品名称": titles[i].strip() if i < len(titles) else "未知商品",
                    "价格": float(prices[i]) if i < len(prices) else 0.0,
                    "销量": f"评论数: {reviews[i]}" if i < len(reviews) else "暂无数据",
                    "评分": float(ratings[i]) if i < len(ratings) else 0.0,
                    "评论": int(reviews[i].replace(',', '')) if i < len(reviews) else 0,
                    "卖家信息": "未知卖家",
                    "发货地": "未知",
                    "ASIN": asins[i] if i < len(asins) else "N/A",
                    "页码": page
                }
                products.append(product)
            
            return products
            
        except Exception as e:
            print(f"HTML解析失败: {e}")
            return []

    def save_to_csv(self, products, filename):
        """保存数据到CSV文件"""
        if not products:
            print(" 无数据可保存")
            return False
        
        try:
            # 确保目录存在
            os.makedirs(os.path.dirname(filename) if os.path.dirname(filename) else '.', exist_ok=True)
            
            with open(filename, 'w', newline='', encoding='utf-8-sig') as csvfile:
                fieldnames = ["关键词", "商品名称", "价格", "销量", "评分", "评论", "卖家信息", "发货地", "ASIN", "页码"]
                writer = csv.DictWriter(csvfile, fieldnames=fieldnames)
                
                writer.writeheader()
                writer.writerows(products)
            
            print(f" 数据已保存到: {filename}")
            return True
            
        except Exception as e:
            print(f" 保存文件失败: {e}")
            return False

    def generate_report(self, products):
        """生成采集报告"""
        if not products:
            print(" 无数据可生成报告")
            return
        
        print(f"\n{'='*60}")
        print(f" 采集报告")
        print(f"{'='*60}")
        
        # 基本统计
        total_products = len(products)
        products_with_price = len([p for p in products if p['价格'] > 0])
        products_with_rating = len([p for p in products if p['评分'] > 0])
        
        print(f" 总商品数: {total_products}")
        print(f" 有价格商品: {products_with_price} ({products_with_price/total_products*100:.1f}%)")
        print(f" 有评分商品: {products_with_rating} ({products_with_rating/total_products*100:.1f}%)")
        
        # 价格统计
        prices = [p['价格'] for p in products if p['价格'] > 0]
        if prices:
            print(f"\n 价格分析:")
            print(f"  最高价: ${max(prices):.2f}")
            print(f"  最低价: ${min(prices):.2f}")
            print(f"  平均价: ${sum(prices)/len(prices):.2f}")
        
        # 评分统计
        ratings = [p['评分'] for p in products if p['评分'] > 0]
        if ratings:
            print(f"\n 评分分析:")
            print(f"  最高分: {max(ratings):.1f}")
            print(f"  最低分: {min(ratings):.1f}")
            print(f"  平均分: {sum(ratings)/len(ratings):.1f}")

def main():
    """主函数"""
    # IPIDEA代理配置 - 请替换为你的实际账号
    PROXY_USERNAME = "your_username_here"  # 替换为你的IPIDEA用户名
    PROXY_PASSWORD = "your_password_here"  # 替换为你的IPIDEA密码
    
    # 创建采集器实例
    crawler = AmazonIPIDEACrawler(
        proxy_username=PROXY_USERNAME,
        proxy_password=PROXY_PASSWORD
    )
    
    # 测试代理连接
    if not crawler.test_proxy_connection():
        print(" 代理连接失败,请检查账号配置")
        return
    
    # 采集配置
    KEYWORD = "yoga mat"
    PAGES = 5  # 采集5页数据
    
    print(f"\n 开始采集: {KEYWORD}")
    print(f" 采集页数: {PAGES}")
    print(f" 开始时间: {time.strftime('%Y-%m-%d %H:%M:%S')}")
    
    # 开始采集
    start_time = time.time()
    products = crawler.crawl_amazon_products(KEYWORD, PAGES)
    end_time = time.time()
    
    # 保存数据
    if products:
        desktop_path = os.path.join(os.path.expanduser("~"), "Desktop")
        filename = os.path.join(desktop_path, f"amazon_{KEYWORD.replace(' ', '_')}_products.csv")
        
        if crawler.save_to_csv(products, filename):
            # 生成报告
            crawler.generate_report(products)
            
            # 时间统计
            total_time = end_time - start_time
            print(f"\n 采集耗时: {total_time:.1f}秒")
            print(f" 文件位置: {filename}")
            print(f" 采集任务完成!")
        else:
            print(" 数据保存失败")
    else:
        print(" 未采集到任何商品数据")

if __name__ == "__main__":
    main()

三、DeepSeek AI深度数据分析与洞察提炼

采集到数据只是第一步,关键是怎么从数据里挖出能指导选品的洞察—— 这步我全靠 DeepSeek。

3.1 数据清洗与结构化

第一步:准备工具和数据

首先,导入需要的 Pandas 库,用于数据处理。然后将采集到的原始数据csv文件读取进来。

import pandas as pd
import sys
from io import StringIO

# 加载数据集
df = pd.read_csv('这里替换成你的数据文件路径')

第二步:读取数据并 摸底

把原始数据读入后,我查看了数据的基本信息,包括有多少行多少列、各个字段的非空值数量以及数据类型等,还统计了每个字段的缺失值数量,并且看了前几行数据,从而直观地了解数据中可能存在的问题。

# 1. 捕获数据基本信息
info_buffer = StringIO()
df.info(buf=info_buffer)
basic_info_lines = info_buffer.getvalue().split('\n')  # 按行分割文本

# 把基本信息整理成DataFrame
basic_info_data = {
    "info_type": [
        "data_frame_info", "total_rows", "total_columns", "column_details"
    ],
    "content": [
        basic_info_lines[0],  # DataFrame类型信息
        f"Total rows: {df.shape[0]}",  # 总行数
        f"Total columns: {df.shape[1]}",  # 总列数
        "\n".join(basic_info_lines[3:-2])  # 列详情(字段名、非空值、类型)
    ]
}
basic_info_df = pd.DataFrame(basic_info_data)

# 2. 准备数据预览内容(短表存全量,长表存前10行)
rows, columns = df.shape
if rows < 100 and columns < 20:
    preview_df = df  # 短表:全量数据
else:
    preview_df = df.head(10)  # 长表:前10行数据

# 4. 控制台实时打印
print("=== 数据基本信息 ===")
print(info_buffer.getvalue())
print("\n" + "="*50)
print(f"Total rows: {rows}\nTotal columns: {columns}")
print("\n" + "="*50)
print("=== 数据预览(前10行/全量) ===")
print(preview_df)

结果:

运行代码后发现,数据集中有 152 行 9 列,推测参与分析的字段为商品名称、价格、销量、评分、评论和ASIN。而卖家信息和发货地整列均为缺失值,同时销量列包含非数值内容,如 “评论数: 900” 这样的格式。

第三步:数据清洗

针对上面运行的结果,我分步骤处理,每一步都有明确的目的,避免盲目删改数据。

# 定义清洗后文件的桌面路径
cleaned_data_csv = desktop_path + "amazon_yoga_mat_product_cleaned.csv"

# 1. 删除全空列(axis=1按列,how='all'全为空才删除)
df.dropna(axis=1, how='all', inplace=True)

# 2. 清洗“销量”列:提取数字部分,转为浮点型(处理“评论数: 900”格式)
df['销量'] = df['销量'].str.extract('(\d+)', expand=False).astype(float)

# 3. 删除重复行(按全字段去重,保留第一条)
df = df.drop_duplicates()

# 4. 验证清洗效果
print("\n" + "="*50)
print("=== 清洗后的数据概况 ===")
print(df.info())
print(f"\n=== 清洗后剩余数据量:{len(df)} 行 ===")
print("\n=== 清洗后前5行数据 ===")
print(df.head())

# 5. 保存清洗后的数据到桌面CSV
df.to_csv(cleaned_data_csv, index=False, encoding='utf-8-sig')

print(f"\n数据清洗完成!")
print(f"清洗后的数据已保存到桌面:{cleaned_data_csv}")

结果:

3.2 DeepSeek AI 辅助分析实战

数据清洗完成后,151 条规整的瑜伽垫数据就成了选品的 “原料”—— 但这些数据里藏着的用户需求、产品痛点、市场趋势,手动分析要花好几天,还容易遗漏关键信息。我用 DeepSeek AI 搭建了 “高频词分析 + 情感倾向分析 + 趋势预测” 的三维框架,快速把数据转化成可落地的选品决策,下面是我完整的实操过程。

  1. 高频词分析:从商品标题里抓用户核心需求

用户买瑜伽垫时,会更关注哪些特性?光看几条标题看不出来,但把 151 条商品标题交给 DeepSeek,就能快速提炼出共性需求。

我的提问:

DeepSeek的回答:

  1. 情感倾向分析:

我的提问:

DeepSeek的回答:

  1. 趋势预测:

我的提问:

DeepSeek的回答:

3.3 选品决策总结

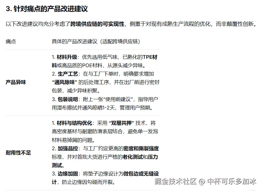
用IPIDEA拿到真实数据,DeepSeek分析出两个核心方向——“防滑加厚家用款”(1/2-1英寸厚,高好评)和“便携旅行款”(带耐用背带),还指出要解决低价款异味、换涤纶背带。但这些只是参考,得我来落地。

先靠经验筛掉不现实的:AI提的“专业瑜伽馆款”虽评分高,但要进口橡胶(成本高50%)、需定制,我的中端客群和供应链接不住,直接排除。接着对接供应链验证:防异味工艺加$1.2/件、起订500件,我资金和物流能扛;背带换涤纶,工厂有现货不用等,这才定了改进点。

最后留容错:AI建议Q4备2500件,我知道黑五物流慢,提前10天订还只备2000件;AI说不用加额外功能,我还是加了对齐标记——去年做瑜伽砖时,带标记的复购率高20%,这是AI没挖到的经验。

说到底,AI是省时间的工具,怎么选、能不能做,得看我对市场的判断和供应链的把控,决策权始终在我手里。

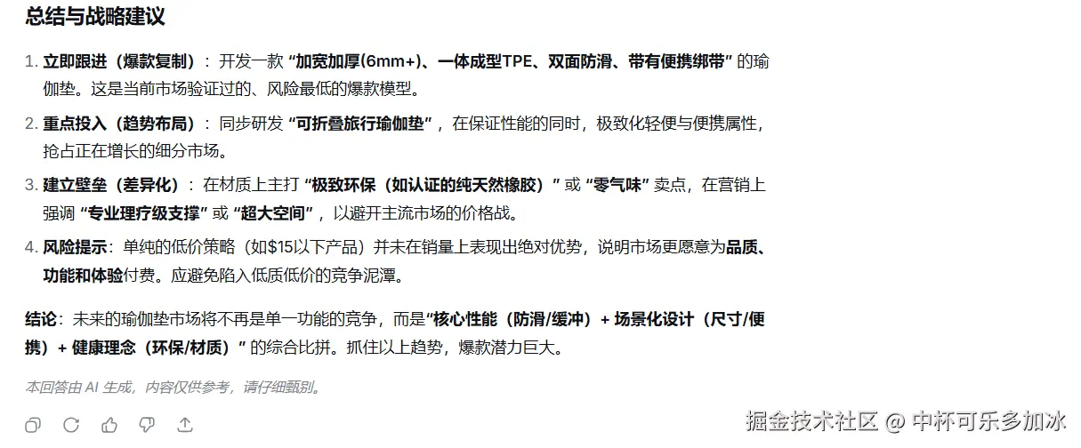
四、总结与展望

4.1 实践总结

本次通过数据驱动的市场分析,让我得以超越个人经验,更清晰地洞察市场本质。整个过程的核心价值在于构建了一个高效的决策闭环:

  1. 效率提升: AI工具快速完成了海量信息的清洗与归类,让我从繁琐的“看数据”中解放出来,将精力聚焦于更具价值的“用数据”上。

  2. 洞察深化: 高频词分析等技术,将模糊的市场感觉转化为精确的用户需求图谱,揭示了诸如“防滑是基础诉求,但厚度与尺寸是消费升级关键”等深层逻辑。

  3. 决策优化: 最终,数据提供了方向,而我的角色是结合自身供应链和运营能力,在“想做什么”与“能做什么”之间找到最佳平衡点,做出了主攻“中高端多功能市场”这一务实决策。

这次实践印证了,将数据分析能力与商业判断相结合,是应对未来复杂竞争环境的必备素养。

4.2 未来展望

这次实战让我明确了未来的发展方向。我将把“数据驱动决策”深度融入业务流程,让“IPIDEA+DeepSeek”成为团队的标准配置。接下来,我会把分析重点延伸到用户评论,通过AI解读真实反馈,精准把握用户痛点。同时建立动态监测体系,持续追踪竞品动态,从“一次性分析”升级为“持续性洞察”。最终目标是构建高效的“人机协同”系统——我负责战略把控,AI担当分析外脑。这样的组合将帮助我们在复杂多变的市场中保持敏锐洞察,快速应对挑战。

这条路刚刚开始,但我相信,掌握正确方法论的团队必将在未来竞争中占据先机。