得物管理类目配置线上化:从业务痛点到技术实现

563 阅读9分钟

一、引言

在电商交易领域,管理类目作为业务责权划分、统筹、管理核心载体,随着业务复杂性的提高,其规则调整频率从最初的 1 次 / 季度到多次 / 季度,三级类目的规则复杂度也呈指数级上升。传统依赖数仓底层更新的方式暴露出三大痛点:

  • 行业无法自主、快速调管理类目;
  • 业务管理类目规则调整,不支持校验类目覆盖范围是否有重复/遗漏,延长交付周期;
  • 规则变更成功后、下游系统响应滞后,无法及时应用最新类目规则。

本文将从技术视角解析 “管理类目配置线上化” 项目如何通过全链路技术驱动,将规则迭代周期缩短至 1-2 天。

二、业务痛点与技术挑战:为什么需要线上化?

2.1 效率瓶颈:手工流程与

高频迭代的矛盾

问题场景:业务方需线下通过数仓提报规则变更,经数仓开发、测试、BI需要花费大量精力校验确认,一次类目变更需 3-4 周左右时间才能上线生效,上线时间无法保证。

技术瓶颈:数仓离线同步周期长(T+1),规则校验依赖人工梳理,无法应对 “商品类目量级激增”。

2.2 质量风险:规则复杂度与

校验能力的失衡

典型问题:当前的管理类目映射规则,依赖业务收集提报,但从实际操作看管理三级类目映射规则提报质量较差(主要原因为:业务无法及时校验提报规则是否准确,是否穷举完善,是否完全无交叉),存在大量重复 / 遗漏风险。

2.3 系统耦合:底层变更对

下游应用的多米诺效应

连锁影响:管理类目规则变更会需同步更新交易后台、智能运营系统、商运关系工作台等多下游系统,如无法及时同步,可能会影响下游应用如商运关系工作台的员工分工范围的准确性,影响商家找人、资质审批等场景应用。

三、技术方案:从架构设计到核心模块拆解

3.1 分层架构:解耦业务与数据链路

3.2 核心模块技术实现

规则生命周期管理: 规则操作流程

提交管理类目唯一性校验规则

新增:id为空,则为新增

删除:当前db数据不在提交保存列表中

更新:名称或是否兜底类目或规则改变则发生更新【其中如果只有名称改变则只触发审批,不需等待数据校验,业务规则校验逻辑为将所有规则包含id,按照顺序排序拼接之后结果是否相等】

多级类目查询

构建管理类目树

/**
 * 构建管理类目树
 */
public List<ManagementCategoryDTO> buildTree(List<ManagementCategoryEntity> managementCategoryEntities) {
    Map<Long, ManagementCategoryDTO> managementCategoryMap = new HashMap<>();
    for (ManagementCategoryEntity category : managementCategoryEntities) {
        ManagementCategoryDTO managementCategoryDTO = ManagementCategoryMapping.convertEntity2DTO(category);
        managementCategoryMap.put(category.getId(), managementCategoryDTO);
    }
    
    // 找到根节点
    List<ManagementCategoryDTO> rootNodes = new ArrayList<>();
    for (ManagementCategoryDTO categoryNameDTO : managementCategoryMap.values()) {
        //管理一级类目 parentId是0
        if (Objects.equals(categoryNameDTO.getLevel(), ManagementCategoryLevelEnum.FIRST.getId()) && Objects.equals(categoryNameDTO.getParentId(), 0L)) {
            rootNodes.add(categoryNameDTO);
        }
    }
    // 构建树结构
    for (ManagementCategoryDTO node : managementCategoryMap.values()) {
        if (node.getLevel() > ManagementCategoryLevelEnum.FIRST.getId()) {
            ManagementCategoryDTO parentNode = managementCategoryMap.get(node.getParentId());
            if (parentNode != null) {
                parentNode.getItems().add(node);
            }
        }
    }
    return rootNodes;
}

填充管理类目规则



/**
 * 填充规则信息
 */
private void populateRuleData
(List<ManagementCategoryDTO> managementCategoryDTOS, List<ManagementCategoryRuleEntity> managementCategoryRuleEntities) {
    if (CollectionUtils.isEmpty(managementCategoryDTOS) || CollectionUtils.isEmpty(managementCategoryRuleEntities)) {
        return;
    }
    List<ManagementCategoryRuleDTO> managementCategoryRuleDTOS =managementCategoryMapping.convertRuleEntities2DTOS(managementCategoryRuleEntities);
    // 将规则集合按 categoryId 分组
    Map<Long, List<ManagementCategoryRuleDTO>> rulesByCategoryIdMap = managementCategoryRuleDTOS.stream()
            .collect(Collectors.groupingBy(ManagementCategoryRuleDTO::getCategoryId));
    // 递归填充规则到树结构
    fillRulesRecursively(managementCategoryDTOS, rulesByCategoryIdMap);


}


/**
 * 递归填充规则到树结构
 */
private static void fillRulesRecursively
(List<ManagementCategoryDTO> managementCategoryDTOS, Map<Long, List<ManagementCategoryRuleDTO>> rulesByCategoryIdMap) {
    if (CollectionUtils.isEmpty(managementCategoryDTOS) || MapUtils.isEmpty(rulesByCategoryIdMap)) {
        return;
    }
    for (ManagementCategoryDTO node : managementCategoryDTOS) {
        // 获取当前节点对应的规则列表
        List<ManagementCategoryRuleDTO> rules = rulesByCategoryIdMap.getOrDefault(node.getId(), new ArrayList<>());
        node.setRules(rules);
        // 递归处理子节点
        fillRulesRecursively(node.getItems(), rulesByCategoryIdMap);
    }
}

状态机驱动:管理类目生命周期管理

超时机制 :基于时间阈值的流程阻塞保护

其中,为防止长时间运营处于待确认规则状态,造成其他规则阻塞规则修改,定时判断待确认规则状态持续时间,当时间超过xxx时间之后,则将待确认状态改为长时间未操作,放弃变更状态,并飞书通知规则修改人。

管理类目状态变化级联传播策略

类目生效和失效状态为级联操作。规则如下:

  • 管理二级类目有草稿状态时,不允许下挂三级类目的编辑;
  • 管理三级类目有草稿状态时,不允许对应二级类目的规则编辑;
  • 类目生效失效状态为级联操作,上层修改下层级联修改状态,如果下层管理类目存在草稿状态,则自动更改为放弃更改状态。

规则变更校验逻辑

当一次提交,可能出现的情况如下。一次提交可能会产生多个草稿,对应多个审批流程。

新增管理类目规则:

  • 一级管理类目可以直接新增(点击新增一级管理类目)
  • 二级管理类目和三级管理类目不可同时新增
  • 三级管理类目需要在已有二级类目基础上新增

只有名称修改触发直接审批,有规则修改需要等待数仓计算结果之后,运营提交发起审批。

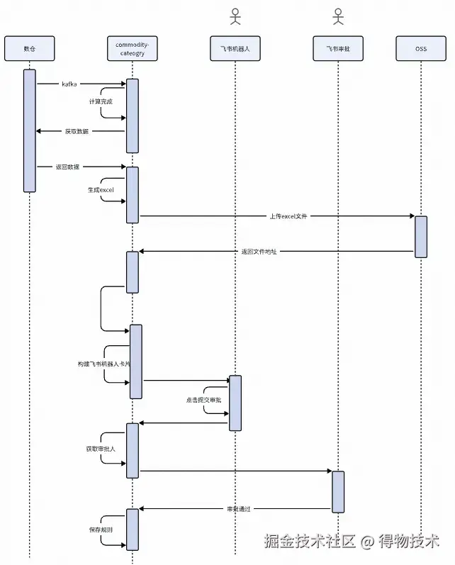
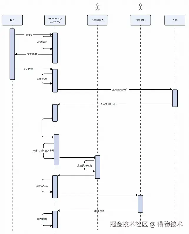
交互通知中心:飞书卡片推送

  • 变更规则数据计算结果依赖数仓kafka计算结果回调。
  • 基于飞书卡片推送数仓计算结果,回调提交审批和放弃变更事件。

飞书卡片:

卡片结果

卡片操作结果

审批流程:多维度权限控制与飞书集成

提交审批的四种情况:

  • 名称修改
  • 一级类目新增
  • 管理类目规则修改
  • 生效失效变更

审批通过,将草稿内容更新到管理类目表中,将管理类目设置为生效中。

审批驳回,清空草稿内容。

审批人分配机制:多草稿并行审批方案

一次提交可能会产生多个草稿,对应多个审批流程。

审批逻辑

public Map<String, List<String>> buildApprover(
        ManagementCategoryDraftEntity draftEntity,
        Map<Long, Set<String>> catAuditorMap,
        Map<String, String> userIdOpenIdMap,
        Integer hasApprover) {
    
    Map<String, List<String>> nodeApprover = new HashMap<>();


    // 无审批人模式,直接查询超级管理员
    if (!Objects.equals(hasApprover, ManagementCategoryUtils.HAS_APPROVER_YES)) {
        nodeApprover.put(ManagementCategoryApprovalField.NODE_SUPER_ADMIN_AUDIT,
                queryApproverList(0L, catAuditorMap, userIdOpenIdMap));
        return nodeApprover;
    }
    
    Integer level = draftEntity.getLevel();
    Integer draftType = draftEntity.getType();
    boolean isEditOperation = ManagementCategoryDraftTypeEnum.isEditOp(draftType);
    
    // 动态构建审批链(支持N级类目)
    List<Integer> approvalChain = buildApprovalChain(level);
    for (int i = 0; i < approvalChain.size(); i++) {
        int currentLevel = approvalChain.get(i);
        Long categoryId = getCategoryIdByLevel(draftEntity, currentLevel);
        
        // 生成节点名称(如:NODE_LEVEL2_ADMIN_AUDIT)
        String nodeKey = String.format(
                ManagementCategoryApprovalField.NODE_LEVEL_X_ADMIN_AUDIT_TEMPLATE,
                currentLevel
        );
        
        // 编辑操作且当前层级等于提交层级时,添加本级审批人 【新增的管理类目没有还没有对应的审批人】
        if (isEditOperation && currentLevel == level) {
            addApprover(nodeApprover, nodeKey, categoryId, catAuditorMap, userIdOpenIdMap);
        }
        
        // 非本级审批人(上级层级)
        if (currentLevel != level) {
            addApprover(nodeApprover, nodeKey, categoryId, catAuditorMap, userIdOpenIdMap);
        }
    }
    
    return nodeApprover;
}


private List<Integer> buildApprovalChain(Integer level) {
    List<Integer> approvalChain = new ArrayList<>();
    if (level == 3) {
        approvalChain.add(2); // 管二审批人
        approvalChain.add(1); // 管一审批人
    } else if (level == 2) {
        approvalChain.add(2); // 管二审批人
        approvalChain.add(1); // 管一审批人
    } else if (level == 1) {
        approvalChain.add(1); // 管一审批人
        approvalChain.add(0); // 超管
    }
    return approvalChain;
}

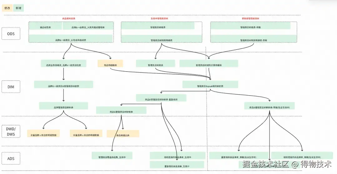
3.3 数据模型设计

3.4 数仓计算逻辑

同步数据方式

方案一:

每次修改规则之后通过调用SQL触发离线计算

优势:通过SQL调用触发计算,失效性较高

劣势:ODPS 资源峰值消耗与SQL脚本耦合问题

  • 因为整个规则修改是三级类目维度,如果同时几十几百个类目触发规则改变,会同时触发几十几百个离线任务。同时需要大量ODPS 资源;
  • 调用SQL方式需要把当前规则修改和计算逻辑的SQL一起调用计算。

方案二:

优势:同时只会产生一次规则计算

劣势:实时性受限于离线计算周期

  • 实时性取决于离线规则计算的定时任务配置和离线数据同步频率,实时性不如直接调用SQL性能好
  • 不重不漏为当前所有变更规则维度

技术决策:常态化迭代下的最优解

考虑到管理类目规则平均变更频率不高,且变更时间点较为集中(非紧急场景占比 90%),故选择定时任务方案实现:

  • 资源利用率提升:ODPS 计算资源消耗降低 80%,避免批量变更时数百个任务同时触发的资源峰值;
  • 完整性保障:通过全量维度扫描确保规则校验无遗漏,较 SQL 触发方案提升 20% 校验覆盖率;
  • 可维护性优化:减少 SQL 脚本与业务逻辑的强耦合,维护成本降低 80%。

数据取数逻辑

生效中规则计算

草稿+生效中规格计算

如果是新增管理类目,直接参与计算。

如果是删除管理类目,需要将该删除草稿中对应的生效管理类目排除掉。

如果是更新:需要将草稿中的管理类目和规则替换生效中对应的管理类目和规则。

数仓实现

数据流程图

四、项目成果与技术价值

预期效率提升:从 “周级” 到 “日级” 的跨越

  • 管理一级 / 二级类目变更开发零成本,无需额外人力投入
  • 管理三级类目变更相关人力成本降低 100%,无需额外投入开发资源
  • 规则上线周期压缩超 90%,仅需 1 - 2 天即可完成上线

质量保障:自动化校验替代人工梳理

  • 规则重复 / 遗漏检测由人工梳理->自动化计算
  • 下游感知管理类目规则变更由人工通知->实时感知

技术沉淀:规则模型化能力

沉淀管理类目规则配置模型,支持未来四级、五级多级管理类目快速适配。

五、总结

未来优化方向:

  1. 规则冲突预警:基于AI预测高风险规则变更,提前触发校验
  2. 接入flink做到实时计算管理类目和对应商品关系

技术重构的本质是 “释放业务创造力”

管理类目配置线上化项目的核心价值,不仅在于技术层面的效率提升,更在于通过自动化工具链,让业务方从 “规则提报的执行者” 转变为 “业务策略的设计者”。当技术架构能够快速响应业务迭代时,企业才能在电商领域的高频竞争中保持创新活力。

往期回顾

  1. 大模型如何革新搜索相关性?智能升级让搜索更“懂你”|得物技术

  2. RAG—Chunking策略实战|得物技术

  3. 告别数据无序:得物数据研发与管理平台的破局之路

  4. 从一次启动失败深入剖析:Spring循环依赖的真相|得物技术

  5. Apex AI辅助编码助手的设计和实践|得物技术

文 /维山

关注得物技术,每周更新技术干货

要是觉得文章对你有帮助的话,欢迎评论转发点赞~

未经得物技术许可严禁转载,否则依法追究法律责任。