本文较长,建议点赞收藏。更多AI大模型应用开发学习视频及资料,在智泊AI。
今天介绍的开源项目 LangChain-Chatchat(原 Langchain-ChatGLM),便是一个旨在解决这一痛点的强大、全面且实用的解决方案。它不仅仅是一个简单的问答机器人,更是一个支持离线私有化部署的RAG与Agent应用搭建框架,让你能安全、高效地利用LLM处理特定领域的知识与任务。
NL2SQL 是其中对接数据的一个功能,基于其强大的工作原理,为 LLM 提供与 SQL 数据库交互的工具集,支持更复杂的查询和多轮交互。今天也同时分享一下它和dify有什么区别,如何选择这两款开源框架。
- 工作原理和核心特点
- dify和LangChain-Chatchat的主要区别
01 工作原理和核心特点
一、工作原理
LangChain-Chatchat 最近0.3.0 上线了,主要改进了RAG实现,提升了问答准确性,以及支持多种模型加载框架。
0.3 上线后的主要功能如下:
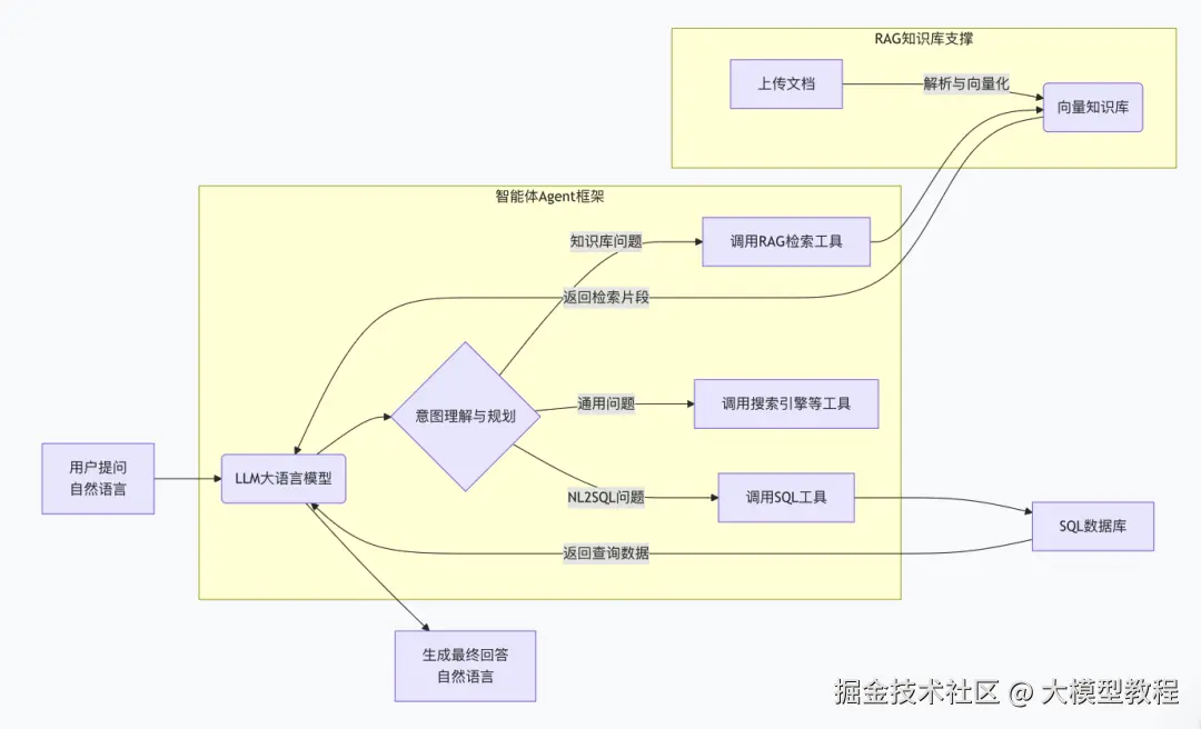
LangChain-Chatchat 的工作流程清晰且模块化,其核心原理如下图所示:
整个系统的运行可以概括为以下几个关键步骤:
1、加载文档与知识库构建:用户上传文档后,系统会对文档进行解析、文本分割,然后通过嵌入模型(Embedding Model) 将文本片段转换为向量,并存储到向量数据库(如 Chroma, FAISS)中,形成专有知识库。
2、查询与检索:
当用户提出一个问题时,该问题同样会被转换为向量。
系统会在向量数据库中进行相似度搜索(Similarity Search) ,找到与问题最相关的若干文本片段(Context)。
3、增强生成与智能体调度:
对于知识库问题,LLM会将用户问题和检索到的相关文本组合成一个增强的提示(Prompt),并生成一个有据可依的回答。
对于像NL2SQL这样的复杂任务,Agent框架会开始工作。LLM首先会进行“意图理解”,判断用户问题需要调用哪个工具(这里是SQL工具)。然后,LLM会根据数据库的表结构(Schema)生成准确的SQL查询语句。
4、工具执行与结果汇总:
生成的SQL语句会被自动执行,从数据库中获取到精确的原始数据。
LLM最后会对这些原始数据进行总结、分析和格式化,最终生成一个用户容易理解的自然语言答案。
二、主要特点
主要特点:超越普通问答的全面能力
LangChain-Chatchat 的核心优势在于其功能集的完整性和可部署性:
1、真正的离线部署:
整个项目,包括大模型、嵌入模型、向量数据库、业务应用等,均可部署在本地或私有化环境中。这对于处理敏感数据(如政务、金融、企业机密)的用户至关重要,彻底避免了数据泄露的风险。
2、一体化技术栈:
它无缝集成了 RAG 和 Agent 两大核心范式。
RAG (检索增强生成):允许你上传自己的文档(Word、PDF、Excel、TXT等),项目会自动解析、切片、向量化并存入知识库。当用户提问时,系统会先从知识库中检索最相关的信息,再交给LLM生成精准且来源可考的答案,极大减少了模型“胡言乱语”的情况。
Agent (智能体):让LLM拥有了使用工具的能力。它可以理解用户意图,并自动调用预设的工具(如计算器、搜索引擎、API接口等)来完成任务,而不仅仅是进行对话。
强大的NL2SQL功能:这是其Agent能力的一个杰出代表。NL2SQL(Natural Language to SQL)允许用户用最自然的语言提问,例如“上个季度销售额最高的产品是什么?”,Agent会自动将其转换成结构化的SQL查询语句,与数据库交互后,再将结果用自然语言总结并返回给用户。这极大地降低了非技术人员与数据库交互的门槛。
开放的模型支持:项目设计上兼容多种开源大模型(如 ChatGLM3、Qwen、Baichuan、InternLM 等),避免了绑定特定商业API,为用户提供了灵活且低成本的选择。
友好的用户界面:提供了基于 Gradio 和 Streamlit 的Web界面,开箱即用,操作直观,方便快速演示和调试。
02 dify和LangChain-Chatchat的主要区别
LangChain-Chatchat和 Dify都是目前非常流行的大模型应用开发框架,但它们的定位和最佳适用场景有显著区别。
简单来说,它们的核心差异可以概括为:
LangChain-Chatchat:是一个 “强大的开源工具箱” ,提供高度可定制的模块和流水线,尤其侧重于离线环境和私有化部署的复杂场景。
Dify:是一个 “一站式云原生平台” ,主打可视化编排和云端服务,旨在降低开发门槛,让开发者快速构建和部署应用。
下面我们从几个维度进行详细对比。核心对比一览表
| 特性维度 | LangChain-Chatchat | Dify |
|---|---|---|
| 核心定位 | 代码优先的框架/解决方案 | API优先的云原生平台/操作系统 |
| 哲学与体验 | “工具箱” :提供强大、灵活的组件,需要自行组装和调试。开发者控制一切。 | “开箱即用” :提供可视化界面,通过配置和提示词来组装工作流,简化开发过程。 |
| 部署模式 | 强烈偏向离线私有部署 。所有组件(模型、向量库、后端)都可部署在本地。 | 支持云托管和私有部署 。更鼓励使用其云服务,但也提供开源版可自行部署。 |
| 技术门槛 | 较高 。需要较强的Python编程能力,熟悉LangChain等概念,适合开发者和技术团队。 | 较低 。前端、后端、评估等功能都已集成,非开发者(如产品经理)也可通过界面构建应用。 |
| 定制化能力 | 极高 。每个模块(如文本分割、检索器、Agent逻辑)都可以深度自定义和替换。 | 中高 。主要通过插件和API扩展能力。核心流程是封装的,定制底层逻辑不如前者灵活。 |
| 核心功能 | 专注于知识库问答(RAG)和Agent ,并在该垂直领域做得非常深入。NL2SQL是其Agent能力的体现。 | 功能更全面 。支持RAG、Agent、文本生成、语音交互等多种应用类型,是一个通用平台。 |
| 模型支持 | 广泛支持开源模型,为离线环境优化。 | 同样支持主流开源与商业化模型,对云端API调用(如GPT-4)的集成更流畅。 |
| 优点 | 数据绝对安全、灵活性极高、技术深度可控、社区活跃(源自中文社区)。 | 开发部署速度快、用户体验友好、内置监控和评估功能、生态集成能力强。 |
| 缺点 | 学习曲线陡峭、安装部署相对复杂、需要自行维护所有组件。 | 黑盒程度相对较高、深度定制受限、云服务版本涉及数据出境问题(需私有部署版)。 |
1、目标用户
LangChain-Chatchat更像是一个 “参考实现” 或 “高级脚手架” 。它为你搭建了一个非常完善和复杂的RAG应用,但你需要读懂它的代码,才能进行有效的定制。它的目标用户是有强烈数据安全需求、需要深度定制化功能、技术实力较强的团队,比如政府单位、金融机构、大型企业的研究院。
Dify的目标是成为 “AI时代的操作系统” 。它希望让应用开发变得像搭积木一样简单,通过可视化界面拖拽和配置就能完成。它的目标用户是希望快速验证想法、构建MVP(最小可行产品)、中小型团队或个人开发者,他们更关注开发效率而非底层实现细节。
2、部署与数据安全
LangChain-Chatchat从诞生之初就为离线环境而生。它的设计理念要求所有组件(大模型、嵌入模型、向量数据库、业务进程)都必须能在内网中运行,这与许多对数据隐私要求极高的场景完美契合。
Dify虽然也提供了开源版本(Apache 2.0 License)供私有化部署,但其设计和推广更倾向于其云服务。使用其云服务意味着你的数据(至少是提示词和调用日志)需要传输到他们的服务器上。对于敏感数据,你必须部署其开源版本。
3、 开发模式与定制化
在 LangChain-Chatchat中开发,你主要是在 写代码和改配置。如果你想改变检索策略(比如从“相似度检索”改为“关键词+相似度混合检索”),你可能需要修改源代码中的具体链(Chain)或代理(Agent)的逻辑。这给了你最大的自由,但也带来了最高的复杂性。
在 Dify中开发,你主要是在 Web界面上进行操作。你通过可视化界面选择模型、编写提示词、连接知识库、配置插件(如搜索引擎、API工具)。这种模式极大地提高了开发效率,但如果你想做界面之外的高度定制化功能,会比较困难。
4、功能范围
LangChain-Chatchat的功能非常聚焦,在知识库问答和智能体领域做得极深,NL2SQL只是其智能体能力的一个应用案例。
Dify的功能更加泛化,它不仅支持构建知识库应用,还能轻松构建文本生成、图像生成、语音对话等多种类型的AI应用,提供了一个更通用的AI应用开发平台。
总结与如何选择
| 场景 | 推荐选择 |
|---|---|
| 需要完全离线的私有部署,处理高度敏感的数据 (如政务、金融、医疗、军工) | LangChain-Chatchat |
| 技术团队强大,需要深度定制RAG或Agent的每一个环节和逻辑 | LangChain-Chatchat |
| 希望快速创建一个AI应用原型(MVP),追求极致的开发效率 | Dify |
| 团队技术资源有限,或希望产品、运营同学也能参与应用搭建 | Dify |
| 需要构建多种类型的AI应用(不限于RAG),并希望统一管理 | Dify |
| 主要使用OpenAI等云端API,并希望集成大量第三方工具 | Dify |
一个生动的比喻:
LangChain-Chatchat就像是你得到了一个功能超级齐全的厨房,里面有各种顶级厨具和原材料(模块)。你想做一道菜,需要自己从切菜、调味到掌控火候,但你可以做出任何你想要的味道。
Dify就像是一家现代化的连锁餐厅的中央厨房,提供了标准的流程和预制组件。你通过选择菜谱(模板)和配置参数(提示词)来出餐,速度快、品控稳定,但很难做出菜单上没有的、极具个人特色的菜品。
最终的选择,取决于你的团队基因、项目需求和对“控制力”与“效率”的权衡。说的明白一点,如果你的团队比较牛逼,而且只需要在智能问答领域深耕,那就选LangChain-Chatchat,如果团队大模型研发能力弱一点,那就选dify.
学习资源推荐
如果你想更深入地学习大模型,以下是一些非常有价值的学习资源,这些资源将帮助你从不同角度学习大模型,提升你的实践能力。
本文较长,建议点赞收藏。更多AI大模型应用开发学习视频及资料,在智泊AI。