Redis面试题

86 阅读40分钟

1.什么是Redis

Redis(Remote Dictionary Server) 是一个使用 C 语言编写的,开源的(BSD许可)高性能非关系型(NoSQL)的键值对数据库。

Redis:String、List、Set、Hash、Zset、Bitmap、HyperLogLog、Geospatial、Stream。

与传统数据库不同的是 Redis 的数据是存在内存中的,所以读写速度非常快,因此 redis 被广泛应用于缓存方向,每秒可以处理超过 10万次读写操作,是已知性能最快的Key-Value DB。另外,Redis 也经常用来做分布式锁。除此之外,Redis 支持事务 、持久化、LUA脚本、LRU驱动事件、多种集群方案。

2.Redis有哪些优缺点

优点

读写性能优异, Redis能读的速度是110000次/s,写的速度是81000次/s。 支持数据持久化,支持AOF和RDB两种持久化方式。 支持事务,Redis的所有操作都是原子性的,同时Redis还支持对几个操作合并后的原子性执行。 数据结构丰富,除了支持string类型的value外还支持hash、set、zset、list等数据结构。 支持主从复制,主机会自动将数据同步到从机,可以进行读写分离。

缺点

数据库容量受到物理内存的限制,不能用作海量数据的高性能读写,因此Redis适合的场景主要局限在较小数据量的高性能操作和运算上。 Redis 不具备自动容错和恢复功能,主机从机的宕机都会导致前端部分读写请求失败,需要等待机器重启或者手动切换前端的IP才能恢复。 主机宕机,宕机前有部分数据未能及时同步到从机,切换IP后还会引入数据不一致的问题,降低了系统的可用性。 Redis 较难支持在线扩容,在集群容量达到上限时在线扩容会变得很复杂。为避免这一问题,运维人员在系统上线时必须确保有足够的空间,这对资源造成了很大的浪费。

3.为什么要用 Redis /为什么要用缓存

主要从“高性能”和“高并发”这两点来看待这个问题。

高性能

假如用户第一次访问数据库中的某些数据。这个过程会比较慢,因为是从硬盘上读取的。将该用户访问的数据存在数缓存中,这样下一次再访问这些数据的时候就可以直接从缓存中获取了。操作缓存就是直接操作内存,所以速度相当快。如果数据库中的对应数据改变的之后,同步改变缓存中相应的数据即可!

高并发

直接操作缓存能够承受的请求是远远大于直接访问数据库的,所以我们可以考虑把数据库中的部分数据转移到缓存中去,这样用户的一部分请求会直接到缓存这里而不用经过数据库。

4.为什么要用 Redis 而不用 map/guava 做缓存?

缓存分为本地缓存和分布式缓存。以 Java 为例,使用自带的 map 或者 guava 实现的是本地缓存,最主要的特点是轻量以及快速,生命周期随着 jvm 的销毁而结束,并且在多实例的情况下,每个实例都需要各自保存一份缓存,缓存不具有一致性。

使用 redis 或 memcached 之类的称为分布式缓存,在多实例的情况下,各实例共用一份缓存数据,缓存具有一致性。缺点是需要保持 redis 或 memcached服务的高可用,整个程序架构上较为复杂。

5.Redis为什么这么快

  1. 完全基于内存,绝大部分请求是纯粹的内存操作,非常快速。数据存在内存中,类似于 HashMap,HashMap 的优势就是查找和操作的时间复杂度都是O(1);

  2. 数据结构简单,对数据操作也简单,Redis 中的数据结构是专门进行设计的;

  3. 采用单线程,避免了不必要的上下文切换和竞争条件,也不存在多进程或者多线程导致的切换而消耗 CPU,不用去考虑各种锁的问题,不存在加锁释放锁操作,没有因为可能出现死锁而导致的性能消耗;

  4. 使用多路 I/O 复用模型,非阻塞 IO;

  5. 使用底层模型不同,它们之间底层实现方式以及与客户端之间通信的应用协议不一样,Redis 直接自己构建了 VM 机制 ,因为一般的系统调用系统函数的话,会浪费一定的时间去移动和请求;

6.Redis的应用场景

计数器

可以对 String 进行自增自减运算,从而实现计数器功能。Redis 这种内存型数据库的读写性能非常高,很适合存储频繁读写的计数量。

缓存

将热点数据放到内存中,设置内存的最大使用量以及淘汰策略来保证缓存的命中率。

会话缓存

可以使用 Redis 来统一存储多台应用服务器的会话信息。当应用服务器不再存储用户的会话信息,也就不再具有状态,一个用户可以请求任意一个应用服务器,从而更容易实现高可用性以及可伸缩性。

全页缓存(FPC)

除基本的会话token之外,Redis还提供很简便的FPC平台。以Magento为例,Magento提供一个插件来使用Redis作为全页缓存后端。此外,对WordPress的用户来说,Pantheon有一个非常好的插件 wp-redis,这个插件能帮助你以最快速度加载你曾浏览过的页面。

查找表

例如 DNS 记录就很适合使用 Redis 进行存储。查找表和缓存类似,也是利用了 Redis 快速的查找特性。但是查找表的内容不能失效,而缓存的内容可以失效,因为缓存不作为可靠的数据来源。

消息队列(发布/订阅功能)

List 是一个双向链表,可以通过 lpush 和 rpop 写入和读取消息。不过最好使用 Kafka、RabbitMQ 等消息中间件。

分布式锁实现

在分布式场景下,无法使用单机环境下的锁来对多个节点上的进程进行同步。可以使用 Redis 自带的 SETNX 命令实现分布式锁,除此之外,还可以使用官方提供的 RedLock 分布式锁实现。

其它

Set 可以实现交集、并集等操作,从而实现共同好友等功能。ZSet 可以实现有序性操作,从而实现排行榜等功能。

Redis相比其他缓存,有一个非常大的优势,就是支持多种数据类型。

数据类型说明string字符串,最简单的k-v存储hash格式,value为field和value,适合ID-Detail这样的场景。list简单的list,顺序列表,支持首位或者末尾插入数据set无序list,查找速度快,适合交集、并集、差集处理sorted set有序的set

其实,通过上面的数据类型的特性,基本就能想到合适的应用场景了。

string

适合最简单的k-v存储,类似于memcached的存储结构,短信验证码,配置信息等,就用这种类型来存储。

hash

一般key为ID或者唯一标示,value对应的就是详情了。如商品详情,个人信息详情,新闻详情等。

list

因为list是有序的,比较适合存储一些有序且数据相对固定的数据。如省市区表、字典表等。因为list是有序的,适合根据写入的时间来排序,如:消息队列等。

set

可以简单的理解为ID-List的模式,如微博中一个人有哪些好友,set最牛的地方在于,可以对两个set提供交集、并集、差集操作。例如:查找两个人共同的好友等。

Sorted Set

set的增强版本,增加了一个score参数,自动会根据score的值进行排序。比较适合类似于top 10等不根据插入的时间来排序的数据。

如上所述,虽然Redis不像关系数据库那么复杂的数据结构,但是,也能适合很多场景,比一般的缓存数据结构要多。了解每种数据结构适合的业务场景,不仅有利于提升开发效率,也能有效利用Redis的性能。

7.什么是Redis持久化?

持久化就是把内存的数据写到磁盘中去,防止服务宕机了内存数据丢失。

8.Redis 的持久化机制是什么?各自的优缺点?

Redis 提供两种持久化机制 RDB(默认) 和 AOF 机制:

RDB:是Redis DataBase缩写快照

RDB是Redis默认的持久化方式。按照一定的时间将内存的数据以快照的形式保存到硬盘中,对应产生的数据文件为dump.rdb。通过配置文件中的save参数来定义快照的周期。

优点:

  1. 只有一个文件 dump.rdb,方便持久化。
  2. 容灾性好,一个文件可以保存到安全的磁盘。
  3. 性能最大化,fork 子进程来完成写操作,让主进程继续处理命令,所以是 IO 最大化。使用单独子进程来进行持久化,主进程不会进行任何 IO 操作,保证了 redis 的高性能
  4. 相对于数据集大时,比 AOF 的启动效率更高。

缺点:

  1. 数据安全性低。RDB 是间隔一段时间进行持久化,如果持久化之间 redis 发生故障,会发生数据丢失。所以这种方式更适合数据要求不严谨的时候)
  2. AOF(Append-only file)持久化方式: 是指所有的命令行记录以 redis 命令请 求协议的格式完全持久化存储)保存为 aof 文件。

AOF:持久化

AOF持久化(即Append Only File持久化),则是将Redis执行的每次写命令记录到单独的日志文件中,当重启Redis会重新将持久化的日志中文件恢复数据。

当两种方式同时开启时,数据恢复Redis会优先选择AOF恢复。

优点:

  1. 数据安全,aof 持久化可以配置 appendfsync 属性,有 always,每进行一次 命令操作就记录到 aof 文件中一次。

  2. 通过 append 模式写文件,即使中途服务器宕机,可以通过 redis-check-aof 工具解决数据一致性问题。

  3. AOF 机制的 rewrite 模式。AOF 文件没被 rewrite 之前(文件过大时会对命令 进行合并重写),可以删除其中的某些命令(比如误操作的 flushall)) 缺点:

  4. AOF 文件比 RDB 文件大,且恢复速度慢。

  5. 数据集大的时候,比 rdb 启动效率低。

总结:

  1. AOF文件比RDB更新频率高,优先使用AOF还原数据。
  2. AOF比RDB更安全也更大
  3. RDB性能比AOF好
  4. 如果两个都配了优先加载AOF

9.如何选择合适的持久化方式

一般来说, 如果想达到足以媲美PostgreSQL的数据安全性,你应该同时使用两种持久化功能。在这种情况下,当 Redis 重启的时候会优先载入AOF文件来恢复原始的数据,因为在通常情况下AOF文件保存的数据集要比RDB文件保存的数据集要完整。

如果你非常关心你的数据, 但仍然可以承受数分钟以内的数据丢失,那么你可以只使用RDB持久化。

有很多用户都只使用AOF持久化,但并不推荐这种方式,因为定时生成RDB快照(snapshot)非常便于进行数据库备份, 并且 RDB 恢复数据集的速度也要比AOF恢复的速度要快,除此之外,使用RDB还可以避免AOF程序的bug。

如果你只希望你的数据在服务器运行的时候存在,你也可以不使用任何持久化方式。

10.Redis持久化数据和缓存怎么做扩容?

如果Redis被当做缓存使用,使用一致性哈希实现动态扩容缩容。

如果Redis被当做一个持久化存储使用,必须使用固定的keys-to-nodes映射关系,节点的数量一旦确定不能变化。否则的话(即Redis节点需要动态变化的情况),必须使用可以在运行时进行数据再平衡的一套系统,而当前只有Redis集群可以做到这样。

11.过期键的删除策略

过期策略通常有以下三种:

  • 定时过期

每个设置过期时间的key都需要创建一个定时器,到过期时间就会立即清除。该策略可以立即清除过期的数据,对内存很友好;但是会占用大量的CPU资源去处理过期的数据,从而影响缓存的响应时间和吞吐量。

  • 惰性过期

只有当访问一个key时,才会判断该key是否已过期,过期则清除。该策略可以最大化地节省CPU资源,却对内存非常不友好。极端情况可能出现大量的过期key没有再次被访问,从而不会被清除,占用大量内存。

  • 定期过期

每隔一定的时间,会扫描一定数量的数据库的expires字典中一定数量的key,并清除其中已过期的key。该策略是前两者的一个折中方案。通过调整定时扫描的时间间隔和每次扫描的限定耗时,可以在不同情况下使得CPU和内存资源达到最优的平衡效果。 (expires字典会保存所有设置了过期时间的key的过期时间数据,其中,key是指向键空间中的某个键的指针,value是该键的毫秒精度的UNIX时间戳表示的过期时间。键空间是指该Redis集群中保存的所有键。)

Redis中同时使用了惰性过期定期过期两种过期策略。

12.Redis key的过期时间和永久有效分别怎么设置?

EXPIRE和PERSIST命令。

13.Redis的内存淘汰策略有哪些

Redis的内存淘汰策略是指在Redis的用于缓存的内存不足时,怎么处理需要新写入且需要申请额外空间的数据。

  • 全局的键空间选择性移除

noeviction:当内存不足以容纳新写入数据时,新写入操作会报错。

allkeys-lru:当内存不足以容纳新写入数据时,在键空间中,移除最近最少使用的key。(这个是最常用的)

allkeys-random:当内存不足以容纳新写入数据时,在键空间中,随机移除某个key。

  • 设置过期时间的键空间选择性移除

volatile-lru:当内存不足以容纳新写入数据时,在设置了过期时间的键空间中,移除最近最少使用的key。

volatile-random:当内存不足以容纳新写入数据时,在设置了过期时间的键空间中,随机移除某个key。

volatile-ttl:当内存不足以容纳新写入数据时,在设置了过期时间的键空间中,有更早过期时间的key优先移除。

总结: Redis的内存淘汰策略的选取并不会影响过期的key的处理。内存淘汰策略用于处理内存不足时的需要申请额外空间的数据;过期策略用于处理过期的缓存数据。

14.Redis线程模型

Redis基于Reactor模式开发了网络事件处理器,这个处理器被称为文件事件处理器(file event handler)。它的组成结构为4部分:多个套接字IO多路复用程序文件事件分派器事件处理器。因为文件事件分派器队列的消费是单线程的,所以Redis才叫单线程模型。

文件事件处理器使用 I/O 多路复用(multiplexing)程序来同时监听多个套接字, 并根据套接字目前执行的任务来为套接字关联不同的事件处理器。 当被监听的套接字准备好执行连接应答(accept)、读取(read)、写入(write)、关闭(close)等操作时, 与操作相对应的文件事件就会产生, 这时文件事件处理器就会调用套接字之前关联好的事件处理器来处理这些事件。 虽然文件事件处理器以单线程方式运行, 但通过使用 I/O 多路复用程序来监听多个套接字, 文件事件处理器既实现了高性能的网络通信模型, 又可以很好地与 redis 服务器中其他同样以单线程方式运行的模块进行对接, 这保持了 Redis 内部单线程设计的简单性。

15.Redis事务的概念

Redis 事务的本质是通过MULTI、EXEC、WATCH等一组命令的集合。事务支持一次执行多个命令,一个事务中所有命令都会被序列化。在事务执行过程,会按照顺序串行化执行队列中的命令,其他客户端提交的命令请求不会插入到事务执行命令序列中。

总结说:redis事务就是一次性、顺序性、排他性的执行一个队列中的一系列命令。

Redis事务的三个阶段 事务开始 MULTI 命令入队 事务执行 EXEC 事务执行过程中,如果服务端收到有EXEC、DISCARD、WATCH、MULTI之外的请求,将会把请求放入队列中排队

Redis事务相关命令 Redis事务功能是通过MULTI、EXEC、DISCARD和WATCH 四个原语实现的

Redis会将一个事务中的所有命令序列化,然后按顺序执行。

redis 不支持回滚,“Redis 在事务失败时不进行回滚,而是继续执行余下的命令”, 所以 Redis 的内部可以保持简单且快速。 如果在一个事务中的命令出现错误,那么所有的命令都不会执行; 如果在一个事务中出现运行错误,那么正确的命令会被执行。

Redis的事务总是具有ACID中的一致性和隔离性,其他特性是不支持的。当服务器运行在AOF持久化模式下,并且appendfsync选项的值为always时,事务也具有耐久性

16.哨兵是什么

sentinel,中文名是哨兵。哨兵是 redis 集群机构中非常重要的一个组件,主要有以下功能

集群监控:负责监控 redis master 和 slave 进程是否正常工作。

消息通知:如果某个 redis 实例有故障,那么哨兵负责发送消息作为报警通知给管理员。

故障转移:如果 master node 挂掉了,会自动转移到 slave node 上。

配置中心:如果故障转移发生了,通知 client 客户端新的 master 地址。

哨兵用于实现 redis 集群的高可用,本身也是分布式的,作为一个哨兵集群去运行,互相协同工作。

故障转移时,判断一个 master node 是否宕机了,需要大部分的哨兵都同意才行,涉及到了分布式选举的问题。 即使部分哨兵节点挂掉了,哨兵集群还是能正常工作的,因为如果一个作为高可用机制重要组成部分的故障转移系统本身是单点的,那就很坑爹了。

哨兵的核心知识

哨兵至少需要 3 个实例,来保证自己的健壮性。

哨兵 + redis 主从的部署架构,是不保证数据零丢失的,只能保证 redis 集群的高可用性。

对于哨兵 + redis 主从这种复杂的部署架构,尽量在测试环境和生产环境,都进行充足的测试和演练。

17.redis 集群模式的工作原理能说一下么?在集群模式下,redis 的 key 是如何寻址的?分布式寻址都有哪些算法?了解一致性 hash 算法吗?

Redis Cluster是一种服务端Sharding技术,3.0版本开始正式提供。Redis Cluster并没有使用一致性hash,而是采用slot(槽)的概念,一共分成16384个槽。将请求发送到任意节点,接收到请求的节点会将查询请求发送到正确的节点上执行

方案说明

  1. 通过哈希的方式,将数据分片,每个节点均分存储一定哈希槽(哈希值)区间的数据,默认分配了16384 个槽位

  2. 每份数据分片会存储在多个互为主从的多节点上

  3. 数据写入先写主节点,再同步到从节点(支持配置为阻塞同步)

  4. 同一分片多个节点间的数据不保持一致性

  5. 读取数据时,当客户端操作的key没有分配在该节点上时,redis会返回转向指令,指向正确的节点

  6. 扩容时时需要需要把旧节点的数据迁移一部分到新节点

在 redis cluster 架构下,每个 redis 要放开两个端口号,比如一个是 6379,另外一个就是 加1w 的端口号,比如 16379。

16379 端口号是用来进行节点间通信的,也就是 cluster bus 的东西,cluster bus 的通信,用来进行故障检测、配置更新、故障转移授权。cluster bus 用了另外一种二进制的协议,gossip 协议,用于节点间进行高效的数据交换,占用更少的网络带宽和处理时间

18.Redis主从复制原理

当启动一个 slave node 的时候,它会发送一个 PSYNC 命令给 master node。

如果这是 slave node 初次连接到 master node,那么会触发一次 full resynchronization 全量复制。此时 master 会启动一个后台线程,开始生成一份 RDB 快照文件,

同时还会将从客户端 client 新收到的所有写命令缓存在内存中。RDB 文件生成完毕后, master 会将这个 RDB 发送给 slave,slave 会先写入本地磁盘,然后再从本地磁盘加载到内存中,

接着 master 会将内存中缓存的写命令发送到 slave,slave 也会同步这些数据。

slave node 如果跟 master node 有网络故障,断开了连接,会自动重连,连接之后 master node 仅会复制给 slave 部分缺少的数据。

主从复制原理图.png

过程原理

当从库和主库建立MS关系后,会向主数据库发送SYNC命令

主库接收到SYNC命令后会开始在后台保存快照(RDB持久化过程),并将期间接收到的写命令缓存起来

当快照完成后,主Redis会将快照文件和所有缓存的写命令发送给从Redis

从Redis接收到后,会载入快照文件并且执行收到的缓存的命令

之后,主Redis每当接收到写命令时就会将命令发送从Redis,从而保证数据的一致

缺点

所有的slave节点数据的复制和同步都由master节点来处理,会造成master节点压力太大,使用主从从结构来解决。

19.Redis集群的主从复制模型是怎样的?

为了使在部分节点失败或者大部分节点无法通信的情况下集群仍然可用,所以集群使用了主从复制模型,每个节点都会有N-1个复制品

20.生产环境中的 redis 是怎么部署的?

redis cluster,10 台机器,5 台机器部署了 redis 主实例,另外 5 台机器部署了 redis 的从实例,每个主实例挂了一个从实例,5 个节点对外提供读写服务,每个节点的读写高峰qps可能可以达到每秒 5 万,5 台机器最多是 25 万读写请求/s。

机器是什么配置?32G 内存+ 8 核 CPU + 1T 磁盘,但是分配给 redis 进程的是10g内存,一般线上生产环境,redis 的内存尽量不要超过 10g,超过 10g 可能会有问题。

5 台机器对外提供读写,一共有 50g 内存。

因为每个主实例都挂了一个从实例,所以是高可用的,任何一个主实例宕机,都会自动故障迁移,redis 从实例会自动变成主实例继续提供读写服务。

你往内存里写的是什么数据?每条数据的大小是多少?商品数据,每条数据是 10kb。100 条数据是 1mb,10 万条数据是 1g。常驻内存的是 200 万条商品数据,占用内存是 20g,仅仅不到总内存的 50%。目前高峰期每秒就是 3500 左右的请求量。

其实大型的公司,会有基础架构的 team 负责缓存集群的运维。

21.说说Redis哈希槽的概念?

Redis集群没有使用一致性hash,而是引入了哈希槽的概念,Redis集群有16384个哈希槽,每个key通过CRC16校验后对16384取模来决定放置哪个槽,集群的每个节点负责一部分hash槽。

22.Redis集群会有写操作丢失吗?为什么?

Redis并不能保证数据的强一致性,这意味这在实际中集群在特定的条件下可能会丢失写操作。

23.Redis集群之间是如何复制的?

异步复制

24.Redis集群最大节点个数是多少?

16384个

25.Redis集群如何选择数据库?

Redis集群目前无法做数据库选择,默认在0数据库。

26.Redis如何实现分布式锁的?

Redis为单进程单线程模式,采用队列模式将并发访问变成串行访问,且多客户端对Redis的连接并不存在竞争关系Redis中可以使用SETNX命令实现分布式锁。

当且仅当 key 不存在,将 key 的值设为 value。 若给定的 key 已经存在,则 SETNX 不做任何动作

SETNX 是(SET if Not eXists)(如果不存在,则 SET)的简写。

返回值:设置成功,返回 1 。设置失败,返回 0 。

使用SETNX完成同步锁的流程及事项如下:

使用SETNX命令获取锁,若返回0(key已存在,锁已存在)则获取失败,反之获取成功

为了防止获取锁后程序出现异常,导致其他线程/进程调用SETNX命令总是返回0而进入死锁状态,需要为该key设置一个“合理”的过期时间

释放锁,使用DEL命令将锁数据删除

27.如何解决 Redis 的并发竞争 Key 问题

所谓 Redis 的并发竞争 Key 的问题也就是多个系统同时对一个 key 进行操作,但是最后执行的顺序和我们期望的顺序不同,这样也就导致了结果的不同!

推荐一种方案:分布式锁(zookeeper 和 redis 都可以实现分布式锁)。(如果不存在 Redis 的并发竞争 Key 问题,不要使用分布式锁,这样会影响性能)

基于zookeeper临时有序节点可以实现的分布式锁。大致思想为:每个客户端对某个方法加锁时,在zookeeper上的与该方法对应的指定节点的目录下,生成一个唯一的瞬时有序节点。 判断是否获取锁的方式很简单,只需要判断有序节点中序号最小的一个。 当释放锁的时候,只需将这个瞬时节点删除即可。同时,其可以避免服务宕机导致的锁无法释放,而产生的死锁问题。完成业务流程后,删除对应的子节点释放锁。

在实践中,当然是以可靠性为主。所以首推Zookeeper。

28.分布式Redis是前期做还是后期规模上来了再做好?为什么?

既然Redis是如此的轻量(单实例只使用1M内存),为防止以后的扩容,最好的办法就是一开始就启动较多实例。即便你只有一台服务器,你也可以一开始就让Redis以分布式的方式运行,使用分区,在同一台服务器上启动多个实例。

一开始就多设置几个Redis实例,例如32或者64个实例,对大多数用户来说这操作起来可能比较麻烦,但是从长久来看做这点牺牲是值得的。

这样的话,当你的数据不断增长,需要更多的Redis服务器时,你需要做的就是仅仅将Redis实例从一台服务迁移到另外一台服务器而已(而不用考虑重新分区的问题)。一旦你添加了另一台服务器,你需要将你一半的Redis实例从第一台机器迁移到第二台机器。

29.什么是 RedLock

Redis 官方站提出了一种权威的基于 Redis 实现分布式锁的方式名叫 Redlock,此种方式比原先的单节点的方法更安全。它可以保证以下特性:

安全特性:互斥访问,即永远只有一个 client 能拿到锁

避免死锁:最终 client 都可能拿到锁,不会出现死锁的情况,即使原本锁住某资源的 client crash 了或者出现了网络分区

30.什么是缓存雪崩,如何解决?

缓存雪崩是指缓存同一时间大面积的失效,所以,后面的请求都会落到数据库上,造成数据库短时间内承受大量请求而崩掉。

解决方案:

缓存数据的过期时间设置随机,防止同一时间大量数据过期现象发生。

一般并发量不是特别多的时候,使用最多的解决方案是加锁排队。

给每一个缓存数据增加相应的缓存标记,记录缓存的是否失效,如果缓存标记失效,则更新数据缓存。

31.什么是缓存穿透,如何解决?

缓存穿透是指缓存和数据库中都没有的数据,导致所有的请求都落到数据库上,造成数据库短时间内承受大量请求而崩掉。

解决方案:

接口层增加校验,如用户鉴权校验,id做基础校验,id<=0的直接拦截;

从缓存取不到的数据,在数据库中也没有取到,这时也可以将key-value对写为key-null,缓存有效时间可以设置短点,如30秒(设置太长会导致正常情况也没法使用)。这样可以防止攻击用户反复用同一个id暴力攻击

采用布隆过滤器,将所有可能存在的数据哈希到一个足够大的 bitmap 中,一个一定不存在的数据会被这个 bitmap 拦截掉,从而避免了对底层存储系统的查询压力

对于空间的利用到达了一种极致,那就是Bitmap和布隆过滤器(Bloom Filter)。

Bitmap: 典型的就是哈希表 缺点是,Bitmap对于每个元素只能记录1bit信息,如果还想完成额外的功能,恐怕只能靠牺牲更多的空间、时间来完成了。 布隆过滤器(推荐)就是引入了k(k>1)个相互独立的哈希函数,保证在给定的空间、误判率下,完成元素判重的过程。

它的优点是空间效率和查询时间都远远超过一般的算法,缺点是有一定的误识别率和删除困难。

Bloom-Filter算法的核心思想就是利用多个不同的Hash函数来解决“冲突”。 Hash存在一个冲突(碰撞)的问题,用同一个Hash得到的两个URL的值有可能相同。为了减少冲突,我们可以多引入几个Hash,如果通过其中的一个Hash值我们得出某元素不在集合中,那么该元素肯定不在集合中。只有在所有的Hash函数告诉我们该元素在集合中时,才能确定该元素存在于集合中。这便是Bloom-Filter的基本思想。 Bloom-Filter一般用于在大数据量的集合中判定某元素是否存在。

32.什么是缓存击穿,怎么解决?

缓存击穿是指缓存中没有但数据库中有的数据(一般是缓存时间到期),这时由于并发用户特别多,同时读缓存没读到数据,又同时去数据库去取数据,引起数据库压力瞬间增大,造成过大压力。和缓存雪崩不同的是,缓存击穿指并发查同一条数据,缓存雪崩是不同数据都过期了,很多数据都查不到从而查数据库。

解决方案:

设置热点数据永远不过期。

加互斥锁,互斥锁

33.什么是缓存预热,怎么做?

缓存预热就是系统上线后,将相关的缓存数据直接加载到缓存系统。这样就可以避免在用户请求的时候,先查询数据库,然后再将数据缓存的问题!用户直接查询事先被预热的缓存数据!

解决方案:

直接写个缓存刷新页面,上线时手工操作一下;

数据量不大,可以在项目启动的时候自动进行加载;

定时刷新缓存;

34.什么缓存降级?

当访问量剧增、服务出现问题(如响应时间慢或不响应)或非核心服务影响到核心流程的性能时,仍然需要保证服务还是可用的,即使是有损服务。系统可以根据一些关键数据进行自动降级,也可以配置开关实现人工降级。

缓存降级的最终目的是保证核心服务可用,即使是有损的。而且有些服务是无法降级的(如加入购物车、结算)。

在进行降级之前要对系统进行梳理,看看系统是不是可以丢卒保帅;从而梳理出哪些必须誓死保护,哪些可降级;比如可以参考日志级别设置预案:

一般:比如有些服务偶尔因为网络抖动或者服务正在上线而超时,可以自动降级;

警告:有些服务在一段时间内成功率有波动(如在95~100%之间),可以自动降级或人工降级,并发送告警;

错误:比如可用率低于90%,或者数据库连接池被打爆了,或者访问量突然猛增到系统能承受的最大阀值,此时可以根据情况自动降级或者人工降级;

严重错误:比如因为特殊原因数据错误了,此时需要紧急人工降级。

服务降级的目的,是为了防止Redis服务故障,导致数据库跟着一起发生雪崩问题。因此,对于不重要的缓存数据,可以采取服务降级策略,例如一个比较常见的做法就是,Redis出现问题,不去数据库查询,而是直接返回默认值给用户。

35.Redis的Java客户端工具

Redis支持的Java客户端都有哪些?官方推荐用哪个?

Redisson、Jedis、lettuce等等,官方推荐使用Redisson。

Redis和Redisson有什么关系?

Redisson是一个高级的分布式协调Redis客服端,能帮助用户在分布式环境中轻松实现一些Java的对象 (Bloom filter, BitSet, Set, SetMultimap, ScoredSortedSet, SortedSet, Map, ConcurrentMap, List, ListMultimap, Queue, BlockingQueue, Deque, BlockingDeque, Semaphore, Lock, ReadWriteLock, AtomicLong, CountDownLatch, Publish / Subscribe, HyperLogLog)。

Jedis与Redisson对比有什么优缺点?

Jedis是Redis的Java实现的客户端,其API提供了比较全面的Redis命令的支持;Redisson实现了分布式和可扩展的Java数据结构,和Jedis相比,功能较为简单,不支持字符串操作,不支持排序、事务、管道、分区等Redis特性。Redisson的宗旨是促进使用者对Redis的关注分离,从而让使用者能够将精力更集中地放在处理业务逻辑上。

36.Redis与Memcached的区别

两者都是非关系型内存键值数据库,现在公司一般都是用 Redis 来实现缓存,而且 Redis 自身也越来越强大了!Redis 与 Memcached 主要有以下不同:

对比维度RedisMemcache
数据类型支持字符串、哈希、列表、集合、有序集合、位图、HyperLogLog等复杂数据结构仅支持简单键值对,复杂对象需客户端序列化处理
持久化机制支持RDB快照(定时全量持久化)和AOF日志(操作日志追加),数据可持久化到磁盘无原生持久化,数据仅存内存,重启后丢失
分布式集群原生支持Redis Cluster(自动分片、故障转移),支持主从复制和哨兵模式需通过客户端实现分布式(如一致性哈希),无原生集群模式,节点故障需手动处理
内存管理内存淘汰策略(LRU/LFU/TTL)、内存碎片整理、虚拟内存(交换冷数据到磁盘)预分配内存池管理,可能存在内存碎片问题,无复杂淘汰机制
线程模型6.0版本前为单线程模型(避免锁竞争),6.0后引入多线程处理网络I/O多线程架构(主线程监听+工作线程处理请求),充分利用多核CPU资源
事务支持支持事务(MULTI/EXEC命令),支持WATCH乐观锁,但事务不可回滚不支持事务,需应用层实现并发控制(如CAS)
过期策略主动淘汰(定时扫描)+ 被动淘汰(访问时检查),支持设置key的TTL仅支持在set时指定过期时间,无主动淘汰机制
性能表现复杂操作(如集合运算)性能优异,高并发下延迟略高;单线程模型避免锁开销高并发简单操作(GET/SET)延迟更低,多线程充分利用CPU资源
应用场景缓存、消息队列、排行榜、会话存储、分布式锁、实时数据处理等复杂场景纯键值缓存、高并发简单查询、图片/视频缓存等轻量级场景
数据一致性支持主从复制和集群数据一致性,AOF日志保障数据完整性无数据一致性保障,节点间数据需手动同步
扩展性通过集群分片横向扩展,支持动态扩缩容需手动添加节点并重新分片,扩展性较弱

37.Redis如何实现延时队列

使用sortedset,使用时间戳做score, 消息内容作为key,调用zadd来生产消息,消费者使用zrangbyscore获取n秒之前的数据做轮询处理。

38.使用Redis做过异步队列吗,是如何实现的

使用list类型保存数据信息,rpush生产消息,lpop消费消息,当lpop没有消息时,可以sleep一段时间,然后再检查有没有信息,如果不想sleep的话,可以使用blpop, 在没有信息的时候,会一直阻塞,直到信息的到来。redis可以通过pub/sub主题订阅模式实现一个生产者,多个消费者,当然也存在一定的缺点,当消费者下线时,生产的消息会丢失。

39.关于缓存一致性的思考?

Cache-Aside策略下的一致性

我们在业务场景中最经常使用的是 Cache-Aside 策略。在该策略下,先从缓存中读取数据,如果缓存中没有数据,则从数据库中读取数据,并将读取到的数据存储到缓存中。在写入数据时,先写入数据库,然后更新缓存中的数据。
可以看出,读操作不会导致缓存与数据库的不一致。而写操作则存在风险,数据库和缓存毕竟是两套系统,如果都需要进行修改,它们的先后顺序可能导致数据不一致。
上面其实我们有讨论过,更新的时候有两种办法,一种是将数据库的修改更新到缓存;一种是直接删除缓存,等有需要调用的时候再去更新缓存。
所以规避一致性风险的时候,我们需要考虑的有:

  • 先更新缓存还是更新数据库?哪种顺序是最优选
  • 数据库更新完我们是选择更新缓存(modify)还是删除缓存(drop)?
    这两个需要考虑的问题,我们可以得到4种组合方案:
  1. 先更新缓存,再更新数据库。
  2. 先更新数据库,再更新缓存。
  3. 先删除缓存,再更新数据库。
  4. 先更新数据库,再删除缓存。

在对这四种的方案的分析过程中,我们考虑两个点:

  • 操作原子性问题,其中一个操作失败会有什么问题。
  • 数据一致性问题,高并发下会否有数据不一致情况。

先更新缓存,再更新数据库

image
如图可以看出:如果缓存更新成功,数据库更新失败,就会导致数据库和缓存的数据不一致,那缓存就是脏数据了。
而查询的时候,会从缓存中查询到数据库不一致的数据,这样的数据是不正确的。

先更新数据库,再更新缓存

image

如图可以看出:

  • 10086先发送,更新完成数据库之后,更新缓存遇到网络抖动,有延迟。
  • 10087紧接着发送,更新完数据库之后,继续更新缓存,很快更新完成,10087 写到缓存中了。
  • 这时候10086在缓存更新那边响应过来了,将10086写到缓存中了。
  • 最后发现,数据库的值 = 10087,而缓存的值 = 10086,出现不一致的情况。

综上,高并发场景中,多线程同时写缓存写数据库时,很容易出现双值不一致的情况。

先删除缓存,再更新数据库

image

如图可以看出:

  • 先删除缓存val,然后更新数据库,遇到网络抖动,有延迟。
  • 紧接着获取 val的值,因为缓存是空的,所以从数据库中取出旧的值 10085,并更新到缓存中。
  • 这时候更新数据库的操作响应过来了,把数据库修改成10086。
  • 更新完数据库中的data = 10086,又与缓存10085不一致了。

综上,这种情况也有很大缺陷,不论是异常情况还是高并发场景,都可能导致数据不一致。

先更新数据库,再删缓存

image

如图可以看出:

  • 先修改数据库,数据库修改之后删除缓存,这时候遇到网络抖动,有延迟。
  • 紧接着获取 val的值,因为缓存未被删除,所以从缓存中取出旧的值 10085。
  • 这时候更新缓存的操作响应过来了,直接把 key = value 的缓存删除。
  • 后续拿到的值都应该是最新的值,就不会有问题了,

可以看出,可能出现短暂的少量读取旧值的情况,但是很快缓存就会被删除,然后从数据库获取最新的值并更新到缓存。
之后的请求都能获取最新数据,这个方案比之前的三种都好很多。

40. 一致性的解决方案

40.1.延迟双删策略

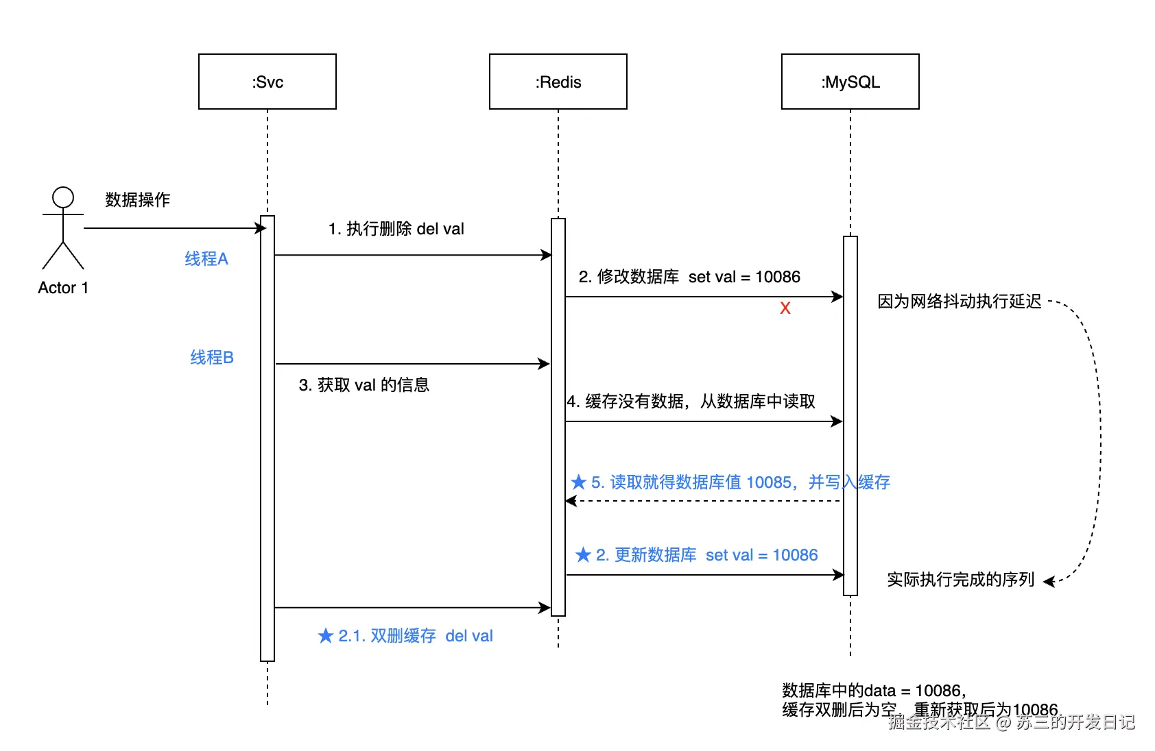
延迟双删策略主要是是应对先删除缓存,再更新数据库的场景。 我们知道在这种场景中,很容易因为删除数据库太慢导致重新获取的缓存依旧读是数据库旧值,读完旧值之后,数据库才更新完毕。这时候缓存的数据就跟数据库不一致了。 所以这边多加了一个步骤,就是在数据库更新完成之后,再删除一次缓存。所以步骤如下:

  • 删除缓存
  • 缓存删除完成之后,更新数据库
  • 数据库更新完成之后,休眠 n ms,二次删除缓存

这时候唯一存在的一个问题就是,在(更新据库 + 休眠 n ms) 这个时间窗口中,依旧能读取到旧值,而这个短暂时间控制的好的话,是可以接受的。
image

40.2.事务保证

无论是先更新数据库,再删除缓存;还是先删除缓存,在更新数据库。
保持事务性都是一种方案,如果删除缓存失败,则数据库更新会被回滚;如果更新数据库失败,则缓存也不会被删除。这个需要一致性策略接入。不过无论怎么做,这个都会在一定程度上影响执行完成的性能。
image

40.3.缓存删除重试保障机制

接着 40.1.的模式,如果双删还是失败呢,那可咋整,还是会产生缓存和数据库数据不一致的现象。
一般的做法是做一层兜底,比如记录日志,人工来处理;或者通过MQ来发布消息,然后开发一个独立的服务来订阅,专门用于数据清理,这就将操作异步化了。
image

40.4 binlog独立删除能力

我们知道,数据库有类似Binlog之类的东西,记录每次数据的更新。所以我们有另外一种方案,就是把同步缓存的操作交给独立的能力中,从应用层解耦。
图中我们可以看到步骤如下:

  • 更新数据库数据
  • 数据库更新完成之后会把变更记录在 binlog 中
  • 使用 canal 订阅 binlog 日志获取待删除的key(或者更完整的数据对象)
  • 消费者(缓存删除服务)获取到 canal 数据,获得待删除的key,并删除缓存
    image