Java双亲委派模型的具体实现原理是什么?

280 阅读3分钟

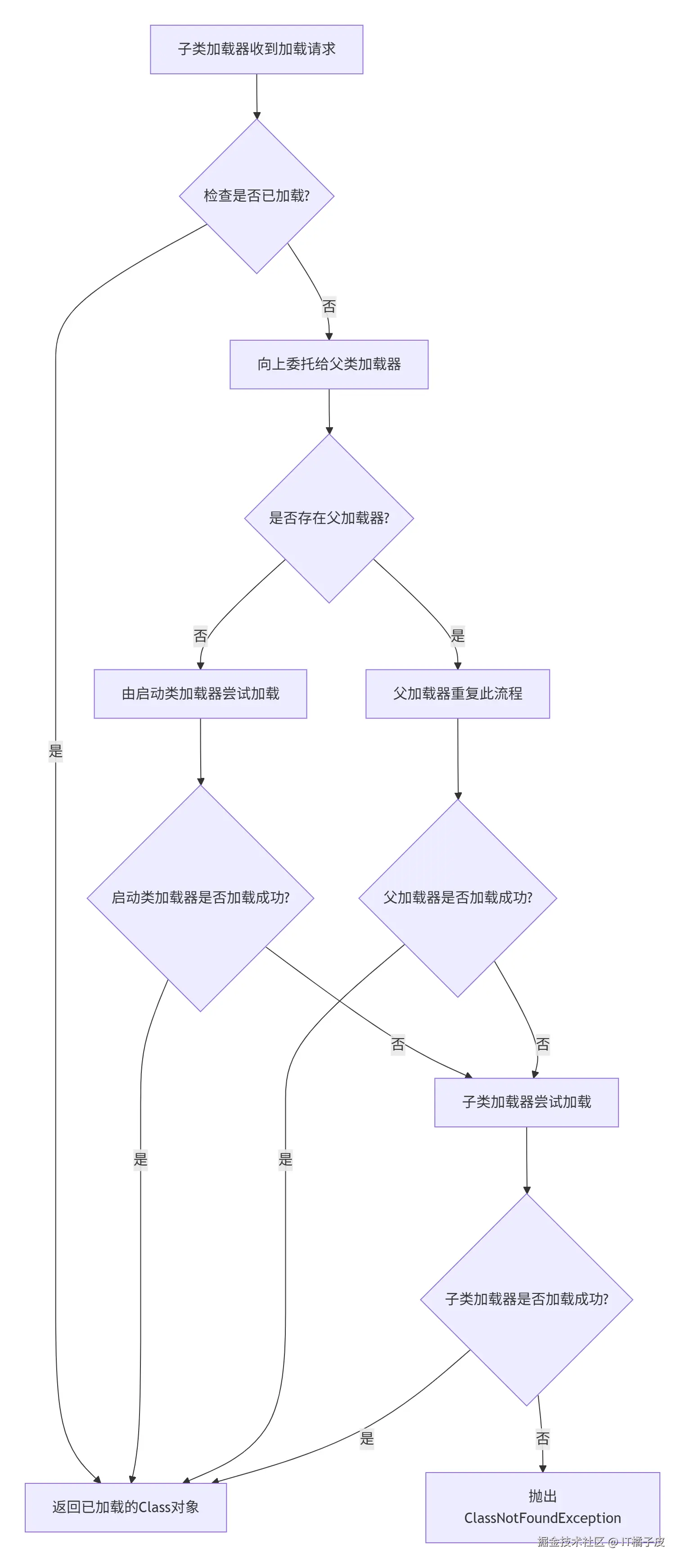
双亲委派模型是 Java 类加载机制的核心设计原则,它通过一种层次化的委托机制来确保类的安全加载和唯一性。为了让你快速把握其核心流程,下图清晰地展示了这一模型的工作路径:

image.png 下面我们来详细解析其实现原理和关键细节。

🔍 核心实现原理

双亲委派模型的工作机制可以概括为“向上委托,向下传递”。当一个类加载器收到类加载请求时,它首先不会自己尝试加载,而是递归地将请求委托给父类加载器。只有当所有父类加载器都无法完成加载时,子类加载器才会自己尝试加载 。

其具体的代码实现核心在 java.lang.ClassLoaderloadClass()方法中 。以下是该方法的简化逻辑:

protected Class<?> loadClass(String name, boolean resolve) throws ClassNotFoundException {
    synchronized (getClassLoadingLock(name)) {
        // 1. 检查该类是否已被当前类加载器加载过
        Class<?> c = findLoadedClass(name);
        if (c == null) {
            try {
                if (parent != null) {
                    // 2. 如果存在父加载器,则委派给父加载器加载
                    c = parent.loadClass(name, false);
                } else {
                    // 3. 如果父加载器为空(说明当前是扩展类加载器),则委派给启动类加载器
                    c = findBootstrapClassOrNull(name);
                }
            } catch (ClassNotFoundException e) {
                // 父类加载器无法完成加载,捕获异常,但不立即处理
            }
            if (c == null) {
                // 4. 如果父类加载器都无法加载,则由当前类加载器自行加载
                c = findClass(name);
            }
        }
        if (resolve) {
            resolveClass(c);
        }
        return c;
    }
}

🏗️ 类加载器的层次结构

Java 中的类加载器按照严格的父子层级关系组织,构成了双亲委派模型的骨架 :

类加载器职责描述父加载器实现语言
启动类加载器 (Bootstrap ClassLoader)​加载 JAVA_HOME/lib目录下的核心类库(如 rt.jar无(是所有类加载器的终极父级)C/C++
扩展类加载器 (Extension ClassLoader)​加载 JAVA_HOME/lib/ext目录下的扩展类库启动类加载器(在Java代码中表现为 nullJava
应用程序类加载器 (Application ClassLoader)​加载用户类路径(ClassPath)上的类扩展类加载器Java
自定义类加载器 (Custom ClassLoader)​用户根据特定需求实现的类加载器通常指定应用程序类加载器为父加载器Java

💡 模型优势与打破场景

主要优势

  1. 安全性​:防止核心API被篡改。例如,用户自定义的 java.lang.String类不会被加载,因为启动类加载器会优先加载核心库中的 String类 。
  2. 类的唯一性​:同一个类不会被不同的类加载器重复加载,避免了因多个版本共存导致的类型转换异常等问题 。
  3. 结构清晰​:各级类加载器职责分明,体系结构合理且易于维护 。

何时需要打破模型?

尽管双亲委派模型是默认机制,但在某些特定场景下需要被打破:

  • SPI服务发现​:如JDBC驱动加载。DriverManager(由启动类加载器加载)需要加载由应用类加载器实现的数据库驱动,这里常用线程上下文类加载器来反向委派 。
  • 热部署与模块化​:如OSGi框架或Tomcat等Web容器,需要为每个应用或模块提供独立的类加载空间,实现类的隔离和动态替换 。
  • 多版本共存​:同一个库的不同版本可能需要被同时加载 。

💎 总结

理解双亲委派模型的关键在于掌握其“向上委托”的加载顺序和通过组合关系建立的层次结构。这一机制是Java程序稳定运行的基石。虽然存在被打破的特例,但这些特例恰恰是为了解决特定领域的复杂需求,反而证明了基础模型设计上的普适性与扩展性。