GPT-5-Codex 发布!claude编程王位即将不保?国内直接使用

359 阅读7分钟

在这里插入图片描述

零、前言

在这里插入图片描述 OpenAI 发布了 GPT-5-Codex 更新。

从名字也能看出来,这是针对AI编程任务进行了专门优化的 GPT-5。OpenAI 博客介绍说,GPT-5-Codex 的训练重点放在真实的软件工程任务上。它既能在短时间的交互式会话中快速响应,也能独立完成冗长复杂的任务。

在这里插入图片描述

虚竹哥系统已经集成了gpt-5-codex , 今天跟虚竹哥一起来测评这个大模型。

一、GPT-5-Codex 怎么用

操作指导

AI平台 国内直接访问地址:sass.xiaoxuzhu.cn/ 在这里插入图片描述 点击新系统登录。

选择大模型: gpt-5-codex-medium 和gpt-5-codex-high

在这里插入图片描述

二、GPT-5-Codex 有多强

GPT-5-Codex 重点优化了在真实工程场景中的AI编程能力。

SWE-bench Verified(软件工程)和 Code refactoring tasks(代码重构)两个基准上的准确度表现都优于 GPT-5 (high) 在这里插入图片描述 官方对 Codex 的审查能力也做了测评。用三组数据说话:

错误建议比例:GPT-5 的错误率是 13.7%,Codex 降到了 4.4%; 高价值建议比例:GPT-5 只有 39.4%,Codex 提升到了 52.4%; 平均每个 PR 留言数量:GPT-5 是 1.32 条,Codex 变成 0.93 条。少说废话,多讲重点。 这套测试成绩背后的意义是什么?

并不是 Codex 拿了个更好的 Benchmark 成绩,而是它证明了 Agent 式 AI 的三件事:

它可以按任务复杂度分配时间; 它可以读懂系统级的上下文; 它能输出“工程意义上的结果”,不是看起来漂亮的代码片段,而是真正能跑、能测、能合并进主分支的代码。 在这里插入图片描述

三、实战体验

是什么模型和版本

你是什么模型,具体什么版本号

在这里插入图片描述

编写代码

Java中通过ftp上传文件,代码怎么写

在这里插入图片描述 在这里插入图片描述

解决bug

Java读取MongoDB时报异常,什么问题?如何解决?java.lang.IllegalArgumentException: invalid hexadecimal representation of an ObjectId: [8BA34A1FCE2B4A20BF04A82EFD51EBC8]

在这里插入图片描述

读取文件

todo-zhw

四、模型众多,该如何选择?

ChatGPT4o

ChatGPT4o:OpenAI gpt元老级模型,具备强大的多模态能力,适合上传文件、识别图片,日常问题解答。本来官网都下架了,但众多粉丝说用惯了这个,特别对接上线了。

在这里插入图片描述

GPT-5

GPT-5:OpenAI gpt旗舰模型,具备强大的多模态能力,也是官网最新的版本。混合模型,遇强则强,遇弱则弱。比GPT-5-thinking强。

在这里插入图片描述

GPT-5-thinking

GPT-5-thinking : OpenAI gpt旗舰模型,具备强大的多模态能力,也是官网最新的版本。强制是思考推理模型。 在这里插入图片描述

GPT-5-Codex

在这里插入图片描述

GPT-5-Codex 重点优化了在真实工程场景中的AI编程能力。OpenAI旗舰编码模型,GPT-5和Codex的完美结合,编码能力反超Claude Opus 4.1,仅次于claude4.5

GPT-5-api

GPT-5-api:OpenAI gpt旗舰模型的官网api,跟GPT-5 能力一样 ,为给粉丝福利, 可无限使用。 在这里插入图片描述

gpt-4o-image

gpt-4o-image: chatGPT PLUS 高质量画图,AI绘画首选。高质量画图,支持中文输出。 在这里插入图片描述

在这里插入图片描述 在这里插入图片描述

支持1000+GPTs智能体

支持1000+GPTs智能体 : 全世界的高智商人群创建的优质智能体,满足不同的场景需求。

在这里插入图片描述

claude-4-5-plus

claude-4-5-plus:以AI编程和AI写作能力为核心,Anthropic称之为而世界上最强的编码模型,在复杂、长时间运行的任务和AI智能体工作流方面表现极为出色。【已解决Claude官网封号问题】 在这里插入图片描述

Gemini 2.5 Pro

Gemini 2.5 Pro:谷歌最新模型,在AI写作、AI编程、数学、推理、科研等基准测试中,位列榜首。当前综合实力第一的王者。 在这里插入图片描述

Grok 4

Grok 4:马斯克发布的最新模型,适合资料文献查找。在这里插入图片描述

nano-banana

在这里插入图片描述

不需要图片显示中文的,可以用这个画图模型

我愿称为最帅的玩法,没有之一! 在这里插入图片描述 在这里插入图片描述

DeepSeek R1

DeepSeek R1 0528:国产之光,开源模型,在整体表现上已接近其他国际顶尖模型,已解决“服务器繁忙,请稍后再试”问题。 在这里插入图片描述

kimi k2

kimi k2 : 国产之光,开源最强模型,推理能力,数学解题能力强于 DeepSeek R1 。充了 2万块,国内可不限速使用。比你到官网使用更快。官网对普通用户是限速的。

在这里插入图片描述

xitongjiagou-huatu-plus

自研的AI智能体 专注于生成系统架构图,一句话画出系统架构图。而且画出来的图很漂亮。 在这里插入图片描述 现在支持svg直接聊天界面显示图片 在这里插入图片描述

siweidaotu-ai

专注于生成思维导图,一句话生成思维导图。而且还能自定义修改。 在这里插入图片描述 提示词:

帮我生成JAVA工程师学习路线的思维导图

在这里插入图片描述

liuchengtu-ai

专注于生成流程图,一句话生成流程图。而且还能自定义修改。 在这里插入图片描述

提示词:

画一个用户注册与登录的流程图

在这里插入图片描述

支持自定义修改 在这里插入图片描述

plantuml-ai

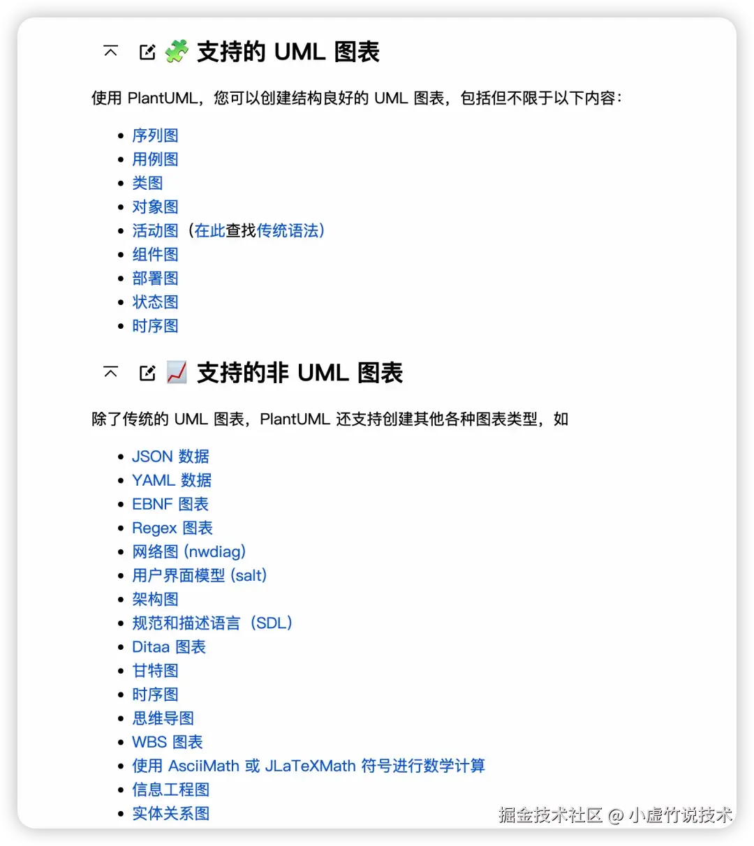
专注于生成结构良好的 UML 图表,一句话生成序列图,用例图,类图,对象图,活动图,组件图,部署图,状态图或时序图等等。 在这里插入图片描述

在这里插入图片描述

提示词:

采用java 的spring boot+vue框架,按照vue前端、表示层,服务层(UserService)、数据访问层(Userdao),
绘制用户登录时序图,生成的图是左右结构

在这里插入图片描述 不止是时序图,还可以生成很多软件设计的图 在这里插入图片描述

学术应用智能体导航

【学术应用智能体导航】本来是为了方便学校老师使用搭建的功能模块,现在对外推广使用了。 包含近200个学术应用智能体,所有智能体已集成到VIP系统里,涉及方面:写论文,文献综述,学术翻译,降重,分析数据,制表画图,教育辅助(这个特别适合老师),医学,常用工具,还有其他场景等等。

已经帮大家归好类别,直接使用即可,节省大家到处找资源的时间。 在这里插入图片描述 在这里插入图片描述

实时更新国际主流模型,未来GPT6上线,也会第一时间更新。

五、🧭 推荐组合方案(按任务场景)

在这里插入图片描述

六、注意事项

✅️无需魔法、个人独享、支持开发票

✅️不封号、售后质保

✅️推荐谷歌浏览器访问

✅️ 提供大量的AI保姆级教程,理论+实战才是属于你的知识

七、永久免费的授权码

为了回馈粉丝的支持 上线六款永久免费AI大模型: gemini-1-5-pro deepseek-v3 gpt-4-1-nano gpt-4o-mini gpt-oss-20b gpt-5-mini

新用户注册直接可使用六款永久免费AI大模型

八、感受

这次新版本的发布,不仅仅是一次简单的功能迭代,更是一场精心准备、诚意满满的献礼。

从聚合国内外顶尖大模型,到国内独创的“多模型共享记忆”,再到超长会话记忆和文件分析等实用功能,我们能深切感受到平台对用户体验的极致追求。

最令人感动的,是那一个个被实现的“粉丝许愿”,这充分体现了团队对用户声音的重视。它不再仅仅是一个工具,更像一个懂你、贴心、不断进化的智能伙伴。

未来已来,让我们一起拥抱AI时代的精彩! ✨💪

好用的功能太多太多,我就不在这个一一列举了,有兴趣的可以自行尝试。

有提供免费的授权码可体验~

有提供免费的授权码可体验~

有提供免费的授权码可体验~

私信虚竹哥,获取体验码~ 国内可直接使用~ 在这里插入图片描述

我是虚竹哥,目标是带十万人玩转AI。