从 JSON 字符串到 Java 对象:Fastjson 1.2.83 全程解析|得物技术

1,302 阅读14分钟

一、概述

Fastjson 是阿里巴巴开源的高性能 JSON 序列化处理库,其主要以处理小数据时速度最快而著称,功能全面。Fastjson1.X版本目前已停止维护,被Fastjson2.X代替,但1.X版本国内被广泛使用,通过学习其技术架构,剖析架构上优缺点,对技术人员提升软件设计工程实践能力很有价值。

首先我们对“序列化 / 反序列化”概念上建立直观认识,把Java对象转化为JSON格式的字符串的过程叫做序列化操作,反之则叫反序列化。如果把“序列化 / 反序列化”放到整个计算机系统的坐标系里,可以把它看成一次数据的“跨边界搬家”。

对象在“内存世界”里活得很好,但只要一离开进程地址空间(网络、磁盘、数据库、浏览器、异构语言),就必须先打成包裹(序列化),到对岸再拆包裹(反序列化)。

二、核心模块架构

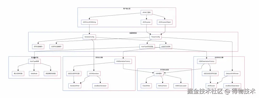
从高层次视图看Fastjson框架的结构,主要可以分为用户接口层、配置管理层、序列化引擎、反序列化引擎和安全防护层。其中用户接口提供了门面类用户编码直接与门面类交互,降低使用复杂度;配置管理层允许用户对框架行为进行配置;序列化引擎是序列化操作的核心实现;反序列引擎是反序列化操作的核心实现;安全模块解决框架安全问题,允许用户针对安全问题设置黑白名单等安全检查功能。下图为Fastjson模块关系图:

模块关系图

三、项目结构

com.alibaba.fastjson/
├── JSON.java                    # 核心入口类
├── annotation/                  # 注解定义
├── asm/                         # ASM字节码精简库
├── parser/                      # 解析器模块
│   ├── DefaultJSONParser.java  # 默认JSON解析器
│   ├── JSONLexer.java          # 词法分析器接口
│   ├── JSONScanner.java        # 词法分析器实现
│   └── deserializer/           # 反序列化器
├── serializer/                  # 序列化器模块
│   ├── JSONSerializer.java     # JSON序列化器
│   ├── SerializeConfig.java    # 序列化配置
│   └── ObjectSerializer.java   # 对象序列化器接口
├── spi/                         # SPI扩展机制
├── support/                     # 框架支持
└── util/                        # 工具类

3.1 项目结构说明

主要可以划分为以下几个核心模块(包):

com.alibaba.fastjson (核心 API 与数据结构)

  • 关键类 :
    • JSON.java: 整个库的门面(Facade),提供了最常用、最便捷的静态方法,如 toJSONString() (序列化), parseObject() (反序列化为对象), parseArray() (反序列化为数组)。通常它是用户最先接触到的类。
    • JSONObject.java: 继承自java.util.HashMap,用于表示 JSON 对象结构( {key: value} )。
    • JSONArray.java: 继承自java.util.ArrayList,用于表示 JSON 数组结构 ( [value1, value2] )。

com.alibaba.fastjson.serializer (序列化模块)

此模块负责将 Java 对象转换为 JSON 格式的字符串

  • 关键类 :
    • JSONSerializer.java: 序列化的核心调度器。它维护了序列化的上下文信息,如对象引用、循环依赖检测、特性( SerializerFeature )开关等,并驱动整个序列化过程。
    • SerializeWriter.java: 一个高度优化的 Writer 实现,专门用于生成 JSON 字符串。它内部使用 char[] 数组来拼接字符串,避免了 String 的不可变性带来的性能损耗,是 Fastjson 高性能写入的关键
    • JavaBeanSerializer.java: 默认的 JavaBean 序列化器。在未启用 ASM 优化时,它通过反射获取对象的属性( getter 方法)并将其序列化。
    • ASMSerializerFactory.java: 性能优化的核心 。它使用 ASM 字节码技术在运行时动态生成序列化器类,这些类直接调用 getter 方法并操作SerializeWriter,避免了反射的性能开销。
    • ObjectSerializer.java: 序列化器接口。用户可以通过实现此接口来为特定类型提供自定义的序列化逻辑。
    • SerializeConfig.java: 序列化配置类。它维护了 Java 类型到 ObjectSerializer 的缓存。 SerializeConfig.getGlobalInstance() 提供了全局唯一的配置实例。
    • SerializerFeature.java: 序列化特性枚举。定义了各种序列化行为的开关,例如 WriteMapNullValue (输出 null 值的字段)、 DisableCircularReferenceDetect (禁用循环引用检测) 等。

com.alibaba.fastjson.parser (反序列化模块)

此模块负责将 JSON 格式的字符串解析为 Java 对象。

  • 关键类 :
    • DefaultJSONParser.java: 反序列化的核心调度器。它负责解析 JSON 字符串的整个过程,管理 JSONLexer进行词法分析,并根据 Token (如 { , } , [ , ] , string , number 等)构建 Java 对象。
    • JSONLexer.java / JSONLexerBase.java: JSON 词法分析器。它负责扫描输入的 JSON 字符串,将其切割成一个个有意义的 Token ,供 DefaultJSONParser 使用。
    • JavaBeanDeserializer.java: 默认的 JavaBean 反序列化器。在未启用 ASM 优化时,它通过反射创建对象实例并设置其属性值。
    • ASMDeserializerFactory.java: 与序列化类似,它动态生成反序列化器字节码,直接调用 setter 方法或直接对字段赋值,避免了反射。
    • ObjectDeserializer.java: 反序列化器接口。用户可以实现此接口来自定义特定类型的反序列化逻辑。
    • ParserConfig.java: 反序列化配置类。维护了 Java 类型到 ObjectDeserializer 缓存,并负责管理 ASM 生成的类的加载。
    • Feature.java: 反序列化特性枚举,用于控制解析行为。

com.alibaba.fastjson.annotation (注解模块)

提供了一系列注解,允许用户通过声明式的方式精细地控制序列化和反序列化的行为。

  • 关键注解 :
    • @JSONField: 最核心的注解,可用于字段或方法上,用于自定义字段名、格式化、序列化/反序列化顺序、是否包含等。
    • @JSONType: 可用于类上,用于配置该类的序列化器、反序列化器、特性开关等。

3.2 项目结构小结

Fastjson 框架在架构设计体现了“关注点分离”的原则,将序列化、反序列化、API、工具类等清晰地划分到不同的模块中。整个框架具有高度的可扩展性,用户可以通过 ObjectSerializer / ObjectDeserializer接口和丰富的注解来满足各种复杂的定制化需求。

四、核心源码分析

为了更直观说明框架实现原理,本文对部分展示的源代码进行了删减,有些使用了伪代码,如需了解更多实现细节请读者阅读项目源码(github.com/alibaba/fas…)

整体上Fastjson通过统一的门面API(JSON.toJSONString/parseObject)调用核心控制器(JSONSerializer/DefaultJSONParser),利用ASM字节码生成反射机制,配合SerializeWriter/JSONLexer进行高效的Java对象与JSON字符串间双向转换,同时提供配置缓存、循环引用检测AutoType安全防护等优化机制。下图为框架处理数据流:

数据流

4.1 序列化原理介绍

序列化步骤主要包括:序列化器查找→JavaBean字段解析→字段值转换和JSON字符串构建等过程。下图为序列化处理时序图:

序列化时序图

序列化入口与初始化

使用JSON.toJSONString()入口,将person对象转换为JSON字符串。

Person person = new Person();
String json = JSON.toJSONString(person);

用户调用toJSONString方法进行对象序列化操作,JSON.java包含了多个toJSONString重载方法,共同完成核心类初始化:SerializeConfig,SerializeWriter,JSONSerializer。

//用户不指定SerializeConfig,默认私有全局配置
public static String toJSONString(Object object, SerializeFilter[] filters, 
                                  SerializerFeature... features) {
   return toJSONString(objectSerializeConfig.globalInstance, filters, nullDEFAULT_GENERATE_FEATURE, features);
}


public static String toJSONString(Object object, 
                                      SerializeConfig config, 
                                      SerializeFilter[] filters, 
                                      String dateFormat, 
                                      int defaultFeatures, 
                                      SerializerFeature... features) {
    SerializeWriter out = new SerializeWriter((Writernull, defaultFeatures, features);
    try {
        JSONSerializer serializer = new JSONSerializer(out);
        //省略其他代码...
        serializer.write(object);  // 核心序列化调用
        return out.toString();
    } finally {
        out.close();
    }
}

序列化控制流程

JSONSerializer.write()核心逻辑

write方法的逻辑比较简单,首先处理null值,然后根据类型查找序列器(ObjectSerializer),最后将序列化逻辑委派给序列化器处理。

public final void write(Object object) {
    //如何序列化对象为null,直接写入"null"字符串
    if (object == null) {
        out.writeNull();
        return;
    }


    Class<?> clazz = object.getClass();
    ObjectSerializer writer = getObjectWriter(clazz);  // 类型识别与序列化器选择


    try {
        writer.write(thisobjectnullnull0);  // 委托给具体序列化器
    } catch (IOException e) {
        throw new JSONException(e.getMessage(), e);
    }
}

类型识别与序列化器策略

框架采用策略化模式将不同类型序列化逻辑封装成不同的序列化器:

  • 基础类型 : 使用专门的Codec(如StringCodec、IntegerCodec)
  • 集合类型 : 使用ListSerializer、MapSerializer等
  • JavaBean : 使用JavaBeanSerializer或ASM动态生成的序列化器
  • 枚举类型 : 使用EnumSerializer

SerializeConfig.getObjectWriter方法负责序列化器查找工作:



public ObjectSerializer getObjectWriter(Class<?> clazz, boolean create) {
    // 第一步:缓存查找
    ObjectSerializer writer = get(clazz);
    if (writer != null) {
        return writer;
    }


    // 第二步:SPI扩展加载(当前线程类加载器)
    try {
        final ClassLoader classLoader = Thread.currentThread().getContextClassLoader();
        for (Object o : ServiceLoader.load(AutowiredObjectSerializer.class, classLoader)) {
            if (!(o instanceof AutowiredObjectSerializer)) {
                continue;
            }
            AutowiredObjectSerializer autowired = (AutowiredObjectSerializer) o;
            for (Type forType : autowired.getAutowiredFor()) {
                put(forType, autowired);
            }
        }
    } catch (ClassCastException ex) {
        // skip
    }


    writer = get(clazz);
    if (writer == null) {
        // 第三步:SPI扩展加载(JSON类加载器)
        final ClassLoader classLoader = JSON.class.getClassLoader();
        if (classLoader != Thread.currentThread().getContextClassLoader()) {
            // 重复SPI加载逻辑...
        }
    }


    // 第四步:模块扩展
    for (Module module : modules) {
        writer = module.createSerializer(this, clazz);
        if (writer != null) {
            put(clazz, writer);
            return writer;
        }
    }


    // 第五步:内置类型匹配
    if (writer == null) {
        String className = clazz.getName();
        Class<?> superClass;


        if (Map.class.isAssignableFrom(clazz)) {
            put(clazz, writer = MapSerializer.instance);
        } else if (List.class.isAssignableFrom(clazz)) {
            put(clazz, writer = ListSerializer.instance);
        } else if (Collection.class.isAssignableFrom(clazz)) {
            put(clazz, writer = CollectionCodec.instance);
        } else if (Date.class.isAssignableFrom(clazz)) {
            put(clazz, writer = DateCodec.instance);
        } else if (clazz.isEnum()) {
            // 枚举处理逻辑
        } else if (clazz.isArray()) {
            // 数组处理逻辑
        } else {
            // 第六步:JavaBean序列化器创建
            if (create) {
                writer = createJavaBeanSerializer(clazz);
                put(clazz, writer);
            }
        }
    }


    return writer;
}

JavaBean序列化处理

JavaBeanSerializer的write方法实现了Java对象序列化处理核心逻辑:

方法签名分析:

protected void write(JSONSerializer serializer, //JSON序列化器,提供序列化上下文和输出流
                      Object object//待序列化的Java对象
                      Object fieldName, //字段名称,用于上下文追踪
                      Type fieldType, //字段类型信息
                      int features, //序列化特性标志位
                      boolean unwrapped //是否展开包装,用于嵌套对象处理
    ) throws IOException

序列化流程概览:

// 1. 空值检查和循环引用处理
if (object == null) {
    out.writeNull();
    return;
}


if (writeReference(serializer, object, features)) {
    return;
}


// 2. 字段序列化器选择
final FieldSerializer[] getters;
if (out.sortField) {
    getters = this.sortedGetters;
} else {
    getters = this.getters;
}


// 3. 上下文设置和格式判断
SerialContext parent = serializer.context;
if (!this.beanInfo.beanType.isEnum()) {
    serializer.setContext(parent, object, fieldName, this.beanInfo.features, features);
}


// 4.遍历属性序列化器,完成属性序列化
for (int i = 0; i < getters.length; ++i) {
    FieldSerializer fieldSerializer = getters[i];
    // 获取属性值
    Object propertyValue = this.processValue(serializer, fieldSerializer.fieldContext, object, fieldInfoName,
                                        propertyValue, features);
    // 写入属性值                                    
    fieldSerializer.writeValue(serializer, propertyValue);
}

循环引用检测:

JavaBeanSerializerwriteReference 方法执行循环引用检测,Fastjson使用$ref占位符处理循环引用问题,防止对象循环引用造成解析查询栈溢出。

public boolean writeReference(JSONSerializer serializer, Object object, int fieldFeatures) {
    SerialContext context = serializer.context;
    int mask = SerializerFeature.DisableCircularReferenceDetect.mask;


    // 检查是否禁用循环引用检测
    if (context == null || (context.features & mask) != 0 || (fieldFeatures & mask) != 0) {
        return false;
    }


    // 检查对象是否已存在于引用表中
    if (serializer.references != null && serializer.references.containsKey(object)) {
        serializer.writeReference(object);  // 写入引用标记
        return true;
    }
    return false;
}

上下文管理与引用追踪:

序列化采用DFS(深度优先)算法遍历对象树,使用 IdentityHashMap<Object, SerialContext> references 来追踪对象引用:

  • setContext: 建立序列化上下文,记录对象层次关系
  • containsReference: 检查对象是否已被序列化
  • popContext: 序列化完成后清理上下文
protected IdentityHashMap<ObjectSerialContext> references  = null;
protected SerialContext                          context;
//使用链表建立序列化上下文引用链,记录对象层次关系
public void setContext(SerialContext parent, Object objectObject fieldName, int features, int fieldFeatures) {
    if (out.disableCircularReferenceDetect) {
        return;
    }
    //构建当前上下文到parent上下文引用链
    this.context = new SerialContext(parent, object, fieldName, features, fieldFeatures);
    if (references == null) {
        references = new IdentityHashMap<ObjectSerialContext>();
    }
    this.references.put(object, context);
}
//检查对象是否已被序列化,防止重复序列化
public boolean containsReference(Object value) {
    if (references == null) {
        return false;
    }
    SerialContext refContext = references.get(value);
    if (refContext == null) {
        return false;
    }
    if (value == Collections.emptyMap()) {
        return false;
    }
    Object fieldName = refContext.fieldName;
    return fieldName == null || fieldName instanceof Integer || fieldName instanceof String;
}
//清理上下文,将当前序列化上下文指向父亲节点
public void popContext() {
    if (context != null) {
        this.context = this.context.parent;
    }
}

字段值转换与序列化

FieldSerializer.writeValue()核心逻辑

FieldSerializer 的writeValue方法实现了字段值的序列化操作:

public void writeValue(JSONSerializer serializer, Object propertyValue) throws Exception {
    // 运行时类型识别
    Class<?> runtimeFieldClass = propertyValue != null ? 
        propertyValue.getClass() : this.fieldInfo.fieldClass;


    // 查找属性类型对应的序列化器
    ObjectSerializer fieldSerializer = serializer.getObjectWriter(runtimeFieldClass);


    // 处理特殊格式和注解
    if (format != null && !(fieldSerializer instanceof DoubleSerializer)) {
        serializer.writeWithFormat(propertyValue, format);
        return;
    }


    // 委托给具体序列化器处理
    fieldSerializer.write(serializer, propertyValue, fieldInfo.name, 
                         fieldInfo.fieldType, fieldFeatures);
}

不同类型的序列化策略

基础类型序列化 :

  • 直接调用SerializeWriter的对应方法(writeInt、writeString等)

复杂对象序列化 :

  • 递归调用JSONSerializer.write()方法
  • 维护序列化上下文和引用关系
  • 应用过滤器和特性配置

ASM定制化序列化器加速,下文会进行详细讲解。

  • 为序列化的类动态生成定制化的序列化器,避免反射调用开销

JSON字符串构建

SerializeWriter.java采用线程本地缓冲机制,提供高效的字符串构建:

//用于存储存JSON字符串
private final static ThreadLocal<char[]> bufLocal         = new ThreadLocal<char[]>();
//将字符串转换为UTF-8字节数组
private final static ThreadLocal<byte[]> bytesBufLocal    = new ThreadLocal<byte[]>();
  • 字符缓冲区 : 线程本地char[]数组减少内存分配,避免频繁创建临时数组对象。
  • 动态扩容 : 根据内容长度自动调整缓冲区大小。

bufLocal初始化创建2048字符的缓冲区,回收阶段当缓冲区大小不超过 BUFFER_THRESHOLD (128KB)时,将其放回ThreadLocal缓存,超过阈值的大缓冲区不缓存,避免内存占用过大。

bytesBufLocal专门用于UTF-8编码转换过程,初始缓冲区大小:8KB(1024 * 8),根据字符数量估算所需字节数(字符数 × 3),只有不超过 BUFFER_THRESHOLD 的缓冲区才会被缓存。

4.2 序列化小结

Fastjson通过JSON.toJSONString()门面API调用JSONSerializer控制器,利用ASM字节码生成的高性能序列化器或反射机制遍历Java对象字段,配合SerializeWriter将字段名和值逐步写入缓冲区构建JSON字符串。

4.3 反序列化流程

虽然“序列化”与“反序列化”在概念上是对偶的(Serialize ↔ Deserialize),但在实现层面并不严格对偶,反序列化实现明显比序列化复杂。核心步骤包括:反序列化器查找→ 反序列流程控制→词法分析器(Tokenizer) → 安全检查→反射/ASM 字段填充等,下图为处理时序图:

反序列化入口与反序列化器选择

反序列化从 JSON.java的parseObject方法开始:

// JSON.java - 反序列化入口
public static <T> parseObject(String text, Class<T> clazz, int features) {
    if (text == null) {
        return null;
    }
    DefaultJSONParser parser = new DefaultJSONParser(text, ParserConfig.getGlobalInstance(), features);
    T value = (T) parser.parseObject(clazz);
    parser.handleResovleTask(value);
    parser.close();
    return value;
}

查找反序列化器

在 DefaultJSONParser.java 中选择合适的反序列化器:

// DefaultJSONParser.java - 反序列化器选择
public <T> T parseObject(Type typeObject fieldName) {
    int token = lexer.token();
    if (token == JSONToken.NULL) {
        lexer.nextToken();
        return (T) TypeUtils.optionalEmpty(type);
    }
    //从缓存中查找反序列化器
    ObjectDeserializer deserializer = config.getDeserializer(type);


    try {
        if (deserializer.getClass() == JavaBeanDeserializer.class) {
            return (T) ((JavaBeanDeserializer) deserializer).deserialze(thistype, fieldName, 0);
        } else {
            return (T) deserializer.deserialze(thistype, fieldName);
        }
    } catch (JSONException e) {
        throw e;
    } catch (Throwable e) {
        throw new JSONException(e.getMessage(), e);
    }
}

ParserConfig.java 负责获取对应类型的反序列化器:

// ParserConfig.java - 反序列化器获取
public ObjectDeserializer getDeserializer(Type type) {
    ObjectDeserializer deserializer = this.deserializers.get(type);
    if (deserializer != null) {
        return deserializer;
    }
    //通过Class查找
    if (type instanceof Class<?>) {
        return getDeserializer((Class<?>) typetype);
    }
    //通过泛型参数查找
    if (type instanceof ParameterizedType) {
        Type rawType = ((ParameterizedTypetype).getRawType();
        if (rawType instanceof Class<?>) {
            return getDeserializer((Class<?>) rawType, type);
        } else {
            return getDeserializer(rawType);
        }
    }


    return JavaObjectDeserializer.instance;
}

反序列化控制流程

JavaBeanDeserializer.java 的deserialze实现了反序列化主要处理流程。

// JavaBeanDeserializer.java - 类型识别与字段匹配
public <T> T deserialze(DefaultJSONParser parser, Type type, Object fieldName, int features, int[] setFlags) {
    // 1.特殊类型快速处理
    if (type == JSON.class || type == JSONObject.class) {
        return (T) parser.parse();
    }
    //2.初始化核心组件
    final JSONLexer lexer = parser.lexer;
    //3.反序列化上下文管理
    ParseContext context = parser.getContext();
    if (object != null && context != null) {
       context = context.parent;
    }
    ParseContext childContext = null;
    //保存解析后字段值
    Map<String, Object> fieldValues = null;
    // JSON关键字分支预处理
    if (token == JSONToken.RBRACE) {
        lexer.nextToken(JSONToken.COMMA);
        if (object == null) {
          object = createInstance(parser, type);
        }
        return (T) object;
    }
    //处理其他JSON关键字
    ...


    //4.字段解析主循环
    for (int fieldIndex0, notMatchCount = 0;; fieldIndex++) {
        boolean customDeserializerfalse;
        //这是一个性能优化的设计,通过预排序和索引访问来提高字段匹配的效率,
        //通常情况下JSON串按字段定义顺序排列,因此能快速命中
        if (fieldIndex < sortedFieldDeserializers.length && notMatchCount < 16) {
            fieldDeserializer = sortedFieldDeserializers[fieldIndex];
            fieldInfo = fieldDeserializer.fieldInfo;
            fieldClass = fieldInfo.fieldClass;
            fieldAnnotation = fieldInfo.getAnnotation();
            if (fieldAnnotation != null && fieldDeserializer instanceof DefaultFieldDeserializer) {
              customDeserializer = ((DefaultFieldDeserializer) fieldDeserializer).customDeserilizer;
            }
         }
         Object fieldValue = null;


         if (fieldDeserializer != null) {
            char[] name_chars = fieldInfo.name_chars;
            //指定了自定义发序列化器,后续使用自定义序列化器处理
            if (customDeserializer && lexer.matchField(name_chars)) {
                        matchFieldtrue;
             // 基本类型快速路径匹配
             } else if (fieldClass == int.class || fieldClass == Integer.class) {
                //词法分析,解析int值
                int intVal = lexer.scanFieldInt(name_chars);
                if (intVal == 0 && lexer.matchStat == JSONLexer.VALUE_NULL) {
                    fieldValue = null;
                } else {
                    fieldValue = intVal;
                }
                if (lexer.matchStat > 0) {
                    matchFieldtrue;
                    valueParsedtrue;
                } else if (lexer.matchStat == JSONLexer.NOT_MATCH_NAME) {
                    //增加计算,记录未命中次数以调整匹配策略
                    notMatchCount++;
                    continue;
                }


           } else if(...){
           //省略其他基础类型处理  
           }
         }
         // 快速匹配失败,动态扫描字段名,通过符号表优化:返回的字符串可能是符号表中的缓存实例
         if (!matchField) {
            key = lexer.scanSymbol(parser.symbolTable);
            // $ref 引用处理
            if ("$ref" == key && context != null) {
                handleReferenceResolution(lexer, parser, context)
            }
            // @type 类型处理
            if ((typeKey != null && typeKey.equals(key))
                            || JSON.DEFAULT_TYPE_KEY == key) {
              //AutoType安全检查
              config.checkAutoType(typeName, expectClass, lexer.getFeatures());
              handleTypeNameResolution(lexer, parser, config, beanInfo, type, fieldName);
            }


         }
    }


    // 5.如果对象为空,则创建对象实例
    if (object == null && fieldInfo == null) {
        object = createInstance(parser, type);
        if (object == null) {
            return null;
        }
    }


    //6. 字段值设置
    for (Map.Entry<String, Object> entry : fieldValues.entrySet()) {
        FieldDeserializer fieldDeserializer = getFieldDeserializer(entry.getKey());
        if (fieldDeserializer != null) {
            fieldDeserializer.setValue(object, entry.getValue());
        }
     }


    return (T) object;
}

字符串解析阶段(词法分析)

JSONLexerBase内部维护词法解析状态机,实现词法分析核心逻辑,下面展示了Integer值类型处理源码:

    public int scanFieldInt(char[] fieldName) {
        matchStat = UNKNOWN;
        // 1. 字段名匹配阶段
        if (!charArrayCompare(fieldName)) {
            matchStat = NOT_MATCH_NAME;
            return 0;
        }
        
        int offset = fieldName.length;
        char chLocal = charAt(bp + (offset++));
        // 2. 负号处理
        final boolean negative = chLocal == '-';
        if (negative) {
            chLocal = charAt(bp + (offset++));
        }
        // 3. 数字解析核心算法
        int value;
        if (chLocal >= '0' && chLocal <= '9') {
            value = chLocal - '0';
            for (;;) {
                chLocal = charAt(bp + (offset++));
                if (chLocal >= '0' && chLocal <= '9') {
                    value = value * 10 + (chLocal - '0');// 十进制累加
                } else if (chLocal == '.') {
                    matchStat = NOT_MATCH; // 拒绝浮点数
                    return 0;
                } else {
                    break;
                }
            }
             // 4. 溢出检测
            if (value < 0 //
                    || offset > 11 + 3 + fieldName.length) {
                if (value != Integer.MIN_VALUE //
                        || offset != 17 //
                        || !negative) {
                    matchStat = NOT_MATCH;
                    return 0;
                }
            }
        } else {
            matchStat = NOT_MATCH;
            return 0;
        }
         // 5. JSON 结束符处理
        if (chLocal == ',') {
            bp += offset;
            this.ch = this.charAt(bp);
            matchStat = VALUE;
            token = JSONToken.COMMA;
            return negative ? -value : value;
        }
        
        if (chLocal == '}') {
             // ... 处理对象结束和嵌套结构
            chLocal = charAt(bp + (offset++));
            if (chLocal == ',') {
                token = JSONToken.COMMA;
                bp += offset;
                this.ch = this.charAt(bp);
            } else if (chLocal == ']') {
                token = JSONToken.RBRACKET;
                bp += offset;
                this.ch = this.charAt(bp);
            } else if (chLocal == '}') {
                token = JSONToken.RBRACE;
                bp += offset;
                this.ch = this.charAt(bp);
            } else if (chLocal == EOI) {
                token = JSONToken.EOF;
                bp += (offset - 1);
                ch = EOI;
            } else {
                matchStat = NOT_MATCH;
                return 0;
            }
            matchStat = END;
        } else {
            matchStat = NOT_MATCH;
            return 0;
        }
        
        return negative ? -value : value;
    }

类型安全检查(AutoType检查)

ParserConfig.java 中的checkAutoType方法对反序列化类型做黑白名单检查。

// ParserConfig.java - AutoType安全检查
public Class<?> checkAutoType(String typeName, Class<?> expectClass, int features) {
    if (typeName == null) {
        return null;
    }
    
    if (typeName.length() >= 192 || typeName.length() < 3) {
        throw new JSONException("autoType is not support. " + typeName);
    }
    
    String className = typeName.replace('$''.');
    Class<?> clazz = null;
    
    final long BASIC = 0xcbf29ce484222325L;
    final long PRIME = 0x100000001b3L;
    
    final long h1 = (BASIC ^ className.charAt(0)) * PRIME;
    // hash code编码匹配性能优化
    if (h1 == 0xaf64164c86024f1aL) { 
        throw new JSONException("autoType is not support. " + typeName);
    }
    if ((h1 ^ className.charAt(className.length() - 1)) * PRIME == 0x9198507b5af98f0L) {
        throw new JSONException("autoType is not support. " + typeName);
    }
    
    final long h3 = (((((BASIC ^ className.charAt(0)) 
                        * PRIME) 
                        ^ className.charAt(1)) 
                        * PRIME) 
                        ^ className.charAt(2)) 
                        * PRIME;
    
    if (autoTypeSupport || expectClass != null) {
        long hash = h3;
        for (int i = 3; i < className.length(); ++i) {
            hash ^= className.charAt(i);
            hash *= PRIME;
            if (Arrays.binarySearch(denyHashCodes, hash) >= 0 && TypeUtils.getClassFromMapping(typeName) == null) {
                throw new JSONException("autoType is not support. " + typeName);
            }
            if (Arrays.binarySearch(acceptHashCodes, hash) >= 0) {
                clazz = TypeUtils.loadClass(typeName, defaultClassLoader, false);
                if (clazz != null) {
                    return clazz;
                }
            }
        }
    }


    // ... 更多安全检查逻辑
    return clazz;
}

对象实例化过程

JavaBeanDeserializer.java中的createInstance方法创建对象实例:

// JavaBeanDeserializer.java - 对象实例化
protected Object createInstance(DefaultJSONParser parser, Type type) {
    if (type instanceof Class) {
        if (clazz.isInterface()) {
        // 接口类型使用Java反射创建实例
            Class<?> clazz = (Class<?>) type;
            ClassLoader loader = Thread.currentThread().getContextClassLoader();
            final JSONObject obj = new JSONObject();
            Object proxy = Proxy.newProxyInstance(loader, new Class<?>[] { clazz }, obj);
            return proxy;
        }
    }
    
    if (beanInfo.defaultConstructor == null && beanInfo.factoryMethod == null) {
        return null;
    }
    
    Object object;
    try {
    //通过构造器创建实例
        Constructor<?> constructor = beanInfo.defaultConstructor;
        if (beanInfo.defaultConstructorParameterSize == 0) {
            object = constructor.newInstance();
        } else {
            ParseContext context = parser.getContext();
            if (context == null || context.object == null) {
                throw new JSONException("can't create non-static inner class instance.");
            }


            final Class<?> enclosingClass = constructor.getDeclaringClass().getEnclosingClass();
            object = constructor.newInstance(context.object);
        }
    } catch (JSONException e) {
        throw e;
    } catch (Exception e) {
        throw new JSONException("create instance error, class " + clazz.getName(), e);
    }


    return object;
}

FieldDeserializer.java中的setValue方法通过反射实现字段设置:

// FieldDeserializer.java - 属性赋值的核心实现
public void setValue(Object objectObject value) {
    if (value == null && fieldInfo.fieldClass.isPrimitive()) {
        return;
    } else if (fieldInfo.fieldClass == String.class
            && fieldInfo.format != null
            && fieldInfo.format.equals("trim")) {
        value = ((String) value).trim();
    }
    
    try {
        Method method = fieldInfo.method;
        if (method != null) {
            if (fieldInfo.getOnly) {
                // 处理只读属性的特殊情况
                if (fieldInfo.fieldClass == AtomicInteger.class) {
                    AtomicInteger atomic = (AtomicInteger) method.invoke(object);
                    if (atomic != null) {
                        atomic.set(((AtomicInteger) value).get());
                    }
                } else if (Map.class.isAssignableFrom(method.getReturnType())) {
                    Map map = (Map) method.invoke(object);
                    if (map != null) {
                        map.putAll((Map) value);
                    }
                } else {
                    Collection collection = (Collection) method.invoke(object);
                    if (collection != null && value != null) {
                        collection.clear();
                        collection.addAll((Collection) value);
                    }
                }
            } else {
                // 通过setter方法赋值
                method.invoke(object, value);
            }
        } else {
            // 通过字段直接赋值
            final Field field = fieldInfo.field;
            if (field != null) {
                field.set(object, value);
            }
        }
    } catch (Exception e) {
        throw new JSONException("set property error, " + clazz.getName() + "#" + fieldInfo.name, e);
    }
}

4.4 反序列化小结

Fastjson通过JSON.parseObject()门面API调用DefaultJSONParser控制器,利用JSONLexer进行词法分析解析JSON字符串,经过AutoType安全检查后使用ASM字节码生成动态反序列化器或反射机制创建Java对象实例并逐字段赋值。

五、特性讲解

5.1 ASM性能优化

ASM 是 fastjson 类似于 JIT,在运行时把「反射调用」翻译成「直接字段访问 + 方法调用」的字节码,从而把序列化/反序列化性能提升 20% 以上,当然随着JVM对反射性能的优化性能差正在逐渐被缩小。下图是作者使用工具类读取的动态序列化/反序列化器源码片段。

5.2  AutoType机制

AutoType是 fastjson 的“动态多态还原”方案:

序列化时把具体子类名字写进 "@type",反序列化时先加载类 → 再调 setter → 完成还原。

 速度上“指针引用”即可定位序列化器,功能上靠 @type 字段把被擦除的泛型/接口/父类重新映射回具体实现。

在未开启AutoType机制情况下,在将store对象序列化成JSON串后,再反序列化为对象时由于字段的类型为接口无法转换成具体的Dog类型示例;开启AutoType机制后,序列化时将类型一并写入到JSON串内,后续进行反序列化时可以根据这个类型还原成具体的类型实例。

interface Animal {}


class Dog implements Animal {
    private String name;
    private double weight;


    //省略getter,setter
}


class PetStore {
    private Animal animal;
}




public static void main(String[] args) {
    Animal dog = new Dog("dodi"12);
    PetStore store = new PetStore(dog);
    String jsonString = JSON.toJSONString(store);
    PetStore petStore = JSON.parseObject(jsonString, PetStore.class);
    Dog parsedDog = (Dog) petStore.getAnimal();
}

public static void main(String[] args) {
    Animal dog = new Dog("dodi"12);
    PetStore store = new PetStore(dog);
    String jsonString = JSON.toJSONString(store, SerializerFeature.WriteClassName);
    PetStore petStore = JSON.parseObject(jsonString, PetStore.class);
    Dog parsedDog = (Dog) petStore.getAnimal();
}

AutoType 让 fastjson 在反序列化时根据 @type 字段动态加载任意类,这一“便利”却成为攻击者远程代码执行的快捷通道:通过把JdbcRowSetImpl等 JNDI 敏感类写进 JSON,服务端在调用 setter 的瞬间就会向外部 LDAP/RMI 服务器拉取恶意字节码,完成 RCE;而官方长期依赖“黑名单”堵漏,导致 1.2.25→1.2.80 出现 L 描述符、Throwable 二次反序列化、内部类等连续绕过,形成“补丁-绕过-再补丁”的猫鼠游戏, 虽然在1.2.68 引入 safeMode 但为了兼容性需要使用者手动开启 ,而且实现也不够健壮,开启safeMode仍有利用代码漏洞绕过检查风险,后续版本对safeMode加固并对已知安全漏洞清零,直到最新1.2.83版本安全问题也不能说彻底解决。

5.3 流式解析

Fastjson 提供一套 Streaming API,核心类JSONReader /JSONWriter,行业内惯称「流式解析」或「增量解析」,主要用于处理JSON大文件解析。技术上流式解析采用“拉模式(pull parsing)”,底层维护 8 KB 滑动缓冲,词法分析器(Tokenizer)把字节流切成 token 流,语法状态机根据 token 类型驱动反序列化器(ObjectReader)即时产出 Java 对象,对象一旦交付给用户代码处理后,内部引用立即释放。这种方式内存中不会保存所有对象,对象处理完即被丢弃,因此可以处理数据量远大于内存的数据,而不会出现OOM。下面是使用流式解析的示例代码:

// 依赖:com.alibaba:fastjson:1.2.83
try (JSONReader reader = new JSONReader(
        new InputStreamReader(
                new FileInputStream("huge-array.json"), StandardCharsets.UTF_8))) {
    reader.startArray();                 // 告诉解析器:根节点是 []
    while (reader.hasNext()) {           // 拉取下一条
        Order order = reader.readObject(Order.class); // 瞬时对象
        processOrder(order);//业务处理
        orderRepository.save(order);     // 立即落盘,内存即可回收
    }
    reader.endArray();
}

六、总结

Fastjson核心特性在于高速序列化/反序列化,利用ASM在运行时生成字节码动态创建解析器,减少反射;AutoType字段支持多态,却带来反序列化RCE风险,建议关闭AutoType,开启safeMode。选型建议:在选择JSON序列化框架时对于非极端性能要求推荐Jackson,或者使用Fastjson2,其改用LambdaMetafactory替换ASM,性能再提升30%,默认关闭AutoType安全性有保证。

参考资料:

往期回顾

1. 用好 TTL Agent 不踩雷:避开内存泄露与CPU 100%两大核心坑|得物技术

2. 线程池ThreadPoolExecutor源码深度解析|得物技术

3. 基于浏览器扩展 API Mock 工具开发探索|得物技术

4. 破解gh-ost变更导致MySQL表膨胀之谜|得物技术

5. MySQL单表为何别超2000万行?揭秘B+树与16KB页的生死博弈|得物技术

文 /剑九

关注得物技术,每周更新技术干货

要是觉得文章对你有帮助的话,欢迎评论转发点赞~

未经得物技术许可严禁转载,否则依法追究法律责任。