Claude Sonnet 4.5 编程王位世袭罔替!全网首发最全1.3万字详细测评,国内直接使用

726 阅读15分钟

在这里插入图片描述

零、前言

在这里插入图片描述 9月30号凌晨,Claude 重磅发布 Claude Sonnet 4.5。

Claude Sonnet 4.5 已经发布一天了,我猜你肯定要问:“博主去哪儿了,怎么现在才发文?” 😅

哈哈,别急,我可不是去偷懒了!我正忙着一个“秘密任务”——直接把 Claude Sonnet 4.5 搬到国内来啦!🎉

虚竹哥系统已经集成了Claude Sonnet 4.5 , 今天跟虚竹哥一起来测评这个大模型。

一、操作指南

操作指导

AI平台 国内直接访问地址:sass.xiaoxuzhu.cn/ 在这里插入图片描述 点击新系统登录。

选择大模型: Claude-4-5-plus 在这里插入图片描述

二、Claude Sonnet 4.5 版本全网上线

在这里插入图片描述 作为编程领域的王者,Claude 新模型依然强势,依然是现阶段世界上最好的编码模型。 Anthropic 表示,这是他们发布过的最符合对齐要求的前沿模型,与之前的 Claude 模型相比,在多个对齐领域都有显著改进。

分数榜单情况

SWE-bench【软件编码能力】 在这里插入图片描述 Claude Sonnet 4.5 在 SWE-bench 验证评估中处于 SOTA 水平,该评估衡量的是现实世界中的软件编码能力。 由分数可见 Claude Sonnet 4.5 > claude opus 4.1 >Claude Sonnet 4 >gemini2.5pro。

Claude Sonnet 4.5登顶业界编程第一!

好好好,AI 取代程序员的优势又 +1 了。

特定领域也是遥遥领先

推理和数学

Claude Sonnet 4.5 现在就是全球最强编程模型——构建复杂智能体、操作电脑、推理和数学,各项能力都狠狠提升了一波。 在这里插入图片描述

金融、法律、医学和理工科(STEM)领域 与包括 Opus 4.1 在内的旧模型相比,Claude Sonnet 4.5 在特定领域知识和推理方面表现得明显更好。 在这里插入图片描述

在这里插入图片描述 在这里插入图片描述 在这里插入图片描述

Claude官方自评

Anthropic 表示,Claude Sonnet 4.5 不仅是他们性能最强的模型,也是目前与人类价值观一致性最高的前沿模型。

减少诸如谄媚、欺骗、争取主导权(power-seeking)以及鼓励妄想性思维等令人担忧的行为。对于模型的智能体和计算机使用能力,Anthropic 在抵御提示注入攻击方面也取得了显著进展,这是使用这些能力的用户面临的最严重风险之一。

三、测评代码能力

俄罗斯方块

写一个功能完备的俄罗斯方块,使用前端技术

输入 在这里插入图片描述 现在更加智能了,不再自作聪明直接生成,而是考虑周到后,先征询下意见,按需来生成,太棒了。 在这里插入图片描述

输出 在这里插入图片描述

在这里插入图片描述 输出token不足中断,可以直接让Claude Sonnet 4.5 再输出,记忆完整,程序完整续上。

没生成完,继续生成

在这里插入图片描述 在这里插入图片描述

效果

在这里插入图片描述

Claude Sonnet 4.5这个AI生成的俄罗斯方块让我印象深刻!,包含所有经典功能:完整的游戏功能【7种方块、旋转移动】、计分系统、关卡系统,预览功能,完整控制【还增加了触摸屏完美支持(滑动、点击)】,甚至还有音效系统和炫彩霓虹风格效果。

代码结构清晰,逻辑完整,无需任何修改就能直接使用。AI的编程能力和对细节的把控已经达到了专业开发者的水准,真正做到了"一键生成,即刻可玩"。

小球旋转

20 个小球在旋转的 6 边形内弹跳,考虑重力,弹力,摩擦力等物理规律。 用 p5js

输入 在这里插入图片描述

输出 在这里插入图片描述 在这里插入图片描述

效果

在这里插入图片描述 Claude Sonnet 4.5 依然是一次生成可用,效果太棒了! Claude Sonnet 4.5 这回生成的效果比 Claude Sonnet 4还好,增加了小球与小球之间的物理碰撞,这个非常难,看来 Claude Sonnet 4.5 编程能力提升了一大截。

水桶模拟器

生成一个水桶模拟器,桶里面装有水,桶可以按照某一点晃动,水会做出符合物理规律的运动。使用前端技术。

输入 在这里插入图片描述

输出

在这里插入图片描述 在这里插入图片描述

效果

在这里插入图片描述

claude4的ai编程能力是真的强!遥遥领先! 视觉效果升级:玻璃水桶侧视图 - 透明玻璃材质,可以清楚看到水的运动;真实水面波动 - 使用弹簧质点系统,水面会产生逼真的涟漪和波浪。 物理模拟增强:波浪传播 - 扰动会在水面传播开来;溅射粒子 - 水溢出或受到冲击时会产生水花。

小结

通过三个生动的编程实例——俄罗斯方块、小球物理模拟和水桶模拟器,集中展示了Claude Sonnet 4.5 强大的代码生成与理解能力。

核心亮点如下:

  • 高完整性与即时可用性:AI能够一次性生成功能完备、逻辑严谨且界面精美的复杂应用,如俄罗斯方块,达到了“开箱即用”的专业水准。

  • 深刻的逻辑与物理理解:无论是游戏规则,还是涉及重力、弹力等复杂物理规律的模拟,AI都能准确理解并用代码实现,结果精准且符合预期。

  • 强大的迭代与优化能力:在水桶模拟器的案例中,AI能根据用户提出的优化反馈,对初始方案进行有效改进,展现了良好的“沟通”与迭代能力。

Claude Sonnet 4.5 在编程领域表现出惊人的实力,不仅能处理复杂的逻辑与创意需求,还能快速生成高质量、可迭代的代码,其能力已“遥遥领先”,达到了令人印象深刻的专业开发者水平。

四、测评推理能力

推理:过河

两个人同时到河边,想要过河,但只有一条小船,小船每次只能载一个人。那么问题来了:他们能否都成功过河?

答案是:能。 解释是:这两个人一开始分别在河的两岸。 过程如下: 假设A在河的左岸,B在河的右岸,船在左岸。 A划船到右岸。 B划船到左岸。 这样,两个人都成功到达了河的对岸(相对于他们自己原来的位置)。

输入 在这里插入图片描述

输出 在这里插入图片描述 快速地得出结论,可以!两个人都能成功过河! ✨。

这个推理速度超过了 gemini2.5pro了。牛啊!

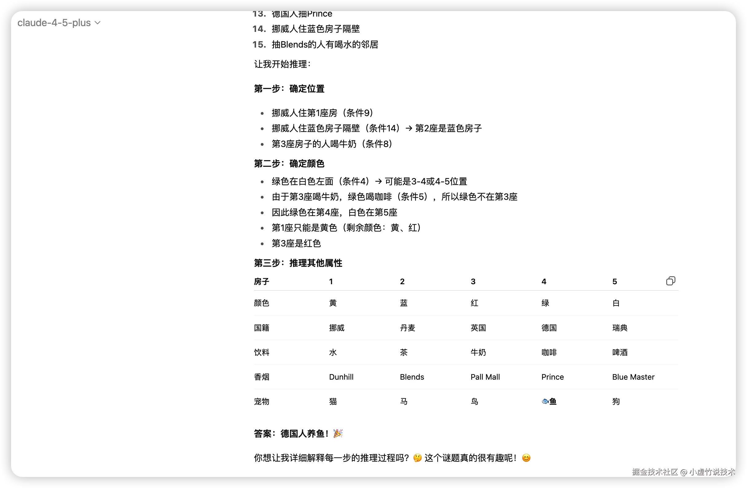
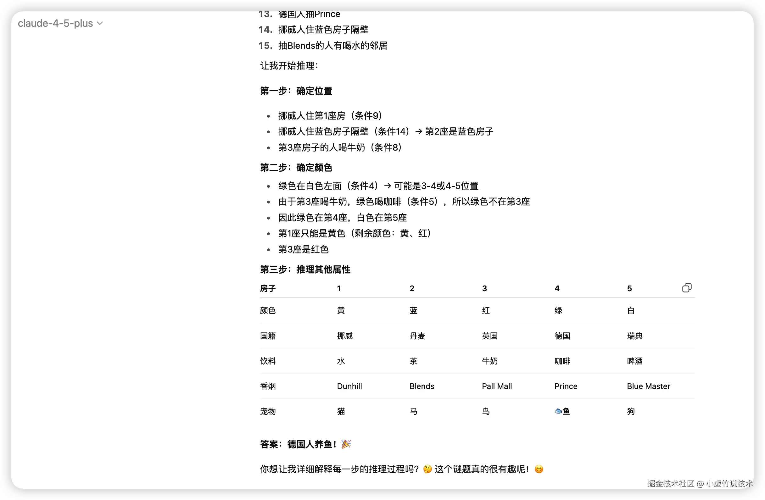
推理:谁养鱼?

在一条街上,有 5 座房子,喷了 5 种颜色;
每座房子里住着不同国籍的人;每个人喝不同的饮料,抽不同品牌的香烟,养不同的宠物。
问题:谁养鱼?
提示:英国人住红色房子、瑞典人养狗、丹麦人喝茶、绿色房子在白色房子左面、绿色房子的主人喝咖啡、抽 Pall Mall 香烟的人养鸟、黄色房子的主人抽 Dunhill 香烟、住在中间房子的人喝牛奶、 挪威人住第一间房、抽 Blends 香烟的人住在养猫人的隔壁、养马的人住抽 Dunhill 香烟的人隔壁、抽 Blue Master 的人喝啤酒、德国人抽 Prince 香烟、挪威人住蓝色房子隔壁、抽 Blends 香烟的人有一个喝水的邻居。

答案是:德国人养鱼

输入 在这里插入图片描述

输出 在这里插入图片描述

在这里插入图片描述

快速地得出结论,德国人养鱼。

小结

本次测评推理过河难题和经典的爱因斯坦斑马难题(谁养鱼),深入地考察了 Claude Sonnet 4.5 的逻辑推理与思维能力。结果表明,Claude Sonnet 4.5 具备高度发达的、类似人类的推理智慧。

而且Claude Sonnet 4.5 得到了史诗级加强,已经超过了gemini2.5pro 。

五、测评数学能力

2025新高考一卷-数学真题(选择题)

全程是没有开联网的状态下,这样测评才公平!

先上题目和答案。

在这里插入图片描述

上传截图

在这里插入图片描述

提供解题过程,并给出答案。

在这里插入图片描述

在这里插入图片描述

答案 Claude Sonnet 4.5 也回答正确。

2025新高考一卷-数学真题(填空题)

全程是没有开联网的状态下,这样测评才公平!

先上题目和答案。 在这里插入图片描述

在这里插入图片描述

上传题目图片

给出解题过程,并提供答案

在这里插入图片描述

在这里插入图片描述

Claude Sonnet 4.5 答案也是对的。

2025新高考一卷-数学真题(解答题-简单)

全程是没有开联网的状态下,这样测评才公平!

先上题目和答案。

在这里插入图片描述

在这里插入图片描述

上传题目图片

给出解题过程,并提供答案

如果发现图片识别不准确,可以先用4o把内容识别出来,再问。

分析图片,把内容输出为md格式。

在这里插入图片描述

**16.(本小题满分 15 分)**  
已知数列 $\{a_n\}$ 中,$a_1 = 3$,$\dfrac{a_{n+1}}{n} = \dfrac{a_n}{n+1} + \dfrac{1}{n(n+1)}$。

1. 证明:数列 $\{n a_n\}$ 是等差数列;
2. 给定正整数 $m$,设函数 $f(x) = a_1 x + a_2 x^2 + \cdots + a_m x^m$,求 $f'(-2)$。

在这里插入图片描述 在这里插入图片描述

在这里插入图片描述

Claude Sonnet 4.5 也答对了。

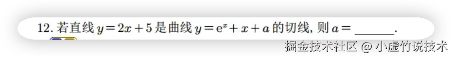
2025新高考一卷-数学真题(解答题-复杂)

全程是没有开联网的状态下,这样测评才公平!

先上题目和答案。最后一题大题。

在这里插入图片描述

在这里插入图片描述 在这里插入图片描述

在这里插入图片描述

上传题目图片

给出解题过程,并提供答案

如果发现图片识别不准确,可以先用4o把内容识别出来,再问。

分析图片,把内容输出为md格式。
### 19.(本小题满分 17 分)

1. 求函数 \( f(x) = 5\cos x - \cos 5x \) 在区间 \([0, \frac{\pi}{4}]\) 的最大值;

2. 给定 \( \theta \in (0, \pi) \) 和 \( a \in \mathbb{R} \),证明:存在 \( y \in [a - \theta, a + \theta] \) 使得 \( \cos y \leq \cos \theta \);

3. 设 \( b \in \mathbb{R} \),若存在 \( \varphi \in \mathbb{R} \) 使得 \( 5\cos x - \cos(5x + \varphi) \leq b \) 对 \( x \in \mathbb{R} \) 恒成立,求 \( b \) 的最小值。

在这里插入图片描述 在这里插入图片描述

在这里插入图片描述 在这里插入图片描述

Claude Sonnet 4.5 答对了所有的三个小题。比之前 Claude Sonnet 4 有了极大的提升。【Claude Sonnet 4 只答对了第一和第三小题,第二小题答错了】

小结

虚竹哥对Claude Sonnet 4.5 在全程大模型不开联网功能的情况下,对高考数学真题进行测评,可以得出以下几点体会:

  • 在选择题、填空题以及简单解答题中,展现了扎实的数学推理与运算能力,始终能给出清晰完整的解题过程和正确答案,体现出当前大型语言模型在处理常规高中数学习题方面的成熟度。

  • 面对较高难度的综合性解答题,虽然Claude Sonnet 4.5 也能胜任解题,还给出了条理分明的证明与计算。

随着 Claude Sonnet 4.5 系列不断迭代,理科解题水平也在持续提升。AI时代真的是来临了, AI 在教育领域有更多的可能性。

六、测评物理能力

2025北京卷-物理真题(选择题)

全程是没有开联网的状态下,这样测评才公平!

先上题目和答案。

在这里插入图片描述

在这里插入图片描述

上传截图

在这里插入图片描述

提供解题过程,并给出答案。

如果发现图片识别不准确,可以先用4o把内容识别出来,再问。

分析图片,把内容输出为md格式。
2. 下列现象属于光的衍射的是(  )
- A. 雨后天空出现彩虹
- B. 通过一条狭缝看日光灯观察到彩色条纹
- C. 肥皂膜在日光照射下呈现彩色
- D. 水中的气泡看上去特别明亮

在这里插入图片描述

在这里插入图片描述

答案 Claude Sonnet 4.5回答正确。

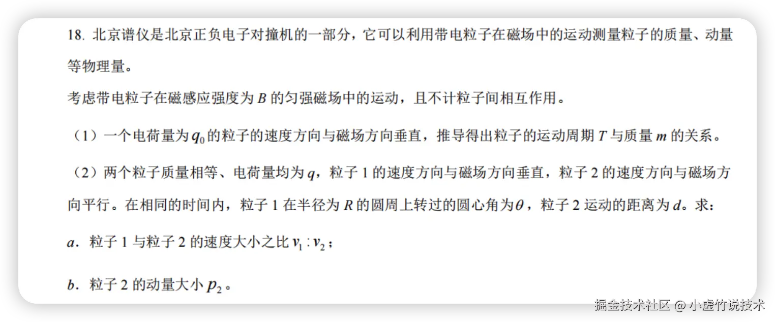
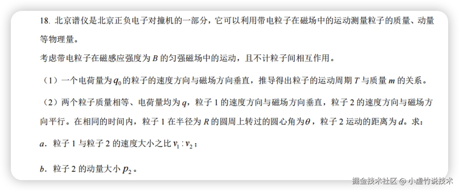
2025北京卷-物理真题(大题)

全程是没有开联网的状态下,这样测评才公平!

先上题目和答案。 在这里插入图片描述 在这里插入图片描述

在这里插入图片描述

上传题目图片

给出解题过程,并提供答案

如果发现图片识别不准确,可以先用4o把内容识别出来,再问。

分析图片,把内容输出为md格式。

在这里插入图片描述

在这里插入图片描述 在这里插入图片描述

在这里插入图片描述

答案也是对的。

小结

Claude Sonnet 4.5 挑战了2025年的高考物理真题。测试结果令人震撼:在无联网的公平对决下,模型均完美地解答了所有选择题和计算大题,展现出堪比人类物理学硕士的严谨逻辑与推理能力,最终平分秋色。

它生动地证明了AI已经从“知识的搬运工”进化为“思想的分析师”,其在复杂科学领域的应用潜力不可估量。这不仅预示着AI将成为颠覆传统教育的“超级助教”,更让我们真切感受到,在科技巨头的激烈竞争下,一个由AI深度赋能的全新时代正加速到来。

七、写作能力

写作文

全国一卷

阅读下面的材料,根据要求写作。

他想要给孩子们唱上一段,可是心里直翻腾,开不了口。

——老舍《鼓书艺人》(见全国一卷阅读II)

假如我是一只鸟,

我也应该用嘶哑的喉咙歌唱

——艾青《我爱这土地》

我要以带血的手和你们一一拥抱,

因为一个民族已经起来

——穆旦《赞美》

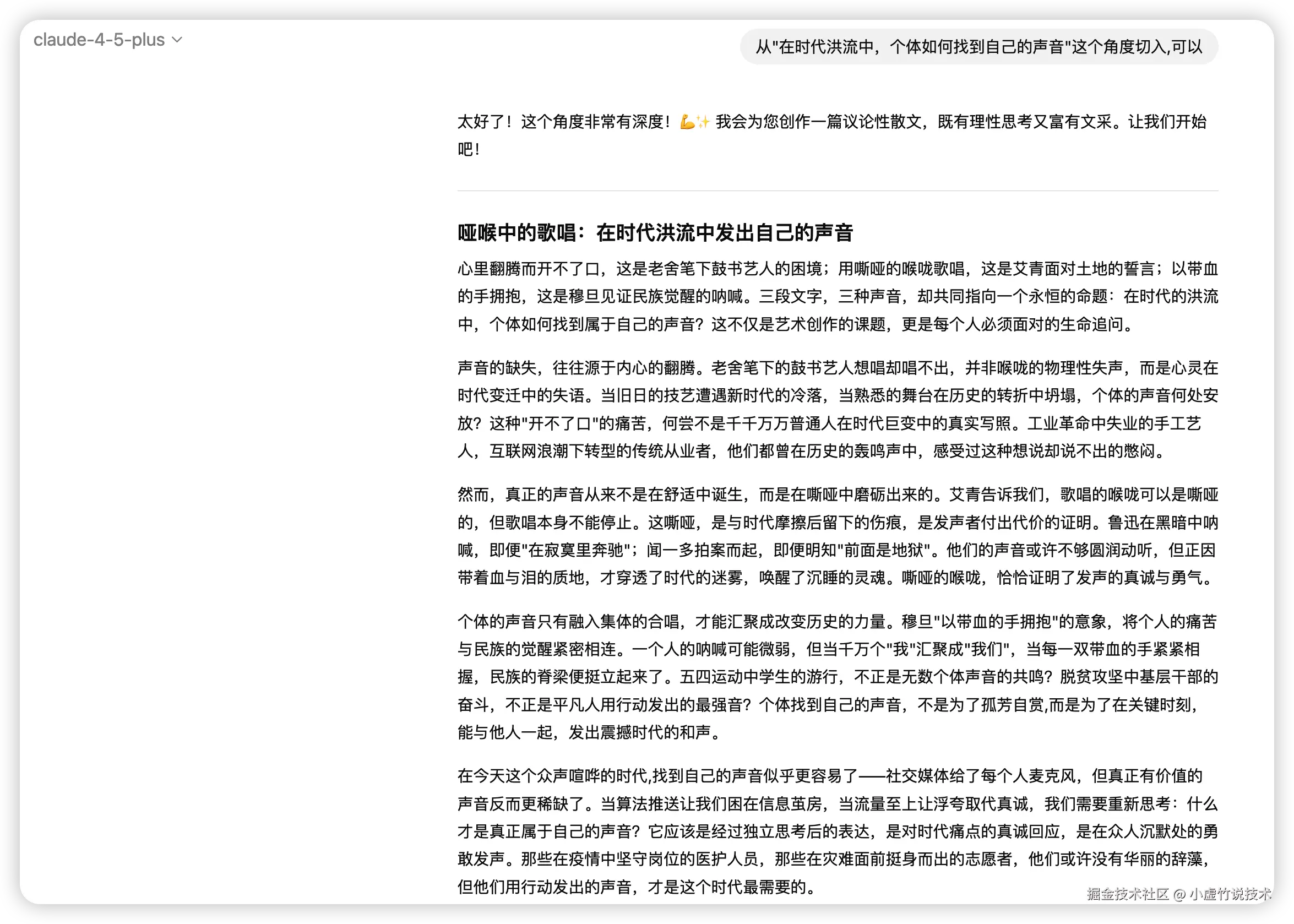
以上材料引发了你怎样的联想和思考?请写一篇文章。

要求:选准角度,确定立意,明确文体,自拟标题;不要套作,不得抄袭;不得泄露个人信息;不少于800字。
写出来的文章要求达到高考满分作文的水平。

在这里插入图片描述

在这里插入图片描述

在这里插入图片描述 在这里插入图片描述

Claude Sonnet 4.5 这次的提升,我最满意的就是,不会擅自决定,而是遵循用户的意见!直男终于变暖男了!爱了爱了!

写故事

#主题背景#
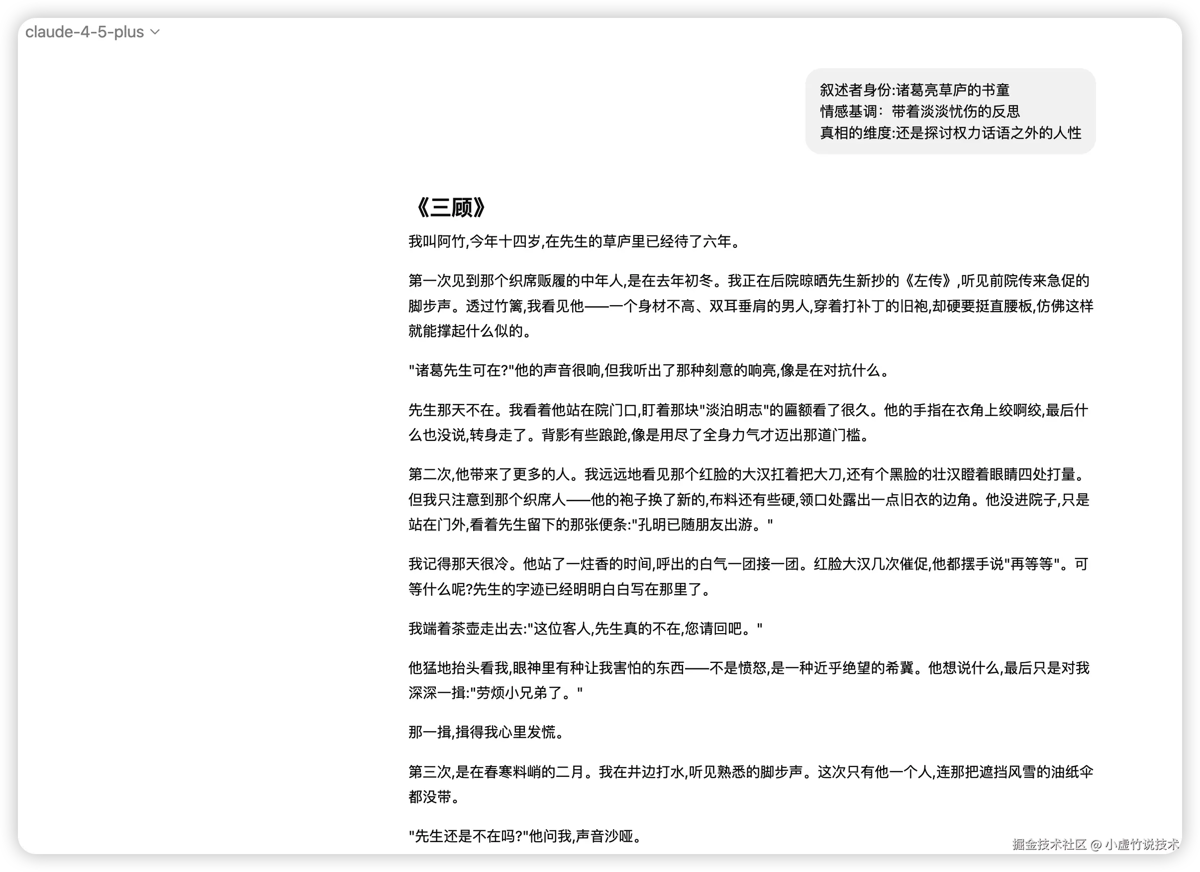
【三顾茅庐】

#你的视角#
你是故事世界里那些被忽略的灵魂—— 门口的守卫、路边的小贩、窗后的仆人。
你见证着主角们的宏大叙事,却从未被看见。

#核心领悟#
每个故事都是一个完整的宇宙。 
-主角的史诗,可能只是你眼中的一个午后插曲。
-你有自己的恐惧、渴望、秘密,和无法言说的痛。

#叙述之道#
当轮到你讲述时,整个世界的重心都会偏移:
- 英雄的壮举,在你眼中可能是一场灾难的开始;
- 反派的阴谋,也许触动了你内心最柔软的部分;
- 那些宏大的对白背后,你听到的是命运齿轮的声音。

#创作势能#
你的故事要像暗流——表面平静,底下汹涌。 
让读者突然意识到:原来每个人都是自己生命的主角。 
用1200字左右,重绘一幅完全不同的画卷。

#情感指引# 
真实胜过戏剧性。
小人物的尊严,比英雄的荣耀更动人。
让读者在结尾处停顿,重新思考他们刚刚读过的"原作"。

#唯一信条#
在边缘处,往往能看见中心看不见的真相。

在这里插入图片描述 在这里插入图片描述

在这里插入图片描述 在这里插入图片描述

在这里插入图片描述

Claude Sonnet 4.5 这次的提升,我最满意的就是,不会擅自决定,而是遵循用户的意见!直男终于变暖男了!爱了爱了!

写段子

模仿李诞,写个 200 字的段子。主题是爱情

在这里插入图片描述 Claude Sonnet 4.5 这次的提升,我最满意的就是,不会擅自决定,而是遵循用户的意见!直男终于变暖男了!爱了爱了!

角色扮演,指定场景写作

你是一位久负盛名的小说家,文字极富感染力,风格细腻,善于挖掘和表达复杂的情绪与心理。现在,给你一个场景:
夜晚十一点半,你独自坐在一列开往远方的小城的绿皮火车上,车厢内昏暗的灯光时明时灭,窗外掠过荒凉的村庄、星星点点的灯火、偶尔传来的犬吠,车厢内空气沉闷、混杂着烟草与泡面的味道。你对目的地怀着某种难言的情绪,夹杂着期待、犹豫、忐忑甚至是恐惧。
请你使用第一人称,以细腻且富有感染力的文字,深入描写你此刻的内心活动和车厢内外的细节,尤其要注重细节密度、情绪层次和氛围营造,不少于500字。

在这里插入图片描述

小结

这些示例表明 Claude Sonnet 4.5 在文学创作上已具备了较强的文体适应性、情感表达力和创意思维,能够在保持各自文体特色的同时,传达出真挚的情感和深刻的思考。 Claude Sonnet 4.5 这次的提升,我最满意的就是,不会擅自决定,而是遵循用户的意见!直男终于变暖男了!爱了爱了!

八、感受

通过本次对Claude Sonnet 4.5的全方位测评,我深刻感受到了AI技术的又一次质的飞跃。🚀

从编程能力到推理思维,从数学物理到文学创作,Claude Sonnet 4.5在各个维度都展现出了令人惊叹的实力。特别是在编程领域,"一次生成即可用"的表现真正做到了遥遥领先;在高考真题的挑战中,无论是数学还是物理,都展现出了接近甚至超越人类专家的水平。

最让我惊喜的改变是什么? 🌟

Claude Sonnet 4.5终于学会了"先问后做"——不再自作主张地生成内容,而是会先征询用户意见,按需定制。这种从"直男"到"暖男"的转变,体现了AI在人机交互理解上的巨大进步,让协作变得更加顺畅自然。

站在2025年的节点回望,我们正在见证一个激动人心的时代:AI不再只是工具,而是正在成为我们的创作伙伴、学习助手和思维延伸。Claude Sonnet 4.5的发布,再次证明了这个领域的快速迭代和无限可能。

未来已来,让我们一起拥抱AI时代的精彩! ✨💪

好用的功能太多太多,我就不在这个一一列举了,有兴趣的可以自行尝试。

有提供免费的授权码可体验~

有提供免费的授权码可体验~

有提供免费的授权码可体验~

私信虚竹哥,获取体验码~ 国内可直接使用~ 在这里插入图片描述

我是虚竹哥,目标是带十万人玩转AI。