别再眼馋 10w + 治愈漫画!Coze 工作流 3 分钟出成品,小白可学

2,285 阅读10分钟

大家好,我是小肥肠,专注 AI 干货知识分享!今天手把手教你用 Coze实现10w+IP属性治愈漫画一键生成,全流程保姆级拆解,感兴趣就往下看!!

1. 前言

这阵子我基于Coze做的公众号漫画工作流收获了一致好评,有职场赛道1 分钟出 10w + 职场漫画!Coze 一键生成,小白也能轻松拿捏美食养生: 从 0 到 1 用 Coze 做美食漫画,长尾流量 + 长期收益全拿下,小白可学!趣味漫画: 公众号想做 10w + 趣味漫画还在卡壳?Coze 工作流从 0 到 1 教你搭,难点全拆 + 一键出稿vs漫画: 公众号卡在 vs 漫画赛道?Coze 一键出稿:输入标题就生成,小白也能冲 10w+

我发现IP属性治愈类漫画也比较热门,我找了几个号发现这类漫画很容易10w+,它们通常带有很强的IP属性,通常为固定漫画角色搭配治愈文案:

我用coze工作流实现了一键生成这种类型的漫画,使用方法也很简单,只需要输入一个主题,点击试运行按钮:

等待几分钟后,成品漫画就出现在了草稿箱中,我的IP形象是小猫咪(英短虎斑)的:

2. 工作流实现思路(不要跳过!!!)

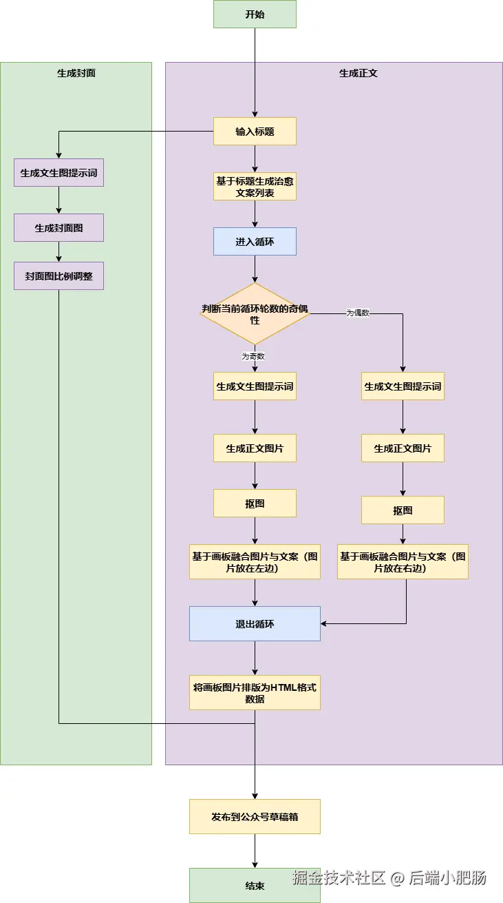
整体工作流的实现思路我整理为了流程图,如下图所示:

上述流程图我整理为了文字步骤:

  1. 用户输入ip漫画标题(如人到中年,行走真的很养人!(大实话) )。

2. 正文部分:

  • 基于标题生成ip漫画场文案列表
  • 进入列表循环
  • 判断当前循环轮数,有一点点编程基础的同学都知道,循环的轮数是从0开始的(不知道这个的同学也没关系,记住就行。)我们需要根据循环轮数的奇偶性来判断走哪条技术路线,如果走偶数的这条就把IP图片(动物形象)放在左边,否则就放在右边。
  • 生成ip漫画图
  • 把ip漫画中的形象图(通常为卡通小动物)用抠图插件抠出来
  • 基于画板拼接对话文案和图片
  • 退出循环列表
  • 将画板图片排版为HTML格式数据

3. 标题部分:

  • 根据标题生成文生图提示词
  • 基于文生图提示词生成图片
  • 将图片比例调整为公众号封面尺寸

4. 发布到公众号草稿箱

3. 工作流搭建

完整工作流如下图所示,接下来还是分成正文和封面两部分给大家讲解工作流的搭建实现:

开始节点: 开始节点的输入参数主要为topic文章标题(如人到中年,行走真的很养人!(大实话) ),参数类型设置为String字符串类型。

3.1 封面生成

大模型 _配图(大模型): 从开始节点出来以后分为了生成封面和正文两条技术路线,在封面生成这条线中,第一个节点问为大模型节点,它的作用是根据开始节点的topic生成文生图提示词。

这是我生成的提示词:

### Prompt:
A chubby British shorthair blue tabby cat with a round body and chubby cheeks, wearing a cute pastel green hoodie. The cat is walking leisurely, with a gentle and content smile on its face, eyes slightly closed, and a peaceful expression. In the style of a cute children's book illustration, featuring hand-drawn watercolor techniques with soft ink outlines and a visible watercolor bloom effect. The color palette is soft and translucent, using pastel colors like light green, pale yellow, and soft blue. Soft natural lighting creates a warm and gentle glow. Centered composition on a plain white background with a few floating hearts and sparkles, adding to the healing and positive vibe.

### Negative Prompts:
photorealistic, realistic, complex background, dark, gloomy, sad, vector art, smooth, sharp edges, horror, ugly

还是按照惯例给大家粘贴伪提示词,自己去豆包反推一下提示词:

# 英短蓝虎斑肥猫萌系水彩插画伪提示词
【主体描述】:圆胖体型(像毛绒球)的英短蓝虎斑肥猫,蓝灰底毛+深灰/黑虎斑,穿简约款(套头衫/连帽卫衣),衣服色为柔和色(鹅黄/薄荷绿/淡粉),带简单图案(小鱼干/毛线球/爪印)且略紧绷  
【动态与表情】:猫咪动态(趴/坐/抱道具),配治愈表情(眯眼笑/星星眼)  
【风格与技法】:萌系风格(儿童绘本/kawaii),水彩手绘+软墨线+晕染效果  
【色彩光影】:柔和马卡龙色,软自然光+暖光晕  
【构图背景】:中心构图,简洁背景(白/淡色),可选加氛围元素(爱心/星星)

这边只是给大家举个示例,实际的IP漫画需要你自己精心设计漫画IP形象,比如小毛驴,小金鱼等,画风也需要你精心设计,可以多看看热门的IP漫画,看看人家是怎么设计的,学习总结一下设计一个自己的。

图像生成(Coze节点): 这个节点的作用的根据大模型 _配图(大模型) 节点输出的文生图提示词来生成图像,这个节点就不展开讲了,大家跟我我图里面的配置来设置节点就好了。

resize: 这个节点的作用是把图片尺寸缩放为公众号封面大小。

3.2. 正文生成

基于主题生成文案( 大模型 ): 在生成正文这一部分,第一个节点为大模型节点,它的作用是基于主题生成治愈文案。

我这边生成的文案结果是:

{
 "人到中年才明白行走是最好的养生。那些焦虑和压力在脚步中慢慢消散。身体和心灵都在路上找到平衡。迈开腿就是给自己最好的礼物"
}

还是把伪提示词给到大家,自己反推就行,我这边是治愈系的,你也可以不按照我的,自己生成。

# 温暖治愈祝福文案伪提示词
1. 先点出[主题相关日常困境,如“加班后浑身酸累”“遇事没头绪慌神”“低谷时没力气”];
2. 再讲这困境带来的真实感受(如“提不起劲做事”“心里发沉”“觉得难走下去”);
3. 接着转说这困境是“熬过去就有转机”的必经阶段;
4. 末句给具象好结果(如“后面会有轻松日子”“有人来帮衬你”“好事慢慢靠近”)

文本处理: 这个节点的作用是将前面生成的文案以句号为标识打散为文案列表(字符串数组)。

以防有小白不懂,这里给出输入和输出,假设输入为:

人到中年才明白行走是最好的养生。那些焦虑和压力在脚步中慢慢消散。身体和心灵都在路上找到平衡。迈开腿就是给自己最好的礼物

经过这个节点处理后,输出为:

[    "人到中年才明白行走是最好的养生",    "那些焦虑和压力在脚步中慢慢消散",    "身体和心灵都在路上找到平衡",    "迈开腿就是给自己最好的礼物"]

循环: 由前置的文本处理节点得到了文案列表(字符串数组),现在需要利用循环节点对文案列表进行处理,基于列表中的每个文案进行生成图片和组装IP漫画图等操作。

代码(判断循环轮数的 奇偶性 :在循环的开始需要判断当前循环轮数的奇偶性,循环轮数(index)从0开始,由0递增为1、2、3....每循环一次递增1,下面的代码就是用index除以2,根据余数来判断循环奇偶性,如果是偶数则输出0,如果是奇数则输出1。

根据 奇偶性 判断制作左侧 IP 图还是右侧: 这部分的节点逻辑是根据代码节点输出的0或1,来生成IP漫画。

如果代码节点为0(偶数),则把IP形象放在左边:

否则就把IP形象放在右边:

这是我的思路,你可以不分左右,统一把IP形象放在上面,文字放在下面,这样的话前面的代码节点和选择器分支就都不需要了,这个看自己的选择

大模型 配图: 这个节点跟封面技术路线的大模型配图节点是一样的,唯一的不同是输入参数为文案列表中的元素(即单个文案),这里就不细讲了,3.1小节已经拆解的很清晰了。

图像生成: 这个节点的作用是根据大模型 配图节点生成的文生图提示词来生成图像,这个节点的设置大家根据图里的来就好,记得模型选择通用-Pro。

cutout: 这个节点的作用是保留图片前景主体,即IP漫画形象,输出透明背景(.png)

不理解的同学可以看一下我的输出,在下图中cutout节点把IP形象卡通小猫抠出来了:

画板: 这个节点的作用就是把前面抠出来的IP漫画形象与文案进行组合,在画板中我们把图片和文案放到预设位置后对变量进行绑定即可,下图是偶数轮次的画板,所以IP形象在左边,奇数轮次的画板IP形象就需要放到右边。

变量聚合: 这个节点接在画板节点后面 目的是是获取最终的IP漫画图片(取奇数轮次或偶数轮次的最终漫画图片)。

以防小白不懂,我还是贴一下输出的结果,如果是偶数循环轮次,则变量聚合的结果为:

如果是奇数轮次,则为:

将生成的文案图转换为 html 界面( 大模型 ): 在循环节点出来后,需要接一个节点将IP漫画列表转换为html格式,这样才能顺利写入公众号草稿箱,这个大模型节点的作用就是格式转换。

将生成的内容发布至草稿箱: 这是一个插件,目标是将前置生成的公众号封面和正文内容发布到公众号草稿箱当中。

appid和secret需要进入公众号平台获取,进入后台页面点击【设置与开发】——【开发接口管理】,获取appid和secret:

最后再将一下IP设置到IP白名单中:

101.126.35.226
101.126.35.109
101.126.44.209
101.126.44.196
101.126.35.67
101.126.47.44
101.126.45.223
180.184.49.77
180.184.35.14
180.184.92.230
101.126.25.134
180.184.86.184
180.184.66.211
180.184.65.14

结束: 结束节点接收参数为将生成内容发布至草稿箱(插件) 输出的media_id,只要media_id不为空则整个流程运行成功。

上述就是整个 工作流 的完整流程,相对简单,动手能力强的读者可以根据以上思路研究一下。如果想直接获取工作流,可以加入社群后我拉你进Coze空间直接学习使用。

4. 结语

回头看看咱们这一路拆解的 Coze 治愈漫画工作流,其实没有多复杂的门槛 —— 不用你会画画,不用你懂深度编程,跟着步骤把节点搭好,输入个主题就能等着出成品,不管是想做治愈系,还是套用到之前提的职场、美食赛道,逻辑都是通的。

希望我的教程能对你有帮助,本期教程结束,感谢大家的观看,我们下期再见,下期教程预告,动态星座漫画~