微软发布 Visual Studio 2026 Insider:AI深度集成,性能大提升,让开发效率倍增(附下载地址)

1,386 阅读3分钟

最近,微软正式推出了 Visual Studio 2026 Insider ,带来了一大波令人兴奋的新特性。

screenshot_2025-09-15_10-43-52.png

作为很多开发者的“必备主力工具”,这次更新重点放在了 AI 深度集成、性能优化、界面现代化和无缝升级等,简单来说就是——更聪明、更快、更顺手。

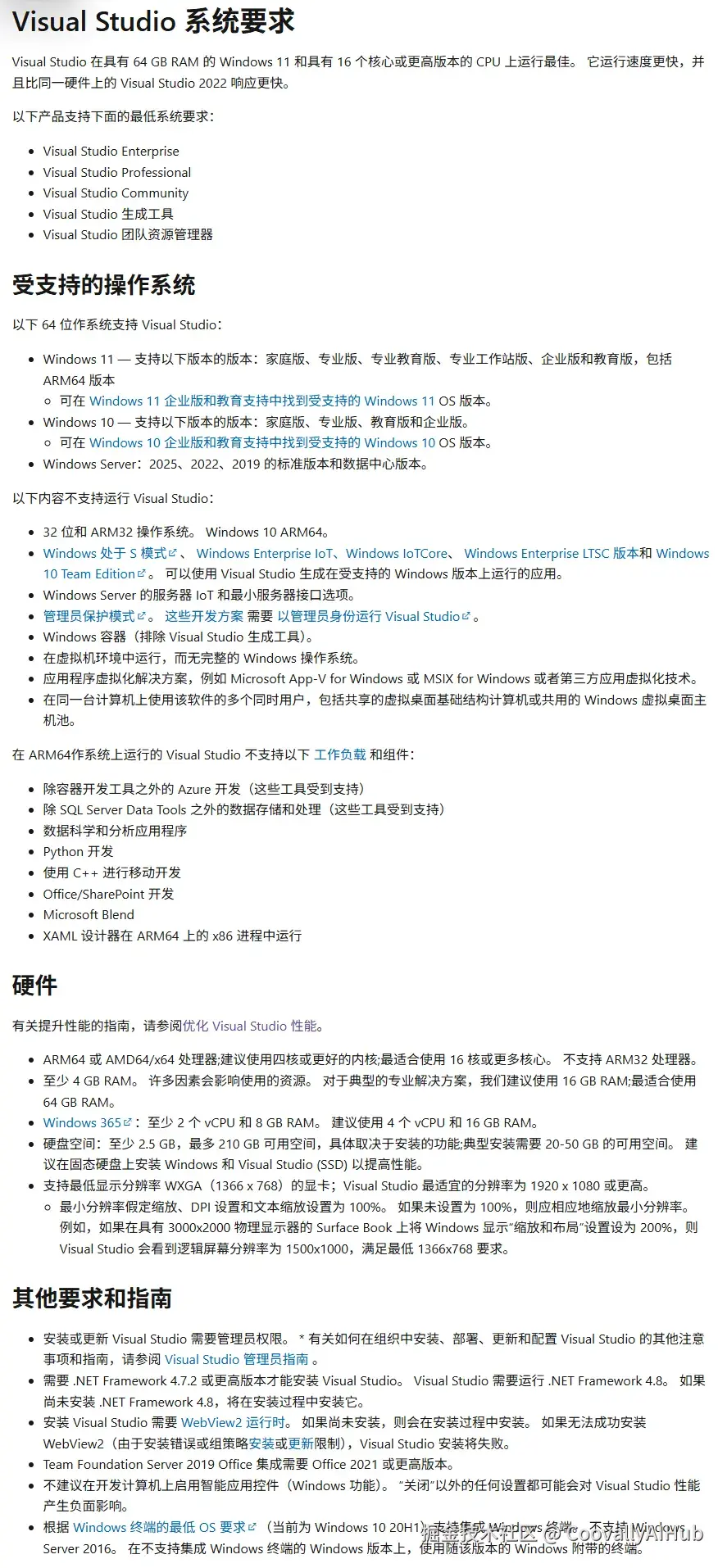
配置推荐:跑得起来,还要跑得爽

要流畅体验 Visual Studio 2026,我们可以看到该版本的推荐配置要求较高,当然根据个人需求也可以根据功能和详细配置表进行选择:

  • 推荐配置:

1.png

  • 系统: Windows 11 22H2 或更高
  • CPU: 16 核 2.6 GHz+
  • 内存: 64 GB 起步

详细配置表:

微信图片_20250915105435_45_116.png

当然,最低要求能跑,但真要舒服,还是推荐 Win11 + SSD + 大内存。

重点更新亮点

此次更新可谓诚意满满,为开发者们带来了界面、功能以及 AI 等多方面的显著升级,下面就让我们来看看有哪些方面的详细更新吧。

  • AI 深度集成:GitHub Copilot升级,写代码更像开挂

Visual Studio 2026 这次把 AI 玩得更溜,而且Copilot 集成更深了,现在能做的事更多:

  • 全上下文感知补全: 整合解决方案架构、代码仓库规范、工具链配置三大维度,自动理解你现在写的逻辑,给出更贴合的代码建议。

  • 自适应代码片段: 粘贴代码时会自动帮你调整格式和风格,和项目保持一致。

  • 智能代码审查: 提交前就能发现错误、安全问题和性能隐患。

  • 快速理解项目: 接手别人代码时,AI 能帮你梳理结构,还能自动生成测试建议和注释,让开发者更加专注架构设计。

videoframe_7200.png

  • 性能大提升:大项目也能飞快跑

这次在性能上也下了不少功夫:

  • 大型解决方案加载更快
  • 构建和调试过程更顺滑
  • 对 x64 和 Arm64 的支持更好

以后不管你是小项目还是“庞然大物”,都会比以前跑得更轻松。

  • 界面现代化:更简洁,更顺眼

本次UI设计的升级主要是满足开发者的个性化需求,以及给开发者打造一个更加美观舒适的视觉体验,主要更新了以下几点:

  • 采用 Fluent UI 设计,更清爽简洁
  • 新增 11 种主题,个性化定制更随心
  • 图标和间距优化,界面看起来不再“挤”

screenshot_2025-09-15_11-16-14.png

对天天盯着 IDE 的开发者来说,这波改动绝对算是“护眼升级”。

  • 全栈支持:从.NET 10到云原生
  • .NET 10与C# 14双升级: 语法更简洁,一行代码实现传统5行逻辑,性能提升15-20%,优化JIT编译+内存管理
  • 垂直领域工具链集成云原生: Aspire组件简化服务配置,本地精准模拟云端环境。Unity/Unreal/C++调试器深度联动,性能问题一键定位

4.png

  • 其他实用更新

搜索功能支持排除文件夹,结果更干净

编辑器底部菜单支持自定义,想放啥自己定

调试时的字符串查看器支持搜索,再长的文本也不怕

体验感受

Visual Studio 2026 Insider 版本,给我的感受就是:

👉 更聪明(AI 加持)

👉 更快(性能优化)

👉 更舒服(界面现代化)

同样的项目在VS2026和VS2022上来说有所提升,虽然目前还只是预览版,不建议直接用在生产环境,但已经能看出未来的方向:开发工具正在变得越来越智能,帮我们省下更多精力,专注在真正的创造上。

如果你也想体验,可以去 Visual Studio 官网下载 Insider 版本试试看。

下载地址

https://visualstudio.microsoft.com/insiders/?rwnlp=zh-hans