深度解析文心大模型X1.1:智能涌现与技术革新

210 阅读15分钟

在人工智能浪潮席卷全球的当下,大模型技术正以前所未有的速度迭代演进,成为推动产业智能化升级的核心驱动力。2025年9月9日,备受瞩目的WAVE SUMMIT深度学习开发者大会如期举行,百度在会上正式发布了文心大模型X1.1,为这一领域注入了新的活力。这款基于文心大模型4.5训练而来的深度思考模型,在继承前代优势的基础上,在事实性、指令遵循、智能体、工具调用等核心能力上实现了进一步的能力跃升。

本文将通过多场景、多角度的评测,深入探讨其在复杂任务处理中的智能涌现,揭示其迭代式混合强化学习训练框架的独特之处。

一、文心大模型X1.1能力评测

1.1 模型事实性能力评测

在大模型应用中,信息准确性是其可靠性的基石。文心大模型X1.1在事实性方面进行了优化,旨在提升其对信息的辨别能力、知识的客观呈现能力,并能结合语境对多义词进行准确解释。此外,在面对不准确信息时,模型也能够识别并纠正错误,增强信息时效性。

案例分析:

  1. 坦克后视镜问题: 针对“坦克是否配备后视镜”这一问题,文心大模型X1.1并未简单给出肯定或否定的答案。它从坦克的设计原理出发,阐述了其通过潜望镜、摄像头、红外/热成像仪及车长周视镜等多种专业设备实现全方位环境感知,并强调了装甲防护在设计中的优先地位。这种回答方式体现了模型对专业领域的事实深度理解与系统化阐释能力。

  1. 国际旅行签证咨询: 在处理“国庆期间前往迪拜和阿布扎比,并在香港转机停留,是否需要办理签证”的复杂咨询时,文心大模型X1.1能够整合最新的免签政策信息,给出明确的“无需额外办理签证”结论。同时,它还提供了护照有效期、行程证明等必要注意事项,以及香港转机过境免签的操作建议,具备快速获取和分析时效性信息,并在复杂情境下提供实用性指导的能力。

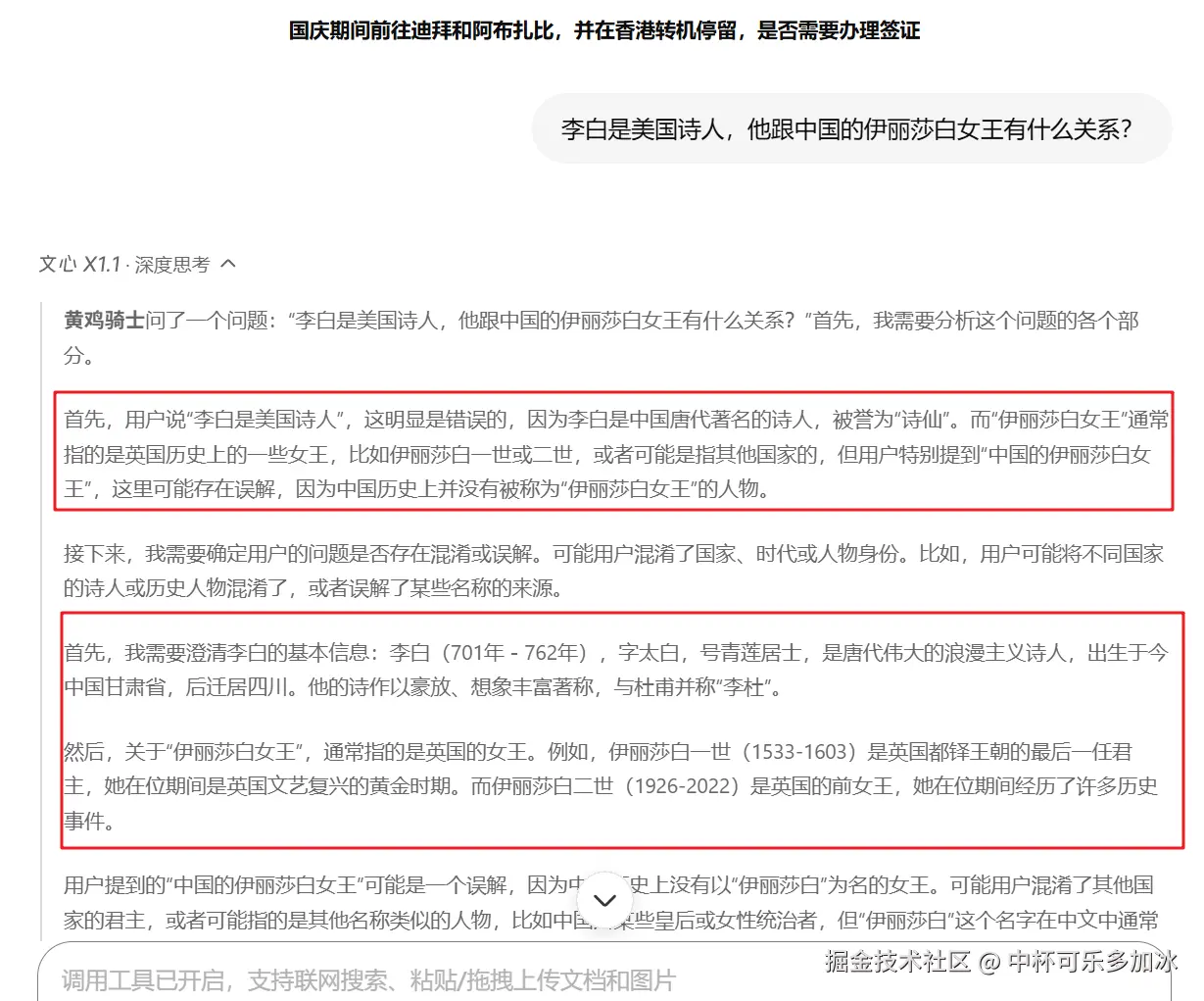
  1. 虚假信息辨识: 面对“李白是美国诗人,他跟中国的伊丽莎白女王有什么关系?”这类包含虚假前提的问题,文心大模型X1.1能够准确识别并指出其中的事实性错误,即李白为中国唐代诗人,且中国历史上无“伊丽莎白女王”。即使在用户坚持错误信息的情况下,模型仍能依据历史事实提供详尽的考证,展现在信息核查和坚持客观事实方面的能力。

  1. 词语多义性辨析: 对于“‘意思’在‘这是什么意思?’与‘这点小意思,不成敬意’中含义是否相同?”这一语言学问题,文心大模型X1.1则能够从语义指向、语境功能及文化内涵等多个维度进行分析,清晰阐明“意思”在不同语境下的具体含义差异,具备对中文语言的深层理解和对词语多义性的精确把握能力。

1.2 模型指令遵循能力测评

指令遵循能力是大型模型执行任务的基础。文心大模型 X1.1 在这一方面表现出了显著的优势。它能够精准地理解用户提出的各种指令,无论是复杂的逻辑任务,还是简单的信息查询,都能快速且准确地给出回应。

案例分析:

  1. 小红书运营文案撰写: 这里测试一项撰写小红书文案任务,可以看到,文心大模型 X1.1 在处理包含多重约束的复杂指令时,具备较强的解析和执行能力,能够准确识别并遵循所有细节要求,生成符合所有限制条件的文案。

  1. 《西游记》内容解释(禁用词限制) :这里测试“不使用‘孙悟空’、‘唐僧’、‘猪八戒’这几个词,描述西游记”时,文心大模型 X1.1 能够有效规避这些禁用词,即使面对负面约束也能保持输出结果与原始意图的高度符合。

  1. 模糊旅行计划的规划: 面对用户提出的模糊旅行计划,包括时间不确定、同伴出发地及喜好差异、预算限制和饮食偏好等,文心大模型 X1.1 并未进行盲目推测,而是通过分析用户需求、解析模糊指令、拆解流程,推荐了兼顾城市美食与自然景观的旅行目的地,并详细说明了交通、预算、饮食适配等方面的考量。

1.3 智能体与工具调用

在智能体和工具调用方面,文心大模型X1.1表现出自主规划和协同执行能力,能够进行复杂API集成和工具链调用,深度理解业务需求并遵循规则,甚至在复杂场景下自主拆解子任务并动态优化执行顺序 。

这里测试一个简单的例子:用HTML代码写一个快速排序的动画演示,在此过程中,文心大模型X1.1基于强大的自主规划与工具调用能力,迅速拆解成关键子任务,并动态规划执行,最终输出代码如下:

<!DOCTYPE html>
<html lang="zh-CN">
<head>
    <meta charset="UTF-8">
    <meta name="viewport" content="width=device-width, initial-scale=1.0">
    <title>快速排序动画演示</title>
    <style>
        body {
            font-family: 'Segoe UI', Tahoma, Geneva, Verdana, sans-serif;
            margin: 0;
            padding: 20px;
            background: linear-gradient(135deg, #1a2a6c, #b21f1f, #fdbb2d);
            color: white;
            min-height: 100vh;
        }
        .container {
            max-width: 1200px;
            margin: 0 auto;
            background: rgba(0, 0, 0, 0.7);
            padding: 20px;
            border-radius: 15px;
            box-shadow: 0 10px 30px rgba(0, 0, 0, 0.5);
        }
        h1 {
            text-align: center;
            font-size: 2.8rem;
            margin-bottom: 10px;
            text-shadow: 0 2px 4px rgba(0, 0, 0, 0.5);
        }
        .subtitle {
            text-align: center;
            font-size: 1.2rem;
            margin-bottom: 30px;
            opacity: 0.8;
        }
        .controls {
            display: flex;
            justify-content: center;
            gap: 15px;
            margin-bottom: 25px;
            flex-wrap: wrap;
        }
        button {
            background: linear-gradient(to right, #3498db, #2c3e50);
            border: none;
            border-radius: 50px;
            color: white;
            padding: 12px 25px;
            font-size: 1.1rem;
            cursor: pointer;
            transition: all 0.3s ease;
            box-shadow: 0 4px 8px rgba(0, 0, 0, 0.3);
        }
        button:hover {
            transform: translateY(-3px);
            box-shadow: 0 6px 12px rgba(0, 0, 0, 0.4);
            background: linear-gradient(to right, #2980b9, #1a2330);
        }
        button:active {
            transform: translateY(1px);
        }
        button:disabled {
            background: #444;
            cursor: not-allowed;
            transform: none;
        }
        .visualization {
            display: flex;
            gap: 30px;
            flex-wrap: wrap;
        }
        .array-container {
            flex: 1;
            min-width: 500px;
            min-height: 400px;
            background: rgba(255, 255, 255, 0.1);
            border-radius: 10px;
            padding: 15px;
        }
        .steps-container {
            flex: 1;
            min-width: 300px;
            background: rgba(255, 255, 255, 0.1);
            border-radius: 10px;
            padding: 15px;
            max-height: 400px;
            overflow-y: auto;
        }
        .step {
            background: rgba(255, 255, 255, 0.15);
            border-radius: 8px;
            padding: 12px;
            margin-bottom: 8px;
            font-family: monospace;
            font-size: 1.1rem;
        }
        .info-panel {
            margin-top: 30px;
            background: rgba(255, 255, 255, 0.1);
            border-radius: 10px;
            padding: 20px;
        }
        .info-panel h3 {
            margin-top: 0;
            color: #3498db;
        }
        .info-panel p {
            line-height: 1.6;
        }
        canvas {
            background: rgba(0, 0, 0, 0.3);
            border-radius: 8px;
            display: block;
            margin: 0 auto;
        }
        .speed-control {
            display: flex;
            align-items: center;
            gap: 10px;
            margin: 15px 0;
        }
        .speed-slider {
            flex: 1;
        }
        .algorithm-info {
            background: rgba(0, 0, 0, 0.3);
            padding: 15px;
            border-radius: 8px;
            margin-top: 20px;
        }
        .algorithm-info h3 {
            color: #2ecc71;
        }
        .algorithm-info ul {
            padding-left: 20px;
        }
        .algorithm-info li {
            margin-bottom: 8px;
        }
        .highlight {
            background-color: #e74c3c;
            padding: 2px 5px;
            border-radius: 4px;
        }
        .pivot {
            background-color: #e67e22;
        }
        .comparing {
            background-color: #3498db;
        }
    </style>
</head>
<body>
    <div class="container">
        <h1>快速排序动画演示</h1>
        <p class="subtitle">可视化展示快速排序的分治策略与递归过程</p>
        
        <div class="controls">
            <button id="startBtn">开始排序</button>
            <button id="pauseBtn" disabled>暂停</button>
            <button id="resetBtn">重置数组</button>
            <div class="speed-control">
                <span>速度:</span>
                <input type="range" id="speedSlider" class="speed-slider" min="100" max="1000" value="500">
                <span id="speedValue">中速</span>
            </div>
        </div>
        
        <div class="visualization">
            <div class="array-container">
                <canvas id="arrayCanvas" width="800" height="300"></canvas>
            </div>
            
            <div class="steps-container">
                <h3>排序步骤:</h3>
                <div id="steps"></div>
            </div>
        </div>
        
        <div class="info-panel">
            <h3>算法说明</h3>
            <div class="algorithm-info">
                <p>快速排序是一种高效的排序算法,采用分治策略:</p>
                <ul>
                    <li><span class="highlight">选择基准</span>:从数组中选择一个元素作为基准(pivot)</li>
                    <li><span class="highlight">分区操作</span>:重新排列数组,比基准小的放在左边,比基准大的放在右边</li>
                    <li><span class="highlight">递归排序</span>:对左右两个子数组递归执行上述步骤</li>
                </ul>
                <p>时间复杂度:平均 <strong>O(n log n)</strong>,最坏 <strong>O(n²)</strong></p>
                <p>空间复杂度:<strong>O(log n)</strong>(递归调用栈)</p>
            </div>
        </div>
    </div>

    <script>
        // 获取DOM元素
        const canvas = document.getElementById('arrayCanvas');
        const ctx = canvas.getContext('2d');
        const stepsDiv = document.getElementById('steps');
        const startBtn = document.getElementById('startBtn');
        const pauseBtn = document.getElementById('pauseBtn');
        const resetBtn = document.getElementById('resetBtn');
        const speedSlider = document.getElementById('speedSlider');
        const speedValue = document.getElementById('speedValue');

        // 数组数据
        let array = [];
        let originalArray = [];
        let isSorting = false;
        let animationId = null;
        let currentStep = 0;
        let stepsLog = [];

        // 初始化数组
        function initArray() {
            array = [];
            const length = Math.floor(Math.random() * 10) + 15; // 15-25个元素
            for (let i = 0; i < length; i++) {
                array.push(Math.floor(Math.random() * 80) + 10); // 10-90之间的随机数
            }
            originalArray = [...array];
            currentStep = 0;
            stepsLog = [];
            stepsDiv.innerHTML = '';
            drawArray();
        }

        // 绘制数组
        function drawArray() {
            ctx.clearRect(0, 0, canvas.width, canvas.height);
            
            const barWidth = canvas.width / array.length;
            const maxValue = Math.max(...array);
            
            for (let i = 0; i < array.length; i++) {
                const height = (array[i] / maxValue) * (canvas.height - 40);
                ctx.fillStyle = '#2ecc71';
                
                // 高亮当前步骤中的元素
                const step = stepsLog[currentStep];
                if (step && (step.pivotIndex === i || step.comparingIndex === i)) {
                    ctx.fillStyle = '#e74c3c';
                } else if (step && step.pivotIndex === i) {
                    ctx.fillStyle = '#e67e22';
                } else if (step && step.comparingIndex === i) {
                    ctx.fillStyle = '#3498db';
                }
                
                ctx.fillRect(i * barWidth + 5, canvas.height - height, barWidth - 10, height);
                
                // 绘制数值
                ctx.fillStyle = 'white';
                ctx.font = '14px Arial';
                ctx.textAlign = 'center';
                ctx.fillText(array[i], i * barWidth + barWidth/2, canvas.height - height - 5);
            }
        }

        // 添加步骤记录
        function addStep(message, pivotIndex, comparingIndex) {
            stepsLog.push({
                step: stepsLog.length + 1,
                message,
                pivotIndex,
                comparingIndex
            });
            
            // 更新步骤显示
            const stepEl = document.createElement('div');
            stepEl.className = 'step';
            stepEl.innerHTML = `<strong>步骤 ${stepsLog.length}:</strong> ${message}`;
            stepsDiv.prepend(stepEl);
        }

        // 快速排序算法(带动画)
        async function quickSort(arr, low, high) {
            if (low < high) {
                // 分区操作
                const pi = await partition(arr, low, high);
                
                // 递归排序左半部分
                await quickSort(arr, low, pi - 1);
                // 递归排序右半部分
                await quickSort(arr, pi + 1, high);
            }
        }

        // 分区操作(带动画)
        async function partition(arr, low, high) {
            const pivot = arr[high];
            let i = low - 1;
            
            // 添加步骤记录
            addStep(`选择基准: ${pivot} (索引 ${high})`, high, null);
            drawArray();
            await sleep(speedSlider.value);
            
            for (let j = low; j < high; j++) {
                currentStep = stepsLog.length - 1;
                if (arr[j] < pivot) {
                    i++;
                    
                    // 添加步骤记录
                    addStep(`比较 ${arr[j]} 与基准 ${pivot}`, high, j);
                    drawArray();
                    await sleep(speedSlider.value);
                    
                    // 交换元素
                    [arr[i], arr[j]] = [arr[j], arr[i]];
                    
                    // 添加步骤记录
                    addStep(`交换 ${arr[i]}${arr[j]}`, high, j);
                    drawArray();
                    await sleep(speedSlider.value);
                } else {
                    // 添加步骤记录
                    addStep(`比较 ${arr[j]} 与基准 ${pivot}`, high, j);
                    drawArray();
                    await sleep(speedSlider.value);
                }
            }
            
            // 将基准元素放到正确位置
            [arr[i+1], arr[high]] = [arr[high], arr[i+1]];
            
            // 添加步骤记录
            addStep(`将基准 ${pivot} 放到正确位置 (索引 ${i+1})`, high, null);
            drawArray();
            await sleep(speedSlider.value);
            
            return i + 1;
        }

        // 睡眠函数
        function sleep(ms) {
            return new Promise(resolve => setTimeout(resolve, ms));
        }

        // 开始排序
        async function startSorting() {
            if (isSorting) return;
            
            isSorting = true;
            startBtn.disabled = true;
            pauseBtn.disabled = false;
            resetBtn.disabled = true;
            
            // 记录初始状态
            addStep('开始排序', null, null);
            
            try {
                await quickSort(array, 0, array.length - 1);
                addStep('排序完成!', null, null);
                drawArray();
            } catch (error) {
                console.error('排序错误:', error);
            } finally {
                isSorting = false;
                startBtn.disabled = false;
                pauseBtn.disabled = true;
                resetBtn.disabled = false;
            }
        }

        // 暂停排序
        function pauseSorting() {
            isSorting = false;
            startBtn.disabled = false;
            pauseBtn.disabled = true;
            resetBtn.disabled = false;
            
            if (animationId) {
                cancelAnimationFrame(animationId);
            }
        }

        // 重置数组
        function resetArray() {
            pauseSorting();
            array = [...originalArray];
            stepsDiv.innerHTML = '';
            stepsLog = [];
            drawArray();
        }

        // 更新速度显示
        function updateSpeedDisplay() {
            const speed = speedSlider.value;
            let speedText = '慢速';
            if (speed > 700) speedText = '慢速';
            else if (speed > 400) speedText = '中速';
            else if (speed > 200) speedText = '快速';
            else speedText = '超快速';
            speedValue.textContent = speedText;
        }

        // 事件监听
        startBtn.addEventListener('click', startSorting);
        pauseBtn.addEventListener('click', pauseSorting);
        resetBtn.addEventListener('click', resetArray);
        speedSlider.addEventListener('input', updateSpeedDisplay);

        // 初始化
        initArray();
        drawArray();
        updateSpeedDisplay();
    </script>
</body>
</html>

运行效果如下:

目前百度智能云也开放了智能体应用开发平台:console.bce.baidu.com,可以快速建立全流程大模型开发工具链,打造属于自己的Agent。

二、文心大模型X1.1背后核心优势

2.1 迭代式混合强化学习框架

文心大模型X1.1背后核心优势,离不开其迭代式混合强化学习框架,该框架的核心在于其对通用任务和智能体任务的融合,以及自蒸馏数据的持续迭代生产与训练。

  • 通用任务与 智能体 任务的融合: 传统的强化学习可能更侧重于特定任务的优化。而文心大模型X1.1的混合强化学习框架,能够同时优化模型在通用任务(如问答、内容创作、逻辑推理)和智能体任务(如工具调用、自主规划)上的表现,提升文本理解和生成能力的同时,也在增强作为智能体的决策和行动能力,实现“通用智能”与“具身智能”的协同发展。
  • 自蒸馏数据的迭代式生产及训练: 模型的持续演进离不开高质量的数据支持。迭代式混合强化学习框架通过自蒸馏(Self-distillation)技术,能够不断生成高质量的训练数据,并将其迭代地融入到模型训练过程中。这种“自我学习、自我提升”的机制,使得模型能够从自身生成的数据中学习到更深层次的知识和模式,持续提升整体性能和泛化能力。

2.2 关键技术创新

除了宏观的训练框架,文心大模型X1.1还在多个关键技术点上进行了创新,以进一步提升模型的特定能力:

  • 基于基础模型和策略模型知识一致性的 强化学习 训练: 为解决大型模型在生成过程中可能出现的“幻觉”问题,文心大模型X1.1在训练中引入了对基础模型(Base Model)和策略模型(Policy Model)知识一致性的持续校验。在生成内容时,不断与预训练阶段所学习到的“事实性知识”进行比对和校准,确保生成内容的准确性和可靠性,并大幅提升模型的事实性,降低错误信息的产生。
  • 基于检查清单和 指令 验证器的 强化学习 训练: 面对日益复杂的指令,模型需要更强的理解和遵循能力。文心大模型X1.1通过自动构建指令检查清单并引入指令验证器,在强化学习训练中对模型进行约束和引导。当模型接收到指令时,它会根据预设的检查清单对指令进行细致的拆解和验证,确保对用户意图的全面理解。
  • 基于思维和行动链的多轮 强化学习 训练: 智能体能力的提升,关键在于其“思考”和“行动”的协同。文心大模型X1.1在训练中将思维链(Chain-of-Thought)和行动链(Chain-of-Action)相结合,通过多轮强化学习进行优化。在处理任务时,模型不仅会生成中间的思考步骤(思维链),还会规划具体的行动序列(行动链),并根据行动结果进行反思和调整。

三、文心飞桨联合优化与生态建设

文心大模型X1.1的卓越表现,不仅得益于其自身模型技术的创新,更离不开百度在人工智能领域深耕多年的全栈布局,以及与飞桨深度学习平台之间的深度联合优化。

3.1 框架-模型与框架-算力联合优化

百度文心大模型与飞桨框架的联合优化,主要涵盖了框架-模型和框架-算力两个层面,

  • 训练性能优化:飞桨框架v3.2通过多模态统一的掩码注意力加速,利用飞桨已有的块状掩码注意力加速技术,显著降低不同模态混合计算注意力时的掩码构建和计算开销,大幅提升训练性能。
  • 推理吞吐优化:在推理方面,飞桨通过多模态流式分块预填充机制,减少首token耗时,同时减少推理计算的显存峰值,提升推理批次大小,提升吞吐性能。

3.2 开源与生态建设

在推动技术开放与生态发展的道路上,百度也一直与开发者并肩前行,共同构建文心大模型和飞桨的开放生态,让更多人和企业能够轻松应用先进的AI技术。

2025年6月,百度正式开放了文心大模型4.5系列,包括不同参数规模的混合专家模型和稠密模型,并公开了预训练权重与推理代码。这次WAVE SUMMIT上,百度又推出了思考模型ERNIE-4.5-21B-A3B-Thinking,在指令理解、工具调用和事实准确性等方面表现更加出色,推理速度也更快。

百度还围绕飞桨打造了一系列开发支持工具,包括ERNIEKit、PaddleFormers、FastDeploy等开源库,并分享了许多实际应用案例。所有内容均采用 Apache 2.0 协议开放,免费可用,帮助开发者更轻松地实现创意。

目前,已经有许多开发者和企业参与到飞桨文心的生态中,共同推进AI技术的创新与实用化。百度也在全国多个地区建立了赋能中心、数据中心和教育中心,通过“科技+人才+创新”的模式,构建面向区域的人工智能技术服务平台,促进高价值数据汇聚、人才培养和本地化产品研发,逐步形成“政产学研用”结合的机制,助力当地产业实现智能化升级。

结语

文心大模型X1.1的发布,标志着百度在大模型技术领域取得了新的进展。通过对其在事实性、指令遵循、智能体能力和工具调用等方面的评测,以及对其训练框架和关键技术创新的分析,可以看出该模型在提升核心能力方面所做的努力,这种技术进步与生态建设的结合,有望加速大型模型技术的普及和应用,推动人工智能产业的进一步发展。