Flutter 小技巧之有趣的 UI 骨架屏框架 skeletonizer

3,510 阅读6分钟

很久没有更新过小技巧系列,今天简单介绍一个非常好用的骨架屏框架 skeletonizer ,它主要是通过将你现有的布局自动简化为简单的骨架,并添加动画效果来实现加载过程,而使用成本则是简单的添加一个 Skeletonizer 作为 parent :

Skeletonizer(
  enabled: _loading,
  child: ListView.builder(
    itemCount: 7,
    itemBuilder: (context, index) {
      return Card(
        child: ListTile(
          title: Text('Item number $index as title'),
          subtitle: const Text('Subtitle here'),
          trailing: const Icon(Icons.ac_unit),
        ),
      );
    },
  ),
)

=

当然,在实际使用场景中,一般情况在列表返回之前我们是没有数据的,所以可以在加载过程中,通过 skeletonizer 提供的 BoneMock 来组装一个你需要长度的数据列表:

 final fakeUsers = List.filled(7, User(
      name: BoneMock.name,
      jobTitle: BoneMock.words(2),
      email: BoneMock.email,
      createdAt: BoneMock.date, 
    ),
  );
  final users = _loading ? fakeUsers : realUsers;
  return Skeletonizer(
    enabled: _loading,
    child: UserList(users: users),
  );
    

那 skeletonizer 是如何做到这个自动转换控件为骨架屏的呢?核心就是在绘制 child 时,通过自定义 context 来替换默认 PaintingContext

在 skeletonizer 内部,它的 RenderSkeletonizer 是一个 RenderProxyBox 实现,作为一个 RenderProxyBox 的子类,它在布局阶段表现得像一个透明代理,但在绘制阶段会接管控制权,决定是绘制真实的子节点还是绘制骨架。

简单来说,skeletonizer 就是通过自定义 PaintingContext 来拦截处理 child 的渲染 ,这里我们先简单看看它的核心代码的作用:

  • render_skeletonizer.dart:

    • 它是 RenderObject 的实现,也就是实际负责渲染的对象, RenderSkeletonizerRenderSliverSkeletonizer 的核心就是 override paint 方法,当 Skeletonizer 被激活时,它们不会像平常一样绘制 child,而是创建一个自定义的 SkeletonizerPaintingContext 来接管绘制工作
  • skeletonizer_painting_context.dart:

    • 骨架屏效果的关键,继承自 PaintingContext,但是提供了一个自定义的 Canvas 对象 SkeletonizerCanvas,这个自定义的 Canvas 会拦截所有来自 child 的绘制,然后用骨架的样式来替代它们
  • uniting_painting_context.dart:

    • 在 paint 里对应 Skeleton.unite 的特殊实现,它提供了一个名为 UnitingCanvas 的特殊 Canvas,当 child 在这个 Canvas 上绘制时,它不会真的去绘制每个元素,而是计算所有绘制操作的区域,并将它们合并成一个大的矩形(unitedRect),最终这个合并后的大矩形会被统一渲染成一个骨架块
  • /effects/\*.dart:

    • 这个目录主要用于定义骨架屏的视觉动画效果,其中 painting_effect.dart 定义了所有效果必须遵守的抽象基类 PaintingEffect,主要是通过构建 Paint 来构建动画,默认的对应实现有:
      • shimmer_effect.dart: 实现了最常见的“微光”或“闪烁”效果,通过一个滑动的 LinearGradient (线性渐变) 来实现
      • pulse_effect.dart: 实现了“脉冲”效果,在两种颜色之间来回渐变
      • sold_color_effect.dart: 纯色效果,没有动画

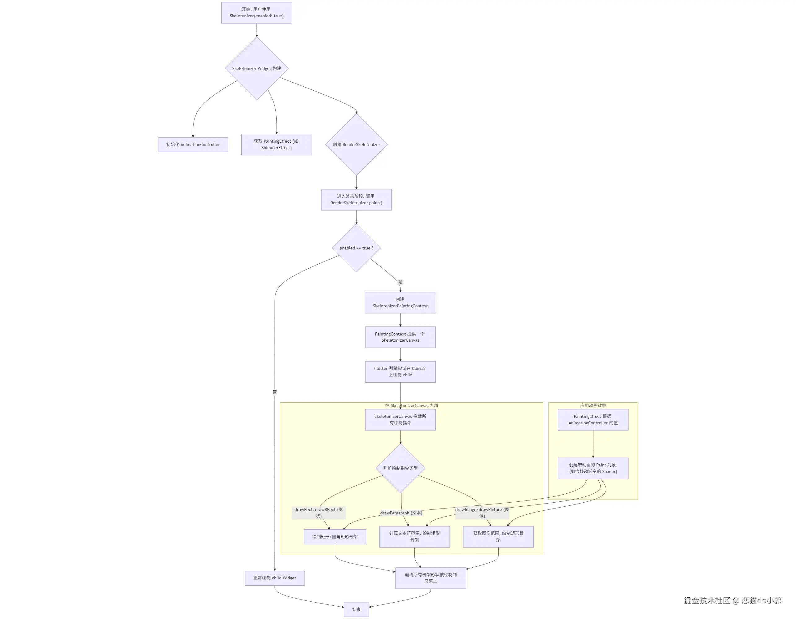
所以,整个骨架屏的渲染流程如上图所示,可以总结为:

  • 启用 Skeletonizer:

    • Skeletonizer(enabled: true, child: ...) 被构建时,它会启动一个动画控制器(AnimationController),并根据配置选择一个 PaintingEffect (例如 ShimmerEffect)
  • 创建 RenderObject:

    • Skeletonizer 会创建一个 RenderSkeletonizer (或 RenderSliverSkeletonizer) 对象,这个 RenderObject 会将自己标记为 isRepaintBoundary = true,这意味着它会创建一个独立的绘制层 (Layer)
  • 接管绘制上下文:

    • paint 阶段,RenderSkeletonizer 不会像普通 RenderObject 那样直接调用 super.paint 来绘制 child,相反它会创建一个 SkeletonizerPaintingContext 实例,用于拦截绘制
  • 拦截绘制指令:

    • SkeletonizerPaintingContext 内部包含一个 SkeletonizerCanvas,当 Flutter 引擎尝试绘制 child 时(比如 TextContainerIcon 等),所有对 canvas 的操作(如 drawParagraph, drawRect, drawImage)都会被 SkeletonizerCanvas 拦截
  • 替换为骨架样式:

    • SkeletonizerCanvas 会根据拦截到的绘制指令的类型和位置,绘制出相应的骨架形态,并实现一些系列绘制方法,比如:
      • 文本 (drawParagraph): 它会计算出文本的每一行在哪里,然后用一系列矩形来代替真实的文字,矩形的圆角、是否对齐等:
      • 矩形/圆角矩形 (drawRect/drawRRect): 它会检查这个矩形是否被标记为“叶子节点”(比如一个没有子节点的 Container 或被 Skeleton.leaf 包裹的 Widget),如果是,它就会使用从 PaintingEffect (如 ShimmerEffect) 创建的 shaderPaint (带有闪烁效果的画笔) 来填充这个区域,如果不是,它可能会根据配置绘制一个纯色背景,或者干脆忽略它:
      • ······
  • 应用动画效果:

    • 所有用于绘制骨架的 shaderPaint 都来自于当前的 PaintingEffectSkeletonizerAnimationController 会不断更新动画值 (animationValue),PaintingEffect 根据这个值来创建每一帧的 Paint 对象,对于 ShimmerEffect 来说,这就表现为一个不断移动的渐变,从而产生了微光流动的效果:

而在使用使用中,skeletonizer 也提供了丰富的可配置细节,例如:

  • skeleton.dart: 提供了一系列控制场景:

    • Skeleton.ignore: 忽略某个子 Widget,不对其进行骨架化

      Card(
        child: ListTile(
          title: Text('The title goes here'),
          subtitle: Text('Subtitle here'),
          trailing: Skeleton.ignore( // the icon will not be skeletonized
            child: Icon(Icons.ac_unit, size: 40),
          ),
        ),
      )
      

    • Skeleton.leaf : 容器标记为叶子控件,直接还用 shader paint 绘制

    Skeleton.leaf(
       child : Card(
        child: ListTile(
            title: Text('The title goes here'),
            subtitle: Text('Subtitle here'),
            trailing: Icon(Icons.ac_unit, size: 40),
          ),
      )
    )
    

    • Skeleton.keep: 在骨架化时,保持某个子 Widget 的原始样貌

      Card(
        child: ListTile(
          title: Text('The title goes here'),
          subtitle: Text('Subtitle here'),
          trailing: Skeleton.keep( // the icon will be painted as is
            child: Icon(Icons.ac_unit, size: 40),
          ),
        ),
      )
      

    • Skeleton.replace: 在骨架化时,用一个替代的 Widget (比如一个简单的灰色方块) 来显示,比如遇到需要 Image 空间的场景

          Card(
            child: ListTile(
              title: Text('The title goes here'),
              subtitle: Text('Subtitle here'),
              trailing: Skeleton
                  .replace( // the icon will be replaced when skeletonizer is enabled
                  width: 50, // the width of the replacement
                  height: 50, // the height of the replacement
                  replacement: // defaults to a DecoratedBox
                  child: Icon(Icons.ac_unit, size: 40),),
            ),
          );
      

    • Skeleton.unite: 将多个子 Widget 合并成一个大的骨架块

      Card(
        child: ListTile(
          title: Text('Item number 1 as title'),
          subtitle: Text('Subtitle here'),
          trailing: Skeleton.unite(
            child: Row(
              mainAxisSize: MainAxisSize.min,
              children: [
                Icon(Icons.ac_unit, size: 32),
                SizedBox(width: 8),
                Icon(Icons.access_alarm, size: 32),
              ],
            ),
          ),
        ),
      )
      

    作用场景
    Skeleton.ignore完全跳过骨架化在加载时也需原样显示的 Logo 或品牌元素
    Skeleton.leaf将容器标记为终端骨骼将一个 Card 组件显示为一整个实心骨架块
    Skeleton.keep保持自身,骨架化子孙保持一个带特殊边框的容器,但骨架化其内部的文本和图标
    Skeleton.shade为自定义绘制应用效果骨架化一个使用 CustomPainter 绘制的图表或图形
    Skeleton.replace在骨架化时替换组件处理 Image.network,用一个占位方块替换加载中的网络图片
    Skeleton.unite将多个骨骼合并为一个将一行紧邻的多个 Icon 合并成一个连续的长条形骨架
    Skeleton.ignorePointers禁用指针事件防止用户点击处于加载状态的按钮或列表项
  • bone.dart: 支持通过 Skeletonizer.zone 场景,手动自定义提供了一系列预设的“骨骼”Widget,用于手动搭建骨架屏布局,支持:

    • Bone.text()
    • Bone.multiText()
    • Bone.circle()
    • Bone.square()
    • Bone.icon()
    • Bone.button()
    • Bone.iconButton()
    Skeletonizer.zone(
        child: Card(
          child: ListTile(
            leading: Bone.circle(size: 48),  
            title: Bone.text(words: 2),
            subtitle: Bone.text(),
            trailing: Bone.icon(), 
          ),
        ),
     );
    

  • effects/*.dart, 主要用于定义了骨架屏的视觉动画效果,其中 painting_effect.dart 定义了抽象基类 PaintingEffect

    • shimmer_effect.dart: 实现了最常见的“微光”或“闪烁”效果,通过一个滑动的 LinearGradient (线性渐变) 来实现

    • pulse_effect.dart: 实现了“脉冲”效果,在两种颜色之间来回渐变

    • sold_color_effect.dart: 纯色效果,没有动画

当然,在一些复杂嵌套场景,或者某些特殊控件,比如 SwitchListTile ,还有比如 RoundedSuperellipseBorder 这样的自定义边框形状 等,框架在便利和处理时会无法处理对应的状态或者复现形状,这也算是它的局限性。

但是瑕不掩瑜,除了需要处理的 fake 数据部分,整体使用还是相当便捷,skeletonizer 的自动化能力可以极大地减少样板代码,并保证 UI 占位的一致性,这也是它值的推荐的原因。

那么,你会在你的应用里使用骨架屏吗?

参考链接