构建安全内部剪切板:内容复制管控与OnlyOffice优化实践

245 阅读7分钟

在线文档协作平台(WebOffice)已成为现代企业数字化转型的核心基础设施,随之而来的数据安全挑战也日益严峻。对于涉及商业机密、知识产权或个人隐私的高敏感度文档,传统Web剪切板的自由读写特性构成了显著的数据泄露风险。

最近接到用户的咨询,其核心需求是:在保证文档内部正常编辑(包括内容复制粘贴)的前提下,严格禁止将内容复制粘贴到本文档之外的其他应用(如本地Word、记事本、网页邮箱等) 。本文将深入探讨如何通过创新性的内部剪切板技术,在保证用户体验的前提下实现严格的内容安全管控,并以OnlyOffice为例展示具体优化实践。

一、需求背景与核心挑战

用户在使用在线文档产品时,需要对文件的复制粘贴权限进行精细化控制。具体要求可归纳为:

  1. 权限可控:能够从系统层面(文档外部)对文档的复制粘贴权限进行设置。
  2. 内容防泄露:对于密级较高的文档,其内容不允许被复制粘贴到外部环境。
  3. 单向流通:复制粘贴操作应是单向的。通常只允许从外部(如一个安全的素材库)复制内容粘贴到本受控文档内,而反之则被禁止。
  4. 内部无感:在文档内部进行复制粘贴操作时,用户体验应是无缝和流畅的,不应受到任何限制。

传统的浏览器剪切板API在设计之初就以自由交换数据为目标,并未原生提供如此严格的边界控制能力,这构成了实现上述需求的主要技术挑战。

浏览器环境下的剪切板管控面临的技术挑战:

二、 主流技术路线

现代Web开发中,操作剪切板主要依靠异步Clipboard APInavigator.clipboard  .write/read ) 。该API强大且支持富文本和图片,但其权限模型( clipboard-write / clipboard-read )是针对整个浏览器页面的。一旦用户授予权限,页面上的任何脚本原则上都可以自由读写系统剪切板,这无法满足“内外隔离”的需求。

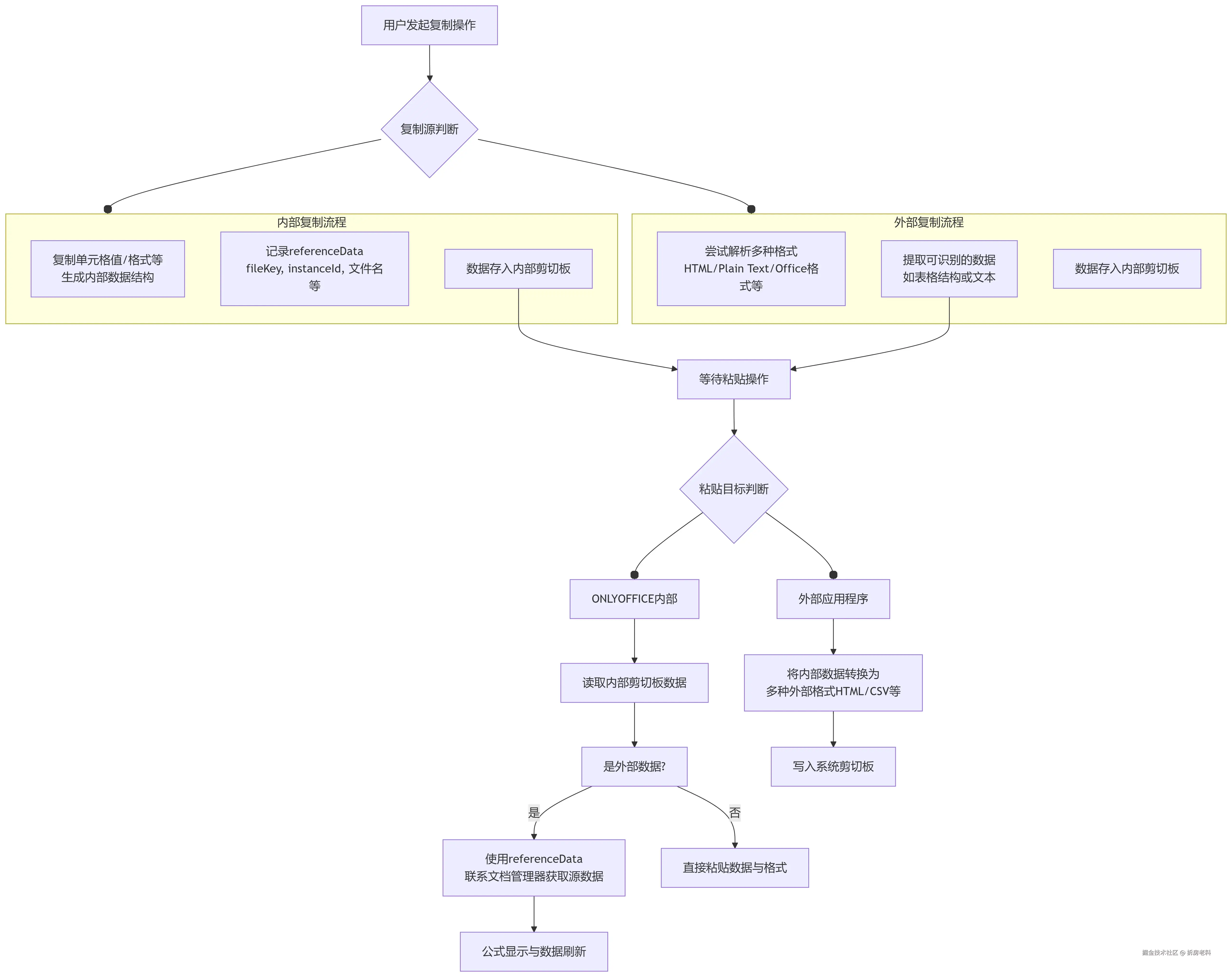
三、 OnlyOffice现有实现

OnlyOffice作为一款强大的在线编辑器,其架构中包含了一个“内部剪切板”的概念。

下面这张流程图能帮你更直观地理解OnlyOffice处理复制粘贴的完整过程。

存在的问题:

1.防范措施脆弱

  • 接口缺失: 缺少相关的接口来根据权限来控制内容是否可以向外复制
  • 打印(Print Screen) :用户可以通过截图的方式轻松绕过复制限制。
  • 浏览器开发者工具:有一定技术的用户可以轻松地通过控制台查看DOM节点并获取其内容。
  • 另存为/导出:如果文档允许导出为PDF或其他格式,内容同样会外泄。

2.兼容性挑战:拦截和重写所有可能的复制路径(右键菜单、键盘快捷键、编辑菜单)是一项复杂的工作,容易遗漏某些边缘场景,导致防护失效。在非HTTPS场景下,单击右键菜单的复制粘贴时不生效,并提示使用快捷键来操作。

四、优化方案:构建更健壮、更透明的安全剪切板

针对OnlyOffice原有方案的不足,我们设计并实现了一套优化方案,旨在提升安全性的同时,改善用户体验。

1. 技术核心:彻底的剪切板劫持与透明化提示

我们的优化不再简单地“拦截后不放行”,而是采用了更积极的策略:

  • 写入控制
  1. 监听 copy 和 cut 事件。
  2. 当事件触发时,首先判断当前文档的权限设置(如 copyOut: false )。
  3. 如果允许复制到外部,则调用 navigator.clipboard  .write 将内容写入系统剪切板。
  4. 如果不允许复制到外部,我们依然会执行复制操作,但写入剪切板的内容是我们定制化的数据
  • 纯文本格式:写入一条明确的提示信息,例如:“【安全提示】该内容受安全保护,禁止向外复制。如需使用,请在XX系统内部进行粘贴。”
  • HTML格式:同样写入提示信息。这确保了无论是在记事本还是Word中粘贴,用户看到的都是这条提示,而非真实内容。
  • 读取控制(内部粘贴)
  1. 监听 paste 事件。
  2. 当事件触发时,首先尝试从我们维护的内部剪切板(一个内存变量)中获取最新内容。
  3. 如果内部剪切板有内容,则使用该内容进行粘贴,并阻止事件冒泡和默认行为。
  4. 如果内部剪切板为空(例如是从外部复制的内容),则允许标准粘贴流程进行。

2. 强化安全:防御纵深策略

我们意识到仅靠剪切板控制是远远不够的。因此,我们建立了多重防护机制

  • 第一层:剪切板控制(如上所述)。
  • 第二层:禁用导出与打印:在安全模式下,直接禁用文档的“下载副本”、“打印”等功能,从根本上切断批量内容流出的通道。
  • 第三层:UI/UX强化提示
  • 当用户复制内容时,在页面角落给出一个友好的Toast提示:“内容已复制,仅支持在内部粘贴”。
  • 将文档的当前安全状态(如“受保护模式”)清晰地显示在界面上,告知用户其行为正在被管理。
  • 第四层:水印:为文档页面设置基于用户信息的背景水印。任何通过截图方式泄露的内容都可以追溯到责任人,起到震慑作用。

五、 优化效果对比

特性OnlyOffice原有方案我们的优化方案
外部粘贴行为粘贴出旧内容或空内容,用户体验割裂粘贴出明确的安全提示,体验透明
用户感知感觉是功能故障,容易引起困惑和投诉明确知晓是安全策略在起作用
防护强度低,易被截图等方式绕过高,结合了多重防御层,威慑力强
系统兼容性可能存在事件监听遗漏全面的事件监听和统一的处理逻辑

六、 结论

通过将简单的“拦截”策略升级为“劫持并替换”的策略,并辅以一套完整的纵深防御体系,我们成功地构建了一个既安全又用户体验良好的内部剪切板解决方案。

它不仅有效防止了高密级文档内容通过剪切板途径外泄,更重要的是,它通过透明化的沟通(安全提示)让用户清晰地感知到策略的存在和原因,从而将用户的困惑转化为对安全规则的理解,变被动阻止为主动告知。这种“人性化”的安全设计,才是实现长期有效数据防泄露的关键所在。

对于OnlyOffice等WebOffice产品而言,提供强大且灵活的安全控制API,允许集成方进行此类深度定制,将是满足企业级客户安全需求的重要方向。

相关资源

文曲Office相关介绍: 文曲Office 

另想下载OnlyOffice最新版本镜像,可访问:  OnlyOffice9.0  

版本介绍:  documentserver 中国版