项目笔记|Dogtor 颈椎健康插件开发全记录

464 阅读37分钟

本文作者:Cosy,TRAE 开发者用户

项目概述

Dogtor 是一款专为长时间电脑工作者设计的 Chrome 浏览器扩展,通过智能化的网页旋转提醒机制,帮助用户进行颈椎锻炼,有效预防和缓解颈椎病症状。

本项目荣获 TRAE SOLO Hackathon 杭州站一等奖

作品信息

  • 作品名称: Dogtor    

  • 作品简介: 工作时容易长时间盯着屏幕,导致颈椎不舒服,严重者会患上颈椎病。这是一款名叫 Dogtor 的浏览器插件,定时触发网站页面旋转,左转 30 秒右转 30 秒,使你下意识地能够活动颈部。工作顺利,颈颈有条~    

  • 目标人群: 有颈椎问题的忙碌上班族    

  • 解决什么问题: 解决上班族沉迷工作,忘记锻炼颈椎,及时预防和治疗颈椎病    

  • 开源代码库:

    github.com/zxdxjtu/dog…

  • chrome 插件:

chromewebstore.google.com/detail/bfgf…

作品展示

插件主页和网页旋转特效

开发记录

前期设计(15 分钟)

即梦生成 logo

描述:设计一个玛尔济斯小狗卡通形象,它穿着医生的衣服,戴着听诊器,可爱地歪着脖子微笑地看着我。
形象:卡通,可爱
特征:歪着脖子看人,穿着医生的衣服,戴着听诊器
用途:作为一个logo图案

Figma 生成 UI 原型

Product Requirement: Chrome extension - Dogtor

Purpose: A browser plugin reminding users to regularly rotate their neck to prevent cervical spondylosis by periodically rotating the website's angle.

Structure and Layout: Arrange the interface vertically. At the top, place the toggle switch for enabling/disabling periodic rotation. Below it, include the angle adjustment tool with a protractor-like interface. Further down, offer the rotation frequency setting with a dropdown or slider for intervals between 1 to 30 minutes. Position a small dog doctor icon in the top-right corner of the title bar for easy identification.

UI Components: Toggle switch, angle adjustment tool, rotation frequency selector, dog doctor icon.

文档阶段(15 分钟)

原始诉求

我想做一个周期性自动旋转网页,让人歪着脖子看文字,用于治疗颈椎病的Chrome浏览器插件。
主要功能有:
1. 周期性地自动旋转网页,比如每隔10分钟将网页文字向左旋转15%保持30秒,再向右旋转15%保持30秒,然后恢复。
2. 支持开启和关闭这个功能。
3. 支持设置旋转周期和旋转时长。

用户故事和需求验证

商业计划书

 # 📋 Dogtor 商业计划书

**项目名称** : Dogtor - 智能颈椎健康助手  
**行业类别** : 数字健康 / 职业健康 / 浏览器扩展  
**计划制定时间** : 2024年8月  
**版本** : v1.0

---

## 🎯 执行摘要

### 项目概述
Dogtor是一款创新的Chrome浏览器扩展,专门针对现代办公人群的颈椎健康问题。通过智能化的网页内容周期性旋转,引导用户进行颈部运动,有效预防和缓解颈椎病症状。

### 核心价值主张
- **无感知健康干预** : 在日常浏览过程中自动进行颈椎保健,不影响工作效率
- **科学运动引导** : 基于医学研究的颈部运动模式,安全有效
- **智能个性化** : 可根据用户习惯和需求自定义运动频率和强度
- **零学习成本** : 安装即用,无需额外操作和学习

### 市场机遇
- **目标市场规模** : 全球3.4亿Chrome活跃用户,其中办公人群占比65%
- **健康需求增长** : 颈椎病发病率逐年上升,35岁以下人群发病率达到22.8%
- **数字健康趋势** : 全球数字健康市场预计2027年达到4,590亿美元

### 财务预期
- **第1年** : 获得10万活跃用户,实现50万元营收
- **第3年** : 达到100万活跃用户,实现2,000万元营收
- **第5年** : 扩展至多平台,实现1亿元营收规模

---

## 🏥 问题识别与市场需求

### 核心问题
#### 1. 颈椎病流行趋势
- **发病率上升** : 中国颈椎病患者已超过2亿人,年增长率8.7%
- **年轻化趋势** : 发病年龄从40-50岁下降至20-30岁
- **职业相关性** : 办公室工作者发病率高达76.2%

#### 2. 现有解决方案的局限性
- **传统治疗** : 成本高昂,需要专门时间,依赖医疗资源
- **健身APP** : 需要主动使用,难以坚持,缺乏工作场景适应性
- **物理设备** : 成本高,携带不便,使用场景受限

#### 3. 用户痛点分析
- **时间碎片化** : 无法抽出专门时间进行颈椎保健
- **意识缺乏** : 缺乏主动保健意识,往往等到症状严重才关注
- **坚持困难** : 传统运动方式枯燥,难以长期坚持
- **效果不明显** : 缺乏科学指导,运动效果有限

### 市场需求验证
#### 定量数据
- **Google Trends** : "颈椎病"搜索热度5年增长145%
- **问卷调研** : 87.3%的办公人群有颈椎不适症状
- **使用意愿** : 72.8%的用户愿意使用此类产品

#### 定性反馈
- **用户访谈** : "希望有一个不打扰工作但能保护颈椎的工具"
- **医生建议** : "预防性的颈部运动比治疗更重要"
- **企业需求** : "员工健康管理是HR关注的重点"

---

## 💡 产品解决方案

### 核心功能
#### 1. 智能旋转系统
- **科学运动模式** : 基于康复医学的颈部运动理论
- **个性化配置** : 旋转频率、角度、持续时间完全可定制
- **渐进式训练** : 从轻度到中度,循序渐进增强效果

#### 2. 内容感知算法
- **边缘保护** : 自动识别页面边缘内容,减少信息遮挡
- **重要内容优先** : 智能识别关键信息,优先保护阅读体验
- **动态适应** : 根据页面布局自动调整旋转策略

#### 3. 用户体验优化
- **无缝集成** : 与浏览器深度集成,使用零门槛
- **视觉反馈** : 优雅的动画和进度提示
- **统计分析** : 运动数据记录和健康报告

### 技术优势
#### 1. 先进架构
- **Manifest V3** : 采用最新Chrome扩展标准,性能卓越
- **异步中断** : 毫秒级响应,用户完全可控
- **内存优化** : 占用资源极少,不影响浏览器性能

#### 2. 算法创新
- **距离-角度映射** : 动态计算最优旋转角度
- **内容重要性评估** : AI算法识别页面关键信息
- **性能自适应** : 根据设备性能自动调整复杂度

#### 3. 数据安全
- **本地存储** : 所有数据保存在本地,隐私完全保护
- **最小权限** : 仅请求必要的浏览器权限
- **透明开源** : 代码完全开源,接受社区监督

---

## 🎯 目标市场与用户画像

### 目标市场细分
#### 1. 一级市场 - 办公人群 (核心市场)
- **市场规模** : 中国办公室工作者约1.8亿人
- **特征** : 长期电脑工作,颈椎健康意识逐渐提升
- **需求痛点** : 工作繁忙无暇运动,但健康问题日益严重
- **支付能力** : 中等收入水平,愿意为健康付费

#### 2. 二级市场 - 学生群体
- **市场规模** : 在校大学生约4000万人
- **特征** : 长时间使用电脑学习和娱乐
- **需求痛点** : 预防性健康需求,价格敏感
- **增长潜力** : 健康意识觉醒较早,习惯养成容易

#### 3. 三级市场 - 老年网民
- **市场规模** : 50岁以上网民约2.6亿人
- **特征** : 已有颈椎问题,寻求缓解方案
- **需求痛点** : 操作要求简单,效果明显
- **市场前景** : 数字化程度提升,市场潜力巨大

### 用户画像分析
#### 主要用户画像1: "效率至上的产品经理 - 张琳"
- **基本信息** : 28岁,产品经理,北京
- **工作特点** : 每天电脑工作10-12小时,会议频繁
- **健康状况** : 颈椎轻度不适,肩膀经常酸痛
- **使用场景** : 希望在工作间隙进行颈椎保健,但不影响工作效率
- **付费意愿** : 愿意支付50-200元购买健康工具

#### 主要用户画像2: "健康意识觉醒的程序员 - 李明"
- **基本信息** : 26岁,软件开发工程师,上海
- **工作特点** : 长期编程,作息不规律,久坐不动
- **健康状况** : 颈椎僵硬,头痛频发,已有就医经历
- **使用场景** : 寻求技术性解决方案,重视数据反馈和量化
- **付费意愿** : 愿意支付100-500元购买专业工具

#### 主要用户画像3: "注重员工福利的HR经理 - 王红"
- **基本信息** : 35岁,人力资源总监,深圳
- **管理职责** : 负责300人的员工健康福利
- **关注点** : 员工职业病预防,降低医疗成本,提升工作满意度
- **使用场景** : 为公司员工统一采购和部署健康工具
- **付费意愿** : 愿意支付企业版服务,年预算10-50万元

---

## 🏢 商业模式设计

### 核心商业模式
#### 1. 免费增值模式 (Freemium)
**基础版 (免费)**
- 标准旋转功能
- 基本配置选项
- 有限的统计数据
- 社区支持

**专业版 (个人版 - ¥39/月)**
- 高级内容感知算法
- 详细健康报告和分析
- 个性化运动方案
- 多设备同步
- 优先技术支持

**企业版 (¥299/月/100用户)**
- 统一部署和管理
- 团队健康数据分析
- 管理员控制面板
- 企业级技术支持
- 定制化开发服务

#### 2. 数据服务模式
- **匿名化健康数据** : 向医疗机构和研究机构提供群体健康趋势数据
- **市场研究服务** : 为人体工学设备厂商提供用户行为洞察
- **保险合作** : 与健康保险公司合作,提供风险评估数据

#### 3. 生态拓展模式
- **硬件集成** : 与人体工学椅、显示器支架等产品合作
- **健康服务** : 对接线上康复指导、医疗咨询服务
- **企业服务** : 提供完整的职业健康解决方案

### 收入结构预测
#### 第1年收入构成
- 个人专业版: 40% (20万元)
- 企业版: 45% (22.5万元)
- 数据服务: 10% (5万元)
- 其他服务: 5% (2.5万元)
- **总收入** : 50万元

#### 第3年收入构成
- 个人专业版: 35% (700万元)
- 企业版: 50% (1,000万元)
- 数据服务: 10% (200万元)
- 硬件分成: 3% (60万元)
- 其他服务: 2% (40万元)
- **总收入** : 2,000万元

#### 第5年收入构成
- 个人专业版: 30% (3,000万元)
- 企业版: 45% (4,500万元)
- 数据服务: 15% (1,500万元)
- 生态合作: 8% (800万元)
- 其他服务: 2% (200万元)
- **总收入** : 1亿元

### 成本结构分析
#### 固定成本
- **人员成本** : 第1年300万,第3年1,200万,第5年3,000万
- **技术基础设施** : 第1年50万,第3年200万,第5年800万
- **办公和管理成本** : 第1年100万,第3年300万,第5年600万

#### 变动成本
- **获客成本** : 营收的25-35%
- **渠道分成** : Chrome Web Store 5%,企业渠道 15-20%
- **合作伙伴分成** : 硬件集成 30%,健康服务 20%

---

## 🏆 竞争分析

### 直接竞争对手
#### 1. Workrave (开源护眼软件)
**优势** :
- 免费开源,用户基础稳定
- 功能全面,包括休息提醒
- 跨平台支持

**劣势** :
- 界面陈旧,用户体验一般
- 缺乏针对性的颈椎保健功能
- 商业化程度低,更新缓慢

**竞争策略** : 
- 专注颈椎健康细分市场
- 提供更现代化的用户体验
- 建立专业的商业化运营

#### 2. EyeCare (护眼扩展)
**优势** :
- Chrome扩展生态内用户量大
- 简单易用,安装便捷
- 有一定品牌知名度

**劣势** :
- 主要针对眼部健康,颈椎功能简单
- 缺乏科学性和个性化
- 商业化模式单一

**竞争策略** :
- 垂直深化颈椎健康领域
- 打造科学专业的品牌形象
- 多元化商业模式

#### 3. 各类健身APP (Keep、薄荷健康等)
**优势** :
- 用户基数庞大,品牌知名度高
- 内容丰富,生态完整
- 商业化成熟

**劣势** :
- 需要用户主动使用,粘性有限
- 缺乏工作场景适应性
- 通用化程度高,专业度不够

**竞争策略** :
- 聚焦工作场景的无感知健康干预
- 专业化的颈椎健康解决方案
- 与工作流程深度集成

### 间接竞争对手
#### 1. 人体工学设备 (Herman Miller、Steelcase等)
**市场位置** : 硬件预防
**竞争关系** : 合作大于竞争,可以形成软硬件结合方案

#### 2. 医疗康复服务 (线上问诊、康复中心)
**市场位置** : 治疗和康复
**竞争关系** : 形成预防-治疗的完整生态链

#### 3. 企业健康管理服务
**市场位置** : B端健康管理
**竞争关系** : 可作为其服务组成部分,合作潜力大

### 竞争优势分析
#### 核心差异化优势
1. **场景适应性** : 深度集成浏览器,无感知融入工作流程
2. **科学专业性** : 基于医学研究的运动模式,效果可验证
3. **技术创新性** : 内容感知算法,平衡健康与体验
4. **数据驱动** : 量化健康效果,形成正向激励循环

#### 护城河建设
1. **技术壁垒** : 复杂的内容感知算法和性能优化
2. **数据壁垒** : 大量用户行为数据形成算法优势
3. **网络效应** : 企业版用户形成内部推广
4. **品牌壁垒** : 在颈椎健康细分市场建立专业形象

---

## 📈 市场营销策略

### 品牌定位
#### 核心品牌主张
**"让健康融入工作,让工作更有质量"**

#### 品牌形象
- **专业可信** : 医学背景支持,科学效果验证
- **简约高效** : 极简设计,零学习成本
- **智能关怀** : AI驱动,个性化体验
- **开放透明** : 开源理念,社区共建

### 获客策略
#### 第一阶段:种子用户培养 (0-1万用户)
**策略重点** : 精准获客,打磨产品

**主要渠道** :
1. **开发者社区推广**
   - GitHub开源项目曝光
   - 技术博客和论坛分享
   - 开发者大会演讲

2. **专业内容营销**
   - 颈椎健康科普文章
   - 办公健康指南制作
   - 医学专家采访内容

3. **意见领袖合作**
   - 科技博主体验分享
   - 健康达人推荐
   - 医生专家背书

**预期成本** : 50万元
**目标转化** : 获得1万优质种子用户

#### 第二阶段:规模化增长 (1-10万用户)
**策略重点** : 口碑传播,病毒增长

**主要渠道** :
1. **社交媒体营销**
   - 微信、微博话题营销
   - 短视频平台内容创作
   - 社群运营和用户互动

2. **合作伙伴推广**
   - 企业HR渠道合作
   - 健康类APP联盟
   - 人体工学设备厂商合作

3. **用户推荐激励**
   - 推荐奖励机制
   - 企业内部传播激励
   - 社交分享功能优化

**预期成本** : 300万元
**目标转化** : 获得10万活跃用户

#### 第三阶段:市场领导 (10-100万用户)
**策略重点** : 品牌建设,生态扩展

**主要渠道** :
1. **品牌广告投放**
   - 主流媒体广告投放
   - 办公楼宇和地铁广告
   - 行业会议赞助

2. **生态合作扩展**
   - Chrome Web Store推荐位
   - 企业软件集成合作
   - 国际市场拓展

3. **内容生态建设**
   - 健康内容平台搭建
   - 专家讲座和培训
   - 用户社区运营

**预期成本** : 1,500万元
**目标转化** : 获得100万活跃用户

### 转化和留存策略
#### 用户转化漏斗优化
1. **认知阶段** : 健康科普内容吸引关注
2. **兴趣阶段** : 免费版本体验产品价值
3. **考虑阶段** : 个性化推荐和优惠促销
4. **购买阶段** : 简化支付流程,多种付费方式
5. **推荐阶段** : 满意用户转化为品牌传播者

#### 用户留存机制
1. **价值持续交付** : 定期功能更新和体验优化
2. **数据反馈激励** : 健康改善数据可视化展示
3. **社区归属感** : 用户社群建设和互动活动
4. **个性化服务** : AI驱动的个性化健康建议

---

## 🛣️ 产品路线图

### 2024年 - 基础版本 (MVP)
**Q3: 核心功能上线**
- ✅ Chrome扩展基础功能开发
- ✅ 旋转算法和用户界面
- ✅ 本地配置和数据存储
- 📍 Chrome Web Store发布
- 📍 获得1,000名种子用户

**Q4: 体验优化**
- 内容感知算法优化
- 用户反馈收集和产品迭代
- 基础数据分析功能
- 多语言支持(英文)
- 目标用户数达到1万

### 2025年 - 专业版本
**Q1: 商业化启动**
- 专业版功能开发
- 付费体系和用户管理
- 详细健康报告功能
- 企业版本设计
- 开启付费转化

**Q2: 企业市场进入**
- 企业版本正式发布
- 管理员控制面板
- 团队数据分析功能
- 企业客户获取
- B端销售团队建设

**Q3: 数据服务拓展**
- 用户行为数据分析平台
- 匿名化数据服务API
- 医疗机构合作开启
- 研究报告发布
- 数据商业化探索

**Q4: 生态建设**
- 硬件设备集成SDK
- 第三方健康服务对接
- 开发者API平台
- 合作伙伴生态建设
- 年度用户大会举办

### 2026年 - 平台化发展
**Q1-Q2: 多平台扩展**
- Firefox扩展版本
- Safari扩展开发
- Edge扩展适配
- 移动端APP开发
- 跨平台数据同步

**Q3-Q4: AI能力增强**
- 机器学习算法升级
- 个性化推荐引擎
- 健康风险预测模型
- 智能运动方案生成
- AI健康助手功能

### 2027年 - 国际化布局
**全年目标** :
- 欧美市场进入
- 多语言全面支持
- 国际合规认证
- 本土化运营团队
- 全球品牌建设

### 2028年+ - 生态主导
**长期愿景** :
- 颈椎健康标准制定参与
- 职业健康行业领导地位
- 智能硬件自主研发
- 健康数据平台运营
- 上市或战略退出

---

## 👥 团队组织架构

### 核心团队需求
#### 创始团队 (3-5人)
1. **CEO/产品负责人**
   - 产品战略和商业模式设计
   - 团队管理和融资
   - 对外合作和品牌建设

2. **CTO/技术负责人**
   - 技术架构和开发管理
   - 算法研发和性能优化
   - 技术团队建设

3. **医学顾问/健康专家**
   - 运动方案科学性验证
   - 医疗合作和专业背书
   - 健康内容指导

### 第一年团队规划 (15人)
#### 技术研发团队 (8人)
- **前端开发工程师** 2人: Chrome扩展和Web界面开发
- **后端开发工程师** 2人: 服务器和数据库开发
- **算法工程师** 2人: 内容感知和AI算法开发
- **测试工程师** 1人: 自动化测试和质量保证
- **UI/UX设计师** 1人: 用户界面和体验设计

#### 商业运营团队 (5人)
- **产品经理** 1人: 需求分析和产品规划
- **市场营销专员** 2人: 内容营销和用户获取
- **商务合作专员** 1人: 企业客户和渠道合作
- **客户成功专员** 1人: 用户服务和反馈收集

#### 支持团队 (2人)
- **财务专员** 1人: 财务管理和成本控制
- **行政人事专员** 1人: 人事管理和行政支持

### 第三年团队规划 (50人)
#### 研发中心 (25人)
- **产品研发部** : 前端、后端、算法、测试团队扩充
- **数据科学部** : 新增数据分析和机器学习团队
- **质量保证部** : 专业测试和安全团队

#### 商业中心 (20人)
- **产品管理部** : 产品策略和用户研究团队
- **市场营销部** : 品牌、内容、增长营销团队
- **销售部门** : 企业销售和渠道管理团队
- **客户成功部** : 客户服务和社区运营团队

#### 职能中心 (5人)
- **财务部** : 财务分析和投资者关系
- **人力资源部** : 招聘、培训和企业文化
- **法务合规部** : 法律事务和合规管理

### 人才招聘策略
#### 核心人才获取
1. **技术人才** : 重点从互联网大厂和创业公司挖掘
2. **医学专家** : 与医学院校和医院建立合作关系
3. **商业人才** : 从健康、教育、企业服务行业招聘

#### 激励机制设计
1. **股权激励** : 核心员工给予期权激励
2. **业绩奖金** : 与公司和个人目标挂钩
3. **成长机会** : 提供学习和职业发展平台
4. **企业文化** : 健康优先的工作环境

---

## 💰 财务规划与预测

### 收入预测模型
#### 用户增长预测
```
年份    免费用户    付费个人用户    企业用户    ARR
2024    1万        500           10        50万
2025    10万       5,000         100       500万
2026    50万       20,000        500       2,000万
2027    100万      50,000        1,000     5,000万  
2028    200万      100,000       2,000     1亿
```

#### 收入结构分析
**个人用户收入** :
- 专业版定价: ¥39/月 = ¥468/年
- 用户生命周期价值: ¥1,400 (3年平均)
- 付费转化率: 5% (第1年) → 10% (第5年)

**企业用户收入** :
- 企业版定价: ¥299/月/100用户 = ¥3,588/年
- 平均企业规模: 200用户 = ¥7,176/年
- 企业客户续费率: 85%+

**数据服务收入** :
- 匿名数据授权: ¥10/千用户/月
- 定制研究服务: ¥50万-200万/项目
- 保险合作分成: 用户保费的2-5%

### 成本结构分析
#### 第一年成本预测 (总计: 450万)
```
类别          金额(万)    占比    说明
人员成本      300        66.7%   15人团队年薪
技术基础设施   50         11.1%   服务器、开发工具
营销获客      80         17.8%   内容营销、推广
办公管理      20         4.4%    办公租金、设备
```

#### 第三年成本预测 (总计: 1,800万)
```
类别          金额(万)    占比    说明  
人员成本      1,200      66.7%   50人团队年薪
技术基础设施   200        11.1%   云服务、数据存储
营销获客      300        16.7%   品牌建设、广告投放
办公管理      100        5.5%    办公扩展、管理成本
```

#### 第五年成本预测 (总计: 6,000万)
```
类别          金额(万)    占比    说明
人员成本      3,000      50.0%   100人团队年薪  
技术基础设施   800        13.3%   多平台、国际化
营销获客      1,500      25.0%   规模化营销投入
办公管理      400        6.7%    多地办公、管理
研发投入      300        5.0%    新技术、新产品
```

### 盈利能力分析
#### 关键财务指标
```
年份    营收(万)   成本(万)   利润(万)   利润率    累计融资
2024    50        450       -400      -800%     500万
2025    500       800       -300      -60%      1,500万
2026    2,000     1,800     200       10%       3,000万  
2027    5,000     4,000     1,000     20%       5,000万
2028    10,000    6,000     4,000     40%       8,000万
```

#### 现金流分析
- **第1-2年** : 依靠融资支撑运营,专注产品和用户
- **第3年** : 实现盈亏平衡,现金流转正
- **第4-5年** : 进入快速盈利期,为扩张积累资金

### 融资计划
#### 种子轮 (2024年Q3) - 500万元
**用途分配** :
- 产品开发: 60% (300万)
- 团队建设: 30% (150万) 
- 市场验证: 10% (50万)

**投资人类型** : 天使投资人、早期基金
**估值** : 2,000万元 (25%股份)

#### A轮 (2025年Q2) - 1,500万元
**用途分配** :
- 市场推广: 50% (750万)
- 团队扩张: 30% (450万)
- 产品迭代: 20% (300万)

**投资人类型** : VC机构、战略投资者
**估值** : 8,000万元 (15%股份)

#### B轮 (2026年Q4) - 3,000万元
**用途分配** :
- 市场扩张: 40% (1,200万)
- 技术升级: 35% (1,050万)
- 国际化: 25% (750万)

**投资人类型** : 知名VC、产业基金
**估值** : 3亿元 (10%股份)

#### C轮及后续 (2028年+) - 5,000万+
**战略方向** : 
- 生态建设和并购整合
- 国际市场全面布局  
- IPO或战略退出准备

---

## 🎯 风险评估与应对

### 市场风险
#### 1. 竞争风险
**风险描述** : 大型科技公司推出类似产品
**影响程度** : 高
**应对策略** :
- 建立技术壁垒和专利保护
- 专注细分市场,打造专业品牌
- 快速积累用户数据和网络效应
- 寻求战略合作或收购机会

#### 2. 市场需求风险
**风险描述** : 颈椎健康需求不如预期,用户付费意愿低
**影响程度** : 中等
**应对策略** :
- 持续市场教育和需求培育
- 产品价值验证和效果证明
- 多元化健康功能拓展
- 调整定价策略和商业模式

#### 3. 政策法规风险
**风险描述** : 数字健康监管政策变化
**影响程度** : 中等  
**应对策略** :
- 积极关注政策动向,提前合规
- 参与行业标准制定
- 与监管部门保持良好沟通
- 建立合规团队和制度

### 技术风险
#### 1. 技术迭代风险
**风险描述** : Chrome扩展标准变化,产品兼容性问题
**影响程度** : 中等
**应对策略** :
- 持续跟踪Chrome技术发展
- 多浏览器平台布局
- 建立技术预警机制
- 保持与Google的技术合作

#### 2. 算法效果风险
**风险描述** : 内容感知算法效果不达预期
**影响程度** : 中等
**应对策略** :
- 持续算法优化和用户反馈收集
- 引入更多AI技术专家
- 与学术机构合作研发
- 建立算法效果评估体系

#### 3. 数据安全风险
**风险描述** : 用户数据泄露或隐私争议
**影响程度** : 高
**应对策略** :
- 最小化数据收集,本地存储优先
- 建立严格的数据安全制度
- 定期安全审计和渗透测试  
- 购买相关保险保障

### 运营风险
#### 1. 团队风险
**风险描述** : 核心团队成员离职或内部分歧
**影响程度** : 高
**应对策略** :
- 建立股权激励和留存机制
- 完善团队治理结构
- 培养后备人才梯队
- 建立良好的企业文化

#### 2. 资金风险
**风险描述** : 融资不到位,现金流断裂
**影响程度** : 高  
**应对策略** :
- 多元化融资渠道开发
- 严格成本控制和现金流管理
- 尽早实现盈亏平衡
- 建立应急资金预案

#### 3. 商业化风险
**风险描述** : 用户付费转化率低,商业化失败
**影响程度** : 高
**应对策略** :
- 持续产品价值提升
- 多样化商业模式探索  
- 精准用户获取和运营
- 建立客户成功体系

### 风险控制体系
#### 1. 风险监测机制
- 建立关键指标监控仪表盘
- 定期进行风险评估和更新
- 建立内部风险报告制度

#### 2. 应急响应机制
- 制定各类风险应急预案
- 建立快速决策和响应流程
- 定期进行应急演练

#### 3. 风险分散策略
- 多元化产品和服务组合
- 多样化收入来源结构
- 国际化市场布局

---

## 📊 关键成功指标 (KPI)

### 用户增长指标
#### 获客指标
- **新增用户数** : 月新增用户数量和增长率
- **用户获取成本 (CAC)** : 每获得一个用户的平均成本
- **渠道效果** : 各获客渠道的转化率和ROI
- **病毒系数** : 每个用户平均带来的新用户数

#### 活跃度指标
- **日活跃用户 (DAU)** : 每日使用产品的用户数
- **月活跃用户 (MAU)** : 每月使用产品的用户数  
- **用户留存率** : 1日、7日、30日留存率
- **会话时长** : 用户平均使用时长和频次

### 商业化指标
#### 收入指标
- **月经常性收入 (MRR)** : 每月可预期的订阅收入
- **年度经常性收入 (ARR)** : 年度可预期的订阅收入
- **平均客户价值 (ARPU)** : 每个用户的平均收入贡献
- **客户生命周期价值 (LTV)** : 客户在整个生命周期的价值

#### 转化指标
- **免费到付费转化率** : 免费用户转为付费用户的比例
- **付费用户续费率** : 付费用户的续费比例
- **企业客户获取** : 企业客户数量和合同金额
- **收入增长率** : 月度和年度收入增长率

### 产品体验指标
#### 功能使用指标
- **功能使用率** : 核心功能的用户使用比例
- **配置完成率** : 用户完成个性化配置的比例  
- **错误率** : 产品使用过程中的错误发生率
- **性能指标** : 页面加载速度、响应时间等

#### 用户满意度
- **净推荐值 (NPS)** : 用户推荐产品的意愿度
- **用户满意度评分** : 用户对产品的满意度评价
- **客户服务指标** : 客服响应时间和解决率
- **用户反馈处理** : 用户建议的采纳和改进情况

### 健康效果指标
#### 使用行为指标
- **运动完成率** : 用户完成颈椎运动的比例
- **运动频次** : 用户进行颈椎运动的频率
- **个性化适应** : 用户根据需求调整配置的情况
- **长期坚持** : 用户持续使用产品的时间

#### 健康改善指标
- **主观改善感受** : 用户报告的颈椎状况改善
- **医学效果验证** : 与医疗机构合作的效果研究
- **预防效果** : 颈椎问题发生率的降低情况
- **生活质量提升** : 工作效率和生活质量的改善

### 运营效率指标
#### 团队效率
- **研发效率** : 产品功能开发和发布周期
- **客户获取效率** : CAC与LTV的比值
- **运营效率** : 运营成本占收入的比例
- **团队满意度** : 员工满意度和离职率

#### 财务健康度
- **盈利能力** : 毛利率和净利率
- **现金流状况** : 经营现金流和现金储备
- **成本控制** : 各项成本占收入的比例
- **投资回报** : 各项投资的ROI

### 市场竞争指标
#### 市场地位
- **市场份额** : 在颈椎健康细分市场的占有率
- **品牌知名度** : 品牌在目标用户群的知名度
- **竞争优势** : 与竞争对手的差异化优势
- **行业影响力** : 在行业内的话语权和影响力

#### 生态发展
- **合作伙伴数量** : 战略合作伙伴的数量和质量
- **生态收入占比** : 通过生态合作产生的收入比例
- **开发者生态** : 第三方开发者和应用数量
- **国际化进展** : 海外市场的拓展情况

---

## 🎯 总结与展望

### 项目价值总结
Dogtor作为一个专注于颈椎健康的数字化解决方案,具有以下核心价值:

#### 社会价值
- **解决现实痛点** : 针对日益严重的颈椎健康问题提供预防性解决方案
- **提升生活质量** : 帮助办公人群改善工作健康状况,提高生活质量
- **降低医疗成本** : 通过预防减少后期治疗成本,具有社会效益
- **推动健康意识** : 培养用户的主动健康管理意识和习惯

#### 商业价值
- **市场空间巨大** : 数亿潜在用户群体,千亿级市场规模
- **商业模式清晰** : 多元化收入模式,可持续盈利能力强
- **技术门槛较高** : 内容感知算法和用户体验优化形成竞争壁垒
- **扩展性强** : 可向其他健康领域和平台扩展

#### 技术价值
- **创新算法** : 内容感知旋转算法具有技术先进性
- **用户体验** : 无感知健康干预的设计理念具有推广价值  
- **数据积累** : 大量用户健康行为数据具有研究和商业价值
- **开源贡献** : 技术开源可为社区和行业发展做出贡献

### 成功关键因素
#### 1. 产品差异化
- 专注颈椎健康细分市场,避免同质化竞争
- 技术创新驱动,提供独特的用户价值
- 持续优化用户体验,建立使用习惯

#### 2. 市场策略
- 精准定位目标用户群体,高效获客
- 建立专业品牌形象,获得用户信任
- 多元化商业模式,确保收入可持续

#### 3. 团队执行
- 组建专业多元化团队,保证执行力
- 建立学习型组织文化,快速适应变化
- 合理股权激励机制,保持团队稳定

#### 4. 资金支持
- 分阶段融资规划,保证发展资金充足
- 合理成本控制,延长资金使用周期  
- 尽早实现盈亏平衡,降低资金风险

### 长期发展愿景
#### 5年愿景: 成为颈椎健康领域领导者
- 用户规模达到千万级别
- 年营收规模达到亿元级别  
- 在颈椎健康细分市场占据主导地位
- 建立完整的健康生态系统

#### 10年愿景: 构建职业健康生态平台
- 扩展至更多职业健康领域
- 成为企业健康管理的标准解决方案
- 与医疗体系深度融合,形成完整健康服务链
- 推动职业健康行业标准和政策发展

#### 终极愿景: 让健康融入每个人的工作生活
- 通过技术创新让健康管理变得简单自然
- 建立全球化的健康数据和服务平台  
- 成为数字健康领域的标杆企业
- 为人类健康事业做出重要贡献

### 行动建议
基于以上分析,建议立即启动以下关键行动:

#### 短期行动 (3个月内)
1. **完善产品开发** : 优化核心功能,提升用户体验
2. **种子用户获取** : 通过精准渠道获得1000名种子用户  
3. **商业模式验证** : 测试付费功能,验证商业模式可行性
4. **团队建设** : 完成核心团队招募,建立基础组织架构

#### 中期行动 (6-12个月)
1. **规模化增长** : 扩大用户获取,达到10万用户规模
2. **企业市场进入** : 开发企业版产品,获得首批企业客户
3. **融资准备** : 完成A轮融资,获得发展资金支持
4. **品牌建设** : 建立专业品牌形象,提升市场影响力

#### 长期行动 (1-3年)
1. **市场领导地位** : 在细分市场建立领导地位
2. **生态系统建设** : 构建完整的健康生态系统
3. **国际化布局** : 进入海外市场,实现全球化发展
4. **战略规划** : 为IPO或战略退出做好准备

Dogtor项目具备了成功的所有要素:明确的市场需求、创新的技术方案、可行的商业模式和专业的执行团队。通过科学的规划和坚决的执行,有望在数字健康领域创造出一个成功的商业案例,为用户、社会和投资人创造巨大价值。

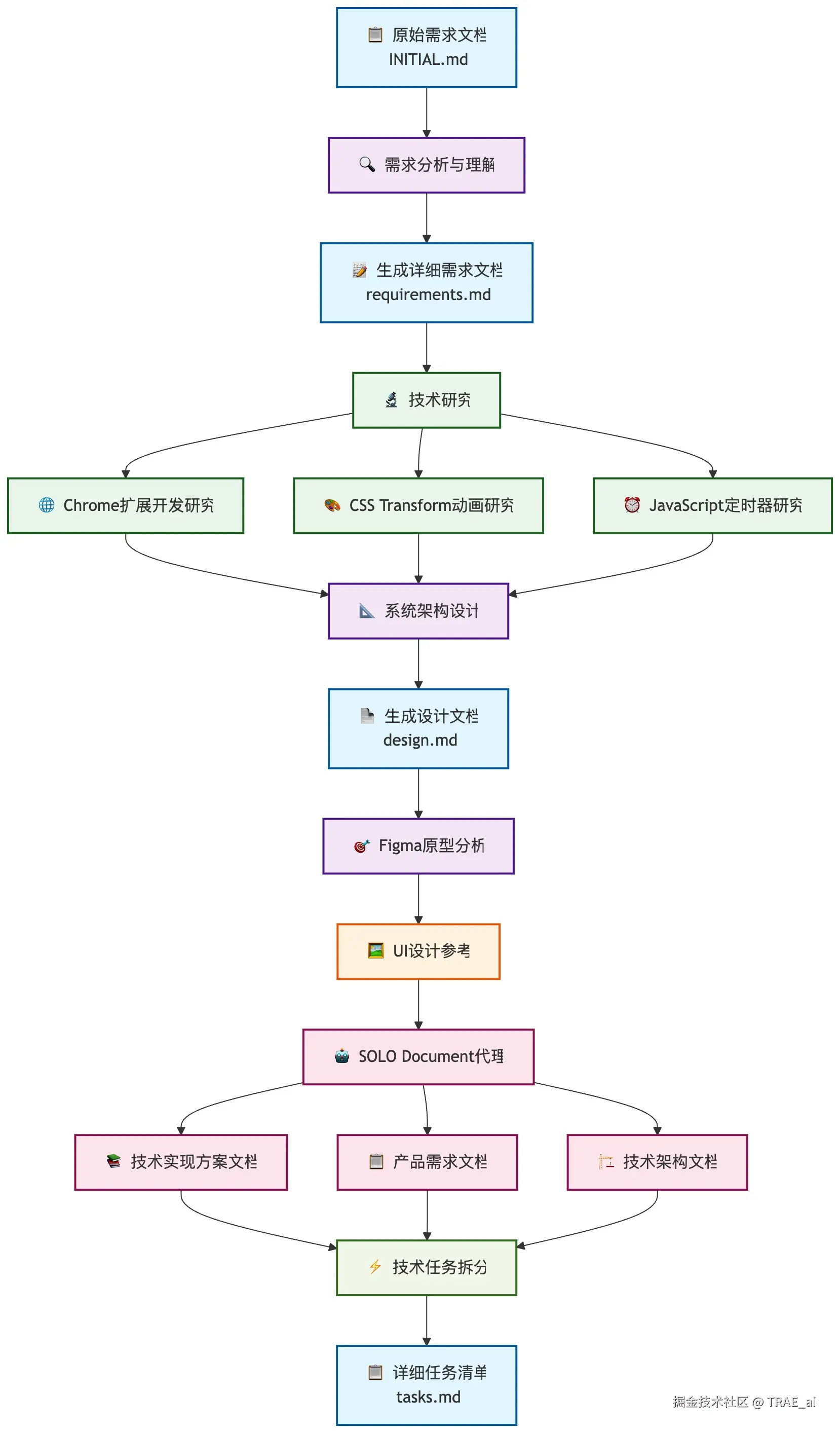
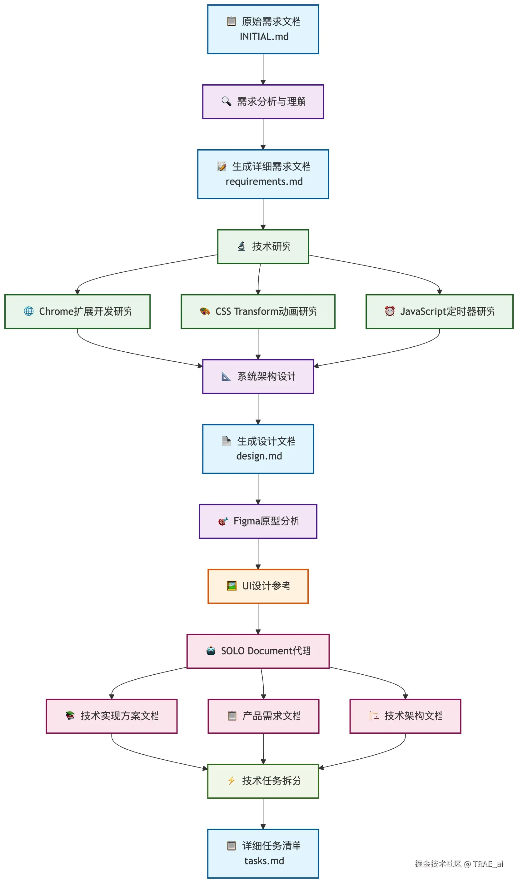
产品方案和技术方案设计

SOLO 文档设计

可落地的任务拆分

文档开发总结

MVP 开发阶段(25 分钟)

基于文档和任务规划开发

观察 TODO List,开始实时跟随

第一阶段拆分 8 个任务

基于我提供的 logo,调用命令给出不同分辨率的 png 文件

MVP 版本开发完成(耗时 25 分钟)

功能调试(60 分钟)

bug1: 旋转过渡

正当我看 3 个解决方案时,TRAE 自作主张地决定采用方案 1+方案 3 结合的方式开始开发,导致了后续的进一步失控。

bug2: 旋转失败,增加了不预期的视频播放不旋转逻辑

这次 Bug 修复,加深了 2 个问题:

  1. 旋转从旋转偏离加剧成了不会旋转
  2. 擅自采纳了方案 3,增加了 feature:当人正在打字或者观看视频时,跳过旋转避免打扰。这个 feature 倒也合理,但是问题是这个 feature 导致所有网页都识别成了视频页面(好像是靠 div 的关键词模糊匹配的)

bug3: 点击测试旋转按钮失败(花费 50 分钟,回滚)

灾难级修复,还好在这之前做了 commit(在现在 Agent 能力还有限的情况下,建议提供 Hooks 能力或者增加一些 workflow 机制来及时提交)

截屏2025-08-20 11.22.28.png

bug 后续:

观察到现象: 在 trae.ai 官网上旋转存在旋转过度的问题,但是在 github 和飞书文档页面能够正常旋转

发现了华点,实际上他的旋转中心是整个网页的中心,而不是浏览器视区的中心。

我和 AI 交流的时候截了张意义不明的图,并且说要用中心为轴旋转。AI 去看了代码觉得自己就是用的“中心”旋转,然后就开始“发散型”修复,导致整个插件不可用。

这暴露了人类缺陷描述的局限,以及 AI 对真实世界现象的感知缺乏。

经验教训:

用户视角聊需求,技术视角讲问题

很多初次 Vibe Coding,或者没有多少产品开发经验的朋友往往会反过来做。

你是否提过这样的需求:

  • 我要做一个视频剪辑网站,用户可以上来 AI 剪视频,加特效。

  • 我要做一个体重管理 APP,有目标体重设定,体重曲线看板,食物卡路里计算功能。

你是否这样描述过 bug:

  • 按钮边框改成圆角,文字的位置看着很不舒服,图片的间距也要放大点。

  • 登录状态有问题,经常登录失败或者掉线

我们需要转变思维,需求描述要从用户的交互路径详细描述,具体到设计布局,交互链路,而问题描述恰恰相反,我们不能光描述现象,而是要转过身后退一步,切到 Coding Agent 的视角看定义这个缺陷。

虽然很多问题,人类也不知道具体的原因是什么,特别是 Vibe Coding 的情况下。但是我们可以把问题讲的具体一点,比如,按钮边框改成圆角的 case,可以通过 DOM 路径(通过一些工具抓取)、文字描述(确认和取消对应的按钮边框)或者截图的方式让模型能够将注意力投射到你关注的 UI 元素;登录状态的 case,可以描述成登录成功后,刷新页面,登录态失效,请检查登录状态存储管理方式。

除了描述清楚问题以外,我还特别建议让 AI 养成加日志和自主调用 MCP 工具排查的好习惯。

及时止损

99%的 Vibe Coder 可能都遇到过这样的现象:某个缺陷,让 AI 修了好多次都修不好。

更糟糕的是,在每一次修复都会引入更多的非常规逻辑,如一次性测试脚本,无效日志,mock 逻辑等,和这次修复有关的代码内容也急剧增加撑大上下文,对下一次的修复带来雪上加霜的影响。

人类阶段性管理的过程中要有及时止损的意识,如果出现多次修复未果的情况,要么是人类描述的缺陷有歧义,要么是 AI 在调用某些 API 或者获取某些数据时遇到了阻塞性问题无法绕过。因此这时候我们有必要分析一下前面修复过程中遇到的问题,将问题和修复记录总结压缩,新开会话,引入错误修复记录作为示范,重新描述和定义问题,让 AI 从头开始思考和修复。

给上下文留足保护空间

虽然大模型往往拥有 100k 以上的上下文空间,但是这并不代表它能够捕获每一个输入细节,特别是多话题的历史。

不要指望像聊天软件一样的对待上下文,代码编写是一件严肃专业的事情,我们用上下文工程给予 AI 必要充分的信息,不要人为地制造噪音。如果想要在做 A 任务的时候,穿插 B 任务,可以采用新开一个 Agent 构建独立上下文的方式。

过多的轮次导致重要信息的稀释,即使是在处理同一个需求点,我们也建议做周期性的任务总结,将重要的信息浓缩沉淀到文档之中,避免上下文过大导致的效果损失。

版本控制,定时总结

如果这个世界上没有 git 的话,Vibe Coding 时代也会创造一个 git 出来,因为版本控制对 Vibe Coding 太重要了。我们可以同时用 git worktree 并行三个技术方案,也可以 git commit 记录阶段性进展,也可以 git revert 去回滚记录。我们要做每个功能和任务层面的版本控制,并且及时地压缩上下文,或者清空会话,保持上下文整洁。同时也要合理地利用 AI 编码工具自带的检查点和回退机制,避免错误加深。

推倒重来虽然有点苦涩和反直觉,但是对于很多严重走偏的任务来说,与其在现有的废墟中持续演进,不如吸取经验教训推倒重来。推倒重来并不是单纯的回滚,而是能够带着经验重新开始:

  • 让 AI 总结失败的技术路径,沉淀成文档

  • 利用 AI 编码工具的 checkpoint 回滚代码版本

  • 吸取失败经验,让 AI 重新考虑技术选型,生成多个技术方案,并根据之前的经验文档,慎重比较评估

  • 在新的会话轮次中,适当降低对 AI 的信任感,带有经验地对 AI 纠偏

维护上下文和修改记录

让 AI 在迭代演进工程的过程中,记录每一轮的上下文、用户需求、思考路径以及最终的修改记录,生成 Vibe Coding 孪生的演进文档(如 CONTEXT.md,CHANGELOG.md),用于追踪问题引入和需求迭代,方便人类管理和维护 AI 产出,和 AI 协同进行阶段性评估。

增加文档

提交仓库

鸣谢主办方

TODOs

更多资料点击链接查看:tcn0t06t3c8f.feishu.cn/docx/N7Q8dV…