MCP第2章:应用案例合集(cline+cherry studio+n8n+dify)

748 阅读9分钟

本系列文章:

MCP第1章:MCP基础理论(从基本概念到通信原理)

MCP第2章:应用案例合集(cline+cherry studio+n8n+dify)

MCP第3章:开发案例合集(typescript-sdk + python-sdk)

MCP第4章:常用mcp servers和使用案例

MCP第5章:通过inspector调试mcp server

MCP第6章:通过cloudflare对MCP调用过程抓包分析

MCP第7章:常用mcp client工具(trae+cline+cherrystudio)

1. 概述

文章介绍了 MCP 在 cline、cherry studio、n8n、dify 等工具中的应用案例,包括生成北京一日游攻略、获取财经新闻、编写公众号文章、规划长沙三日游等。

2. cline通过mcp生成北京一日游出行攻略

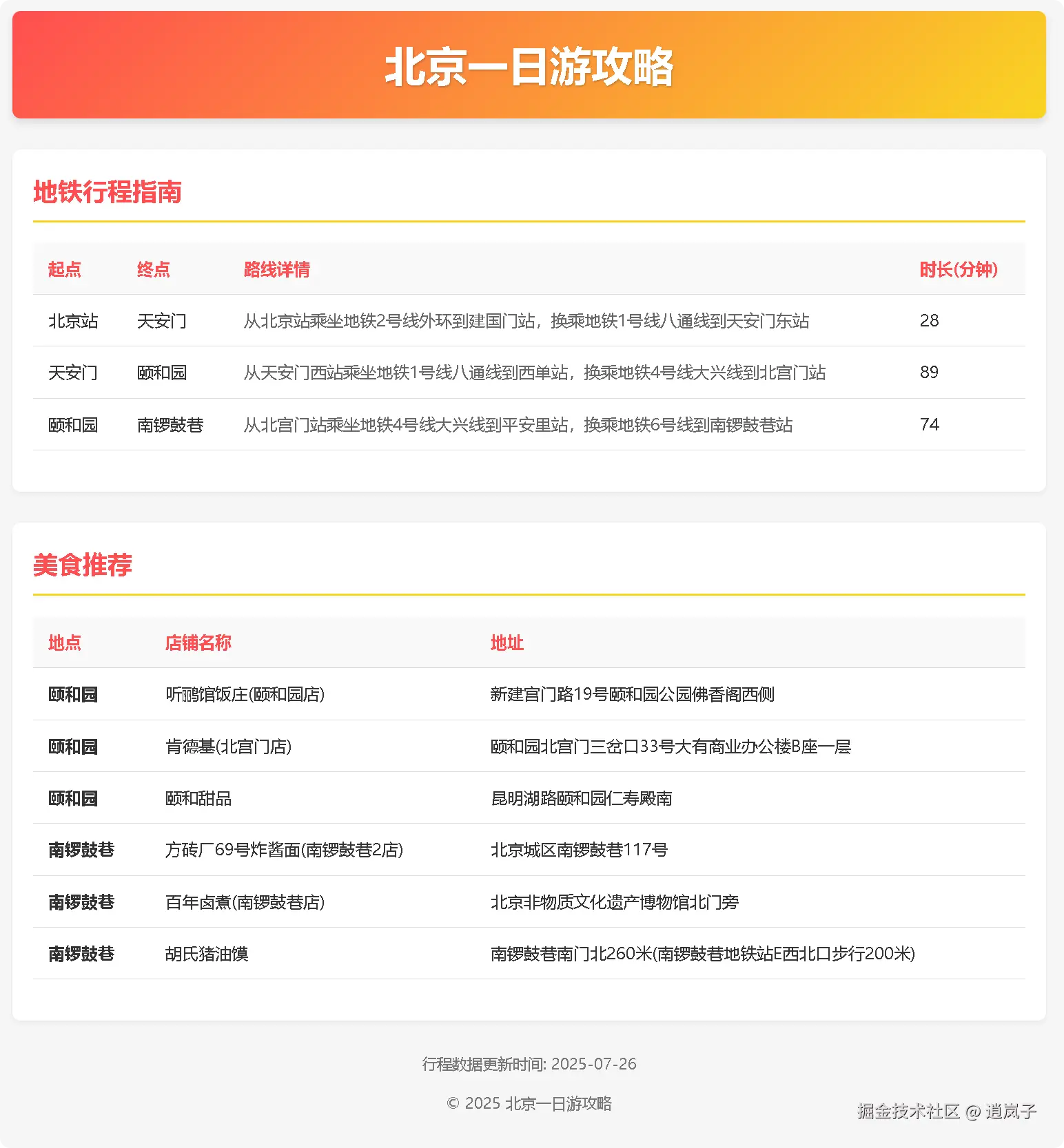
2.1. 效果展示

本案例通过 vscode cline 插件 连接 高德 mcp server 将一步步自动生成一个网页,网页效果如下:

2.2. Cline介绍

在开发者社区,Cline 被誉为“程序员的副驾驶”。它不仅能写代码,还能帮你测试和部署,省去大量重复劳动。

Cline 的核心优势在于它的任务分解能力。你给它一个复杂需求,比如“写个电商网站后台”,它会自动拆成小步骤,逐一搞定代码、数据库和 API 调用。MCP 的加持让它能控

制浏览器、编辑文件甚至运行终端命令,像个真正的助手。最骚的是,它还能通过 MCP 调用外部工具,比如从服务器拉取模板,或者直接推送代码到 GitHub。界面简洁,命令行风格,上手后效率爆表。

2.3. 安装VSCode和Cline

Cline是VSCode的一个插件,在安装VSCode的基础上,在插件市场安装Cline即可。

2.4. Cline的设置

设置使用的大模型:点击右上角的齿轮配置API信息举例1:如下是使用硅基流动的平台:

API Provider 可以选 OpenRouter,Qwen(阿里百炼), DeepSeek 等

添加完毕后,输入框下面这排按钮可以点击进行查看和切换

2.5. 添加 mcp server

2.5.1. 添加 filesystem mcp server

在 cline 的 mcp server 市场中添加 mcp server

2.5.2. 添加 mysql mcp server

需要 cmd 能执行 mysql 命令 ,也就是需要添加到环境变量的 path 中:D:\soft\server\mysql-5.7.35-winx64\bin

https://smithery.ai/server/mysql-mcp-server?code=3441f8c8-70d2-4677-a8da-3770bb5dab1f

填写对应信息

生成的配置可以尝试使用,如果报错,需要打开 github 地址去获取配置

打开 github 的地址:

https://github.com/designcomputer/mysql_mcp_server

添加后,显示正常

2.5.3. 添加高德地图 mcp

http://mcp.so/zh

{
  "mcpServers": {
    "amap-maps": {
      "command": "npx",
      "args": [
        "-y",
        "@amap/amap-maps-mcp-server"
      ],
      "env": {
        "AMAP_MAPS_API_KEY": "b314e24b7e72685bb5d23b6c544751ca"
      }
    }
  }
}

添加到 cline

申请高德地图 api:

console.amap.com/

创建应用:

添加 key:

获取到 key

2.6. 执行需求案例

提示词:

现在交给你一个任务,编写一个北京一日游的出行攻略

1、从高德地图的MCP服务中获取北京站到天安门、天安门到颐和园、颐和园到南锣鼓巷的地铁线路,并保存在数据库being_trip的表subway_trips中。

2、从高德地图的MCP中获取颐和园、南锣鼓巷附件的美食信息,每处获取三家美食店铺信息,并将相应的信息存入表location_foods中。

3、在工作目录d:/project/AI/MCP/MCP_TEST下创建一个新的文件夹,命名为“北京旅行"在其中创建两个txt,分别从数据库中将两个表的内容提取出存放进去。

4、最后根据txt中的内容,生成一个精美的html前端展示页面,并存放在该目录下。

输入提示词后,先选 plan 模式,再点发送

提示需要切换到 Act 模式开始实施,点击 Act 后会继续执行

最终结果如下

3. cherry studio通过mcp北京一日游出行攻略

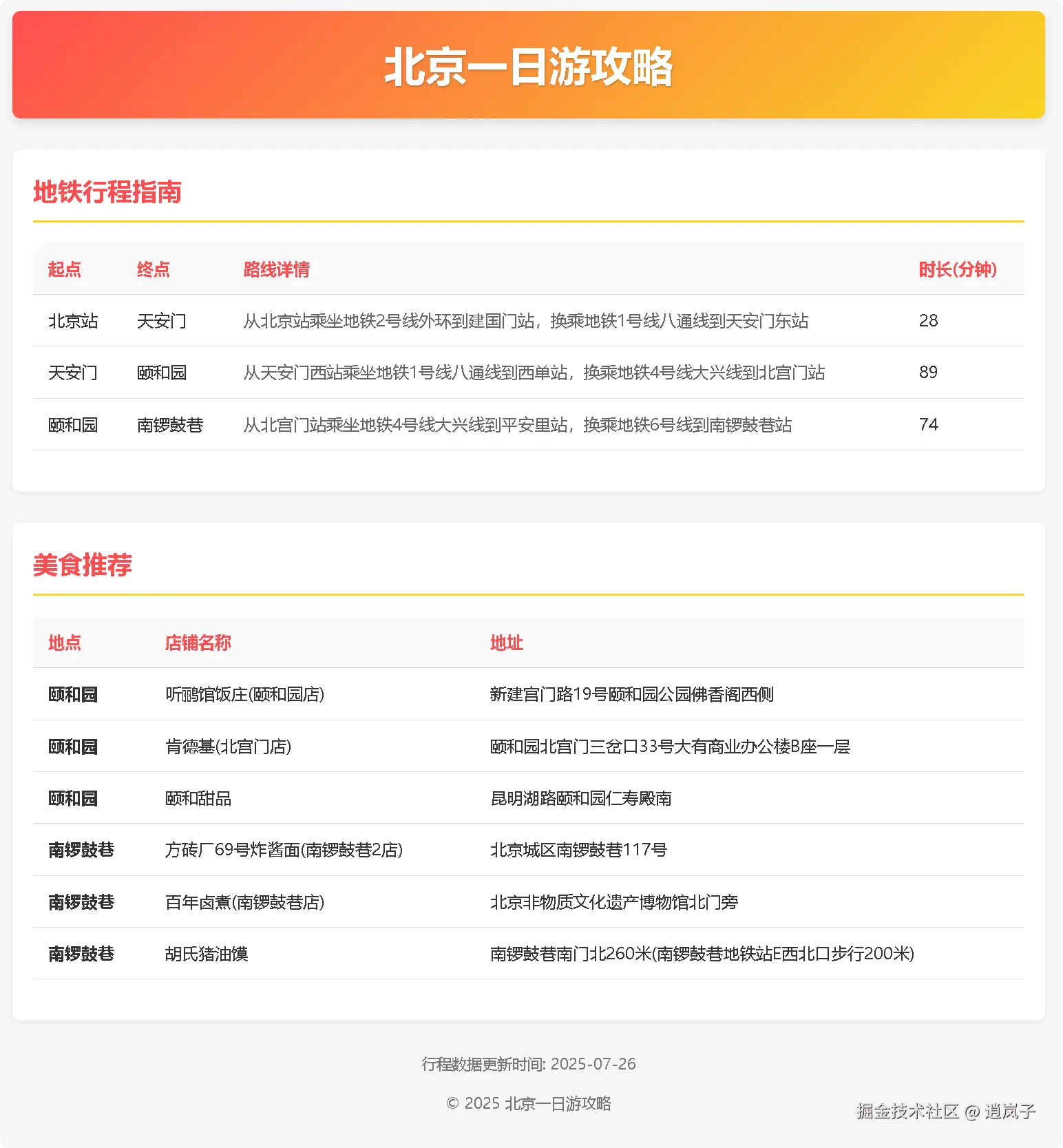
3.1. 效果展示

本案例通过 cherry studio 连接 高德 mcp server 将一步步自动生成一个网页,网页效果如下:

3.2. Cherry Studio 介绍

Cherry Studio是一款集多模型对话、知识库管理、AI 绘画、翻译等功能于一体的全能 AI 助手平台。支持Windows,Linux 和 Mac。

同时,CherryStudio提供了一个简洁便于操作的可视化页面,通过简单的配置即可开启MCP服务。非常适合大众用户用于构建“低代码智能流程”。

3.3. 安装Cherry Studio

CherryStudio的下载地址:cherry-ai.com/

3.4. 配置大模型

3.5. 添加 mcpserver

需要一个个添加

{
  "mcpServers": {
    "fs": {
      "autoApprove": [],
      "disabled": false,
      "timeout": 60,
      "type": "stdio",
      "command": "npx",
      "args": [
        "-y",
        "@modelcontextprotocol/server-filesystem",
        "d:/project/AI/MCP/MCP_TEST"
      ]
    }
  }
}
{
  "mcpServers": {
    "mysql": {
      "disabled": false,
      "timeout": 60,
      "type": "stdio",
      "command": "uvx",
      "args": [
        "--from",
        "mysql-mcp-server",
        "mysql_mcp_server"
      ],
      "env": {
        "MYSQL_HOST": "localhost",
        "MYSQL_PORT": "3306",
        "MYSQL_USER": "root",
        "MYSQL_PASSWORD": "zhirui@888",
        "MYSQL_DATABASE": "being_trip"
      },
      "autoApprove": [
        "execute_sql"
      ]
    }
  }
}
{
  "mcpServers": {
    "amap-maps": {
      "command": "npx",
      "args": [
        "-y",
        "@amap/amap-maps-mcp-server"
      ],
      "env": {
        "AMAP_MAPS_API_KEY": "b314e24b7e72685bb5d23b6c544751ca"
      }
    }
  }
}

添加成功

3.6. 功能测试

按住 ctrl 键,勾选上 mcp 服务

在输入框输入如下提示词:

现在交给你一个任务,编写一个北京一日游的出行攻略

1、在工作目录D:\project\AI\MCP\MCP_TEST下创建一个新的文件夹,命名为“北京旅行2”

2、从高德地图的MCP服务中获取北京站到天安门、天安门到颐和园、颐和园到南锣鼓巷的地铁线路,并保存在“北京旅行”目录下的"地铁路线.txt"文件中

3、从高德地图的MCP中获取颐和园、南锣鼓巷附件的美食信息,每处获取三家美食店铺信息,并保存在“北京旅行”目录下的"周边美食.txt"文件中

4、最后根据txt中的内容,生成一个精美的html前端展示页面,并存放在该目录下

效果:

预览的效果

且发现相关目录下文件已经创建

4. n8n 通过MCP 获取今日财经新闻

4.1. 案例效果:

通过tavily帮我查询今日财经新闻

📎n8n-mcp.json.json

4.2. n8n 介绍

n8n 是一款功能强大的开源自动化工具,专注于连接各类应用程序、服务和 API,帮助用户构建自动化工作流程,实现数据的无缝流转与任务的自动执行。

它支持跨平台运行,兼容 Windows、Linux 和 Mac 操作系统,满足不同用户的使用环境需求。

n8n 提供了直观易用的可视化操作界面,用户无需深入编写复杂代码,通过拖拽节点、配置参数等简单操作,即可快速搭建出符合自身需求的自动化流程。无论是数据同步、信息通知、文件处理,还是多步骤的业务流程自动化,都能轻松应对。

非常适合企业团队、开发者以及普通用户用于构建 “无代码 / 低代码自动化流程”,大幅提升工作效率,减少重复劳动。

4.3. n8n 安装

# 全局安装 n8n
npm install -g n8n

# 安装完成后,直接运行
n8n start

4.4. MCP 节点介绍

在 n8n 中,用于支持 mcp 调用的有两种节点:

  1. n8n 中原生的节点
  2. 社区节点

下面分别介绍

4.4.1. 原生节点

只支持 SSE 模式

4.4.2. 社区节点(本例使用)

4.4.2.1. 添加 n8n mcp 社区节点

4.4.2.2. 在工作流中使用

在节点列表可以查看到添加的社区节点

4.5. 节点配置

4.5.1. 配置普通触发节点

用于触发流程

4.5.2. 配置 AI Agent 节点:

配置如下:

{{ "Choose proper tool for user input:" + $json.chatInput }}

4.5.3. 配置模型节点

4.5.4. 配置 MCP 节点

4.5.4.1. 配置【工具列表】节点

配置 mcp server

npx

-y tavily-mcp@latest

TAVILY_API_KEY=tvly-dev-qgxxx7YYpTvomq

4.5.4.2. 配置【工具调用】节点

配置参考:docs.n8n.io/advanced-ai…

配置 mcp server,方式同 3.4.1 的【工具列表】节点配置

4.6. 效果测试

提示词:

通过tavily帮我查询今日财经新闻

正在执行...

执行完成:

查看调用记录:

5. cline + MCP = 公众号编写大师

5.1. 案例效果:

5.2. 安装 cline 和 插件

cline 插件配置参考上面的《cline通过mcp生成北京一日游出行攻略》配置

5.2.1. Fetch MCP server

Fetch 用于网页抓取,搜索后,点击 install 进行安装

5.2.2. tavily MCP Server

tavily 用于搜索引擎的支持

先需要去获取 Tavily 的 apikey,通过 github 账号登录即可

app.tavily.com/home

安装 Tavily 插件

5.3. 抓取文章

提示词:

从连接[x.ai/blog/grok-3]获取内容,已 markdown 格式写入到@/docs/grok3.md 中

点击 save

5.4. 翻译为中文

继续输入提示词:

你是一名资深机器学习领域编辑,同时具备优秀的文笔。请将文章转写为中文,确保段落清晰,文字连贯,可读性强。必要地调整段落结构,确保内容具备良好的逻辑性。

也可以用下面简短的提示词,但是效果没上面的好:

翻译为中文

翻译完成

5.5. 新插入补充的内容

提示词:

使用tavily搜索,并解释什么是LiveCodeBench。将文字整理为合适的段落,放入 @/docs/grok-3.md 中合适的位置。帮助读者更全面地学习。

点击保存

6. dify使用高德mcp server获取近3天天气预报

6.1. 案例效果

输入:请规划长沙三日游攻略,包含天气信息

6.2. 获取高德 mcp server sse 配置

高德官网:

tengyun-console.amap.com/dev/index

点击进去开发平台

6.3. 添加用于支持 mcp 的插件

图上 1 号的插件用于工作流,图上 2 号的插件用于智能体

6.4. 在智能体中使用 mcp

6.4.1. 创建智能体

  1. 提示词:你是一个专业的旅游助手
  2. 绑定 mcp 工具,发现添加的工具无法再编辑配置
  3. 输入内容:查询广州近三天天气
  4. 输出结果

6.5. 在工作流中使用 mcp

6.5.1. 开始节点

变量名称、显示名称:query

6.5.2. agent 节点

  1. 添加插件 ReAct(支持 MCP 工具)
  2. 选择在个人设置中配置的模型
  3. MCP 服务器配置:

{

"amap-maps-streamableHTTP": {

"url": "mcp.amap.com/sse?key=b31…"

}

}

  1. 提示词:

你是一个旅游咨询助手,善于制定旅游攻略,提供旅游信息

6.5.3. 结束节点

6.6. 点击运行

输入:请规划长沙三日游攻略,包含天气信息

效果如下:

7. 后续案例更新中...