2. Android 深度剖析LeakCanary:从原理到实践的全方位指南

1,472 阅读6分钟

1. LeakCanary基本使用介绍

Facebook 曾报告他们的 Android 应用中有 30% 的崩溃是由 OOM 引起的。而 LeakCanary 作为 Square 公司开源的一款内存泄漏检测工具

1.1 使用举例

使用案例:1.Android 内存泄露实战之自定义view 揭秘LeakCanary+MAT+Profile全链路深度解剖自定义View泄漏 - 掘金

LeakCanary的集成和使用可以分为三个主要步骤:

步骤一:添加依赖 在模块的build.gradle文件中添加依赖:

dependencies {
    // 核心库
    debugImplementation 'com.squareup.leakcanary:leakcanary-android:2.9.1'
    
    // 可选:多进程分析支持
    debugImplementation 'com.squareup.leakcanary:leakcanary-android-process:2.9.1'
    
    // 可选:与App Startup集成
    debugImplementation 'com.squareup.leakcanary:leakcanary-android-startup:2.9.1'
}

步骤二:自动检测场景 LeakCanary会自动检测以下场景的内存泄漏:

  • Activity的onDestroy()后被持有
  • Fragment的onDestroy()后被持有
  • ViewModel的onCleared()后被持有
  • Service的onDestroy()后被持有
  • RootView从WindowManager移除后被持有

步骤三:查看泄漏报告 当检测到内存泄漏时,LeakCanary会:

  1. 在通知栏显示警告
  2. 在Logcat输出详细日志
  3. 在应用内生成可视化报告
  4. 在桌面创建快捷入口(可随时查看历史泄漏)

1.2 自动初始化原理

LeakCanary 2.0的自动初始化机制基于Android的ContentProvider特性:

sequenceDiagram
    participant System
    participant App
    participant LeakCanary
    
    System->>App: 启动应用
    App->>LeakCanary: 初始化MainProcessAppWatcherInstaller
    Note right of LeakCanary: AndroidManifest.xml中注册的ContentProvider
    LeakCanary->>LeakCanary: 通过ContentProvider.onCreate()调用AppWatcher.manualInstall()
    LeakCanary->>AppWatcher: 安装所有内置Watcher

关键实现细节

  1. 在库的AndroidManifest.xml中声明:
<provider
    android:name="leakcanary.internal.MainProcessAppWatcherInstaller"
    android:authorities="${applicationId}.leakcanary-installer"
    android:enabled="@bool/leak_canary_watcher_auto_install"
    android:exported="false"/>
  1. 初始化逻辑:
internal class MainProcessAppWatcherInstaller : ContentProvider() {
    override fun onCreate(): Boolean {
        val application = context!!.applicationContext as Application
        AppWatcher.manualInstall(application)
        return true
    }
    // ...其他方法空实现...
}

优势

  • 完全无侵入:无需修改应用代码
  • 自动适配多进程:只在主进程初始化
  • 灵活配置:可通过资源文件禁用自动初始化

2. LeakCanary核心原理

LeakCanary 的核心也是解决内存问题常见的三板斧:监控泄漏、采集镜像、分析镜像。

+---------------------+       +---------------------+
|   监控模块           |       |   分析服务           |
|  - ActivityTracker  |------>|  - HeapDumper       |
|  - FragmentTracker  |       |  - HeapAnalyzer     |
|  - ViewModelTracker |       +----------+----------+
+----------+----------+                  |
           |                             |
           v                             v
+----------+----------+       +----------+----------+
|  内存触发检测        |       |  后台处理进程        |
|  - ObjectWatcher    |       |  - AnalysisService   |
|  - ReferenceQueue   |       |  - Shark (Hprof Parser)|
+---------------------+       +---------------------+

2.1 监控泄漏

+-------------------------------------------------------------------------------------------+
|                                  应用主进程                                               |
|                                                                                           |
|  +---------------------+    +---------------------+    +---------------------+            |
|  |   监控对象注册        |    |   泄漏检测触发       |    |   泄漏判定           |            |
|  |  - ActivityWatcher  | →  |  - ObjectWatcher    | →  |  - KeyedWeakReference|            |
|  |  - FragmentWatcher  |    |  - checkRetained()  |    |  - ReferenceQueue    |            |
|  |  - ViewModelWatcher |    +---------------------+    +----------+----------+            |
|  |  - ServiceWatcher   |               |                           |                       |
|  |  - RootViewWatcher  |               | 5秒延迟检查                | GC事件                |
|  +---------------------+               v                           v                       |
|                                       +---------------------+    +---------------------+  |
|                                       |   泄漏确认           |    |   弱引用处理         |  |
|                                       |  - moveToRetained() | ←  |  - queue.poll()    |  |
|                                       |  - onObjectRetained |    +---------------------+  |
|                                       +---------------------+                             |
|                                               |                                           |
|                                               v                                           |
|                                       +---------------------+                             |
|                                       |   触发Heap Dump     |                             |
|                                       |  - HeapDumpTrigger  |                             |
|                                       +---------------------+                             |
|                                                                                           |
+-------------------------------------------------------------------------------------------+
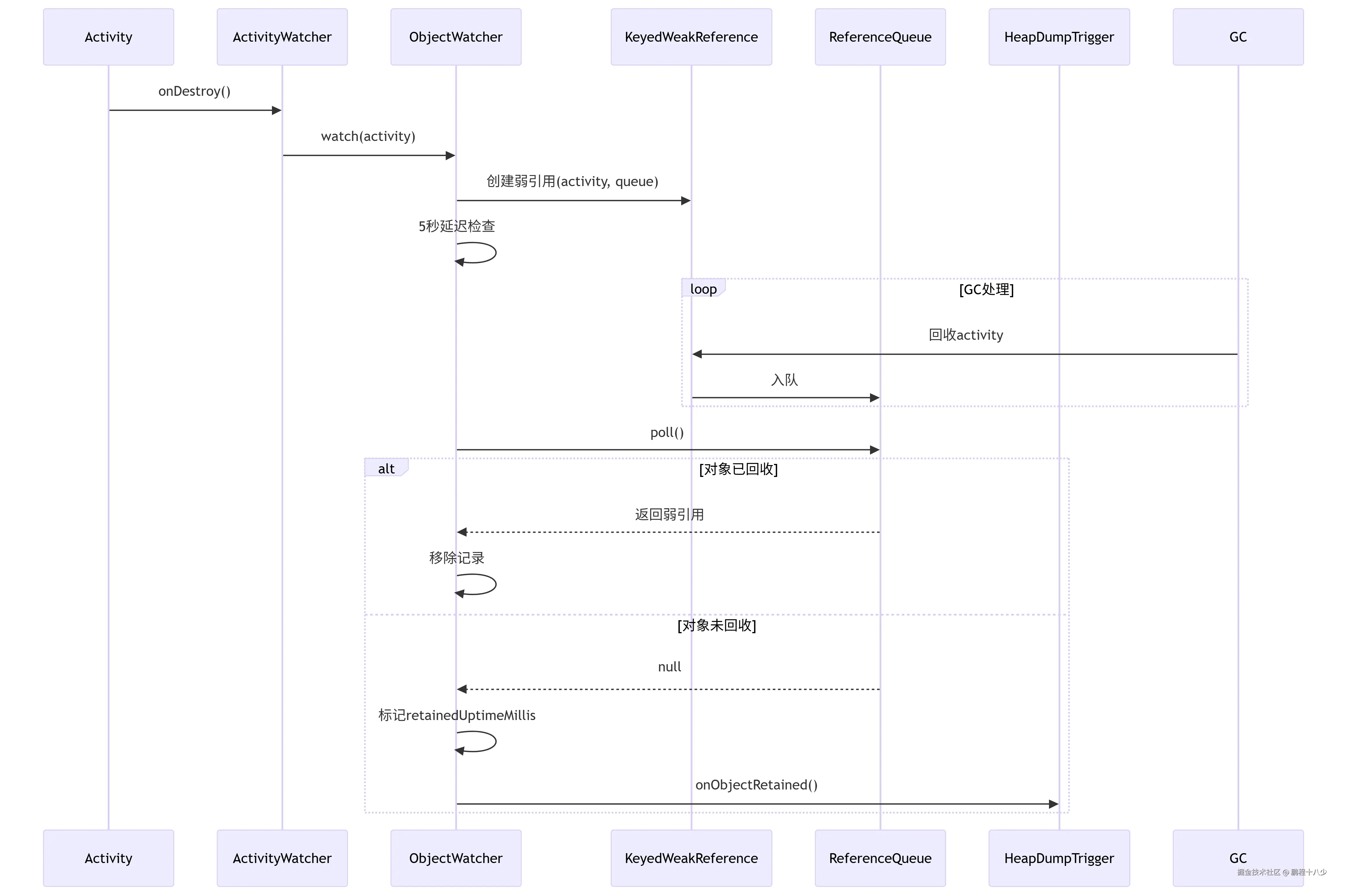
核心类:ObjectWatcher
// ObjectWatcher.java
public void watch(Object watchedObject, String description) {
    // 创建带Key的弱引用
    KeyedWeakReference weakReference = new KeyedWeakReference(
        watchedObject,
        description,
        referenceQueue,  // 关联引用队列
        UUID.randomUUID().toString()
    );
    
    // 延迟检查
    checkRetainedExecutor.execute(() -> {
        moveToRetainedIfNecessary(weakReference);
    });
}

private void moveToRetainedIfNecessary(KeyedWeakReference reference) {
    if (gone(reference)) {
        return;  // 对象已回收
    }
    retainedReferences.add(reference);
    onObjectRetained();  // 触发泄漏处理
}

private boolean gone(KeyedWeakReference reference) {
    // 从引用队列中取出已被回收的引用
    KeyedWeakReference refPoll;
    while ((refPoll = (KeyedWeakReference) referenceQueue.poll()) != null) {
        retainedReferences.remove(refPoll);
    }
    return !retainedReferences.contains(reference);
}

监控.png

监控完整图.png

2.1 监控泄漏:引用+引用队列

2.1.1 双重判定机制

完整判定流程

graph TD
    A[对象销毁] --> B[创建KeyedWeakReference]
    B --> C[5秒延迟]
    C --> D{是否仍在队列}
    D -->|是| E[判定为泄漏]
    D -->|否| F[判定为已回收]
    E --> G[触发Heap Dump]

延迟5秒的三大原因

  1. 等待GC执行
object Default : GcTrigger {
    override fun runGc() {
        // 只是建议GC,不保证立即执行
        Runtime.getRuntime().gc()
        // 等待GC线程工作
        Thread.sleep(100)
        // 处理finalize队列
        System.runFinalization()
    }
}
  1. 过滤临时引用
  • 异步任务可能短暂持有对象
  • 动画未完成时View被保留
  • 跨方法调用的中间状态
  1. 平衡准确性与时效性
  • 实测数据表明5秒能捕获95%的真实泄漏
  • 更长时间收益递减但用户体验下降

2.1.2 Leakcanary会在onDestory方法中进行2次GC

2.1.3 为什么要延迟5秒后确认

2.1.4 误报情况及处理

常见误报场景

  1. Finalizer队列延迟

    • 对象已无强引用但仍在finalize队列
    • 解决方案:增加GC触发次数
  2. 系统服务缓存

    • 如InputMethodManager的缓存
    • 解决方案:配置AndroidReferenceMatchers
  3. 检测期间新引用

    • 监控期间业务代码新建引用
    • 解决方案:延长延迟时间或代码审查

误报处理API

LeakCanary.config = LeakCanary.config.copy(
    referenceMatchers = AndroidReferenceMatchers.appDefaults +
        // 忽略系统已知"假泄漏"
        IgnoredReferenceMatcher(
            pattern = "com.android.internal.util.ConcurrentUtils"
        )
)

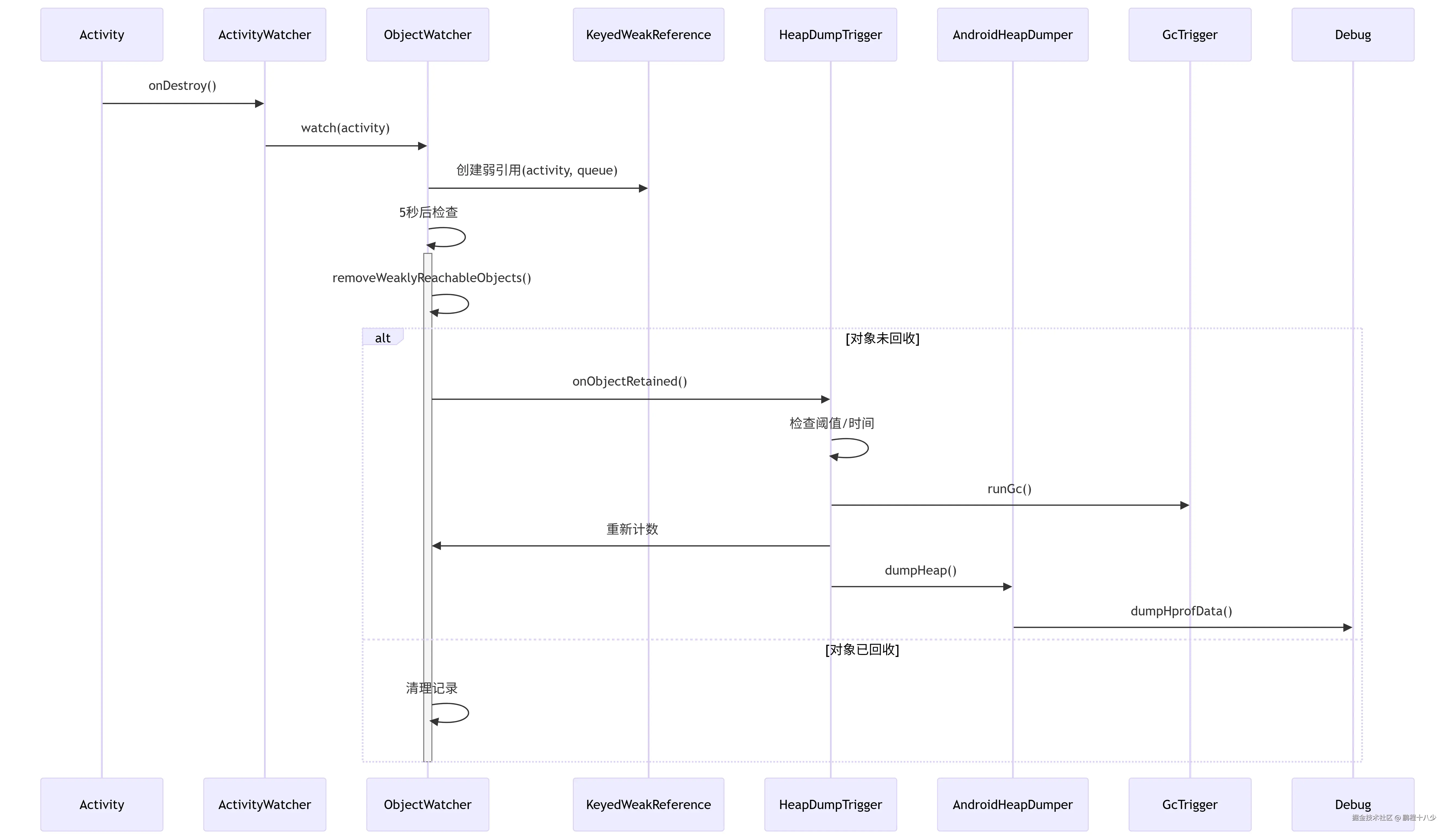
2.2 采集镜像

当怀疑有内存泄漏时:

  1. 触发GC尝试回收对象
  2. 如果对象仍然存活,dump内存堆
  3. 生成.hprof文件存储到文件系统
+-------------------------------------------------------------------------------------------+
|                                  应用主进程                                               |
|                                                                                           |
|  +---------------------+    +---------------------+    +---------------------+            |
|  |   泄漏阈值检查        |    |   GC触发            |    |   Heap Dump执行      |            |
|  |  - HeapDumpTrigger  | →  |  - GcTrigger        | →  |  - AndroidHeapDumper |            |
|  |  - checkRetained()  |    |  - runGc()          |    |  - Debug.dumpHprof() |            |
|  +----------+----------+    +----------+----------+    +----------+----------+            |
|             |                          |                          |                       |
|             | 泄漏对象≥阈值             | 确保对象未被GC            | 生成.hprof文件          |
|             v                          v                          v                       |
|  +---------------------+    +---------------------+    +---------------------+            |
|  |   状态判断           |    |   二次泄漏确认       |    |   文件存储           |            |
|  |  - appVisible       |    |  - retainedCount    |    |  - LeakDirectory    |            |
|  |  - lastDumpTime     |    |  - removeWeakRefs   |    |  - maxStoredDumps   |            |
|  +---------------------+    +---------------------+    +---------------------+            |
|                                                                                           |
+-------------------------------------------------------------------------------------------+

采集原理.png

核心类:InternalLeakCanary
// InternalLeakCanary.java
@Override
public void onObjectRetained() {
    if (checkRetainedCount()) {
        dumpHeap();
    }
}

private File dumpHeap() {
    File heapDumpFile = leakDirectoryProvider.newHeapDumpFile();
    // 调用Android原生API生成hprof文件
    Debug.dumpHprofData(heapDumpFile.getAbsolutePath()); 
    return heapDumpFile;
}

Heap Dump完整流程

sequenceDiagram
    participant OW as ObjectWatcher
    participant HT as HeapDumpTrigger
    participant GC as GcTrigger
    participant HD as AndroidHeapDumper
    participant FS as LeakDirectoryProvider
    
    OW->>HT: onObjectRetained()
    HT->>HT: checkRetainedCount()
    HT->>GC: runGc()
    GC->>Runtime: gc()
    GC->>System: runFinalization()
    HT->>FS: newHeapDumpFile()
    FS->>FS: cleanupOldFiles()
    FS-->>HT: File
    HT->>HD: dumpHeap()
    HD->>Debug: dumpHprofData()
    HD-->>HT: Result
    HT->>OW: clearObjectsWatchedBefore()

关键参数配置

LeakCanary.config = LeakCanary.config.copy(
    dumpHeap = true,  // 是否启用Heap Dump
    dumpHeapWhenDebugging = false,  // 调试时是否Dump
    retainedVisibleThreshold = 5,  // 可见时的阈值
    requestWriteExternalStoragePermission = true,  // 存储权限
    maxStoredHeapDumps = 7  // 最大保存数量
)

2.3 分析镜像

使用Shark库分析内存堆:

  1. 查找泄漏对象的引用链
  2. 排除系统已知的"非泄漏"情况
  3. 确定最短引用路径

分析的类图.png

核心类:HeapAnalyzerService
// HeapAnalyzerService.java
public HeapAnalysis analyzeHeap(File heapDumpFile) {
    try {
        // 使用Shark解析hprof
        HeapGraph graph = HprofHeapGraph.open(heapDumpFile);
        
        // 查找泄漏对象
        List<LeakingObject> leakingObjects = findLeakingObjects(graph);
        
        // 构建泄漏路径
        List<LeakTrace> leakTraces = new ArrayList<>();
        for (LeakingObject leakingObject : leakingObjects) {
            leakTraces.add(findPathToGcRoot(graph, leakingObject));
        }
        
        return new HeapAnalysisSuccess(heapDumpFile, leakTraces);
    } catch (Exception e) {
        return new HeapAnalysisFailure(heapDumpFile, e);
    }
}

分析.png

2.3.1 分析进程与线程

多策略执行模型

pie
    title 分析任务执行位置
    "WorkManager多进程" : 45
    "WorkManager异步" : 30
    "后台线程" : 25

策略选择逻辑

when {
    RemoteWorkManagerHeapAnalyzer.canUseRemoteService -> 
        RemoteWorkManagerHeapAnalyzer
    WorkManagerHeapAnalyzer.canUseWorkManager -> 
        WorkManagerHeapAnalyzer
    else -> 
        BackgroundThreadHeapAnalyzer
}
2.3.2 Shark分析hprof流程

使用Shark替代HAHA,解析速度提升10倍

Shark解析引擎工作流程

graph TD
    A[加载hprof] --> B[构建支配树]
    B --> C[定位GC Roots]
    C --> D[标记泄漏对象]
    D --> E[构建引用链]
    E --> F[应用规则过滤]
    F --> G[生成报告]

性能优化点

  1. 内存映射文件:使用MappedByteBuffer避免全量加载
  2. 并行解析:多线程处理不同数据段
  3. 缓存复用:相同hprof的重复分析复用部分结果

如何GC ROOT, 可以通过BFS算法:

2.3.3 GC Root 剪枝,可达性分析是从 GC Root 自顶向下 BFS
2.3.4 泄漏聚类统计

聚类算法实现

fun groupLeaks(leaks: List<LeakTrace>): Map<String, LeakGroup> {
    return leaks.groupBy { leak ->
        // 对引用链关键特征取哈希
        sha1Hash(leak.uniqueString())
    }.mapValues { (_, group) ->
        LeakGroup(
            signature = group.first().signature,
            leaks = group,
            createdAt = System.currentTimeMillis()
        )
    }
}

聚类效果示例

Leak Similarity Report:
┌─────────────────┬─────────┐
 Signature        Count   
├─────────────────┼─────────┤
 a1b2c3...        15        相同泄漏发生15次
 d4e5f6...        3         另一种泄漏
└─────────────────┴─────────┘
+-----------------------------------------------------------------------+
|                            分析服务进程 (:leakcanary)                  |
|                                                                       |
|  +---------------------+       +---------------------+                |
|  |   HeapAnalyzerService       |       Shark 解析引擎                | 
|  |  - 启动分析任务     | ----->|  - HprofHeapGraph   |                |
|  |  - 发送进度事件     |       |  - PathFinder       |                |
|  +----------+----------+       +----------+----------+                |
|             |                             |                           |
|             v                             v                           |
|  +----------+----------+       +----------+----------+                |
|  |   HeapAnalysis       |       |   LeakTrace        |                |
|  |  - 解析结果封装      |       |  - 引用链构建      |                |
|  +----------+----------+       +----------+----------+                |
|             |                                                         |
|             v                                                         |
|  +----------+----------+                                             |
|  |   AnalysisResult     |                                             |
|  |  - 泄漏分类          |                                             |
|  |  - 报告生成          |                                             |
|  +---------------------+                                             |
|                                                                       |
+-----------------------------------------------------------------------+
2.3.4 核心算法应用
算法应用场景实现类优化点
BFS引用链搜索PathFinder优先搜索最短路径
支配树计算对象保留大小DominatorTree增量计算
哈希聚类相似泄漏合并HeapAnalyzer特征值提取优化
LRU缓存解析结果缓存HprofInMemoryCache智能内存管理
2.3.5 LeakCanary 分析的时机?

ObjectWatcher 判定被监控对象发生泄漏后,会通过接口方法 OnObjectRetainedListener#onObjectRetained() 回调到 LeakCanary 内部的管理器 InternalLeakCanary 处理(在前文 AppWatcher 初始化中提到过)。LeakCanary 不会每次发现内存泄漏对象都进行分析工作,而会进行两个拦截:

  • 拦截 1:泄漏对象计数未达到阈值,或者进入后台时间未达到阈值;
  • 拦截 2:计算距离上一次 HeapDump 未超过 60s。

2. 4 LeakCanary原理总结:

2.4.1 详细总结

1.初始化:直接debugImplementation就能实现,他是在 ContentProvider里面做的初始化,当打包的时候,会合并各个清单文件。里面注册的 ContentProvider,ContentProvider 会在 Application的 attachBaseContext 之后, onCreate之前创建。在ContentProvider的出事时候,

2. 在Application里面注册监控所以activitity的生命周期,注册 Application.ActivityLifecycleCallbacks 监听Activity的生命周期,以及 fragmentManager.registerFragmentLifecycleCallbacks监听Fragment的生命周期

3.ondestroy 调用RefWatcher的watch(),比如监听 onActivityDestroyed方法,当监听到这个方法调用的时候,把Activity 全部放到观察数组中,并且用引用队列包裹这个activity,生成key(UUID),然后过5s,看看引用队列里面有没有这个key,如果有,证明回收了,然后把观察数组中的remove掉这个key,此时如果这个数组里面的count > 0 ,证明有可能是怀疑的泄漏,然后 调用 Runtime.getRuntime().gc() ,之后再 看看 引用队列有没有这个数据,如果有,然后把观察数组中的remove掉这个key,之后再看观察数组中的count,如果小于5,只是提示一下。如果count 大于 5 (防止卡顿),就开始使用 shark (2.0之前是haha)分析堆栈信息。用可达到性分析,找到最短的链路,

4.然后在后台线程检查引用是否被清除,如果没有,调用GC。   

5.如果引用还是未被清除,dump ,然后生成一个.hprof文件,内存快照

6.开一个服务和线程去分析和解析这个profier文件

7.计算 到 GC roots 的最短强引用路径(在ui会显示),并确定是否是泄露。如果是的话,建立导致泄露的引用链。

2.4.2 归纳总结

1.LeakCanary通过ApplicationContext统一注册监听的方式,通过application.registerActivityLifecycleCallbacks来绑定Activity生命周期的监听,从而监控所有Activity; (监控生命周期)

2.在Activity执行onDestroy时,开始检测当前页面是否存在内存泄漏,并分析结果。(触发入口)

3.KeyedWeakReference与ReferenceQueue联合使用,在弱引用关联的对象被回收后,会将引用添加到ReferenceQueue;清空后,可以根据是否继续含有该引用来判定是否被回收;判定回收  (真正的原理)

4.手动GC, 再次判定回收,采用双重判定来确保当前引用是否被回收的状态正确性;如果两次都未回收,则确定为泄漏对象。(确保一直性)

5.dump信息,得到hprof文件

6.开进程分析文件,得到引用关系链

2.4.3 简单总结

1.contentprovider启动

2.注册生命周期,在activity和fragment结束的时候会进行检测

3.引用队列RefrenceQueue,5s有没有被清除。手动调用GC,Runtime

4.找到有问题的引用,开始分析(可达分析),是否是真正的内存泄露

3. 架构图

3.1 以Activity为例子的泄漏,整体的流程

+-----------------------------------------------------------------------+
|                            Android Application                        |
|                                                                       |
|  +---------------------+       +---------------------+                |
|  |   监控模块           |       |   分析服务           |                |
|  |  - ActivityTracker  |------>|  - HeapDumper       |                |
|  |                     |       |  - HeapAnalyzer     |                |
|  |                              +----------+----------+                |
|  +----------+----------+                  |                           |
|             |                             |                           |
|             v                             v                           |
|  +----------+----------+       +----------+----------+                |
|  |  内存触发检测        |       |  后台处理进程        |                |
|  |  - ObjectWatcher    |       |  - AnalysisService   |                |
|  |  - ReferenceQueue   |       |  - Shark (Hprof Parser)|              |
|  +---------------------+       +---------------------+                |
|                                                                       |
+-----------------------------------------------------------------------+

通用流程:

+-------------------+    +-------------------+    +-------------------+
|   ObjectWatcher   | →  |    HeapDumper     | →  | HeapAnalyzerService
|  - watch()        |    |  - dumpHprofData()|    |  - Shark.parse()  |
|  - checkRetained()|    +-------------------+    |  - findPath()     |
+-------------------+                            +-------------------+
         ↑                                               ↓
+-------------------+                            +-------------------+
| ReferenceQueue    |                            | LeakTraceReport   |
|  - poll()         |                            |  - print()        |
+-------------------+                            +-------------------+

3.2 设计模式应用

七大核心模式解析

3.2.1. 观察者模式(Observer Pattern)

应用场景:监控对象生命周期事件和泄漏状态变化
  • 核心实现

    • ObjectWatcher 作为被观察者,通过 OnObjectRetainedListener 接口通知观察者(如 HeapDumpTrigger)泄漏事件。
    • LeakCanary 的事件总线使用 EventListener 列表处理分析进度和结果通知。
    // ObjectWatcher.kt
    interface OnObjectRetainedListener {
        fun onObjectRetained()
    }
    
    class ObjectWatcher {
        private val listeners = mutableListOf<OnObjectRetainedListener>()
        
        fun addOnObjectRetainedListener(listener: OnObjectRetainedListener) {
            listeners.add(listener)
        }
    
        private fun notifyListeners() {
            listeners.forEach { it.onObjectRetained() }
        }
    }
    

3.2.2. 构建者模式(Builder Pattern)

应用场景:灵活配置 LeakCanary
  • 核心实现

    • LeakCanary.Config 通过 newBuilder() 提供链式配置API。
    // LeakCanary.kt
    val config = LeakCanary.config.newBuilder()
        .retainedVisibleThreshold(3)
        .dumpHeapWhenDebugging(true)
        .build()
    

3.2.3. 策略模式(Strategy Pattern)

应用场景:动态切换算法实现
  • 核心实现

    • GcTrigger 提供不同的GC策略(如默认实现和测试用的无操作实现)。
    • HeapDumper 可替换为第三方实现(如快手KOOM的fork模式)。
    // GcTrigger.kt
    interface GcTrigger {
        fun runGc()
    
        object Default : GcTrigger { /* 默认实现 */ }
        object NoOp : GcTrigger { /* 测试用空实现 */ }
    }
    

3.2.4. 工厂方法模式(Factory Method Pattern)

应用场景:创建复杂对象
  • 核心实现

    • LeakDirectoryProvider 封装.hprof文件的创建逻辑。
    • Shark 中的 HeapAnalyzer 根据配置选择不同的分析策略。
    // LeakDirectoryProvider.kt
    fun newHeapDumpFile(): File {
        return File(leakDirectory, "heap_dump_${timestamp}.hprof")
    }
    

3.2.5. 门面模式(Facade Pattern)

应用场景:简化复杂子系统调用
  • 核心实现

    • AppWatcher 封装所有Watcher的安装/卸载操作。
    • LeakCanary 类提供全局快捷入口方法(如 LeakCanary.showLeakDisplayActivity())。
  • 源码示例

    // AppWatcher.kt
    object AppWatcher {
        fun manualInstall(application: Application) {
            ActivityWatcher(application, objectWatcher).install()
            FragmentWatcher(application, objectWatcher).install()
            // 其他Watcher安装...
        }
    }
    

3.2.6. 责任链模式(Chain of Responsibility)

应用场景:泄漏对象分析流程
  • 核心实现

    • ObjectInspectors 链式检查对象状态(如判断是否系统泄漏)。
    // AndroidObjectInspectors.kt
    val appDefaults = listOf(
        ViewInspector,
        FragmentInspector,
        RootViewInspector,
        // 更多检查器...
    )
    
    // 调用链
    inspectors.forEach { inspector ->
        inspector.inspect(reporter)
    }
    

3.2.7. 代理模式(Proxy Pattern)

应用场景:Hook系统服务
  • 核心实现

    • ServiceWatcher 动态代理AMS的 IActivityManager 接口,监听Service销毁事件。
    // ServiceWatcher.kt
    private fun swapActivityManager(proxy: (Any) -> Any) {
        val iActivityManager = getIActivityManager()
        val proxyInstance = proxy(iActivityManager)
        setIActivityManager(proxyInstance) // 替换原始实例
    }
    

3.2 核心类关系

完整类图

classDiagram
    class AppWatcher {
        +config: Config
        +manualInstall()
    }
    
    class ObjectWatcher {
        +watch()
        +removeWeaklyReachableObjects()
    }
    
    class HeapDumpTrigger {
        +scheduleRetainedObjectCheck()
    }
    
    class HeapAnalyzerService {
        +analyzeHeap()
    }
    
    class Shark {
        +HprofHeapGraph
        +PathFinder
    }
    
    AppWatcher --> ObjectWatcher
    ObjectWatcher --> HeapDumpTrigger
    HeapDumpTrigger --> HeapAnalyzerService
    HeapAnalyzerService --> Shark
    Shark --> HprofHeapGraph
    Shark --> PathFinder

4. 优缺点与改进

4.1 不能用于线上的原因

四大核心限制

4.1.1. 性能影响与卡顿问题

  • GC 触发卡顿:主动触发 GC 可能导致主线程阻塞(约 100-200ms),影响用户体验。

  • Dump 冻结应用Debug.dumpHprofData() 会挂起所有线程(包括主线程),冻结时间与堆内存大小相关(通常 5-15秒),期间应用无响应。

    • 原因:Dump 需冻结 JVM 确保堆内存一致性,避免并发修改导致数据损坏。
  • 分析过程资源占用:Shark 引擎分析 HPROF 文件时占用较高 CPU 和内存,可能引发 OOM(尤其低端设备)。


4.1.2. 准确性与误报问题

  • 非确定性检测:基于多次泄漏(默认 5 次)的启发式判断,可能漏报(系统缓存 Activity)或误报(短周期对象)。

    • 三星等机型适配:需额外策略(如检测 3 次泄漏 + 跨越 5 个新 Activity)排除系统缓存干扰。
  • 依赖 HPROF 局限性:无法检测 Native 内存泄漏或非堆内存问题(如 Bitmap 像素数据)。


4.1.3. 自动化与协作短板

  • 流程耦合:检测与分析绑定在同一进程,不适合 CI/CD 流水线。

    • 解决方案(如腾讯 ResourceCanary):

      • 分离检测与分析:客户端仅生成 HPROF,服务端离线分析。
      • HPROF 裁剪:移除无关数据(保留类/对象引用信息),体积减少 90%。
  • 问题消费效率低

    • 缺乏泄漏优先级评估(如高频泄漏 vs 低频泄漏)。
    • 无 ROI 量化工具(如修复后内存节省量、卡顿减少比例)。

4.1.4. 数据风险

graph LR
    A[hprof文件] --> B[完整内存快照]
    B --> C[敏感信息]
    C --> D[用户隐私]
    C --> E[加密密钥]

4.2 线上改造方案

轻量级监控架构

graph TD
    A[监控] --> B[引用追踪]
    B --> C[可疑泄漏标记]
    C --> D[采样上报]
    D --> E[服务端聚合]
    E --> F[精准回捞]

关键改造点

  1. 替换Heap Dump

    class LightweightWatcher : ReachabilityWatcher {
        override fun expectReachable(obj: Any, description: String) {
            // 只记录不Dump
            reportToServer(obj.javaClass.name, description)
        }
    }
    
  2. 增强过滤

    • 忽略系统类
    • 要求连续多次检测到才上报
    • 排除短生命周期对象
  3. 动态配置

    {
      "sampling_rate": 0.1,
      "threshold": 3,
      "exclude": ["android.", "com.google."]
    }
    

4.3 改造方案对比

ResourceCanary : 腾讯

KOOM: 快手

改进方案对比
方案优化点适用场景
ResourceCanary分离检测/分析,裁剪 HPROF腾讯系自动化测试
KOOM子进程 Dump,冻结时间缩短至 1s 内高实时性要求(如抖音)
Android Profiler官方工具,支持 Native 内存分析开发阶段深度调试

KOOM核心代码片段

void forkAndDump() {
    pid_t pid = fork();
    if (pid == 0) { // 子进程
        Debug.dumpHprofData(path);
        exit(0);
    } else { // 父进程
        waitpid(pid, NULL, 0);
    }
}

5. 常见泄漏案例

5.1 悬浮窗泄漏检测(重点)

import android.app.Service
import android.content.Context
import android.content.Intent
import android.graphics.PixelFormat
import android.os.IBinder
import android.view.Gravity
import android.view.LayoutInflater
import android.view.View
import android.view.WindowManager
import android.widget.Button

class FloatingService : Service() {

    private lateinit var windowManager: WindowManager
    private lateinit var floatingView: View

    override fun onCreate() {
        super.onCreate()
        showFloatingWindow()
    }

    private fun showFloatingWindow() {
        windowManager = getSystemService(Context.WINDOW_SERVICE) as WindowManager
        val layoutInflater = LayoutInflater.from(this)
        floatingView = layoutInflater.inflate(R.layout.floating_window, null)

        val params = WindowManager.LayoutParams(
            WindowManager.LayoutParams.WRAP_CONTENT,
            WindowManager.LayoutParams.WRAP_CONTENT,
            WindowManager.LayoutParams.TYPE_APPLICATION_OVERLAY,
            WindowManager.LayoutParams.FLAG_NOT_FOCUSABLE,
            PixelFormat.TRANSLUCENT
        ).apply {
            gravity = Gravity.TOP or Gravity.START
            x = 100
            y = 100
        }

        windowManager.addView(floatingView, params)

        val closeButton = floatingView.findViewById<Button>(R.id.closeButton)
        closeButton.setOnClickListener {
            stopSelf() // 停止 Service,但可能不会正确移除 View
        }
    }

    override fun onDestroy() {
        super.onDestroy()
        // ❌ 这里故意不调用 windowManager.removeView(floatingView),导致内存泄漏
    }

    override fun onBind(intent: Intent?): IBinder? = null
}
监控原理

LeakCanary 通过 RootViewWatcher 监控所有 已从 WindowManager 移除但未被回收的 View(包括悬浮窗)。核心逻辑:

  • Hook 机制:监听 WindowManagerGlobal 的 mViews 列表变化。
  • 检测时机:当 View 从 Window 移除时(onDetachedFromWindow()),将其加入监控队列。
// RootViewWatcher.kt
override fun install() {
    Curtains.onRootViewsChangedListeners += listener
}

private val listener = OnRootViewAddedListener { rootView ->
    rootView.addOnAttachStateChangeListener(object : OnAttachStateChangeListener {
        override fun onViewDetachedFromWindow(v: View) {
            objectWatcher.watch(v, "View detached from window")
        }
    })
}

悬浮窗的案例:

完整检测流程

  1. 制造泄漏
class LeakyFloatWindow(context: Context) {
    // 持有Activity context
    private val windowManager = context.getSystemService<WindowManager>()!!
    
    fun show() {
        windowManager.addView(MyView(context), params)
    }
    
    // 故意不实现removeView
}
  1. LeakCanary报告分析
泄漏链:
┬───
│ GC Root: System Class (WindowManagerGlobal)
│
├─ android.view.WindowManagerGlobal
│    ↓ mViews (ArrayList)
├─ java.util.ArrayList
│    ↓ elementData (Object[])
├─ java.lang.Object[] array
│    ↓ [0] (MyView)
├─ com.example.MyView
│    ↓ mContext (Activity)
╰→ com.example.MainActivity

3. 修复方案对比

错误修复

// 仅移除View不够
windowManager.removeView(view)

正确修复

// 1. 使用Application Context
private val appContext = context.applicationContext

// 2. 确保移除
fun dismiss() {
    windowManager.removeView(view)
    view = null  // 清除引用
}

// 3. 生命周期绑定
override fun onDestroy() {
    dismiss()
}

6. 总结

完整.png

LeakCanary的核心价值矩阵

维度实现方案效果提升
准确性引用链分析+聚类精准定位泄漏点
性能多进程分析+Shark优化分析速度提升10倍
易用性自动初始化+可视化报告接入成本降低90%
扩展性模块化设计+配置API支持5种扩展点

最佳实践路线图

journey
    title LeakCanary使用路线
    section 开发阶段
      全量启用 --> 及时修复 --> 代码审查
    section 测试阶段
      CI集成 --> 自动化检测 --> 报告归档
    section 线上阶段
      轻量监控 --> 采样上报 --> 精准回捞

通过本文的全方位解析,开发者可以深入理解LeakCanary的工作原理,掌握其高级用法,并能够根据实际需求进行定制化改造,构建完整的内存泄漏防控体系。

项目的地址:github.com/pengcaihua1…