大数据-59 Kafka 拦截器全解析:原理、拦截链机制与自定义实现实战

251 阅读7分钟

点一下关注吧!!!非常感谢!!持续更新!!!

🚀 AI篇持续更新中!(长期更新)

AI炼丹日志-30-新发布【1T 万亿】参数量大模型!Kimi‑K2开源大模型解读与实践,持续打造实用AI工具指南!📐🤖

💻 Java篇正式开启!(300篇)

目前2025年08月04日更新到: Java-89 深入浅出 MySQL 搞懂 MySQL Undo/Redo Log,彻底掌握事务回滚与持久化 MyBatis 已完结,Spring 已完结,Nginx已完结,Tomcat已完结,分布式服务正在更新!深入浅出助你打牢基础!

📊 大数据板块已完成多项干货更新(300篇):

包括 Hadoop、Hive、Kafka、Flink、ClickHouse、Elasticsearch 等二十余项核心组件,覆盖离线+实时数仓全栈! 大数据-278 Spark MLib - 基础介绍 机器学习算法 梯度提升树 GBDT案例 详解

请添加图片描述

章节内容

上节我们完成了如下的内容:

  • Kafka 序列化器
  • Kafka 自定义序列化器
  • Kafka 分区器
  • Kafka 自定义分区器

在这里插入图片描述

拦截器

在这里插入图片描述

Kafka 拦截器详解

拦截器概述

Producer拦截器(Interceptor)和 Consumer拦截器Kafka 0.10 版本中引入的重要功能,主要用于实现客户端(Client端)的定制化控制逻辑。这些拦截器提供了一种非侵入式的方式来监控和修改消息流,而不需要修改核心的业务逻辑代码。

Producer拦截器功能

对于Producer而言,Interceptor 提供了两个关键时机的拦截点:

  1. 在消息发送前:可以对消息内容进行修改或增强
  2. 在Producer回调逻辑前:可以处理发送结果或执行清理操作

常见的应用场景包括:

  • 消息内容修改(如添加时间戳、消息ID等)
  • 消息格式转换
  • 发送监控和统计
  • 消息日志记录
  • 消息加密/解密

拦截链机制

Producer允许指定多个Interceptor,它们会按顺序作用在同一条消息上,形成一个拦截链(Interceptor chain)。这种设计类似于Servlet中的Filter链或Spring中的AOP拦截器链。

核心方法详解

1. onSend(ProducerRecord)
  • 执行时机:该方法封装在KafkaProducer.send方法中,运行在主线程中
  • 调用顺序:Producer确保在消息序列化及分区计算前调用该方法
  • 使用建议:
    • 可以对消息内容进行任意修改(如添加header、修改value等)
    • 避免修改消息的topic和分区信息,这会影响分区的计算逻辑
    • 典型的应用包括:
      // 示例:添加时间戳
      public ProducerRecord onSend(ProducerRecord record) {
          Headers headers = record.headers().add("send_timestamp", System.currentTimeMillis());
          return new ProducerRecord(record.topic(), record.partition(), record.key(), record.value(), headers);
      }
      
2. onAcknowledgement(RecordMetadata, Exception)
  • 执行时机:
    • 在消息被服务端应答之前调用
    • 或在消息发送失败时调用
    • 总是在Producer回调逻辑触发之前执行
  • 线程特性:运行在Producer的IO线程中
  • 使用建议:
    • 避免执行耗时或复杂的逻辑,以免阻塞IO线程
    • 适合用于:
      • 发送结果统计(成功/失败计数)
      • 资源清理
      • 发送监控
      • 错误日志记录
    • 示例:
      public void onAcknowledgement(RecordMetadata metadata, Exception exception) {
          if (exception != null) {
              errorCounter.increment();
          } else {
              successCounter.increment();
          }
      }
      
3. close()
  • 功能:关闭Interceptor时调用
  • 主要用途:
    • 释放Interceptor占用的资源
    • 执行最后的统计或日志输出
    • 关闭网络连接等
  • 示例:
    public void close() {
        // 输出最终统计结果
        System.out.println("Success: " + successCounter.get());
        System.out.println("Failed: " + errorCounter.get());
    }
    

多线程注意事项

由于Interceptor 可能被运行在多个线程中(主线程和IO线程),在具体实现时需要特别注意:

  1. 确保所有共享变量的线程安全
  2. 避免使用非线程安全的集合类
  3. 考虑使用原子变量或同步机制
  4. 示例:
    // 线程安全的计数器实现
    private final AtomicLong counter = new AtomicLong(0);
    
    public void onSend(ProducerRecord record) {
        counter.incrementAndGet();
        return record;
    }
    

错误处理机制

当指定了多个Interceptor时:

  1. Producer会按照配置顺序依次调用每个Interceptor
  2. 如果在某个Interceptor中抛出异常:
    • 异常会被捕获并记录到日志中
    • 异常不会向上传递,不会中断后续Interceptor的执行
    • 业务逻辑(消息发送)会继续正常执行
  3. 这种设计保证了单个Interceptor的故障不会影响整体消息发送流程

最佳实践建议

  1. 保持Interceptor逻辑简单高效
  2. 避免在Interceptor中执行耗时操作(如网络IO)
  3. 为Interceptor添加清晰的日志记录
  4. 考虑使用拦截器实现:
    • 消息追踪(TraceID传递)
    • 消息加密/解密
    • 发送监控和统计
    • A/B测试的消息路由

通过合理使用拦截器,可以在不修改核心业务代码的情况下,实现各种横切关注点的功能,这是Kafka提供的一个非常强大的扩展机制。

自定义拦截器

根据对拦截器的观察学习,我们知道了,要实现自定义的拦截器,我们需要:

  • 实现ProducerInterceptor接口
  • KafkaProducer的设置中定义自定义的拦截器

自定义类

(上一节 大数据 Kafka 58 点击跳转) 借用我们刚才实现的 User 类,这里就不再写了。

自定义拦截器

自定义拦截器01

public class Interceptor01<K, V> implements ProducerInterceptor<K, V> {

    @Override
    public ProducerRecord<K, V> onSend(ProducerRecord<K, V> record) {
        System.out.println("=== 拦截器01 onSend ===");
        // 做一些操作
        return record;
    }

    @Override
    public void onAcknowledgement(RecordMetadata metadata, Exception exception) {
        System.out.println("=== 拦截器01 onAcknowledgement ===");
        if (null != exception) {
            // 此处应该记录日志等操作
            exception.printStackTrace();
        }
    }

    @Override
    public void close() {

    }

    @Override
    public void configure(Map<String, ?> configs) {

    }
}

自定义拦截器02

public class Interceptor02<K, V> implements ProducerInterceptor<K, V> {

    @Override
    public ProducerRecord<K, V> onSend(ProducerRecord<K, V> record) {
        System.out.println("=== 拦截器02 onSend ===");
        // 做一些操作
        return record;
    }

    @Override
    public void onAcknowledgement(RecordMetadata metadata, Exception exception) {
        System.out.println("=== 拦截器02 onAcknowledgement ===");
        if (null != exception) {
            // 此处应该记录日志等操作
            exception.printStackTrace();
        }
    }

    @Override
    public void close() {

    }

    @Override
    public void configure(Map<String, ?> configs) {

    }
}

使用拦截器

configs.put(ProducerConfig.INTERCEPTOR_CLASSES_CONFIG,
                "icu.wzk.model.Interceptor01,icu.wzk.model.Interceptor02"
        );

原理剖析

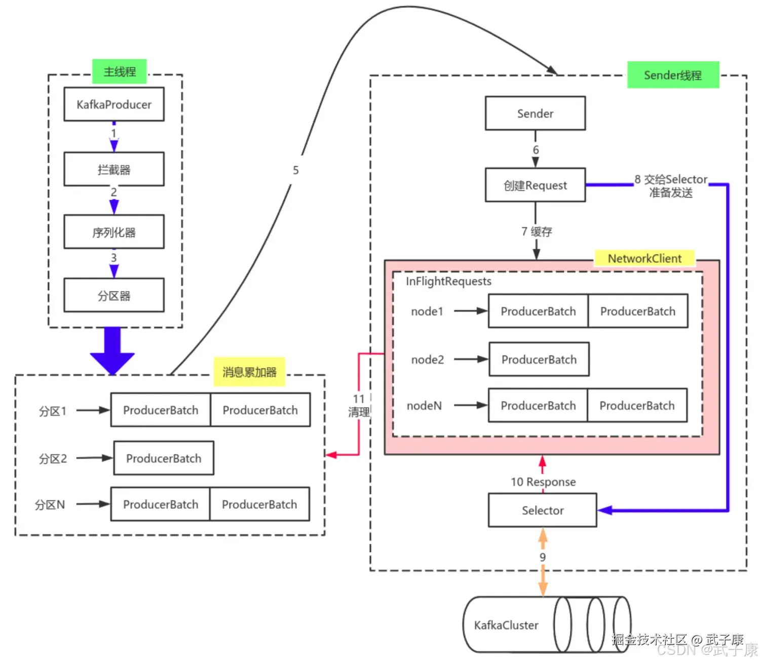
整体原理图

在这里插入图片描述

主线程工作流程详解

主线程是Kafka生产者客户端的核心控制线程,主要完成以下关键操作:

消息处理阶段

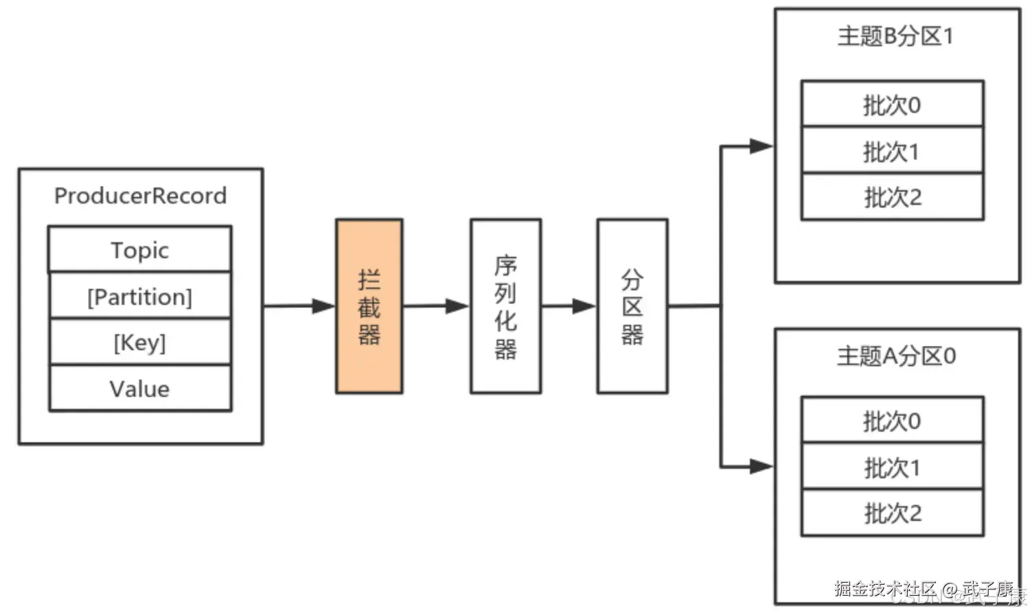
  1. 消息创建:接收应用程序发送的ProducerRecord对象,包含主题、分区、键值对等信息
  2. 拦截器处理:依次通过配置的ProducerInterceptor链进行处理,可进行消息修改、统计等操作
    • 示例:添加时间戳、消息ID等元数据
  3. 序列化:使用配置的Serializer将键值对象序列化为字节数组
    • 常见序列化方式:StringSerializer、ByteArraySerializer等
  4. 分区选择:通过Partitioner确定消息的目标分区
    • 默认策略:key哈希或轮询(无key时)

RecordAccumulator工作机制

消息收集器RecorderAccumulator采用高效的双层存储结构:

  1. 分区队列

    • 每个分区对应一个Deque双端队列
    • 采用双端队列便于头尾操作,提高并发性能
  2. 批次管理

    • ProducerBatch是内存中的消息批次容器
      • 默认大小由batch.size参数控制(默认16KB)
      • 采用ByteBuffer存储,支持批量压缩
    • 新建批次条件:
      • 当前无可用批次
      • 现有批次剩余空间不足
      • 批次已满(达到batch.size或linger.ms)
  3. 内存管理优化

    • BufferPool内存池设计:
      • 维护固定大小(默认为32MB)的ByteBuffer池
      • 只缓存特定大小(由batch.size决定)的ByteBuffer
      • 大消息直接分配非池化内存
    • 内存分配策略:
      if (size == poolableSize && !this.free.isEmpty())
          return this.free.pollFirst();  // 从池中获取
      else
          return ByteBuffer.allocate(size);  // 直接分配
      

发送准备阶段

  1. 批次转换

    • 将Deque按Broker节点分组
    • 生成<Node, List>结构
      • 通过元数据获取分区Leader所在的Broker节点
  2. 请求构建

    • 将批次列表转换为网络请求Request
    • 考虑压缩配置(gzip/snappy/lz4等)
    • 添加必要的请求头信息
  3. 飞行请求管理

    • InFlightRequests缓存设计:
      • 采用Map<NodeId, Deque>结构
      • 限制每个节点的未确认请求数(max.in.flight.requests.per.connection)
    • 负载均衡策略:
      Node node = this.accumulator.ready(cluster).stream()
          .min(Comparator.comparingInt(n -> this.inFlightRequests.count(n.id())))
          .orElse(null);
      
    • 优先选择负载最低的节点发送

该设计通过批量处理、内存复用和智能路由等机制,显著提升了Kafka生产者的吞吐量和可靠性。