朝代更迭,deepseek退位,kimi k2 登上开源第一王座,1万字深度测评,充了2万块,国内不限速使用

575 阅读9分钟

在这里插入图片描述

零、前言

在这里插入图片描述 Kimi 的首个基础大模型开源这么快就来了:K2。

此次发布正值全球大模型密集亮相之际,包括 Claude 4、谷歌的 Gemini 2.5 Pro、Grok 4 等,标志着大模型技术似乎迈入了一个全新的阶段。

虚竹哥充了 2万块。大家可尽情享受体验,不限速

虚竹哥系统已经集成了k2-plus , 今天跟虚竹哥一起来测评k2。

一、操作指南

操作指导

AI平台 国内直接访问地址:sass.xiaoxuzhu.cn/ 在这里插入图片描述

输入指定的授权码即可。

选择大模型: k2-plus 在这里插入图片描述

二、k2 登上开源第一王座

几千人盲投,K2直接干翻DeepSeek,冲上全球开源第一!

老外们当场炸锅,评论区全是“牛逼打卡现场”!

在这里插入图片描述 Kimi K2在三个关键能力上表现超强,分别是自主编程(Agentic Coding)、工具调用(Tool Use)和数学推理(Math & Reasoning)。它在这些能力的基准测试中都拿到了很高的分数,简直可以说是全能选手!不仅能自己编程解决问题,还能灵活运用各种工具,甚至在数学推理上也毫不逊色。

在这里插入图片描述

三、K2过去一周战绩

Kimi K2上线才一周,就在开源圈子里混得风生水起,数据都能摆出来说话——而且还不止这些!

GitHub上已经被标星了5600多次,Hugging Face那边的下载量也快冲到10万了!而且这些还只是国外的数据,国内社区里K2的各种应用、二创、实战表现,根本还没算进去。

可以说,Kimi K2刚一登场,就把一大票开发者的目光都吸引过来了,热度、认可度全都拉满,是真正靠实力出圈。

在这里插入图片描述 在这里插入图片描述 就连AI搜索引擎圈的大明星公司——Perplexity的CEO都亲自下场为Kimi K2打call!他不光公开表态支持,还大方透露说:“Kimi K2在我们内部测试里表现非常棒,接下来我们还打算基于这个模型继续做深度训练。”

这意思就很明显了:连Perplexity这种头部AI公司都认可K2的实力,准备真刀真枪地用它。能让业内大佬直接站台背书,不靠吹,靠的就是硬实力! 在这里插入图片描述

四、充值与限速

甚至因为访问量实在太猛,Kimi官方都不得不出来发公告了!用户涌入的速度和数量让他们也有点“招架不住”,所以赶紧提醒大家注意下访问的高峰期。可以说,Kimi的热度已经高到这种程度,官网都得提前做好准备工作,避免崩溃。 在这里插入图片描述

为了整体资源分配的公平性,同时防止恶意攻击,我们目前将基于账户的累计充值金额进行速率限制,具体如下表 在这里插入图片描述

虚竹哥充了 2万块。大家可尽情享受体验,不限速

五、上线即开源

同步开源了 Kimi K2 系列中的两个模型版本:

  • Kimi-K2-Base:未经过指令微调的基础预训练模型,适合科研与自定义场景;

  • Kimi-K2-Instruct:通用指令微调版本(非思考模型),在大多数问答与 Agent 任务中表现卓越。

模型及 fp8 权重文件已开源至 Hugging Face 👇

huggingface.co/moonshotai/…

GitHub 链接:github.com/MoonshotAI/…

此外,vLLM、SGLang、ktransformers 等推理引擎也已经同步支持,可以用自己的服务器部署获得 Kimi 开放平台 API 相同的体验。

六、API 及定价

K2 的 API 服务现已全面上线,支持最长 128K 上下文,具备更强的通用性与工具调用能力。计费方案如下:

  • 每百万输入 tokens:4 元

  • 每百万输出 tokens:16 元

我们兼容 OpenAI 和 Anthropic 两种 API 格式,也可以与各类框架良好兼容。此外,全新升级的 ToolCall 能力,可以严格保障格式正确性,适用于复杂 Agent 任务。

虚竹哥就是基于 k2的API服务做了集成。

七、实战:测评代码能力

俄罗斯方块

写一个功能完备的俄罗斯方块,使用前端技术

在这里插入图片描述

在这里插入图片描述 运行效果: 报错了。

index.html:89 Uncaught TypeError: cells.forEach is not a function

在这里插入图片描述 让k2解决这个问题。 在这里插入图片描述

在这里插入图片描述 还是没成功。

给第二次机会,再一次生成。 在这里插入图片描述

在这里插入图片描述

效果:

在这里插入图片描述

成功了!太棒了。效果不错~

小球旋转

20 个小球在旋转的 6 边形内弹跳,考虑重力,弹力,摩擦力等物理规律。 用 p5js

在这里插入图片描述 在这里插入图片描述

效果: 在这里插入图片描述

成功了,太棒了~

水桶模拟器

生成一个水桶模拟器,桶里面装有水,桶可以按照某一点晃动,水会做出符合物理规律的运动。使用前端技术。

在这里插入图片描述

在这里插入图片描述 效果:

在这里插入图片描述 效果太可以,远超deepseek R1的效果。太棒了! 水的效果没实现,但没事,已经很棒了!

八、实战:测评推理能力

推理:过河

两个人同时到河边,想要过河,但只有一条小船,小船每次只能载一个人。那么问题来了:他们能否都成功过河?

在这里插入图片描述

在这里插入图片描述

虽然没回答出来,但还是说了:是否有其他可能性。嗯,很聪明!太棒了!

推理:校长室的玻璃谁砸的

校长室的玻璃被人用足球砸坏了,有四个人被校长怀疑,四人按顺序陈述自己理由(甲--》乙--》丙--》丁),其中有一个人说法很可疑,他就是肇事者。甲:我没有砸玻璃。乙:甲说的是对的。丙:丁在说谎。丁:我没有玩足球。请问肇事者是谁?

在这里插入图片描述 在这里插入图片描述

虽然没答对,但很接近答案了。而且思考时间特别长,认真思考的大模型最帅了! 太棒了!

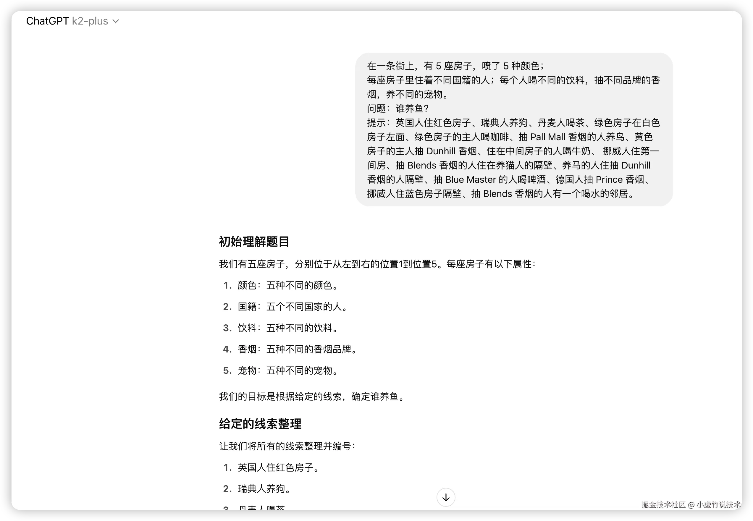
谁养鱼?

在一条街上,有 5 座房子,喷了 5 种颜色;
每座房子里住着不同国籍的人;每个人喝不同的饮料,抽不同品牌的香烟,养不同的宠物。
问题:谁养鱼?
提示:英国人住红色房子、瑞典人养狗、丹麦人喝茶、绿色房子在白色房子左面、绿色房子的主人喝咖啡、抽 Pall Mall 香烟的人养鸟、黄色房子的主人抽 Dunhill 香烟、住在中间房子的人喝牛奶、 挪威人住第一间房、抽 Blends 香烟的人住在养猫人的隔壁、养马的人住抽 Dunhill 香烟的人隔壁、抽 Blue Master 的人喝啤酒、德国人抽 Prince 香烟、挪威人住蓝色房子隔壁、抽 Blends 香烟的人有一个喝水的邻居。

在这里插入图片描述 在这里插入图片描述 在这里插入图片描述

答对了。这个分析能力远超deepseek R1了。推理速度虽然慢了点,但结果是对的,太棒了。

九、实战:测评数学能力

全程是没有开联网的状态下,这样测评才公平!

噢,k2暂时也没有联网能力,公平!

2025新高考一卷-数学真题(选择题)

先上题目和答案。 在这里插入图片描述 可以先用4o把内容识别出来,再问。 在这里插入图片描述

分析图片,把内容输出为md格式。

题目是:

1. (1 + 5i) i的虚部为( )

A. -1  
B. 0  
C. 1  
D. 6

在这里插入图片描述 答对了。这么难的高考题都会,太棒了!

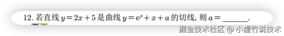
2025新高考一卷-数学真题(填空题)

先上题目和答案。 在这里插入图片描述 可以先用4o把内容识别出来,再问。

在这里插入图片描述

分析图片,把内容输出为md格式。

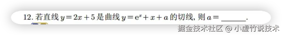
题目是:

12. 若直线 \( y = 2x + 5 \) 是曲线 \( y = e^x + x + a \) 的切线,则 \( a = \) ______.


在这里插入图片描述 在这里插入图片描述

答对了。这么难的高考题都会,太棒了!

2025新高考一卷-数学真题(解答题-简单)

先上题目和答案。

在这里插入图片描述

可以先用4o把内容识别出来,再问。 在这里插入图片描述

分析图片,把内容输出为md格式。

题目是:

**16.(本小题满分 15 分)**  
已知数列 $\{a_n\}$ 中,$a_1 = 3$,$\dfrac{a_{n+1}}{n} = \dfrac{a_n}{n+1} + \dfrac{1}{n(n+1)}$。

1. 证明:数列 $\{n a_n\}$ 是等差数列;
2. 给定正整数 $m$,设函数 $f(x) = a_1 x + a_2 x^2 + \cdots + a_m x^m$,求 $f'(-2)$。



在这里插入图片描述 在这里插入图片描述

答对了。这么难的高考题都会,太棒了!

2025新高考一卷-数学真题(解答题-复杂)

先上题目和答案。 在这里插入图片描述 在这里插入图片描述 在这里插入图片描述

可以先用4o把内容识别出来,再问。 在这里插入图片描述

分析图片,把内容输出为md格式。

题目是:

### 19.(本小题满分 17 分)

1. 求函数 \( f(x) = 5\cos x - \cos 5x \) 在区间 \([0, \frac{\pi}{4}]\) 的最大值;

2. 给定 \( \theta \in (0, \pi) \) 和 \( a \in \mathbb{R} \),证明:存在 \( y \in [a - \theta, a + \theta] \) 使得 \( \cos y \leq \cos \theta \);

3. 设 \( b \in \mathbb{R} \),若存在 \( \varphi \in \mathbb{R} \) 使得 \( 5\cos x - \cos(5x + \varphi) \leq b \) 对 \( x \in \mathbb{R} \) 恒成立,求 \( b \) 的最小值。


在这里插入图片描述

在这里插入图片描述

在这里插入图片描述

第一步和第三步回答正确,虽然第二步回答错了。但已经很棒了! 比deepseek R1强多了。

十、感受

经过一番全方位的实战测评,Kimi K2 的表现确实令人印象深刻,堪称惊艳。

无论是在代码生成(尤其是效果拔群的物理模拟),还是在处理“谁养鱼”这类复杂的逻辑推理题上,K2 都展现出了远超许多开源模型的强大实力。其数学能力同样不容小觑,面对今年的高考难题也能给出大部分正确解答,这在开源领域是相当罕见的。

当然,它并非完美无瑕。在一些任务中,比如初次尝试编写游戏代码或解答部分高难度问题时,它也会犯错。但这“瑕不掩瑜”,其强大的综合能力和巨大的潜力已经显露无遗,推理过程中的“慢思考”反而让人感觉它在认真分析,而非简单地给出模板答案。

虚竹哥这 2万块 花得值!Kimi K2 无疑为开源大模型树立了一个新的标杆,它的出现也预示着AI技术正以前所未有的速度迭代进化。让我们一起期待它未来更精彩的表现!

好用的功能太多太多,我就不在这个一一列举了,有兴趣的可以自行尝试。

有提供免费的授权码可体验~

有提供免费的授权码可体验~

有提供免费的授权码可体验~

私信虚竹哥,获取体验码~ 国内可直接使用~ 在这里插入图片描述

我是虚竹哥,目标是带十万人玩转AI。