基于PI和MPPT控制策略的直驱式永磁同步风力发电系统simulink建模与仿真

98 阅读1分钟

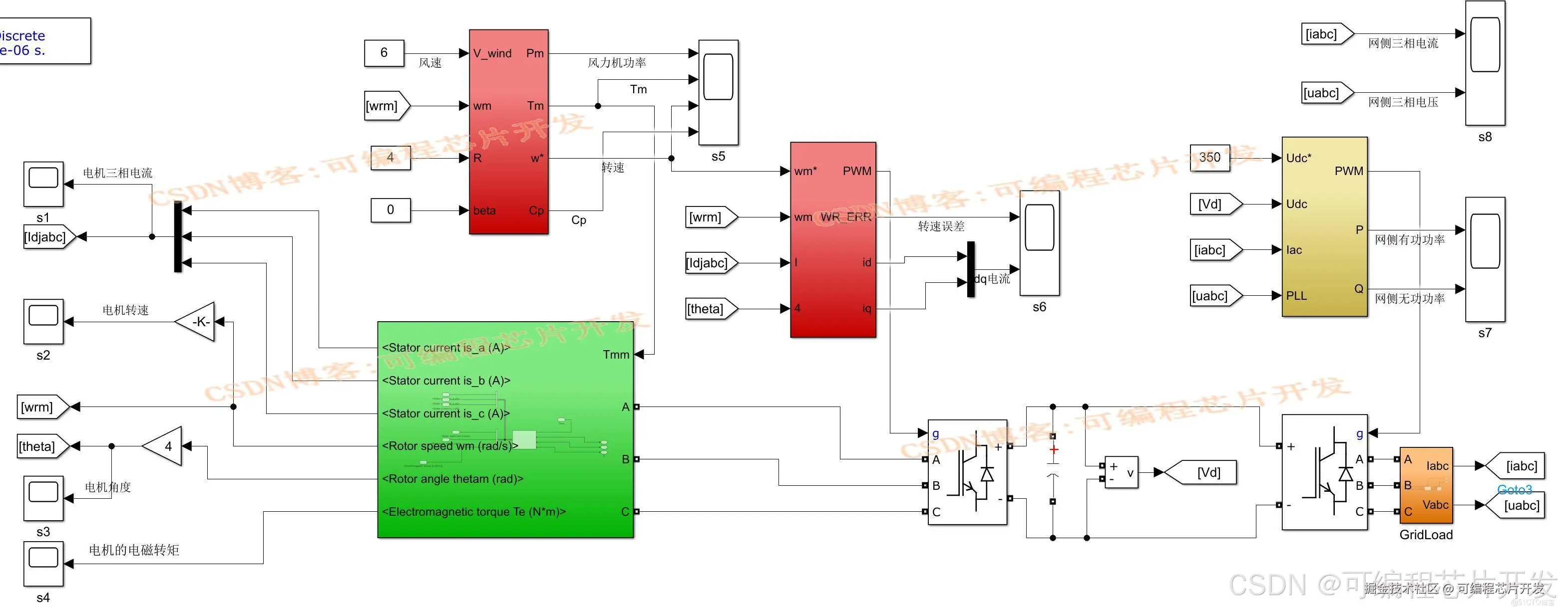
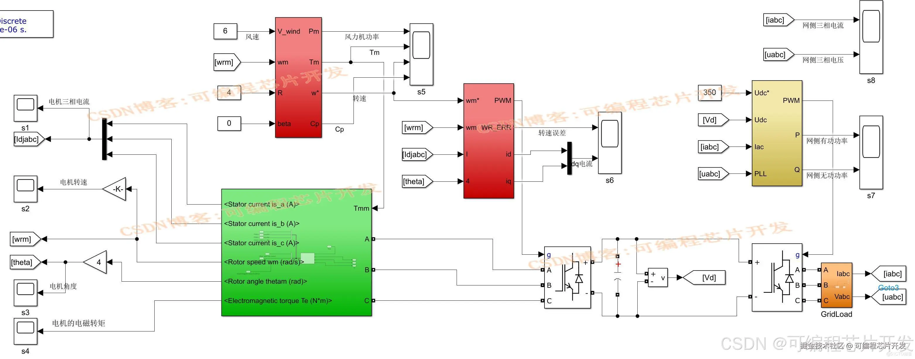
1.课题概述 基于PI和MPPT控制策略的直驱式永磁同步风力发电系统simulink建模与仿真。仿真输出电机转速,电机磁链转矩,风力机的输出功率,转速等,网侧有功功率和无功功率,网侧三相电压和三相电流。

2.系统仿真结果

1.jpeg

2.jpeg

3.jpeg

4.jpeg

5.jpeg

6.jpeg

7.jpeg

3.核心程序与模型 版本:MATLAB2022a

af63b430b5016c1a599c97255b42beff_watermark,size_14,text_QDUxQ1RP5Y2a5a6i,color_FFFFFF,t_100,g_se,x_10,y_10,shadow_20,type_ZmFuZ3poZW5naGVpdGk=.jpg

4.系统原理简介 直驱式永磁同步风力发电系统主要由风力机、永磁同步发电机(PMSG)、机侧变流器、网侧变流器、直流母线电容以及滤波器等组成。风力机直接与 PMSG 相连,将风能转换为机械能,PMSG 将机械能转换为电能,机侧变流器实现 PMSG 的输出电压控制与最大功率点跟踪,网侧变流器实现直流母线电压稳定控制与电能并网,直流母线电容用于稳定直流母线电压,滤波器用于滤除并网电流中的谐波。

4.1 风力机工作原理与数学模型

d97cc0e0a222f6d374f3d48831fa7893_watermark,size_14,text_QDUxQ1RP5Y2a5a6i,color_FFFFFF,t_100,g_se,x_10,y_10,shadow_20,type_ZmFuZ3poZW5naGVpdGk=.jpg

4.2 PI 控制策略在直驱式永磁同步风力发电系统中的应用 发电机侧变流器的主要控制目标是实现 PMSG 的输出功率控制与最大功率点跟踪(MPPT)。

bf731fdb17264101dd947f4ec1b77a19_watermark,size_14,text_QDUxQ1RP5Y2a5a6i,color_FFFFFF,t_100,g_se,x_10,y_10,shadow_20,type_ZmFuZ3poZW5naGVpdGk=.png

   电网侧变流器的主要控制目标是实现直流母线电压稳定控制与并网电流的高质量控制。通过控制电网侧变流器的输出电流,使其与电网电压同频同相,实现单位功率因数并网,同时稳定直流母线电压。