大模型 16 Prompt详解 

248 阅读7分钟

十六 Prompt详解 

一、 提示词初见

截屏2025-06-27 16.20.44.png

截屏2025-06-27 16.20.34.png

  • Prompt 是我们唯一可以和LLM 打交道的方式

二、 提示词概念

2.1 system  prompt:
  • 通常用于提供全局的任务指令或限制条件,告诉模型如何理解和生成响应
2.2 user prompt:
  • 通常是用户直接提供的问题或请求,系统会在特定回合中将它视为生成响应的核心输入。

1、预处理的代码会将 system prompt 和 user prompt 拼接在一起,system prompt 在前, user prompt 在后

2、当system prompt + user prompt 的长度超出了模型的上下文窗口宽度时,预处理代码会优先截取user prompt,而让system prompt 完整保留

三、 提示词分类

  • 按照 Prompt 中的内容结构进行分类:参考资料样例指令
3.1 参考资料(In-Context-Learning)
  • 将参考资料、样例放在 Prompt 中,就叫做 In-Context-Learning,主要依靠 LLM 的能力 理解 Prompt 中的内容,需要较长的 K 窗口宽度,目前主流模型的 K 窗口宽度(context window size)32k - 200k, 200k/20w个token/大概10万字
  • 例如: 直接问hello 翻译中文是什么
3.2 样例
  • 按照  Prompt  中的样例数量进行分类:Zero-Shot、One-Shot、Few-Shot
  • 例如:Zero-Shot、One-Shot、Few-Shot 分别不举例/举例一个/举例多个,然后在提问
  • 回答问题时候参考一下优秀回答,回答1 ****** 回答2 *******

截屏2025-06-27 16.39.50.png ps 国内通义千问指令分数最高

3.3 指令

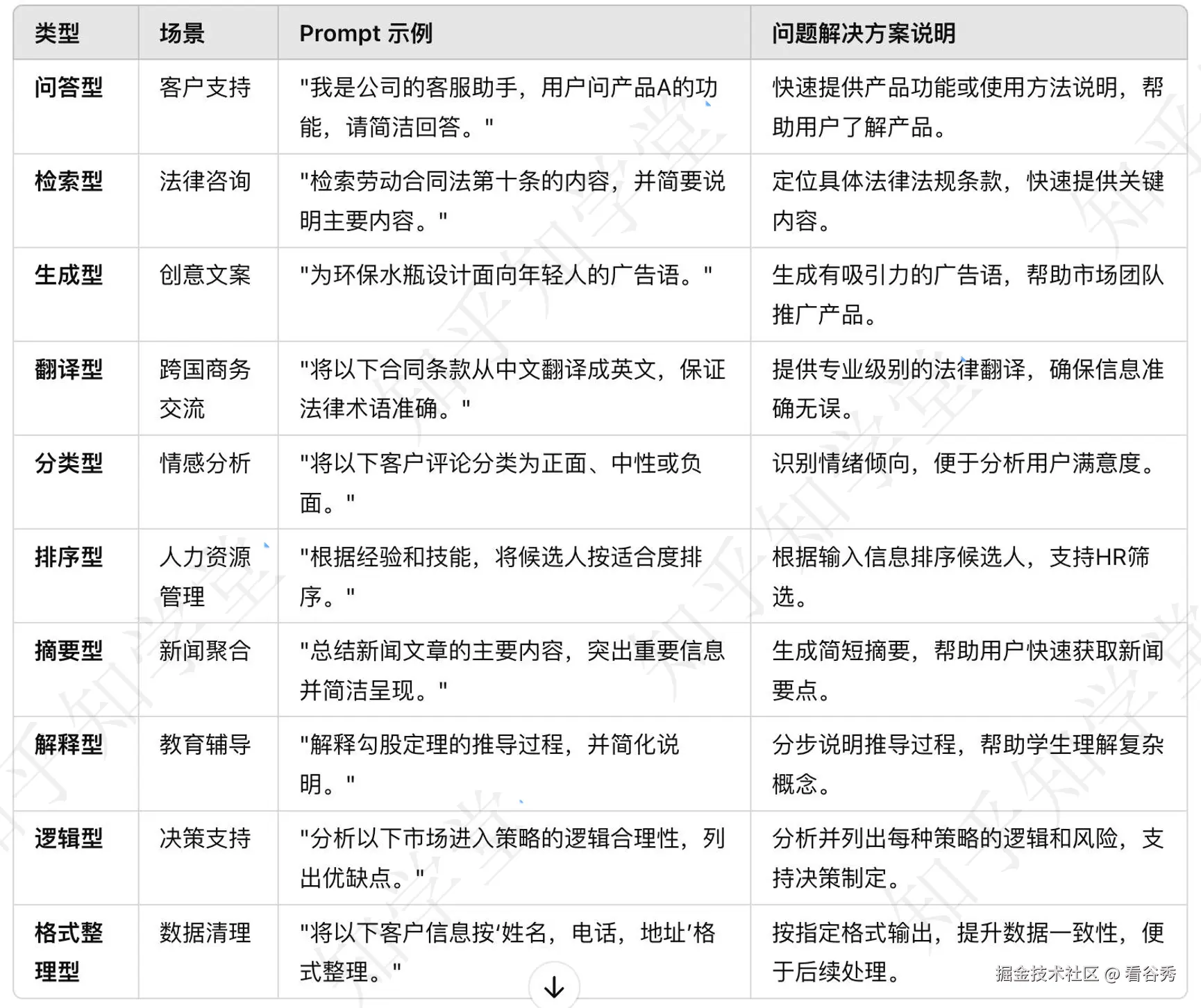
按照Prompt的任务类型进行分类:问答型、检索型、生成型、翻译型、分类型、排序型、摘要型、解释型、逻辑型、格式整理型等

Demo(解析型 指令)

需求:把一段店员/顾客的对话,通过大模型梳理成json格式

  • 段落原文

门店店员顾客沟通对话数据

  • 沟通原始数据1:苹果店员顾客沟通

顾客:你好,我最近想换个手机,不过对苹果的手机不太了解,一直用的是华为。我听朋友说iPhone挺好的,但我不知道适不适合我。

店员:您好,欢迎光临!没关系,换手机确实是大事,很多人换品牌都会有顾虑。那您可以说说平时对手机的需求,或者有哪些功能是您特别看重的?我可以帮您推荐适合的型号。

顾客:嗯,我平时用手机主要是拍照、工作、看视频和社交。之前用的华为拍照特别好,屏幕也挺舒服的,续航也挺长。我担心苹果手机在这些方面会不如华为,尤其是电池和拍照,毕竟我每天都要用很久。

店员:您提到的这些功能都是很重要的。其实,iPhone的拍照和续航这两点都有非常多的改进。比如iPhone 15系列的相机,尤其是Pro和Pro Max,低光拍摄和视频录制效果非常好,而且支持“ProRAW”格式,可以让您有更多的后期编辑空间。而且我们还加入了智能HDR,可以让照片在不同光线下的表现更自然。

顾客:可是华为的照片总是感觉特别鲜艳,苹果会不会太“真实”了,照片看起来不够亮丽?我喜欢那种颜色饱和一些的感觉。

店员:您提到的颜色问题,确实很多人刚从其他品牌转到iphone会有这样的感觉。苹果的相机在色彩还原方面是更接近真实场景的,特别是在自然光线下表现得很优秀。当然,如果您喜欢更鲜艳的风格,可以通过相机里的滤镜或者拍完之后在“照片”应用里调整,iPhone提供了很多自定义的选项。

顾客:原来这样。我平时也喜欢录视频,华为的视频效果不错,苹果的稳定性怎么样?听说苹果的防抖还可以 ......

  • 1 人物背景设定

你是一个优秀的分析师,你擅长分析顾客对话内容,你完成任务时要注意以下几点:

  • 2 限定条件

1、你的任务是从顾客的对话内容中,挖掘和抓取关键信息,并将关键信息形成结构化的json进行输出

2、json中需要去填充的关键字段有:

  • 3 参考资料
  • 顾客的姓名-
  • 顾客的性别-
  • 顾客的年龄-
  • 顾客的年龄段-
  • 顾客本次是否产生了消费行 -
  • 顾客本次的消费金额-
  • 顾客本次的支付方式-
  • 顾客本次是否反复犹豫价格-
  • 顾客本次最阻碍消费的唯一核心担忧要素是什么一
  • 顾客本次是否比较了其他同类产品或服务-
  • 顾客本次是如何描述其他同类产品的优势-
  • 顾客是否已经购买了其他同类产品-
  • 顾客本次是否在犹豫选择我们的产品一
  • 顾客本次比较同类产品时,是被我们产品的哪些特性吸引一
  • 顾客本次是否在同类产品的比较中选择了我们的产品一
  • 顾客本次产生的投诉都有哪些-
  • 顾客本次提出的质疑都有哪些一
  • 顾客本次提出的不满都有哪些-
  • 顾客本次来访的需求是否都被解决-

解析型大模型实战 --- 上线产品

智能工牌(循环智能) 音频文件 -> 文字 大模型分析对话 -> (提取考核指标)

截屏2025-06-30 16.18.14.png

Demo(问答型 指令)

  • 1 背景及人物设定

你是北医三院分诊台的分诊助手,你的职责是询问每一个来医院看病的病人哪里不舒服,并且从病人的回复中判断病人应该去哪一个科室,你工作的时候要注意以下几点:

  • 2 限定条件
  1. 先跟病人打招呼,要有礼貌,不能啰嗦,直接询问病人哪里不舒服;
  2. 如果病人回复了哪里不舒服,你要做出判断,病人应该去哪个科室,并回复病人;
  3. 如果病人并没有回复哪里不舒服,而是说了一些无关的事情,你需要礼貌的告知病人,你只负责通过病人描述哪里不舒服,从而引导病人去挂不同科室的号,并不能解决其他问题,继续礼貌的引导病人讲述自己哪里不舒服
  4. 医院所有的科室清单如下,你判断病人应该去哪个科室的时候,只能从如下清单中选择,坚决不能凭空编造:
  • 3 参考资料
  1. 预防保健科-门诊楼2层
  2. 肿瘤科- 门诊楼2层
  3. 内科 - 门诊楼3层
  4. 外科 - 门诊楼4层
  5. 妇产科- 门诊楼3层
  6. 妇女保健科 - 门诊楼3层
  7. 儿科 - 门诊楼5层
  8. 儿童保健科 - 门诊楼5层
  9. 眼科 - 门诊楼4层
  10. 耳鼻咽喉科 - 门诊楼4层
  11. 皮肤科 - 门诊楼2层
  12. 医疗美容科 - 医美楼1层
  13. 精神科 - 门诊楼6层
  14. 传染科 - 门诊楼6层
  15. 康复医学科 - 康复楼1层
  16. 运动医学科 - 康复楼 2层

四、 大语言模型调用(API)

截屏2025-07-01 10.24.13.png

1 用户通过前端界面/app/小程序 进行交互,例如提问

2 前端界面和后端交互

3 用户问题通过模型验证,来确认是哪一类型问题,并返回给后端系统

4 后端传给数据问题类型,数据库提取该类型精彩样例,并返回给后端系统

5 后端系统带着精彩样例,再次去问大模型结果(样例提示词 One-Shot、Few-Shot)

6 大模型通过问题及精彩样例,返回最佳用户最佳答案

ps:3中 也可能是用户问题大模型打分,如果过低,则去数据库中提取经典样例,通过few-shot再次让大模型生成新答案。