大模型书籍丨Llama大模型实践指南,深入浅出入门大模型(附PDF)

226 阅读4分钟

你是否渴望掌握大模型的奥秘,却又不知从何开始?《Llama大模型实践指南》来了!它为你揭开Llama大模型的神秘面纱,无论你是新手还是老手,都能在这里找到深入浅出的讲解和宝贵的实践灵感。

图片

Llama大模型实践指南》是为所有对大模型感兴趣的人准备的。从零基础的学生、研究人员,到深耕多年的专家、工程师,都能在此找到成长路径。书中不仅详解Llama 2的核心知识,更关键的是,它教你如何将这些知识转化为解决实际问题的能力,助你在快速发展的AI领域赢得优势。

▊《Llama大模型实践指南》

张俊祺,曲东奇,张正,占冰强 等 著

  • 全面介绍Llama的入门指南;实用案例和示例代码助你快速上手

  • 本书配套AI助手答疑解惑

  • 本书既适合刚入门的学生和研究人员阅读,也适合有多年研究经验的专家和工程师阅读

    这本《 Llama大模型实践指南 》已整理并打包好PDF了

放在 工zzzz昊 大模型教程 ↓↓↓↓↓↓↓

image.png

01 本书一共有7章内容:

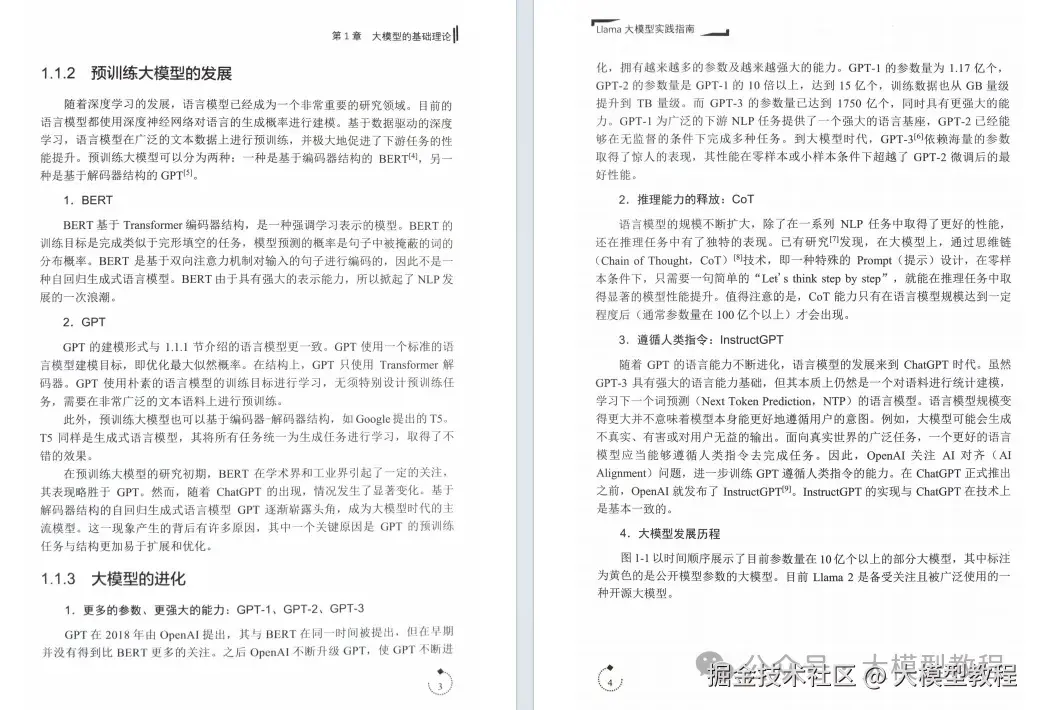
第1章:大模型基础理论的启蒙, 本章是探索大模型世界的起点,不仅追溯了其发展脉络与未来趋势,更深入浅出地剖析了核心算法与工作机制,为后续实践打下坚实基础。

第2-3章:Llama 2大模型的实操指南, 这两章将带你直接进入Llama 2的操作核心,从部署到微调,全程提供详实的代码、案例与实操指导。你不仅能学会如何有效应用,更能掌握根据需求定制优化的秘诀,让知识快速转化为生产力。

第4章:多轮对话的艺术与挑战,多轮对话是智能交互的关键,也是一大挑战。本章将揭示其设计原理,并通过丰富实例,助你理解如何构建、调试并优化那些能进行复杂、自然对话的系统。

第5章:行业大模型的定制之道, 如何让大模型精准服务于特定业务?本章将分享行业大模型的设计思路与实现路径,为你提供将通用大模型定制化、场景化的实用指南。

第6章:构建高效的文档问答模型, 想用技术让知识检索更高效?本章聚焦Llama 2与LangChain的结合,通过实战演示,教你如何构建强大的文档问答模型,将复杂技术转化为解决实际问题的利器。

第7章:多语言大模型的前沿探索, 本章将带你探索多语言大模型的前沿领域,解析其构建原理,并探讨它们在全球化浪潮中的巨大价值与无限潜力。

02 目录

第1章 大模型的基础理论

1.1 大模型的发展历史 1.2 大模型的核心框架 1.3 数据收集和数据处理 1.4 大模型的预训练及微调 1.5 大模型的评测

第2章 部署Llama 2大模型

2.1 部署前的准备 2.2 模型的导入与加载 2.3 模型部署

第3章 微调Llama 2大模型

3.1 微调的数据集准备和标注 3.2 Llama 2大模型加载 3.3 微调策略设计及模型重新训练 3.4 模型评估、测试和模型优化 3.5 模型保存、模型部署和推理加速

第4章 解决Llama 2大模型多轮对话难题

4.1 定制多轮对话数据集和构造方法 4.2 实操构造多轮对话微调训练数据集 4.3 通过多轮对话存储解决信息流失问题 4.4 提高大模型多轮对话应对能力 4.5 模型评估与持续改进 4.6 适合Llama 2大模型多轮对话的prompt构建

第5章 基于Llama 2定制行业大模型

5.1 业务数据分析指导行业大模型定制 5.2 行业数据的获取与预处理 5.3 Llama 2大模型导入初始化 5.4 微调获得行业特定大模型 5.5 模型测试、评估和优化

第6章 Llama 2 + LangChain文档问答模型构建

6.1 LangChain介绍 6.2 LangChain的主要概念与示例 6.3 LangChain 环境配置 6.4 Llama 2+LangChain文档问答模型评估

第7章 多语言大模型技术介绍及其工业应用

7.1 多语言大模型的研究现状和技术方向 7.2 多语言大模型的预训练资源和评测任务 7.3 多语言大模型的优化方向 7.4 多语言大模型的工业应用

图片

图片

图片

图片

图片

图片

今天推荐的这本书,不是为了让大家“囤书”,而是它真的能让你走得更远。甚至不用全都立刻看完,但你至少得知道,这条路上你有这些“可靠的参考系”。

这本《 Llama大模型实践指南 》已整理并打包好PDF了

放在 工zzzz昊 大模型教程 ↓↓↓↓↓↓↓

image.png