Redis 是单线程模型?|得物技术

535 阅读17分钟

一、背景

使用过Redis的同学肯定都了解过一个说法,说Redis是单线程模型,那么实际情况是怎样的呢?

其实,我们常说Redis是单线程模型,是指Redis采用单线程的事件驱动模型,只有并且只会在一个主线程中执行Redis命令操作,这意味着它在处理请求时不使用复杂的上下文切换或锁机制。尽管只是单线程的架构,但Redis通过非阻塞的I/O操作和高效的事件循环来处理大量的并发连接,性能仍然非常高。

然而在Redis4.0开始也引入了一些后台线程执行异步淘汰、异步删除过期key、异步执行大key删除等任务,然后,在Redis6.0中引入了多线程IO特性,将Redis单节点访问请求从10W提升到20W。

而在去年Valkey社区发布的Valkey8.0版本,在I/O线程系统上进行了重大升级,特别是异步I/O线程的引入,使主线程和I/O线程能够并行工作,可实现最大化服务吞吐量并减少瓶颈,使得Valkey单节点访问请求可以提升到100W。

那么在Redis6.0和Valkey8.0中多线程IO是怎么回事呢?是否改变了Redis原有单线程模型?

  • 2024年,Redis商业支持公司Redis Labs**宣布Redis核心代码的许可证从BSD变更为RSALv2,明确禁止云厂商提供Redis托管服务,这一决定直接导致社区分裂。
  • 为维护开源自由,Linux基金会联合多家科技公司(包括AWS、Google、Cloud、Oracle等)宣布支持Valkey,作为Redis的替代分支。
  • Valkey8.0系Valkey社区发布的首个主要大版本。
  • 最新消息,在Redis项目创始人antirez今年加入Redis商业公司5个月后,Redis宣传从Redis8开始,Redis项目重新开源。

本篇文章主要介绍Redis6.0多线程IO特性。

二、Redis6.0 多线程 IO 概述

Redis6.0引入多线程IO,但多线程部分只是用来处理网络数据的读写和协议解析,执行命令仍然是单线程。默认是不开启的,需要进程启动前开启配置,并且在运行期间无法通过 config set 命令动态修改。

参数与配置

多线程IO涉及下面两个配置参数:

# io-threads 4  IO 线程数量# io-threads-do-reads no  读数据及数据解析是否也用 IO 线程
  •  io-threads 表示IO线程数量, io-threads 设置为1时(代码中默认值),表示只使用主线程,不开启多线程IO。因此,若要配置开启多线程IO,需要设置 io-threads 大于1,但不可以超过最大值128。
  • 但在默认情况下,Redis只将多线程IO用于向客户端写数据,因为作者认为通常使用多线程执行读数据的操作帮助不是很大。如果需要使用多线程用于读数据和解析数据,则需要将参数 io-threads-do-reads 设置为 yes 。
  • 此两项配置参数在Redis运行期间无法通过 config set 命令修改,并且开启SSL时,不支持多线程IO特性。
  • 若机器CPU将至少超过4核时,则建议开启,并且至少保留一个备用CPU核,使用超过8个线程可能并不会有多少帮助。

执行流程概述

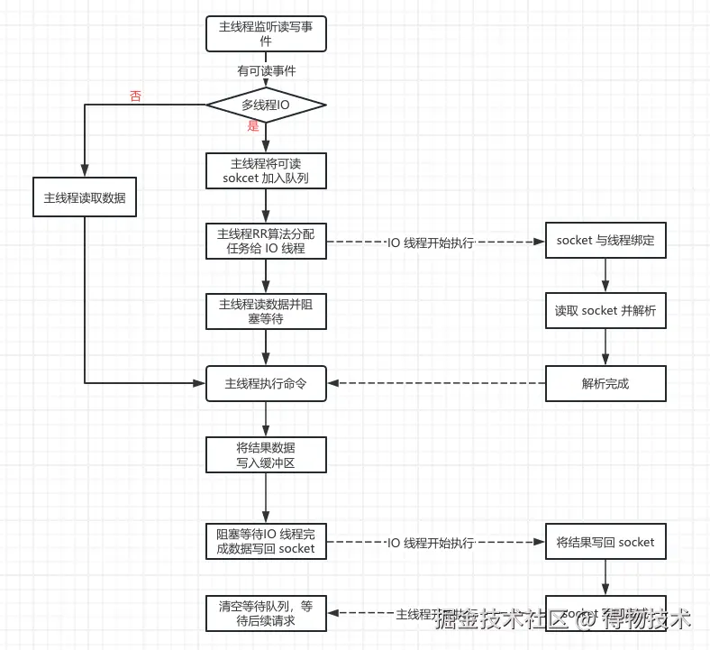
Redis6.0引入多线程IO后,读写数据执行流程如下所示:

图片

流程简述

  1. 主线程负责接收建立连接请求,获取socket放入全局等待读处理队列。
  2. 主线程处理完读事件之后,通过RR(Round Robin)将这些连接分配给这些IO线程,也会分配给主线程自己。
  3. 主线程先读取分配给自己的客户端数据,然后阻塞等待其他IO线程读取socket完毕。
  4. IO线程将请求数据读取并解析完成(这里只是读数据和解析、并不执行)。
  5. 主线程通过单线程的方式执行请求命令。
  6. 主线程通过RR(Round Robin)将回写客户端事件分配给这些IO线程,也会分配给主线程自己。
  7. 主线程同样执行部分写数据到客户端,然后阻塞等待IO线程将数据回写socket完毕。

设计特点

  1. IO线程要么同时在读socket,要么同时在写,不会同时读和写。
  2. IO线程只负责读写socket解析命令,不负责命令执行。
  3. 主线程也会参与数据的读写。

三、源码分析

多线程IO相关源代码都在源文件networking.c中最下面。

初始化

主线程在main函数中调用InitServerLast函数,InitServerLast函数中调用initThreadedIO函数,在initThreadedIO函数中根据配置文件中的线程数量,创建对应数量的IO工作线程数量。

/* Initialize the data structures needed for threaded I/O. */void initThreadedIO(void) {    io_threads_active = 0/* We start with threads not active. */        /* Don't spawn any thread if the user selected a single thread:     * we'll handle I/O directly from the main thread. */    if (server.io_threads_num == 1) return;        if (server.io_threads_num > IO_THREADS_MAX_NUM) {        serverLog(LL_WARNING,"Fatal: too many I/O threads configured. "                             "The maximum number is %d.", IO_THREADS_MAX_NUM);        exit(1);    }       /* Spawn and initialize the I/O threads. */    for (int i = 0; i < server.io_threads_num; i++) {        /* Things we do for all the threads including the main thread. */        io_threads_list[i]listCreate();        if (i == 0) continue; /* Thread 0 is the main thread. */               /* Things we do only for the additional threads. */        pthread_t tid;        pthread_mutex_init(&io_threads_mutex[i],NULL);        io_threads_pending[i]0;        pthread_mutex_lock(&io_threads_mutex[i]); /* Thread will be stopped. */        if (pthread_create(&tid,NULL,IOThreadMain,(void*)(long)i) != 0) {            serverLog(LL_WARNING,"Fatal: Can't initialize IO thread.");            exit(1);        }        io_threads[i] = tid;    }}
  • 如果 io_threads_num 的数量为1,则只运行主线程, io_threads_num 的IO线程数量不允许超过 128。
  • 序号为0的线程是主线程,因此实际的工作线程数目是io-threads - 1。

初始化流程

  • 为包括主线程在内的每个线程分配list列表,用于后续保存待处理的客户端。
  • 为主线程以外的其他IO线程初始化互斥对象mutex,但是立即调用pthread_mutex_lock占有互斥量**,将io_threads_pending[i]设置为0,接着创建对应的IO工作线程。
  • 占用互斥量是为了创建IO工作线程后,可暂时等待后续启动IO线程的工作,因为IOThreadMain函数在io_threads_pending[id] == 0时也调用了获取mutex,所以此时无法继续向下运行,等待启动。
  • 在startThreadedIO函数中会释放mutex来启动IO线程工作。何时调用startThreadedIO打开多线程IO,具体见下文的「多线程IO动态暂停与开启」。

IO 线程主函数

IO线程主函数代码如下所示:

void *IOThreadMain(void *myid) {    /* The ID is the thread number (from 0 to server.iothreads_num-1), and is     * used by the thread to just manipulate a single sub-array of clients. */    long id = (unsigned long)myid;    char thdname[16];       snprintf(thdname, sizeof(thdname), "io_thd_%ld", id);    redis_set_thread_title(thdname);    redisSetCpuAffinity(server.server_cpulist);       while(1) {        /* Wait for start */        for (int j = 0; j < 1000000; j++) {            if (io_threads_pending[id] != 0) break;        }               /* Give the main thread a chance to stop this thread. */        if (io_threads_pending[id] == 0) {            pthread_mutex_lock(&io_threads_mutex[id]);            pthread_mutex_unlock(&io_threads_mutex[id]);            continue;        }               serverAssert(io_threads_pending[id] != 0);                if (tio_debug) printf("[%ld] %d to handle\n", id, (int)listLength(io_threads_list[id]));                /* Process: note that the main thread will never touch our list         * before we drop the pending count to 0. */        listIter li;        listNode *ln;        listRewind(io_threads_list[id],&li);        while((ln = listNext(&li))) {            client *c = listNodeValue(ln);            if (io_threads_op == IO_THREADS_OP_WRITE) {                writeToClient(c,0);            } else if (io_threads_op == IO_THREADS_OP_READ) {                readQueryFromClient(c->conn);            } else {                serverPanic("io_threads_op value is unknown");            }        }        listEmpty(io_threads_list[id]);        io_threads_pending[id]0;               if (tio_debug) printf("[%ld] Done\n", id);    }}

从IO线程主函数逻辑可以看到:

  • 如果IO线程等待处理任务数量为0,则IO线程一直在空循环,因此后面主线程给IO线程分发任务后,需要设置IO线程待处理任务数 io_threads_pending[id] ,才会触发IO线程工作。
  • 如果IO线程等待处理任务数量为0,并且未获取到mutex锁,则会等待获取锁,暂停运行,由于主线程在创建IO线程之前先获取了锁,因此IO线程刚启动时是暂停运行状态,需要等待主线程释放锁,启动IO线程。
  • IO线程待处理任务数为0时,获取到锁并再次释放锁,是为了让主线程可以暂停IO线程。
  • 只有io_threads_pending[id]不为0时,则继续向下执行操作,根据io_threads_op决定是读客户端还是写客户端,从这里也可以看出IO线程要么同时读,要么同时写。

读数据流程

主线程将待读数据客户端加入队列

当客户端连接有读事件时,会触发调用readQueryFromClient函数,在该函数中会调用postponeClientRead。

void readQueryFromClient(connection *conn) {    client *c = connGetPrivateData(conn);    int nread, readlen;    size_t qblen;        /* Check if we want to read from the client later when exiting from     * the event loop. This is the case if threaded I/O is enabled. */    if (postponeClientRead(c)) return;    ......以下省略}
/* Return 1 if we want to handle the client read later using threaded I/O. * This is called by the readable handler of the event loop. * As a side effect of calling this function the client is put in the * pending read clients and flagged as such. */int postponeClientRead(client *c) {    if (io_threads_active &&        server.io_threads_do_reads &&        !ProcessingEventsWhileBlocked &&        !(c->flags & (CLIENT_MASTER|CLIENT_SLAVE|CLIENT_PENDING_READ)))    {        c->flags |= CLIENT_PENDING_READ;        listAddNodeHead(server.clients_pending_read,c);        return 1;    } else {        return 0;    }}

如果开启多线程,并且开启多线程读(io_threads_do_reads 为 yes),则将客户端标记为CLIENT_PENDING_READ,并且加入clients_pending_read列表。

然后readQueryFromClient函数中就立即返回,主线程没有执行从客户端连接中读取的数据相关逻辑,读取了客户端数据行为等待后续各个IO线程执行。

主线程分发并阻塞等待

主线程在beforeSleep函数中会调用handleClientsWithPendingReadsUsingThreads函数。

/* When threaded I/O is also enabled for the reading + parsing side, the * readable handler will just put normal clients into a queue of clients to * process (instead of serving them synchronously). This function runs * the queue using the I/O threads, and process them in order to accumulate * the reads in the buffers, and also parse the first command available * rendering it in the client structures. */int handleClientsWithPendingReadsUsingThreads(void) {    if (!io_threads_active || !server.io_threads_do_reads) return 0;    int processed = listLength(server.clients_pending_read);    if (processed == 0) return 0;       if (tio_debug) printf("%d TOTAL READ pending clients\n", processed);       /* Distribute the clients across N different lists. */    listIter li;    listNode *ln;    listRewind(server.clients_pending_read,&li);    int item_id = 0;    while((ln = listNext(&li))) {        client *c = listNodeValue(ln);        int target_id = item_id % server.io_threads_num;        listAddNodeTail(io_threads_list[target_id],c);        item_id++;    }        /* Give the start condition to the waiting threads, by setting the     * start condition atomic var. */    io_threads_op = IO_THREADS_OP_READ;    for (int j = 1; j < server.io_threads_num; j++) {        int count = listLength(io_threads_list[j]);        io_threads_pending[j] = count;    }       /* Also use the main thread to process a slice of clients. */    listRewind(io_threads_list[0],&li);    while((ln = listNext(&li))) {        client *c = listNodeValue(ln);        readQueryFromClient(c->conn);    }    listEmpty(io_threads_list[0]);        /* Wait for all the other threads to end their work. */    while(1) {        unsigned long pending = 0;        for (int j = 1; j < server.io_threads_num; j++)            pending += io_threads_pending[j];        if (pending == 0) break;    }    if (tio_debug) printf("I/O READ All threads finshed\n");       /* Run the list of clients again to process the new buffers. */    while(listLength(server.clients_pending_read)) {        ln = listFirst(server.clients_pending_read);        client *c = listNodeValue(ln);        c->flags &= ~CLIENT_PENDING_READ;        listDelNode(server.clients_pending_read,ln);                if (c->flags & CLIENT_PENDING_COMMAND) {            c->flags &= ~CLIENT_PENDING_COMMAND;            if (processCommandAndResetClient(c) == C_ERR) {                /* If the client is no longer valid, we avoid                 * processing the client later. So we just go                 * to the next. */                continue;            }        }        processInputBuffer(c);    }    return processed;}
  • 先检查是否开启多线程,以及是否开启多线程读数据(io_threads_do_reads),未开启直接返回。
  • 检查队列clients_pending_read长度,为0直接返回,说明没有待读事件。
  • 遍历clients_pending_read队列,通过RR算法,将队列中的客户端循环分配给各个IO线程,包括主线程本身。
  • 设置io_threads_op = IO_THREADS_OP_READ,并且将io_threads_pending数组中各个位置值设置为对应各个IO线程分配到的客户端数量,如上面介绍,目的是为了使IO线程工作。
  • 主线程开始读取客户端数据,因为主线程也分配了任务。
  • 主线程阻塞等待,直到所有的IO线程都完成读数据工作。
  • 主线程执行命令。

IO 线程读数据

在IO线程主函数中,如果 io_threads_op == IO_THREADS_OP_READ ,则调用readQueryFromClient从网络中读取数据。

IO 线程读取数据后,不会执行命令。

在readQueryFromClient函数中,最后会执行processInputBuffer函数,在processInputBuffe函数中,如IO线程检查到客户端设置了CLIENT_PENDING_READ标志,则不执行命令,直接返回。

            ......省略/* If we are in the context of an I/O thread, we can't really             * execute the command here. All we can do is to flag the client             * as one that needs to process the command. */            if (c->flags & CLIENT_PENDING_READ) {                c->flags |= CLIENT_PENDING_COMMAND;                break;            }            ...... 省略

写数据流程

命令处理完成后,依次调用:

addReply-->prepareClientToWrite-->clientInstallWriteHandler,将待写客户端加入队列clients_pending_write。

void clientInstallWriteHandler(client *c) {    /* Schedule the client to write the output buffers to the socket only     * if not already done and, for slaves, if the slave can actually receive     * writes at this stage. */    if (!(c->flags & CLIENT_PENDING_WRITE) &&        (c->replstate == REPL_STATE_NONE ||         (c->replstate == SLAVE_STATE_ONLINE && !c->repl_put_online_on_ack)))    {        /* Here instead of installing the write handler, we just flag the         * client and put it into a list of clients that have something         * to write to the socket. This way before re-entering the event         * loop, we can try to directly write to the client sockets avoiding         * a system call. We'll only really install the write handler if         * we'll not be able to write the whole reply at once. */        c->flags |= CLIENT_PENDING_WRITE;        listAddNodeHead(server.clients_pending_write,c);    }}

在beforeSleep函数中调用handleClientsWithPendingWritesUsingThreads。

int handleClientsWithPendingWritesUsingThreads(void) {    int processed = listLength(server.clients_pending_write);    if (processed == 0) return 0/* Return ASAP if there are no clients. */        /* If I/O threads are disabled or we have few clients to serve, don't     * use I/O threads, but thejboring synchronous code. */    if (server.io_threads_num == 1 || stopThreadedIOIfNeeded()) {        return handleClientsWithPendingWrites();    }        /* Start threads if needed. */    if (!io_threads_active) startThreadedIO();       if (tio_debug) printf("%d TOTAL WRITE pending clients\n", processed);        /* Distribute the clients across N different lists. */    listIter li;    listNode *ln;    listRewind(server.clients_pending_write,&li);    int item_id = 0;    while((ln = listNext(&li))) {        client *c = listNodeValue(ln);        c->flags &= ~CLIENT_PENDING_WRITE;        int target_id = item_id % server.io_threads_num;        listAddNodeTail(io_threads_list[target_id],c);        item_id++;    }       /* Give the start condition to the waiting threads, by setting the     * start condition atomic var. */    io_threads_op = IO_THREADS_OP_WRITE;    for (int j = 1; j < server.io_threads_num; j++) {        int count = listLength(io_threads_list[j]);        io_threads_pending[j] = count;    }        /* Also use the main thread to process a slice of clients. */    listRewind(io_threads_list[0],&li);    while((ln = listNext(&li))) {        client *c = listNodeValue(ln);        writeToClient(c,0);    }    listEmpty(io_threads_list[0]);       /* Wait for all the other threads to end their work. */    while(1) {        unsigned long pending = 0;        for (int j = 1; j < server.io_threads_num; j++)            pending += io_threads_pending[j];        if (pending == 0) break;    }    if (tio_debug) printf("I/O WRITE All threads finshed\n");        /* Run the list of clients again to install the write handler where     * needed. */    listRewind(server.clients_pending_write,&li);    while((ln = listNext(&li))) {        client *c = listNodeValue(ln);               /* Install the write handler if there are pending writes in some         * of the clients. */        if (clientHasPendingReplies(c) &&                connSetWriteHandler(c->conn, sendReplyToClient) == AE_ERR)        {            freeClientAsync(c);        }    }    listEmpty(server.clients_pending_write);    return processed;}
  1. 判断clients_pending_write队列的长度,如果为0则直接返回。
  2. 判断是否开启了多线程,若只有很少的客户端需要写,则不使用多线程IO,直接在主线程完成写操作。
  3. 如果使用多线程IO来完成写数据,则需要判断是否先开启多线程IO(因为会动态开启与暂停)。
  4. 遍历clients_pending_write队列,通过RR算法,循环将所有客户端分配给各个IO线程,包括主线程自身。
  5. 设置io_threads_op = IO_THREADS_OP_WRITE,并且将io_threads_pending数组中各个位置值设置为对应的各个IO线程分配到的客户端数量,目的是为了使IO线程工作。
  6. 主线程开始写客户端数据,因为主线程也分配了任务,写完清空任务队列。
  7. 阻塞等待,直到所有IO线程完成写数据工作。
  8. 再次遍历所有客户端,如果有需要,为客户端在事件循环上安装写句柄函数,等待事件回调。

多线程 IO 动态暂停与开启

从上面的写数据的流程中可以看到,在Redis运行过程中多线程IO是会动态暂停与开启的。

在上面的写数据流程中,先调用stopThreadedIOIfNeeded函数判断是否需要暂停多线程IO,当等待写的客户端数量低于线程数的2倍时,会暂停多线程IO, 否则就会打开多线程。

int stopThreadedIOIfNeeded(void) {    int pending = listLength(server.clients_pending_write);        /* Return ASAP if IO threads are disabled (single threaded mode). */    if (server.io_threads_num == 1) return 1;       if (pending < (server.io_threads_num*2)) {        if (io_threads_active) stopThreadedIO();        return 1;    } else {        return 0;    }}

在写数据流程handleClientsWithPendingWritesUsingThreads函数中,stopThreadedIOIfNeeded返回0的话,就会执行下面的startThreadedIO函数,开启多线程IO。

void startThreadedIO(void) {    serverAssert(server.io_threads_active == 0);    for (int j = 1; j < server.io_threads_num; j++)        pthread_mutex_unlock(&io_threads_mutex[j]);    server.io_threads_active = 1;}
void stopThreadedIO(void) {    /* We may have still clients with pending reads when this function     * is called: handle them before stopping the threads. */    handleClientsWithPendingReadsUsingThreads();    serverAssert(server.io_threads_active == 1);    for (int j = 1; j < server.io_threads_num; j++)        pthread_mutex_lock(&io_threads_mutex[j]);    server.io_threads_active = 0;}

从上面的代码中可以看出:

  • 开启多线程IO是通过释放mutex锁来让IO线程开始执行读数据或者写数据动作。
  • 暂停多线程IO则是通过加锁来让IO线程暂时不执行读数据或者写数据动作,此处加锁后,IO线程主函数由于无法获取到锁,因此会暂时阻塞。

四、性能对比

测试环境

两台物理机配置:CentOS Linux release 7.3.1611(Core) ,12核CPU1.5GHz,256G内存(free 128G)。

Redis版本

使用Redis6.0.6,多线程IO模式使用线程数量为4,即 io-threads 4 ,参数 io-threads-do-reads 分别设置为 no 和 yes ,进行对比测试。

压测命令

redis-benchmark -h 172.xx.xx.xx -t set,get -n 1000000 -r 100000000 --threads ${threadsize} -d ${datasize} -c ${clientsize}
单线程 threadsize 为 1,多线程 threadsize 为 4datasize为value 大小,分别设置为 128/512/1024clientsize 为客户端数量,分别设置为 256/2000如:./redis-benchmark -h 172.xx.xx.xx -t set,get -n 1000000 -r 100000000 --threads 4 -d 1024 -c 256

统计结果

当 io-threads-do-reads 为 no 时,统计图表如下所示(c 2000表示客户端数量为2000)。

图片

当 io-threads-do-reads 为 yes 时,统计图表如下所示(c 256表示客户端数量为256)。

图片

结论

使用redis-benchmark做Redis6单线程和多线程简单SET/GET命令性能测试:

  1. 从上面可以看到GET/SET命令在设置4个IO线程时,QPS相比于大部分情况下的单线程,性能几乎是翻倍了。

  2. 连接数越多,多线程优势越明显。

  3. value值越小,多线程优势越明显。

  4. 使用多线程读命令比写命令优势更加明显,当value越大,写命令越发没有明显的优势。

  5. 参数 io-threads-do-reads 为yes,性能有微弱的优势,不是很明显。

  6. 总体来说,以上结果基本符合预期,结果仅作参考。

五、6.0 多线程 IO 不足

尽管引入多线程IO大幅提升了Redis性能,但是Redis6.0的多线程IO仍然存在一些不足:

  • CPU核心利用率不足:当前主线程仍负责大部分的IO相关任务,并且当主线程处理客户端的命令时,IO线程会空闲相当长的时间,同时值得注意的是,主线程在执行IO相关任务期间,性能受到最慢IO线程速度的限制。
  • IO线程执行的任务有限:目前,由于主线程同步等待IO线程,线程仅执行读取解析和写入操作。如果线程可以异步工作,我们可以将更多工作卸载到IO线程上,从而减少主线程的负载。
  • 不支持带有TLS的IO线程。

最新的Valkey8.0版本中,通过引入异步IO线程,将更多的工作转移到IO线程执行,同时通过批量预读取内存数据减少内存访问延迟,大幅提高Valkey单节点访问QPS,单个实例每秒可处理100万个请求。我们后续再详细介绍Valkey8.0异步IO特性。

六、总结

Redis6.0引入多线程IO,但多线程部分只是用来处理网络数据的读写和协议解析,执行命令仍然是单线程。通过开启多线程IO,并设置合适的CPU数量,可以提升访问请求一倍以上。

Redis6.0多线程IO仍然存在一些不足,没有充分利用CPU核心,在最新的Valkey8.0版本中,引入异步IO将进一步大幅提升Valkey性能。

往期回顾

1.得物社区活动:组件化的演进与实践

2.从CPU冒烟到丝滑体验:算法SRE性能优化实战全揭秘|得物技术

3.CSS闯关指南:从手写地狱到“类”积木之旅|得物技术

4.以细节诠释专业,用成长定义价值——对话@孟同学 |得物技术

5.大语言模型的训练后量化算法综述 | 得物技术

文 / 竹径

关注得物技术,每周更新技术干货

要是觉得文章对你有帮助的话,欢迎评论转发点赞~

未经得物技术许可严禁转载,否则依法追究法律责任。