基于双模MPC和降阶扩展状态观测器电机控制系统simulink建模与仿真

77 阅读2分钟

1.课题概述 基于双模MPC和降阶扩展状态观测器电机控制系统simulink建模与仿真。通过双模MPC实现电机位置控制。

2.系统仿真结果 (完整程序运行后无水印)

1.jpeg

2.jpeg

3.jpeg

3.核心程序与模型 版本:MATLAB2022a

0ebabb7a5d40dd5fd147a540a55ed86b_watermark,size_14,text_QDUxQ1RP5Y2a5a6i,color_FFFFFF,t_100,g_se,x_10,y_10,shadow_20,type_ZmFuZ3poZW5naGVpdGk=.jpg

4.系统原理简介 模型预测控制是一种基于模型的优化控制算法,它通过预测系统未来的输出,并根据预测结果优化控制输入,以实现系统的最优控制。模型预测控制的基本思想是在每个采样时刻,根据当前的系统状态和预测模型,预测未来一段时间内系统的输出,并通过优化算法求解一个有限时域的最优控制问题,得到最优的控制输入序列。然后,将最优控制输入序列的第一个元素应用于系统,在下一个采样时刻,重复上述过程。

   双模 MPC 控制器由两个子控制器组成,分别是速度控制器和电流控制器。速度控制器用于控制电机的角速度,电流控制器用于控制电机的电枢电流。速度控制器和电流控制器分别采用不同的预测模型和优化目标,以实现不同的控制目标。速度控制器的预测模型是电机的角速度模型,优化目标是使电机的角速度跟踪给定的速度参考值。电流控制器的预测模型是电机的电枢电流模型,优化目标是使电机的电枢电流跟踪给定的电流参考值。

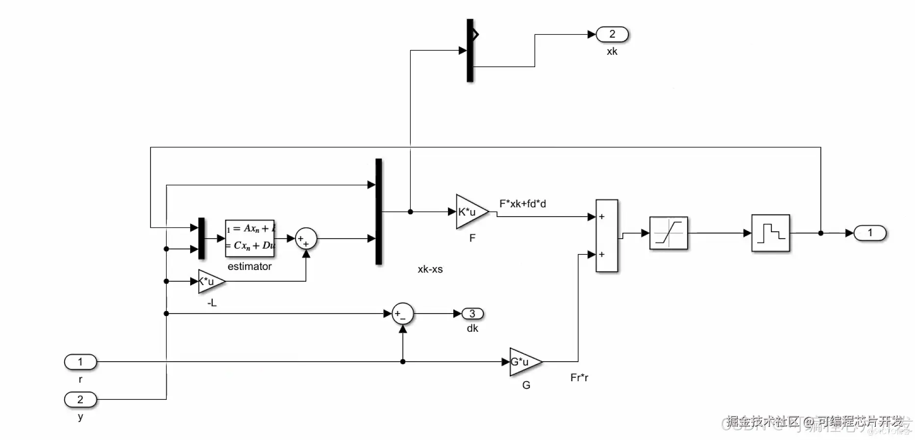
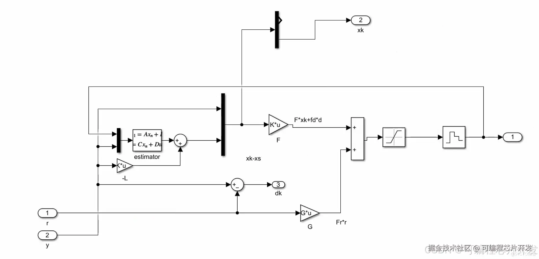
   扩展状态观测器是一种用于估计系统状态和未知干扰的观测器。它通过将系统的未知干扰扩展为一个新的状态变量,并利用系统的输入和输出信息来估计这个新的状态变量,从而实现对系统状态和未知干扰的估计。扩展状态观测器的基本思想是在系统的状态方程中引入一个新的状态变量,用来表示系统的未知干扰。然后,通过设计一个观测器,利用系统的输入和输出信息来估计这个新的状态变量,从而实现对系统状态和未知干扰的估计。

   扩展状态观测器在本系统中结构如下:

a50582ac3cb1731499fc0af391882677_watermark,size_14,text_QDUxQ1RP5Y2a5a6i,color_FFFFFF,t_100,g_se,x_10,y_10,shadow_20,type_ZmFuZ3poZW5naGVpdGk=.png