大模型(Qwen3)训练实战:从零开始玩转LLaMA-Factory

2,438 阅读5分钟

这一篇来整体讲一下大模型的训练和微调,选用的大模型依然是大模型(Qwen3) ,训练和微调的框架使用的是LLaMA-Factory

在人工智能技术日新月异的今天,大型语言模型(LLM)已成为科技领域的热门话题。但对于大多数开发者和企业来说,如何高效、低成本地微调这些"庞然大物"仍是一个难题。

今天,我将为大家详细介绍如何使用LLaMA-Factory这一开源框架,从环境搭建到模型训练,再到实际应用,手把手教你打造属于自己的AI助手!

图片

一、LLaMA-Factory:大模型微调的瑞士军刀


LLaMA-Factory是一个专为大型语言模型微调设计的开源框架,它就像是为大模型量身定制的"精加工车间"。这个框架最大的优势在于:

  1. 高效低成本:优化了微调过程中的资源消耗,让普通开发者也能负担得起
  2. 广泛兼容:支持近百种主流大模型,包括LLaMA、Qwen、DeepSeek等热门系列
  3. 操作简便:通过Web界面可视化操作,大大降低了技术门槛

"工欲善其事,必先利其器",在开始我们的微调之旅前,让我们先搭建好这个强大的"工厂"。

二、环境搭建:三步打造专业微调平台


2.1 创建工作目录并克隆仓库

mkdir -p /data/train && cd /data/train
git clone https://github.com/hiyouga/LLaMA-Factory.git

2.2 安装依赖包

pip install -e .

在当前目录下查找Python包的元数据(如依赖关系、版本信息等),然后以可编辑模式安装该包及其所有依赖项。

-e 或者 --editable:这是一个选项,表示以可编辑模式安装包",后续对代码的任何修改都会立即生效,非常适合调试和开发;. 指定当前目录,pip查找当前目录下的setup.py文件。

2.3 配置Hugging Face镜像(国内用户必备)

huggingface_hub是指由Hugging Face提供的Python库,用于与Hugging Face的模型库进行交互,包括下载、上传和管理机器学习模型和数据集。具体来说:

  • 安装:通过pip install -U huggingface_hub命令可以安装huggingface_hub库,确保使用最新版本。
  • 功能:该库允许开发者访问Hugging Face Model Hub上的资源,包括预训练模型和数据集,便于模型的下载、加载和管理。
  • 下载模型:可以使用huggingface-cli来下载模型,如:huggingface-cli download --resume-download Qwen/Qwen3-0.6B-Base --local-dir /data/models/Qwen/Qwen3-0.6B-Base,# 下载模型到指定的本地路径。

总之,huggingface_hub是一个强大的工具,帮助开发者高效地获取和管理Hugging Face上的机器学习资源。

由于网络限制,国内用户可以通过设置镜像源来加速下载:

export HF_ENDPOINT=https://hf-mirror.com
pip install -U huggingface_hub

三、模型获取:为微调准备"原材料"


选择适合的基座模型是微调成功的关键。这里我们以Qwen3-0.6B-Base模型为例:

mkdir -p /data/models/Qwen/Qwen3-0.6B-Base
huggingface-cli download --resume-download Qwen/Qwen3-0.6B-Base --local-dir /data/models/Qwen/Qwen3-0.6B-Base

图片

模型选择小贴士

  • 对于普通任务:0.5B-7B参数量的模型性价比最高
  • 对于专业领域:建议选择在相关领域有预训练的基座模型
  • 资源有限时:可以考虑量化版本或小型模型

四、数据准备:打造专属"知识库"


数据是微调的灵魂,我们使用一个经济学相关的对话数据集作为示例:

4.1 下载数据集

git clone https://github.com/echonoshy/cgft-llm.git 
cp cgft-llm/data/fintech.json /data/train/LLaMA-Factory/data/

这里选择的数据集文件是关于经济学的对话信息,内容如下:

图片

数据准备黄金法则

  • 数据质量 > 数据数量:1000条高质量数据胜过10000条低质数据
  • 领域聚焦:数据应紧密围绕目标应用场景
  • 格式规范:确保数据格式与模型预期一致

五、微调实战


5.1 启动Web UI

cd /data/train/LLaMA-Factory
export GRADIO_SERVER_PORT=8800
nohup llamafactory-cli webui 2>&1 > webui.log &

图片

5.2 配置微调参数

图片

在Web界面中,我们需要关注几个核心参数:

  • 学习率:通常设置在1e-5到5e-5之间
  • 批处理大小:根据GPU内存调整,可从4开始尝试
  • 训练轮次:3-5个epoch通常足够
  • LoRA参数:rank一般设为8或16,alpha设为16或32

5.3 设置输出并开始

图片

完成执行后输出模型:

图片

内存优化技巧: 当遇到内存不足时,可以:

  1. 减小批处理大小
  2. 启用梯度累积
  3. 使用更高效的优化器(如Adafactor)

六、新模型的部署


6.1 模型合并与导出

将 base model 与训练好的 LoRA Adapter 合并成一个新的模型。训练完成后,我们需要将LoRA适配器与基础模型合并:

llamafactory-cli export --model_name_or_path /data/models/Qwen/Qwen3-0.6B-Base --adapter_name_or_path /data/train/LLaMA-Factory/saves/Qwen3-0.6B-Base/lora/train_2025-05-22-08-16-07 --template qwen3 --finetuning_type lora --export_dir /data/models/Qwen/Qwen3-0.6B-yangxl

图片

6.2 使用vLLM高效部署训练好的模型

CUDA_VISIBLE_DEVICES=0 nohup python3 -m vllm.entrypoints.openai.api_server \ --model=/data/models/Qwen/Qwen3-0.6B-yangxl \ --served-model-name=Qwen3-0.6B-yangxl \ --dtype=bfloat16 \ --trust-remote-code \ --device=cuda \ --max-model-len=1024 \ --tensor-parallel-size=1 \ --gpu-memory-utilization=0.85 \ --enable-reasoning \ --reasoning-parser deepseek_r1 \ --port 8802 \ --api-key token-123456 &

图片

七、新模型的测试


7.1 加载模型

图片

7.2 提问

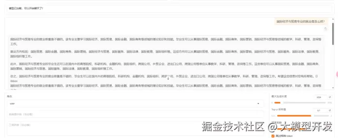
提示词:国际经济与贸易专业的就业是怎么样?

图片

八、总结


  • 训练环境的准备:准备LLaMA-Factory的环境有两种,本文只讲了一各较为复杂的方式;还有一种就是容器化的方式,只所以采用第一种方式,只是为了亲自体验一下;
  • 训练数据的准备:将准备好的数据放到LLaMA-Factory下**/data**下,数据需满足以下几点要求:
    • 数据质量 > 数据数量:1000条高质量数据胜过10000条低质数据
    • 领域聚焦:数据应紧密围绕目标应用场景
    • 格式规范:确保数据格式与模型预期一致;
  • 训练参数配置:模型名称、模型路径、数据路径、数据集、训练轮数、最大样本数等;
  • 训练后的新模型:检查新模型目录下的文件是否完整、导出新模型、新模型的部署和测试。

原文地址:https://mp.weixin.qq.com/s/xFwxwSEDwZUM2N-s-yFaFg