普通继电器 vs 磁保持继电器 vs MOS管:工作原理与电路设计全解析

348 阅读8分钟

普通继电器 vs 磁保持继电器 vs MOS 管:工作原理与电路设计全解析

0.引言

在智能控制系统中,我们经常会遇到这样的问题:如何用一个微弱的控制信号,驱动一台高功率设备?

比如,单片机的输出口通常只有 3.3V、20 毫安的驱动能力,但我们要控制的,往往是电机、加热器,甚至电磁阀这类需要几安、甚至几十安电流的负载。

这时候,直接连接肯定不行,会导致单片机过载甚至损坏。

因此必须借助“功率开关器件”作为中间桥梁,由微控制器输出控制逻辑,功率器件负责扛起电流重任,实现**“小马拉大车”**的安全操控。

image

最常见的解决方案有三种:大功率 MOSFET、电磁继电器、以及磁保持继电器。

那么,这三种方案到底有什么不同?各自适合用在哪些场合?有没有什么容易踩的坑?本期视频,我们一起来详细分析。

1.电磁继电器

1.1 工作原理

我们先来看一下电磁继电器。它可以说是最早出现、结构最简单、也是应用最广泛的一类继电器。

从结构上看,电磁继电器主要由三个核心部分组成:线圈、衔铁和触点。

image

当控制电路给继电器的线圈通电时,会在周围产生磁场,吸引衔铁克服弹簧的拉力向下移动,C 端 接触的触点随之切换为常开触点,相当于开关闭合;当控制电路断电,衔铁不再受吸引,在弹簧作用下恢复原位,C 端 接触的触点也恢复为原来的常闭触点,相当于开关断开。

image

电磁继电器工作时主要依靠电磁力驱动触点切换。整个过程中,继电器通过对线圈是否通电来控制电枢和触点的状态,从而实现对高压或大电流电路的间接控制。

image

1.2 应用场景

由于电磁继电器涉及机械运动,响应速度会比较慢(通常为几毫秒)。

优点是可以直接控制 220V 交流电或几十安培的大电流,并提供良好的电气隔离能力。这使它非常适合工业设备、家电和电源管理中,需要开关高电压大电流、对速度要求不高的场合。

2.MOSFET 开关

2.1 工作原理

image

MOSFET(绝缘栅型场效应管)是一种常见的电压控制型器件,可用于电子信号的放大开关控制

主要由以下三部分组成:栅极、漏极、源极。

image

我们以增强型 NMOS 为例,NMOS 的漏极通过一个电阻连接到电源电压 VS,源极接地,栅极则由外部控制电压 VI 决定。

image

在我们不加控制信号,也就是 VI = 0V 时,NMOS 没有导通通道,处于截止状态,等效于一个断开的开关。此时没有电流流过;当 VI 超过阈值电压时,NMOS 导通,电流开始从漏极流向源极。

image

总结一下,也就是,增强型 NMOS 默认处于关闭状态,适合用在“默认关闭,需要控制时导通”的场合,因为它只有在栅极电压高于阈值时才会导通。

2.2 MOS 开关应用场景

image

MOSFET 作为一种电子开关,体积小、开关速度快,没有机械触点,不会磨损,非常适合需要快速切换的场合。比如说,开关电源、电机控制、以及单片机驱动的小功率负载。

不过,MOSFET 对静电比较敏感,而且没有输入输出隔离能力,不能直接用来切换非常高压或超大电流的负载,需要额外考虑保护和散热设计。

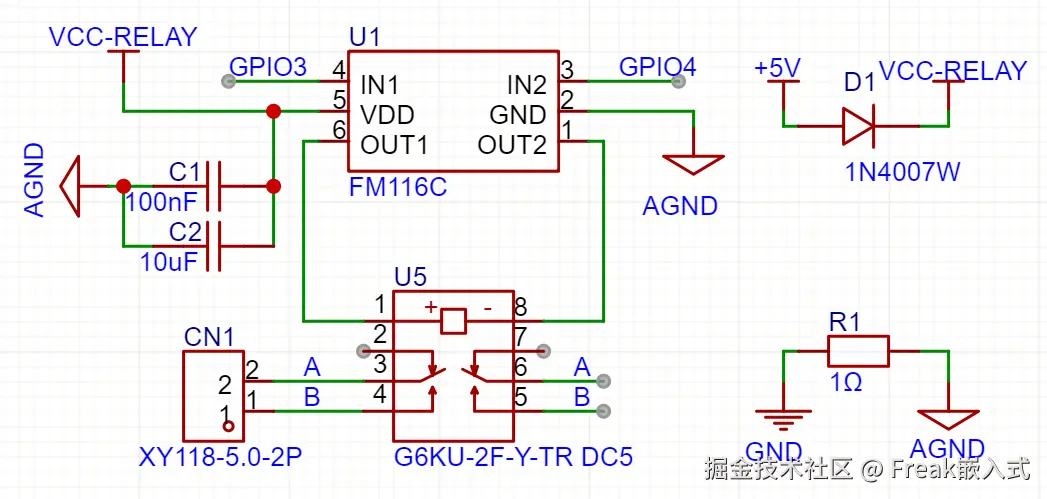
3.磁保持继电器

3.1 工作原理

image

磁保持继电器在结构上与普通电磁继电器类似,但内部增加了永久磁铁和两个线圈,可以让继电器断电后,还能保持开或关的位置,无需持续供电。

image

那它是怎么工作的呢?

image

继电器刚开始,开关是断开的,负载没通电,衔铁被左边的永磁铁吸住。

给右边的线圈通电,这时会产生磁力把衔铁推向右边。

衔铁一到右边,就被右边的永磁铁吸住,至此开关闭合,负载通电。

最后,J2 线圈的电源撤掉,但继电器由于永磁铁的作用仍然保持在闭合状态。

如果想要再次“断开”电路怎么办?

只需要给左侧 J1 线圈 一个脉冲。就会让衔铁从右侧被“拉”回左侧,重新恢复断开状态。

3.2 应用场景

image

磁保持继电器,它最大的特点就是:电只是用来切换状态的,而不是用来维持状态的。即使之后断电,它的状态也不会改变。虽然在结构上更复杂、成本也略高,但它能耗较低,特别适合智能断路器、电磁阀以及应急控制等需要状态保持的控制设备。

总结一下:

  • 电磁继电器靠磁力驱动机械触点,本质是电磁力驱动物理开关,结构简单但机械动作慢。
  • MOSFET 开关靠栅极电压控制电流通断,本质是半导体结区导通行为,反应快但不能完全隔离。
  • 磁保持继电器在电磁结构中加入保持机制,本质是通过磁滞或双线圈结构来保持开关状态,适合节能但驱动逻辑复杂。

4. 隔离与驱动电路设计

4.1 光耦隔离

在高压交流版/低压直流 MOS 管版继电器扩展板上,我们配备了光耦隔离单元和外置续流二极管保护 MOSFET/继电器开关元件。

4.1.1 为什么

image

控制电路(MCU 侧)与继电器负载电路(执行侧)分属不同电源域,MCU 侧一般是低压逻辑,若直接与大电流回路相连,一旦触点抖动、浪涌或接地环路,就有可能损坏 MCU而光耦能够实现输入和输出的电气隔离,抑制电磁干扰,对地回路也更加安全。”

4.1.2 电路设计讲解

image

image

在控制侧(GPIO5)通过小信号 NPN 三极管 Q1 对 PC817 光耦的 LED 进行驱动,将将 3.3V 的 MCU 输出电平转换为约 5mA 的隔离驱动电流。

这个电路里用的是光耦 +PNP 晶体管(SS8550)做高边开关,会导致输入逻辑是“低电平触发”。简要流程如下:

1.GPIO5 拉低 →Q1 导通 → 光耦 LED 导通

当 GPIO5 输出低电平时,Q1(S9013)饱和导通,把 U1(PC817)光耦的 LED 侧(1 脚通过 R2 拉到 +5V,2 脚在 Q1 集电极)拉到地,LED 点亮。

2.光耦输出侧导通 → 将 IN 点拉低

光耦内部的光电晶体管(4 脚-3 脚)导通后,会把 IN 节点(R3 上拉到 VCC_RELAY)拉到 AGND。

3.PNP 晶体管 Q2 导通 → 继电器线圈上电

Q2 是 PNP 型(SS8550),其发射极接 VCC_RELAY,基极 IN 被拉低约 0.7V(相对于发射极),于是 Q2 导通,把 VCC_RELAY 的电流送到继电器线圈(U5),继电器得电吸合。

4.GPI05 拉高 → 反向过程 →Q2 关断 → 继电器断电

当 GPIO5 拉高或浮空时,Q1 关断,光耦 LED 熄灭,光电晶体管关断,IN 被 R3 上拉到 VCC_RELAY;Q2 基极与发射极电位相同,则 Q2 关断,继电器断开。

4.2H 桥驱动电路

image

image

image

4.2.1 为什么

在磁保持低功耗版继电器扩展板上,由于需要给线圈反向脉冲来复位,所以我们使用 H 桥驱动电路双向施加脉冲电压以实现继电器的“吸合”与“释放”两种状态。

4.2.2 电路设计讲解

image

在基于 H 桥的单线圈磁保持继电器驱动电路中,H 桥的核心作用是可双向施加脉冲电压以实现继电器的“吸合"与“释放"两种状态,同时提供电流回路的开启与断开功能。

考虑到继电器线圈为感性负载,关断电流时会产生反向电压尖峰,因此外置肖特基二极管来吸收尖峰,保护开关元件不被过压击穿。

这部分隔离和驱动电路,可以在我的嘉立创开源工程中找到!

5.功耗测试实验(实拍)

image

同时,我们对三种继电器进行了功率测试,可以看到磁保持继电器吸合时功率远小于正常电磁继电器。

6.获取链接和开源链接

相关工程文件已经放到了立创开源广场:

image

X 宝搜索【Freak 嵌入式工作室】:

image

示例代码包括以下版本:

  • MicroPython 版本继电器扩展板 MicroPython 驱动程序

这里,需要注意,MicroPython 相关程序经过我们的优化处理,以便更好地适配硬件,提高易用性,以第三方库形式在 Github 进行发布,并附带知识共享署名-非商业性使用 4.0 国际版 (CC BY-NC 4.0) 许可,侵权必纠,敢线下直接来揪你!

我们提供了相关驱动程序和详细使用介绍文件:

image

image

image