室友还在熬夜学到凌晨3点,我用AI“开挂”速通毕设答辩,直接封神!

688 阅读24分钟

大家好,我是夙愿学长,02 年大四在读,正在用 AI 构建健康自由的生活方式。

过去两年,我分享了不少自己实操过的 AI 工具和工作流,力求让 AI 真正帮到大家解决实际问题。

在我眼里,生活本质上就是一连串的问题。

有的很小,比如“晚饭吃什么”;有的很大,比如“怎么找到长期热爱的事情”。

而我解决这些问题的方式,已经逐渐从“凭感觉瞎摸索”,转向了更系统、更智能的路径,把 AI 作为我日常生活的操作系统,每次遇到难题,第一反应是“这个 AI 能不能搞定?”

就像这次,毕业论文答辩。

上一周,我回学校搞毕业论文答辩。简单来说,就是把毕业设计展示给老师,回答老师的提问,考察学生对设计的掌握程度和工作量。

说实话,第一次整这玩意儿,没什么经验。

而我又是那种做事必须做充足准备的人,不可能说,啥也不准备就直接上。

图片

万一老师提问的问题特别刁钻怎么办?怎么才能拿到高分呢?

这肯定是不少即将毕业的大学生会头疼的问题,毕竟,一辩不过,二辩更难,焦虑直接拉满。

现在我做事已经习惯了「万事问 AI」,不管遇到什么事,都先试着用 AI 来干。

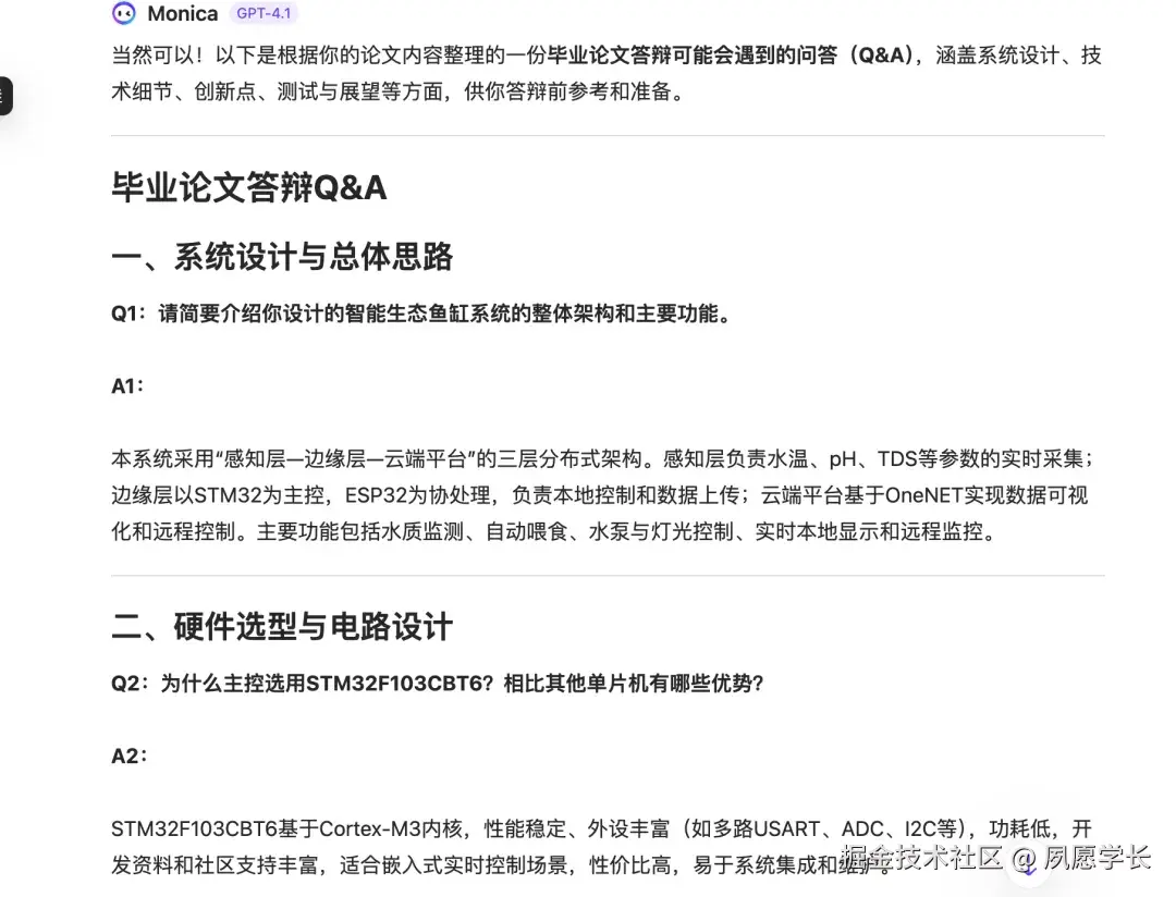
结果,我成功借助 AI 精准预测出了答辩老师可能会提问的问题,还用 AI 模拟答辩提前练习。

最终,顺利通过,还拿了个不错的分数。

这套方法在我看来简直就跟开了挂一样!你可能觉得“我不需要论文答辩,与我无关”。

但这篇文章分享的,不仅仅是一个案例,更是背后那套“以终为始”的思维和 AI 学习方法,它们完全可以迁移到不同的场景,所以它更像是一篇《AI 如何成为你解决复杂问题的第二大脑》。

相信你看完,一定会有收获。

一、知己知被,百战百胜

常言道:“知己知彼,百战不殆。”

看到这里,你是不是以为我的方法就是直接把论文丢给 AI,让它生成一堆问答清单?

图片

一)简单的 QA 生成远远不够

没错,简单喂给 AI 论文,它的确能生成 Q&A,但这样的清单真能帮你顺利通关吗?

如果漫无目的地让 AI 生成问题,这些问题往往会过于宽泛,不够精准,抓不住重点,也猜不透老师真正关心的是什么,可能会提问什么问题。

图片

二)了解你的“考官”

那怎么办?核心在于,你要了解你的“考官”。

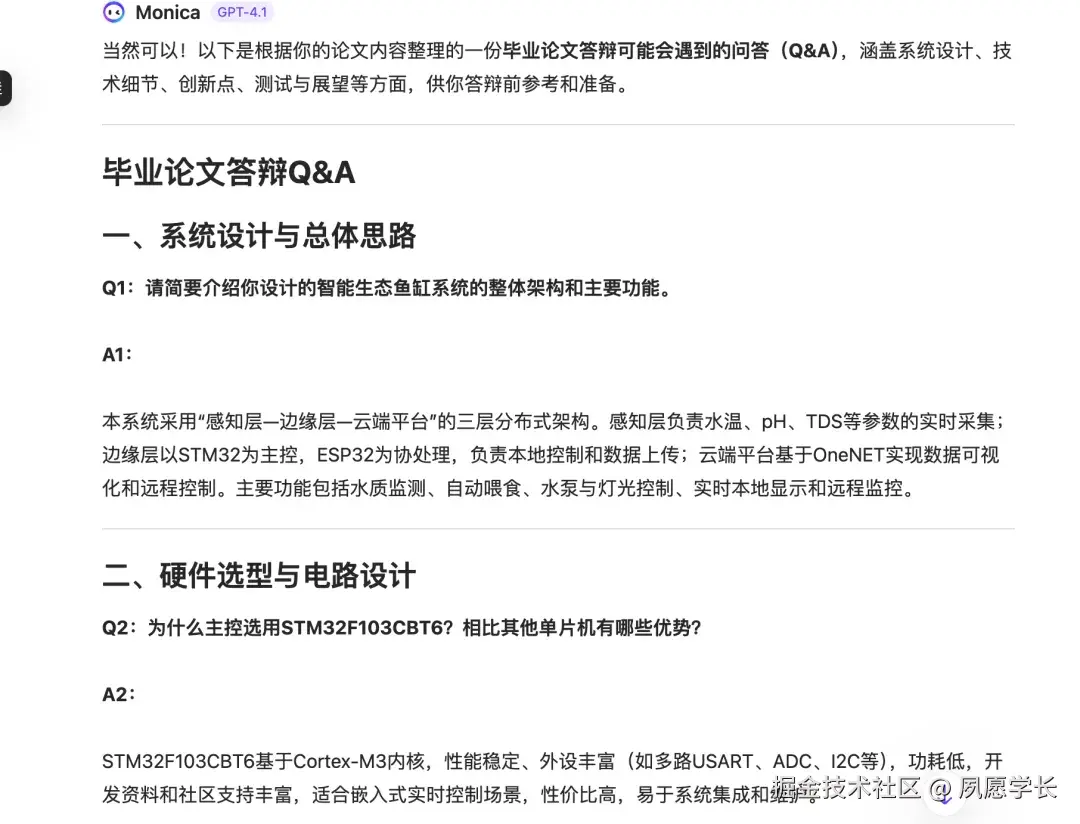
我的毕业设计是软硬件结合的智能设备,我知道有的老师可能软件更熟,有的老师可能硬件更懂。

如果能提前摸清老师的专业偏好和提问风格,那不就等于“开挂”了?

于是,我想到一个妙招:既然我的论文答辩次序排在第 24 位,那我就可以提前去教室围观,把前面同学的答辩内容、老师的提问风格、关注点都录下来!

怎么录,又怎么快速整理成文字呢?

三)实操步骤

1、现场信息收集与转录

我当时是带电脑去教室里坐到前排,直接用电脑打开了阿里出品的“通义听悟”(官网是:tingwu.aliyun.com/)然后选择了它的“实时…

图片

这个工具的核心就是能把语音实时转换成文字,如果你用过飞书妙记、讯飞听见之类的语音转文本工具,应该对这类功能不陌生,哪个用得习惯就你用哪个。

通义听悟的优势在于,免费版能转录的时长更慷慨,而且内置的 AI 功能也挺强大,比如它能识别不同的发言人,还能自动生成全文摘要和关键词,这在整理多人讨论的会议或答辩现场录音时非常方便。

操作方法:

1、打开通义听悟官网,登录你的账号(可以用手机或支付宝扫码登录)。

2、首页上通常会有“实时记录”和“上传音视频”两个主要选项。

我当时选择了“实时记录”,这样就可以边听现场边录制,并实时转换成文字。

当然,如果你是事后处理录音文件(比如 MP3),选择“上传音视频”就行。

图片

3、选择录音场景也很重要,比如是单人演讲、两人对话还是多人讨论,以及主要的语言(中文、英文等),这能帮助 AI 更准确地转录

我就这么一边听着前面同学的答辩和老师的提问,通义听悟就在后台默默地帮我把现场的声音实时转成了文字。

图片

大概听了十来个同学的答辩,感觉收集到的信息差不多够用了,就结束了录制。

很快,一份包含老师提问风格和关注点细节的原始文本记录就生成了,我直接把它导了出来。

图片

得到了这份宝贵的“实况”录音文本之后,接下来就是把它和我自己的论文内容一起,“喂”给一个“智商”比较高的 AI 模型去进行深度分析了。

2、深度分析与问题预测

在这类需要理解复杂文本、进行逻辑推理的任务上,我通常会选择像 Gemini 2.5 Pro 这样的大语言模型,它们的分析能力和准确性会更好。

图片

说到 Gemini,可能有些朋友还不太了解,它现在是 Google 的最强 AI 大模型。

我为什么用它呢?

首先,它的能力确实强悍,在 AI 模型竞技场的盲测分数第一。

而且,它支持联网搜索,能处理超长的上下文(支持 100 万 Token,粗略换算大概是 80w 字),还能进行文字、图片、视频的多模态交互。

最关键的是,在谷歌的 AI Studio 上可以免费用到它强大的核心能力,真正做到了“既要、又要、还要”。

但既然是谷歌的服务,必须得用特殊网络才能使用了,如果你因为网络环境或其他原因,用不了 Gemini 2.5 Pro,也可以试试国内一些表现不错的 AI 模型。

比如 Kimi Chat(网址:www.kimi.com/),它在处理长文本和中…

图片

说回 Gemini,如果你想在 GoogleAI Studio 上使用它,步骤其实也挺简单,只需要一个 Google 账号:

1、首先,你需要能访问 GoogleAI Studio,它的网址是:aistudio.google.com/app/prompts…

2、登录你的 Google 账号,如果没有的话,注册一个也不复杂。

3、进入操作界面后,在右侧的模型选择区域,找到并选择一个可用的 Gemini Pro 版本(截至文本发布时间,最新的版本是 Gemini 2.5 Pro 05-06)

图片

把通义听悟转录的文本,以及我自己的论文全文,都提供给了 Gemini,然后我给它的提示词是这样的:

我正在论文答辩的现场,我录下了之前的同学的讲解和老师答辩时的内容,现在时间紧急,我需要你根据录下来的文本来推理老师对我的论文内容的了解程度,从而推测老师可能会在答辩时提问什么内容,从而让我更好地准备应对。

你先大概了解我的论文内容,接下来我把录音内容发给你了,你来推测老师懂的部分,以及最有可能提问的问题

3、洞察“考官”心理

这个方法真是绝了!

AI 拿到这些“情报”后,就开始分析老师在之前同学答辩时都关心些什么。比如:

  • • 老师对哪些技术方向或知识点特别感兴趣?
  • • 老师是不是对一些细节特别较真?
  • • 老师是不是很关注项目中遇到的难题和你是怎么解决的?
  • • 老师通常会抓住哪些点来深入提问?

AI 就像一个非常聪明的“观察员”,它帮我从老师之前的提问中,总结出老师的“口味”和“关注点”,再结合这样我的论文来设计QA,这样就能更有针对性地准备了答辩提问了。

图片

尽管 AI 的推测可能跟实际老师问的有出入,但这也比自己完全没有头绪去挨个准备要好很多。

毕竟,它是结合了“现场直播”和“你的论文”双重信息源,模拟出来的“考官心路历程”。

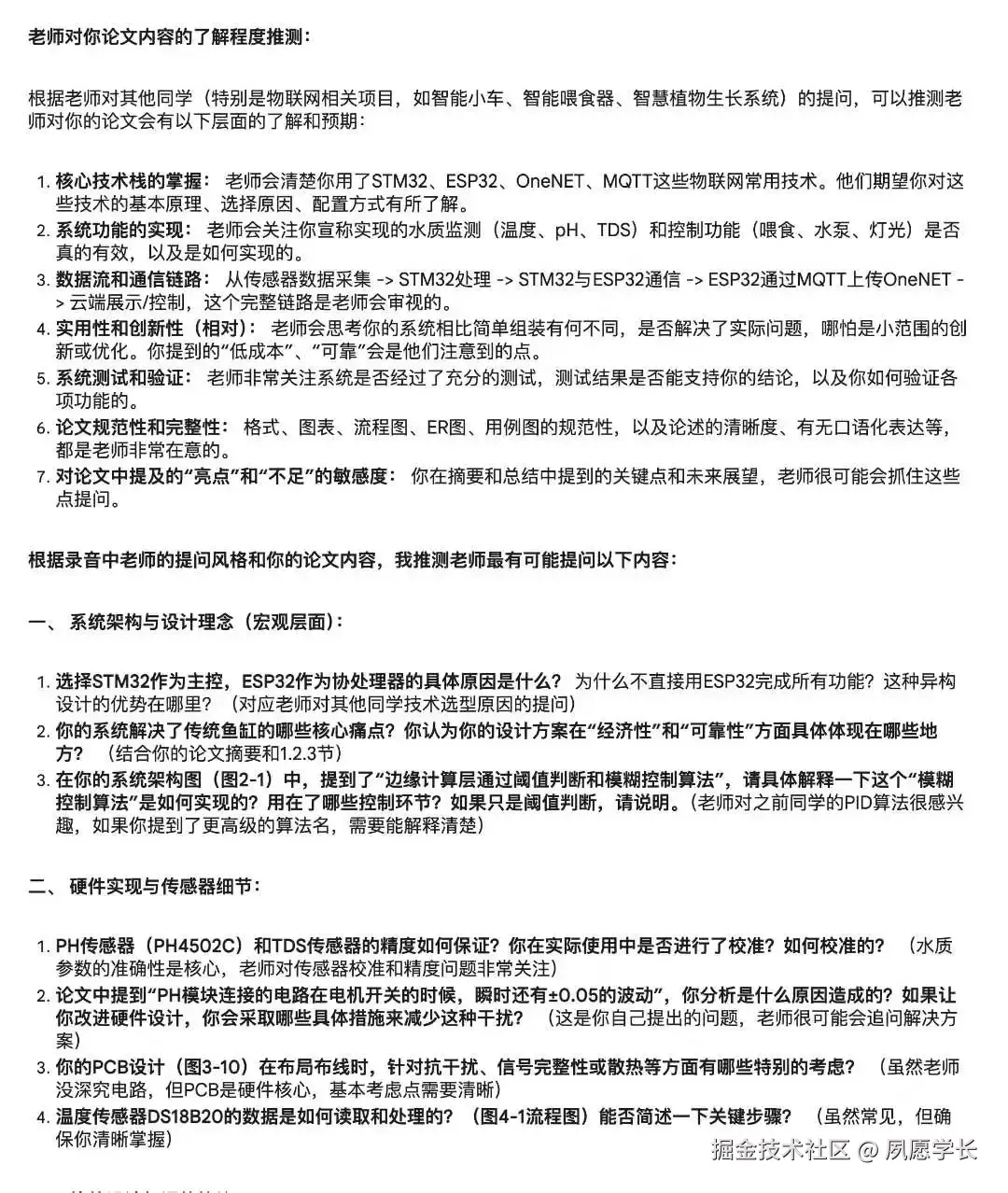
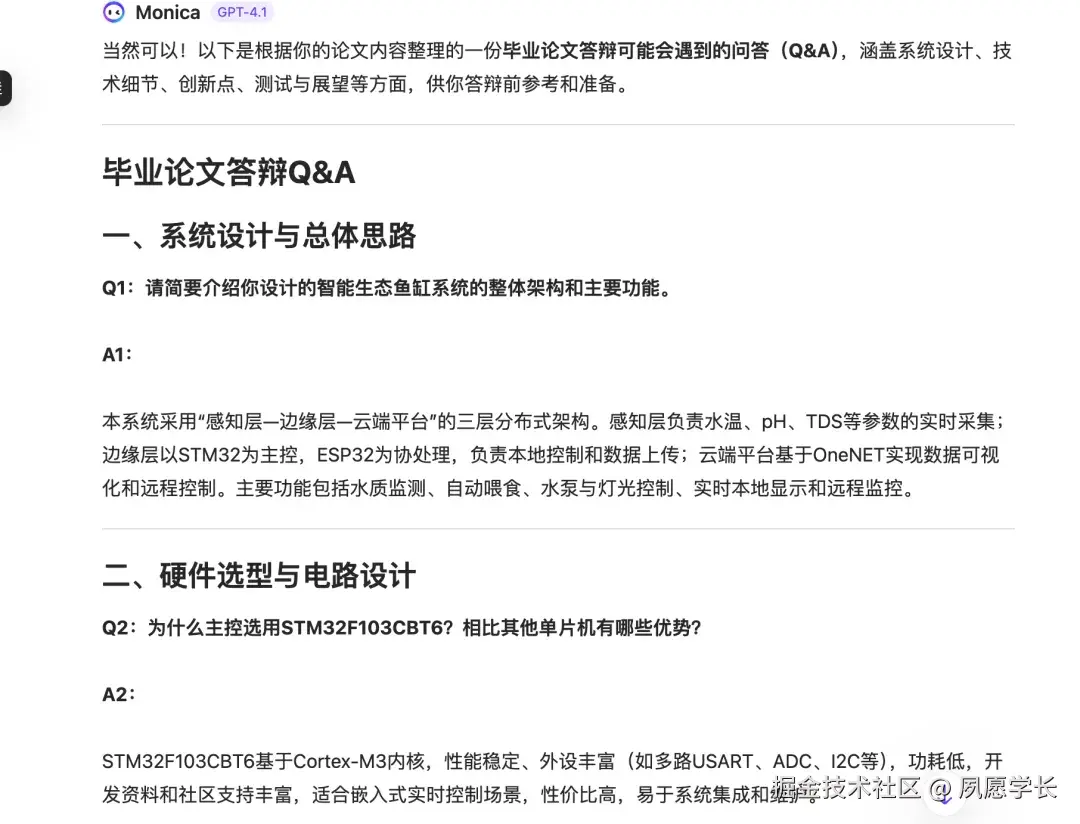
结果,我在答辩的过程中,还真遇到 AI 预测的问题了。

二、AI 助攻,高效学习

有了预测好问题,下一步就是高效记忆。

怎么记忆?光靠死记硬背那几十个问题和答案?如果答辩现场一紧张,分分钟忘词,那就坏了。

更重要的是,光背诵,不理解的话,一旦老师换个角度问,你立马就懵了。

为了解决这个问题,我用了一套多感官结合的 AI 记忆法。

一)听觉学习法

我把之前 AI 预测的 Q&A 和我的论文内容,全部上传到了 NotebookLM 里。

NotebookLM 是 Google 出品的一款由 AI 驱动的个性化学习和研究助手。

图片

它和那些基于模型的“内部知识库”或者漫无边际搜索互联网的 AI 聊天机器人不同,NotebookLM 的核心特点是“以你提供的资料为中心”。

你可以上传各种格式的文件,比如 PDF、Google Docs、文本文件,甚至是网页链接或 YouTube 视频。

上传之后,NotebookLM 就会针对这些你指定的材料,变成一个专属的“领域专家”。

它最让我惊艳的功能之一,就是能把这些静态的文字资料,一键转换成生动有趣的“播客”音频,官方称之为“Audio Overview”(音频概览)。

从此学习不再是枯燥地阅读,而是像听播客一样,由两位 AI 主持人用对话的形式,为你解读和讨论你上传的文档内容,帮你梳理重点、建立联系。

就跟郭德纲和于谦说相声一样,一个逗哏一个捧哏,听起来不容易犯困。

重点是它终于支持中文了!!!

NoteBookLM 网址是:notebooklm.google.com/。

1、打开 NotebookLM 网站后,用你的 Google 账号登录。

2、点击“Create new”或者类似的按钮,创建一个新的“笔记本”。

图片

这个“笔记本”就是你针对某个特定主题(比如我的毕业论文)进行学习和研究的工作空间。

3、然后,把你准备好的资料,比如你的论文全文、AI 预测生成的 Q&A 文档等等,都上传到这个“笔记本”里作为“Sources”(信息来源)。

图片

接着,你可以找到“Audio Overview”,这个就是播客音频生成,它会默认输出英文的播客,

我们先设置成中文,在右上角的 settings 选择 output language,修改输出为简体中文。

图片

在生成音频之前,还可以进行一些自定义,比如告诉 AI 你希望它在播客中重点讨论哪些方面。

图片

为了避免 AI 没有覆盖到每一个QA,我输入了这样的提示词:

我即将参加论文答辩,在参考资料里有十几个老师可能会向我提问的问题QA,制作一份音频播客来讲解所有的QA 方便记忆,确保每个知识点都涵盖到

图片

这样一来,我在午休时走路、吃饭,都能戴上耳机听我的“专属答辩 Q&A 播客”。

一遍不行就两遍,两遍不行就十遍!

把碎片时间利用起来,大大提高了“耳濡目染”的效率。

图片

二)故事化记忆法

光听还不够,有的人可能不方便听播客,而且,单纯地听音频进行记忆,有时会感觉像是在机械地背诵讲稿。

一旦到了答辩现场,那种紧张感很容易让人瞬间忘词。

所以,更重要的一步是真正理解知识点背后的逻辑和联系。

那么,如何让 AI 帮我把这些看似零散的知识点,组织得既有逻辑又容易记住呢?

这时,我想起了一个非常有效的学习方法,故事化记忆法,我去年期末考试备考时就用过类似的 AI 复习技巧。

图片

AI时代的教育:更新你的学习模式,用AI工作流告别“无效努力”

这个方法的灵感,部分来源于一部叫做《工作细胞》(Cells at Work!)的日本动漫。

它把人体内部复杂的生物学世界,比如各种红细胞、白细胞、血小板,乃至入侵的细菌和病毒,都进行了“拟人化”处理,变成了拥有不同性格、职责和互动关系的“角色”。

整个身体就像一个巨大的、繁忙的都市,每个细胞都在自己的“岗位”上努力工作,共同维持着这个“都市”的正常运转。

比如,负责运输氧气的红细胞被描绘成勤劳的快递员,而负责免疫的白细胞则是英勇的战士,时刻准备与入侵的“敌人”(病菌)战斗。

图片

这种方法能把抽象、枯燥的知识点变得生动具体,更容易被我们的大脑理解和接受。

就像把论文里的“STM32 主控”想象成一个“司令官”,把“ESP32 通讯”想象成“联络官”,它们的职责和关系一下子就清晰了。

同时,故事通过情节和角色互动,能把零散的知识点串联成一个有逻辑、有因果关系的整体,形成记忆的“联想链条”,而不是一个个孤立的记忆点。

再加上故事本身能激发学习兴趣,利用大脑天生对叙事信息的偏好,自然就比死记硬背效果好得多。

根据这些思路,我就让 AI 把这些 Q&A 知识点生成了一个完整的故事,让我通过看故事的方法,来快速地学习了解知识和背后的逻辑。

回到之前 AI 帮我生成预测的QA 窗口里,继续输入提示词:

给我写一个类似于工作细胞的故事来一次性串讲上面的所有问题,让我看完故事便能一次性记住所有细节,详细一些。

图片

AI 果然没让我失望,它把我的“智能鱼缸”论文,变成了《智能鱼缸大作战!》,里面有 STM32 司令官、ESP32 通讯联络官、各种传感器侦察兵……

图片

通过看这个故事,我一下子那十几个问题QA 的逻辑通通都捋清楚了。

知识不再是枯燥的文字,而是生动的情节和角色,大大降低了记忆的难度和遗忘的速度。

这一整套组合拳下来,不仅耳朵听了,眼睛看了,大脑也运转了,妈妈再也不用担心我的学习!

此方法不仅仅是使用于论文答辩,基本上几乎所有的学习内容,都可以按照这一套方法去提高学习记忆的效率。

三)模拟答辩的实战训练

高效记忆为答辩打下了坚实的基础,但真正的考验还在后头,你能不能在答辩现场,面对老师的目光,流利、自信地把自己知道的都说出来?

这可不是光靠背就能解决的。

很多人平时学得挺好,一到关键时刻就容易“掉链子”,紧张得磕磕巴巴,脑子一片空白。

过去,大家可能会拉上同学互相扮演老师,来个“模拟演习”。

但说实话,找人费劲,约时间麻烦,还得要求对方专业对口……效率不高,效果也可能差强人意。

那么,在 AI 时代,我们有什么更好的办法呢?

我想到了一个点:既然现在那么多 AI App 都有“打电话”或者说“语音对话”功能,能模拟面试,那用它来模拟个论文答辩,应该也不在话下。

图片

说到 AI 语音对话,你可能第一个想到的是豆包 App,它的音色确实逼真,体验也挺流畅。

试了后发现一个小问题:豆包能记住的上下文内容有点短。

我把我那一堆论文内容和 AI 推测的 Q&A 发过去,它就提示“上下文超限”了,如果 AI 记不住那么多东西,这模拟答辩的效果自然就打了折扣。

除了豆包,市面上还有不少 AI App 照样能进行语音对话,比如 Kimichat、Minimax,这几个我都试过,能处理的文本量都还不错。

图片

操作起来也很简单:把你的论文核心内容、AI 预测的 Q&A 往里面一丢,然后直接让 AI 扮演答辩老师的角色,接着点击「打电话」功能,即可开始进行模拟对话。

使用提示词:

接下来,请你扮演一位经验丰富的毕业论文答辩老师。

我将作为学生进行模拟答辩。

你根据我提供的论文内容和预测的 Q&A 列表,一次只向我提出一个问题,并等待我的回答。

在我回答完毕后,请针对我的回答给出反馈,

比如:指出我回答中逻辑清晰、表达准确的地方;或者点出我回答中可能存在的问题、理解不够深入或表达不够清晰的地方,并给出改进建议。(但是永远不要直接告诉我“标准答案”,当我回答不上了的时候,通过提问来引导我回忆思考)

然后,再提出下一个问题。

按照预测的 Q&A 列表中的问题顺序,或者在列表范围内随机选择问题进行提问。

这种感觉挺真实的。

AI “老师”会根据你给的材料,一本正经地向你提问。

你就对着手机,像正式答辩一样,把自己准备好的答案组织好语言说出来。

AI 会“耐心”地听你讲完,如果你答得不好,或者卡壳了,它也不会直接把答案甩你脸上,反而会像个经验丰富的老师一样,换个角度、给点提示,引导你继续思考。

图片

通过这样一轮轮的“陪练”,我不仅能准确找出自己对哪些知识点理解还不够透彻、哪些地方表达还不够清晰。

我的临场反应能力和语言组织能力都得到了很好的锻炼。

你想想,当你已经跟 “AI 老师”唇枪舌战了好几回,把可能遇到的问题都“演练”过了,真正到了答辩场上,面对真人老师,心态自然就稳多了。

结果就是,到了真正答辩的那天,因为准备得足够充分了,我心里一点都不慌,表现得相当从容。

老师提的问题,也基本都在 AI 的“预测范围”之内。

就这么一套 AI 组合拳下来,毕业答辩,顺利搞定!

三、以终为始,AI 为径

如果我今天只是写一篇“如何用 AI 搞定毕业论文答辩”,那这篇文章的“半衰期”可能有点短。

毕竟,明年肯定会有更牛逼的 AI 工具出现,而且,我的大部分读者群体,可能压根就没毕业论文答辩这个需求。

那我们往深一层思考,从这件事里,我们还能提炼出什么更有价值的东西呢?

一) 以终为始的“威力”

回顾这次 AI 解决问题的全过程,我发现了一个至关重要的思维模式,它在其中体现得淋漓尽致,那就是“以终为始”。

史蒂芬·柯维在《高效能人士的 7 个习惯》里,把「以终为始」列为第二个习惯:

做任何事情之前,先清晰地定义你最终想要达成的结果是什么,这个结果是不是你真正想要的,然后再倒推回去,规划实现这个结果所需要的行为、步骤、方法和资源,最后才开始行动。

图片

那在我接触到这种思维之前,我以前的备战状态是怎样的呢?

一提到“论文答辩”这四个字,我的大脑立刻就会切换到一种紧张、但又有点盲目使劲的模式。

我的第一反应通常是:

“PPT! 我的 PPT 一定要做得完美!” 我会花大把时间去琢磨模板、配色、恨不得每一页都做成艺术品,仿佛一个酷炫的 PPT 就能决定答辩的成败。

紧接着,就是对“老师提问”环节的巨大恐惧和由此引发的“题海战术”。

我的脑子里会不受控制地冒出各种各样、千奇百怪的“万一”:

“万一老师问到我这个项目里最不起眼的一个小元件怎么办?”、“万一老师揪着我参考文献里的一句话让我展开讲怎么办?”、“万一老师的问题我听都没听过怎么办?”

在这种焦虑的驱动下,我会干什么呢?试图把所有可能被问到的问题,以及它们的“标准答案”,全都背下来!

脑子里会拉一个清单,上面可能有 50 个,80 个,甚至超过 100 个可能会提问的问题。

先不说我这脑容量能不能记住这么多东西,就算真的死记硬背下来了,不仅效率奇低,而且方向很可能都偏了。

因为我根本没去想,这些问题真的重要吗?老师真的会这么问吗?

我只是在用一种“地毯式轰炸”般的努力,来掩盖内心的不安全感和对目标的不清晰。

图片

我以前的思维,更多的是一种“被动防御”和“广撒网”的模式,缺乏战略性的思考,也谈不上什么效率。

毕竟学校里就是这么教的,先把基础知识一点点学会,然后再用考试来检验成果。

但我说真的,这样的思维是真的有毒。

我看到一些人在 DeepSeek 爆火之后,萌生要学 AI 的想法, 结果 ta 不是去打开 DeepSeek 去用,而是疯狂收藏网上的各种《DeepSeek 秘籍》或者买一本 DeepSeek 的书。

但是如果只是在一点点地「品读」秘籍或者书里的提示词模板而不去使用起来的话,终究是学不会的。

所以我的学习观是:不学习,只解决具体问题。

因为,无问题不学习,成年人的学习就是要功利的,在解决一个个具体的问题中,再去学解决这个问题所需要的知识,在这个过程中我们自然而然地掌握了需要的知识和技能。

扯远了,回到论文答辩上,这一次,我首先问自己: “我的终极目标是什么?”

图片

我的目标是“顺利通过论文答辩,并且尽可能拿个好分数”,而不是把自己打造成一个能回答所有刁钻问题的“答辩全能王”。

目标一旦清晰,接下来的路径就明朗了,开始倒推:

  • • 要顺利通过答辩,最终的评分会包括:论文本身的质量分 + 答辩讲解 PPT 时的表现分 + 回答老师提问的分数(这部分可能只占 20% 左右)。
  • • 这意味着,即使有些问题答不上来,只要其他部分表现出色,整体结果也不会太差。如果一开始就把所有精力都耗在准备那可能出现的 100 个问题上,反而可能顾此失彼。
  • • 再往前推,要有一个好的答辩表现,除了内容准备充分,自信和从容的心态也至关重要。而这种自信,很大程度上来源于对自己毕业设计工作量的清晰认知和充分的准备。

所以你看,当目标明确后,很多事情的优先级和解决方法就自然浮现了。

这就是“以终为始”的威力:

它帮助我们聚焦核心,避免在不重要的事情上浪费精力,然后,我们可以把那些繁琐的、重复的、可以被流程化的任务,交给 AI 去高效完成。

二)从 AI 工具到“操作系统”

这不仅仅是针对论文答辩,在日常工作和学习中,当我们习惯了先定义“终点”,再规划“路径”,然后让 AI 在这条路径上为我们加速,AI 的角色就从一个简单的“工具”,转变成了一个强大的“路径优化器”。

说到 AI 角色的转变,我想起了 OpenAI 的 CEO Sam Altman 最近在红杉资本 AI 大会上提到的一个观察。

图片

他说:

  • • 老用户把 ChatGPT 当作加强版谷歌;
  • • 00 后把它当私人顾问;
  • • 而大学生已经直接将它视为自己的“操作系统”。

“操作系统”这个比喻不太好理解。

什么是 AI 成了我们的“操作系统”呢?

我自己的理解是:我们不再仅仅是把 AI 当作一个可以偶尔拿来用一下的“App”或者“工具”,而是越来越像我们电脑或手机上的 Windows 或 iOS 那样,AI 正在成为我们思考、学习和工作的一个基础性平台,一个全新的“环境”。

我们开始习惯于在这个“AI 环境”下,去规划任务、获取信息、解决问题,甚至进行创新。

它不再是可有可无的点缀,而是深刻地改变了我们与信息、与任务、与世界互动的方式。

图片

所以,当 Sam Altman 说大学生把 AI 视为“操作系统”时,他可能在暗示,新一代的数字原住民,已经习惯于在一个“AI-native”的环境中学习、工作和创造。

他们思考问题时,会天然地把 AI 的能力纳入考量,将其作为解决问题的默认路径之一。

那么,在这样的“AI 操作系统”时代,什么能力是更重要的?

我认为,核心在于:

  • • 我们能否清晰地定义“我要的结果是什么?”  在这个信息爆炸、工具繁多的时代,明确自己的目标,比以往任何时候都更加重要。AI 再强大,也需要一个清晰的指令和方向。
  • • 我们能否设计出高效且和合理的“人机协作流程”?  其关键在于理解 AI 的长处和短板,把那些 AI 能做得更好的事情(比如处理海量信息、执行重复性任务、提供多角度分析)放心地交给它,从而把我们自己解放出来,去专注于那些更需要人类智慧、创造力、情感洞察和复杂决策的环节。

“以终为始”的思维模式,加上 AI 的强大执行能力,这或许就是我们在 AI 时代乘风破浪的新心法。

以后,我每做一件事,都会先问自己:“我到底想要什么结果?” 然后再倒推实现它所需要的工具、资源、行动、手段,最后再思考如何让 AI 在这个过程中助我一臂之力,或者与我并肩作战。

也许,这才是 AI 时代,我们真正需要掌握的生存法则。

以上,我写完了,如果这篇文章对你有启发,欢迎分享给更多正在学习 AI 的朋友。