基于双PI控制器和SVPWM的定转子双永磁同步电机simulink建模与仿真

82 阅读3分钟

1.课题概述

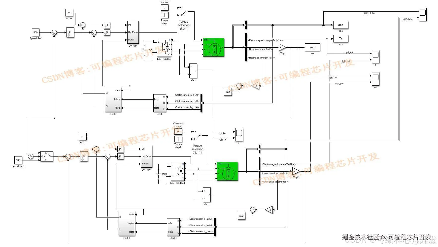
       为了实现定转子双永磁同步电机的高性能控制,通常采用双 PI 控制器和 SVPWM 技术。双 PI 控制器可以分别对电机的电流和转速进行控制,提高系统的动态性能和稳态精度。SVPWM 技术可以实现电机的高效控制,降低电机的谐波损耗和噪声。本课题主要实现基于双PI控制器和SVPWM的定转子双永磁同步电机simulink建模与仿真。

 

2.系统仿真结果

(完整程序运行后无水印)

1.jpeg

2.jpeg

3.jpeg

4.jpeg

5.jpeg

6.jpeg  

3.核心程序与模型

版本:MATLAB2022a

  a81b560b773da722c10881d96508ab42_watermark,size_14,text_QDUxQ1RP5Y2a5a6i,color_FFFFFF,t_100,g_se,x_10,y_10,shadow_20,type_ZmFuZ3poZW5naGVpdGk=.jpg

4.系统原理简介

       随着工业自动化和节能减排的要求不断提高,永磁同步电机因其高效率、高功率密度和良好的动态性能等优点,在工业生产、交通运输和家用电器等领域得到了广泛的应用。定转子双永磁同步电机作为一种新型的永磁同步电机,具有更高的转矩密度和更低的转矩脉动,成为了当前电机领域的研究热点之一。

       为了实现定转子双永磁同步电机的高性能控制,通常采用双 PI 控制器和 SVPWM 技术。双 PI 控制器可以分别对电机的电流和转速进行控制,提高系统的动态性能和稳态精度。SVPWM 技术可以实现电机的高效控制,降低电机的谐波损耗和噪声。

 

4.1 永磁同步电机的基本结构和工作原理

(一)基本结构

       永磁同步电机主要由定子、转子和永磁体组成。定子由定子铁芯和三相绕组组成,转子由转子铁芯和永磁体组成。永磁体通常采用钕铁硼等高性能永磁材料,具有高磁能积和高矫顽力等特点。

(二)工作原理

       永磁同步电机的工作原理是基于磁场的相互作用。当定子绕组通入三相交流电时,会产生一个旋转磁场。旋转磁场与转子永磁体产生的磁场相互作用,使转子跟随旋转磁场同步旋转。

根据转子结构的不同,永磁同步电机可以分为表面式永磁同步电机和内置式永磁同步电机。表面式永磁同步电机的永磁体安装在转子表面,结构简单,制造方便,但转矩密度较低。内置式永磁同步电机的永磁体安装在转子内部,结构复杂,制造难度较大,但转矩密度较高。

 

4.2 双PI控制器的设计方法

 

bfbb7891e51de7333f38f7919a096b0b_watermark,size_14,text_QDUxQ1RP5Y2a5a6i,color_FFFFFF,t_100,g_se,x_10,y_10,shadow_20,type_ZmFuZ3poZW5naGVpdGk=.jpg

 

       为了使电流环具有良好的动态性能和稳态精度,可以根据系统的性能指标要求,选择合适的比例系数和积分系数。通常可以采用试凑法或根轨迹法等方法来确定比例系数和积分系数。

 

4.3 SVPWM 的实现原理

       SVPWM 是一种基于空间矢量的脉宽调制技术,它通过控制逆变器的开关状态,使电机的定子电压矢量逼近给定的参考电压矢量,从而实现电机的高效控制。在三相坐标系中,定子电压矢量可以表示为:

81bca015bb1a7ebda18788e2f7e78a7d_watermark,size_14,text_QDUxQ1RP5Y2a5a6i,color_FFFFFF,t_100,g_se,x_10,y_10,shadow_20,type_ZmFuZ3poZW5naGVpdGk=.jpg