绝了!改变这1个习惯,让你的AI好用10倍!

432 阅读12分钟

你有没有遇到过这样的情况:

本来想用 AI 快速完成一个任务,结果越用越乱,AI 不是给错方案,就是直接报错,最后你反而比自己做还累?

最开始,我也以为是 AI 不够智能。

直到最近我经历了一次“被 AI 拖着跑、连续撞墙十几次”。

图片

这种“AI 越帮越忙”的窘境,让我意识到:

才问题的根源可能不在 AI,而在我们人类不会提问、不会协作,最终只会被AI 牵着鼻子走。

而解决这个问题的方法,只靠一个习惯,一个你可以立刻使用、效果立竿见影的提问方式,就能让 AI 的表现直接提升!

今天这篇文章,我会带你完整还原我和 AI 在一次编程任务中如何“互相误会”、“反复踩坑”,以及我是如何推理出这个方法的,都毫无保留地分享给你。

事情起因

这两天,我想给自己手机里的第三方的哔哩哔哩app魔改一下。

其原因是视频页面底部会一直显示推荐视频。

我在看视频的时候看到视频下面的类似推荐,就忍不住一个接一个地点下去,越刷越停不下来。

图片

结果就是,不知不觉 1 小时 2 小时就过去了,我花了大把的时间在这些的视频上,工作效率直线下降。

更严重的是,这种低质量的信息消耗让人的大脑的注意力变得越来越碎片化。

我清楚,这样下去不行。

于是找到了一个第三方的开源项目:bilimiao2 ,打算自己改代码实现「去掉推荐」的功能。

我决定自己动手,结果…

于是,我下载了很火的 AI 编程工具Cursor

Cursor 现在有个agent 功能,“会自动帮你编程”,只要输入需求,它就会自己打开对应文件,修改代码,甚至帮你完成执行命令去操控电脑完成编译,生成一个能直接安装的 APK 文件。

图片

听起来很美好,对不对?

于是我很简单地对 Cursor 提出了这样的需求:

“请帮我把播放器页面下方的视频推荐功能去掉,然后编译出可以直接安装的 APK。”

我原本以为,只要这样一句简单的指令,就可以完全交给 AI 处理,然后我就能去干点别的了。

然而,现实却狠狠地给了我一巴掌。

AI 把我带进了坑里

刚开始,Cursor 很积极地帮我打开代码文件,删掉了推荐视频的那部分代码,看起来进展顺利。

但接下来在自动编译环节,问题来了:

屏幕上冒出一堆红色的英文报错信息——什么“JDK 版本错误”、“Gradle 版本不兼容”……

虽然说我写过代码,但我不咋碰过 java,也从来没弄过安卓开发,完全不明白这些术语到底在讲什么。

图片

更要命的是,Cursor 自己尝试了几次都没成功,于是它开始陷入一种死循环:

  • • 发现错误 → 修改代码 → 再编译 → 又报错
  • • 再发现另一个错误 → 再修改 → 再编译 → 再报错……

这个过程重复了十几遍。

你能想象那个画面吗?

我坐在电脑前面,完全不知道 Cursor 在搞什么鬼,它在屏幕上飞快地修改着代码,屏幕下方的终端窗口不停闪烁着红色的错误信息。

而我,只能呆呆地看着这一切发生。

我想中断,但又不甘心,想着“万一再编译一次就成功了呢?”

结果是,折腾了一个多小时,问题依旧,毫无进展。

我,彻底被 AI 牵着鼻子走了。

问题到底出在哪?

冷静下来之后,我开始认真地回想这件事情为什么会变成这样。

图片

我在想:

是 Cursor 不够智能吗?

是我的提问方式有问题?

还是说,还是我的电脑环境有问题?不支持编译?

我越想越觉得最后一点可能才是真正的问题所在:

我一上来就直接告诉 AI 去修改某个功能,却没有明确告诉它要怎么做,更没有告诉它我的电脑环境是什么情况。

****结果 AI 也没检查环境是否适合,就直接去干活了,导致一路撞墙。

这让我想起了乔哈里 沟通视窗,里面有一个象限叫 “我不知道, AI 知道”。

  • • 我完全不知道做这个任务之前还要检查 JDK 和 Gradle 这些环境细节。
  • • AI 知道,但它不会主动告诉我,除非我主动问它。

图片

于是,整个协作陷入了困境:

AI 觉得我懂,我以为 AI 懂,结果两边都不懂。

一个神奇的思路:元指令

那我们怎么解决这个问题呢?

既然我们不知道该怎么问,那么,不如就直接问 AI “我应该怎么问”。

这就是我之前文章里说的「元指令」。

但如果你没看过的话,这里直接说“元指令”可能有点难懂,先用个生活化的例子简单解释一下:

如果你想做一道菜,比如番茄炒蛋,但你根本没做过任何菜。

这时,不要直接问 AI “怎么做番茄炒蛋”,而是换成这样问:

“我想学做番茄炒蛋,但我是个完全不会做饭的新手,你觉得我应该问你哪些问题?”

图片

这时候 AI 就会主动告诉你:

  • • 你得买什么食材?
  • • 厨具要准备哪些?
  • • 鸡蛋和番茄的比例多少合适?
  • • 做的时候火候要怎么控制?

你看,只换了一个问法,AI 的表现就完全不一样了。

原来,它像一个机械的执行器,你说一句,它做一步。

你告诉它教我做番茄炒蛋,它就只会直接告诉你炒菜的步骤,而不会管你家里有没有鸡蛋、有没有油盐,也不管你会不会掌握火候。

结果大概是,新手按照它的步骤去做的时候,不是这里出问题,就是那里出问题。

图片

但现在呢?

它变成了一个主动帮你思考、主动帮你补充细节的助手。

它不仅告诉你怎么炒菜,还会主动引导你了解家里有些什么材料,你厨房里有没有油盐,甚至连锅具火候都替你考虑清楚了。

在这个过程中,你从被动的指挥者,变成了一个主动的思考者。

你跟 AI 的关系,也从“老板和员工”,变成了“真正合作的伙伴”。

如何使用「元指令」

刚开始想到「元指令」这个方法时,我马上就去试验了。但现实并不如我想象中那么顺利:

我一开始就直接问 AI:“你觉得我应该怎么问你?”

结果 AI 给我的答案并没有我预期的那么清晰。

它只笼统地告诉我:

  • • “你要告诉我具体的功能需求。”
  • • “你要告诉我代码用的是什么编程语言。”

可是,我想知道的编译环境问题,AI 却丝毫没提。

于是我继续跟 AI 撞墙:

我又尝试了好几次编译,才终于意识到:

原来在编译安卓软件时,第一步居然是要检查电脑的环境,比如 JDK 和 Gradle 的版本是否匹配。

问题来了:

作为一个完全没接触过安卓开发的新手,我根本不知道要检查这些东西,甚至连这些概念到底是什么,我都不是很清楚。

于是这里就产生了一个巨大的矛盾:如果我不跟 AI 一起撞几次墙,我压根就不会知道有这些坑点存在。

但每次都靠撞墙去学习,这个代价实在太大、效率也太低了。

图片

于是我开始问自己:

有没有什么办法,让我在开始之前,就能让 AI 提前主动告诉我,这些坑点在哪里,让我少走一些弯路呢?

带着这个疑问,我再次回到「元指令」这个想法上,试图把它变得更明确、更具体一点:

1、我希望 AI 在一开始就明确知道,我的最终目的是想成功编译 APK,而不仅仅是改动某个功能;

2、我希望 AI 主动告诉我,我得先提供哪些必要的信息,比如编译环境的情况;

3、我希望 AI 提前拆解好整个任务的步骤;

4、我希望 AI 在列出步骤时,特别提醒我哪些是关键步骤或决策点,让我提前预防,避免一步错,步步错。

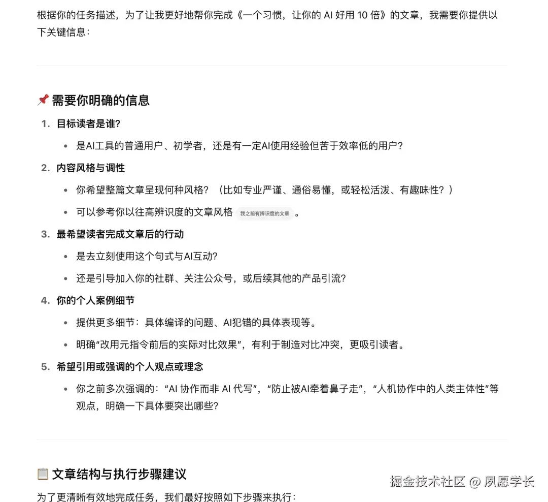
带着这样更深入的思考和更明确的需求,我终于一步步推导出了一段「万能元指令」。

为了让你更好地帮我完成【任务】,我需要告诉你哪些关键信息,我们该分哪几步进行?请帮我明确每一步该由谁来执行(完全交给你、人机协作、只能由我),并特别标记出最容易出错或需要重点关注的步骤。

这段万能句式,解决了我之前的问题,成为我后面与 AI 更顺畅协作的关键。

回到 Cursor 面前,我用这个方法重新问了一遍:

“为了让你更好地帮我完成「去掉推荐视频并编译 APK」的任务,我需要告诉你哪些关键信息,我们该分哪几步进行?请帮我明确每一步该由谁来执行(完全交给你、人机协作、只能由我),并特别标记出最容易出错或需要重点关注的步骤。”

图片

尽管 AI 还是会编译错误,但是由于前面有了“检查编译环境”的步骤,它在执行的时候,步骤会更加详细,也在编译这一步中指出了是 jkd 版本不匹配的问题。

而之前不用这句提示词的话,它根本就不会说这个问题,只是一味地改代码、编译、失败、再编译。

图片

最终,根据 AI 总结出来的信息,我就知道问题出在了哪里,然后继续去重新提问,直到完成编译。

而不是像无头苍蝇一样,AI 往哪走,我就跟在它屁股后面往哪走。

图片

这是个通用的方法

这其实是一个通用的人机协作方法。

不只是编程,写作、设计、做计划,任何你想要 AI 帮忙完成的任务,都可以用它。

比如,就拿你现在正在看的这篇文章来说,它就是按照这个方法,用 AI 协作完成初稿的:

  • • 第一步,让 AI 主动和我对齐信息,确保它真正懂我到底想要表达什么。
  • • 第二步,让 AI 帮我把任务拆解成具体步骤,这样我对整个任务的流程和顺序就清晰了,不会迷路。
  • • 第三步,让 AI 明确每一步该由谁执行:哪一步 AI 完全可以自己完成、哪一步需要我们一起协作、哪一步只能由我来执行。
  • • 第四步,让 AI 主动标记出任务中最容易出错或最需要注意的关键环节,提醒我提前做好准备,避免后续反复返工。

这样一来,AI 不仅能更快更准确地完成任务,我也能真正掌控整个协作的过程,而不是像以前一样被 AI 牵着鼻子走。

图片

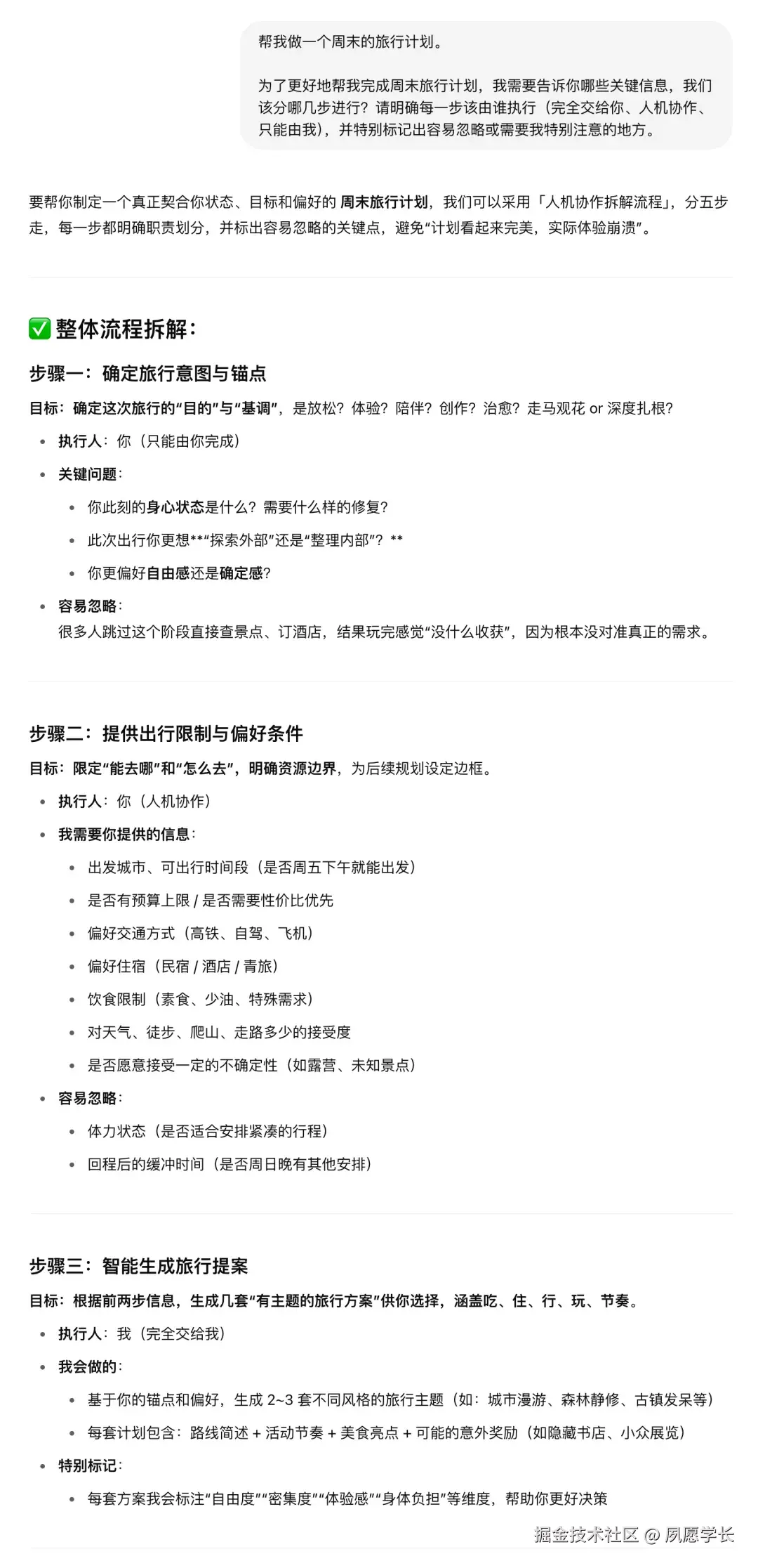
再举个例子,假如你想让 AI 帮你做个周末短途旅行的计划,直接提问:

帮我做一个周末的旅行计划。

AI 很可能就给出一堆平庸的推荐,最后你还是得花时间调整。

图片

而如果你按照本文的人机协作方法,先提问:

“为了更好地帮我完成周末旅行计划,我需要告诉你哪些关键信息,我们该分哪几步进行?请明确每一步该由谁执行(完全交给你、人机协作、只能由我),并特别标记出容易忽略或需要我特别注意的地方。”

于是,AI 不再机械地推荐几个景点,而是自动梳理完整流程、主动提问、分清责任分工,连容易踩坑的地方都提前帮你标记清楚。

你只需要根据提示补充个人需求,就能一步步生成一份真正适合你的旅行计划。

图片

人机协作的正确打开方式

其实,这种方式背后体现了一种真正的人机协作理念:

过去,我们的习惯是把问题扔给 AI,让它直接去做。

但更好的做法是和 AI 一起“思考”,让 AI 帮我们主动地发现问题、预防错误。

这个过程中,AI 成了我们的伙伴,而不是一个单纯执行指令的工具。

到这里,我们讲了很多,背后体现的其实是一种更底层、更本质的人机协作思考:

人类主导方向和决策, AI 辅助执行与细节。

这里教的不是一个提示词技巧,而是一种全新的 人机交互 方式。

这种交互方式的本质,就是我们不再只是简单粗暴地直接向 AI 发出、模糊、笼统的指令,而是通过提出主动的元指令,让 AI 参与到任务的“思考”和“拆解”中。

图片

在这个过程中,我们不再是被动的任务发出者,而是任务的掌控者和决策者:

我们主动要求 AI 告诉我们需要提供哪些信息,而不是被动地等待 AI 出错后再补救;

主动要求 AI 帮助我们梳理任务步骤,而不是盲目地跟着 AI 一起撞墙;

主动要求 AI 提醒我们关键决策点,而不是等问题出现时才慌乱地处理。

这种主动的沟通方式,彻底改变了人类与 AI 之间的关系:

从“ AI 主导、人类配合”转变成了“人类主导、AI 协作”。

只有这样,我们才能真正发挥 AI 的巨大潜力,同时又不会失去人类自身的判断力与掌控力。

从今天开始,我们不再被 AI 牵着鼻子走。

我们要跟 AI 一起聪明地走下去。

 

以上,我写完了,如果这篇文章对你有启发,欢迎分享给更多正在学习 AI 的朋友。