直播生态治理体系建设

356 阅读14分钟

1. 背景

随着直播行业蓬勃发展,行业规模持续扩大,平台正在积极构建更加规范、健康的直播环境。在这一进程中,通过完善内容审核机制、提升主播职业素养、完善直播规范等举措,不断净化网络空间,推动行业向更高品质方向前进,助力长期可持续的健康发展。

图片

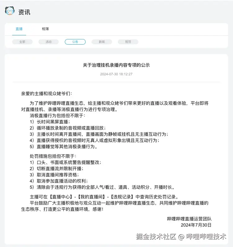
图:生态专项治理公告

一个健康的生态对于B站具有极为重要的价值:

  • 商业价值:生态治理能够提高资源利用率通过提升内容质量,为B站的商业化打下更好的基础。

  • 内容质量提升:治理措施有助于打造高质内容生态,为创作者提供更优质的创作环境,推动更多优质内容的合作落地。

  • 生态壁垒:生态系统中每一环流失或者被破坏的难度就是系统鲁棒性的体现,针对生态的治理,要体现系统的特殊性与不可替代性,存量的市场竞争更要以例如社区文化等树立生态的壁垒,尤其是主播的平台粘性。

同时,生态治理是确保合规运营的关键举措。通过强化内容审核和监管管理,B站能够有效规避风险、保障平台稳定运行。在长期发展的过程中,持续强化内容治理工作有助于提升品牌形象,增强用户对平台的信任感,吸引更多优质内容合作,从而实现共赢发展。

2. 目标

因此我们的重点业务任务包括:

  • 优质内容供给:为优质且有意义的主播提供更好内容传播曝光,更好的扶持计划,并匹配更有付费能力的观众,促进其成长空间。 触达能力收口,实时触达直播规范,优质内容引导
  • 劣质内容打压: 违规低质内容的反制,释放资源供给到更加优质的主播。
  • 直播间多方位评级:进行多方位画像评级,并下发直播间评审机制,实时回收反馈及处置。
  • 实时/T+1 数据回收&分析:提供T+1以及部分实时数据分析能力,辅助主播&公会&运营进行决策、反哺模型帮助训练、帮助平台追回成本损失(如签约工资)。

3. 平台架构

基于以上目标,技术可以着眼于数据,通过收集和分析主播及观众的行为,经过初步加工后,结果可直接应用或结合具体使用场景提供给内部和外部合作团队。我们的目标是推动正向直播环境的形成,遏制负向内容的出现,并关注主播及观众的成长与留存。

我们将链路中必要但是零散的能力进行平台化,供给不限于生态的各个业务使用:

  • 生态数据挖掘引擎: 基于多数据源的流式数据 进行送审策略处理及审出结果的加工,为离线数据和标签平台提供标准化数据。

  • 生态标签平台: 收口 包括但不限于 数据挖掘引擎和生态处置中心 基于 主播或场次等 的打标数据,并作为生态数据对外产出的统一广播 和查询能力 出口。

  • 生态处置引擎: 通过标签平台数据广播驱动,收口 对于 主播或观众 的奖惩组合手段,包括但不限于 主播播中提示、直播切断、禁播、流量调控等行为。

  • 生态触达中心: 收口对于 主播/观众 的触达能力,包含但不限于 主播引导、播前提醒、播中提示等。

因此我们设计的如下业务模块架构:

图片

图:治理链路架构

如架构图所示,直播生态系统不仅为生态治理提供核心支撑,还在治理过程中沉淀了丰富的数据资产。这些数据经过整合与抽象,形成了一套高复用性的数据基础建设,能够灵活赋能多元业务场景如用户体验、用户增长、激励体系等,成为驱动业务增长和创新的重要基石。

例如:

  • 劣质&优质时长服务于主播任务及政策结算,助力任务及政策的多样化,提供更多的经营手段。

  • 劣质&优质标签服务于商业化、广告等,辅助进行更优质及精确的广告投放。

  • 结合标签与直播间数据,为主播提供开播引导及建立,完善主播小助手。

4. 生态治理链路

4.1 生态数据挖掘引擎

在整个生态治理生命周期的过程中,通过现有的实时或离线的数据进行挖掘是生态治理的出发点,其中有一些问题是我们需要思考并解决的:

  1.  如何将多个送审参考信息(如 白名单、特殊品类等)在多个场景复用,降低维护和重复开发成本?

  2.  如何避免影响重点活动保障房间?

  3.  如何将模型实时流数据、举报数据、T+1离线数据等汇总为统一格式,并向下游输出供多业务使用?

  • 送审策略中多种数据源结果最终会分为三类:免送审丢弃,免送审有效,送人审复核

  • 审出结果数据最终会分为两类:复核丢弃,复核有效

4.1.1 送审策略

基于以上1&2两个难点,我们将送审前置进行一些过滤逻辑,并且为了提高可复用性,做了如下设计:

图片

图:生态数据挖掘引擎

  • 参考信息缓存池:多条送审策略共同使用和维护的缓存信息。
  • 任一策略调用时,都优先读取缓存中数据,避免随着策略的增多带来的下游压力的增大。
  • 送审策略配置:数据流入到送入审核平台过程中的执行参数。
  • 策略执行过程中,接收数据源&参考信息&审核通道的配置相关信息都通过配置拉取,降低重复开发的成本。
  • 活动报备审批流:重大活动立项时的审批流。
  • 通过前置监听重大活动的审批流,记录相关信息,相应时间段对相关直播间进行豁免,避免影响正常的活动进行。

4.1.2 数据规范化处理

基于第3点的要求,我们需要整合多种数据源的免审有效和复核有效数据,并通过规范化处理对外进行统一输出,因此,数据挖掘引擎执行了以下标准化处理,满足各方诉求。

  • 将有效数据转化成下文生态标签平台所需的打标格式,并进行打标。

  • 将获取的生态违规或者优质时长,切割成分钟点统一上报,进行主播任务等相关时长任务的结算。

  • 将送审及审出数据上报,为产运提供T+1及实时看板,进行决策分析。

图片

图:直播间实时数据看板

最终执行流程如下图所示,可同时支持实时数据流分析与离线批量处理,覆盖不同业务场景的数据应用和分析需求。

图片

图:数据挖掘加工流程

4.2 生态标签平台

通过生态数据挖掘引擎的数据汇总和标准化处理,我们已经得到了可用内容,接下来我们需要考虑的是如何结合不同的场景使用这些数据:

  • 主动使用场景:通过打标的行为触发生态的专项整治策略,例如播中提示或流量分发策略调整等。

  • 被动使用场景:流量推荐、开关播等结合打标状态执行的相关业务策略,例如负向标签减少流量等。

主动场景下,我们设立了生态处置引擎,下文有详细介绍,通过标签的打标数据驱动,因此只需要在打标时转投一个消息队列,即可满足诉求。标签平台的设计更多需要的考虑的在被动场景下如何更好的使用,降低使用难度,设计时存在以下的一些问题:

  • 如何为多业务方提供通用打标方案,提升平台复用性?
  • 标签之间的互斥问题如何处理?
  • 例如:高清晰度和低清晰度之间存在互斥关系。
  • 同类标签缺乏使用场景,新增类似标签的时候如何降低下游业务方的重复接入成本?

  • 上游产出和下游业务方完全解耦,上游产出可以随意调整标签,下游业务方如何感知?

4.2.1 标签建设

顾名思义,标签的元数据是标签平台的核心,影响到基本的功能诉求和未来的可扩展性。

Q:标签如何支撑多业务方打标诉求?

A:为每个标签绑定了主体对象,可以包括但不限于对 直播间/直播场次等多维度打标,不仅为直播生态治理,后续也可以为多业务域使用。

Q:标签互斥问题如何解决?

A:为每个标签设定属性值,互斥的标签即可认为是同一标签,打标时即为同一标签赋值,通过值的覆盖来完成互斥逻辑。

图片

图:标签创建

4.2.2 标签分类树建设

业务方需要查询标签时,大多数场景不止一个标签(例如流量调控场景下包含挂播、色情、引流等多个标签),那我们就需要一个将标签状态批量打包提供的能力,为此我们提出了分类树的概念。

图片

图:标签分类ER图

Q:分类树在新增场景下如何降低接入成本?

A:标签平台管理员可创建一级分类并将分类权限移交给业务方,业务方则可以根据自己的需要根据业务创建子分类,并在子分类上绑定相关标签。当新增标签时,权限相关人员在后台进行绑定即可快速完成横向扩展。

Q:分类树如何保证上游产出方和下游使用方的关联性?

A:标签的下线的前提是需要保证与所有的分类解绑,而解绑需要业务相关权限人操作,并且标签含义的变更也会周知到权限相关人员,规避了未知变更带来的线上风险。

图片

图:分类树管理

4.3 生态处置引擎

生态处置引擎是治理链路中执行奖惩措施的核心模块,是前文中提到的标签数据的主动使用场景,结合预设的策略机制对违规或低质内容进行精准干预,同时为优质内容提供正向激励。

结合使用场景,该引擎需要满足以下几个条件可配置,完成系统的高度复用:

  • 处置的标签范围
  • 分段处置的范围
  • 处置手段的组合

以下是其核心设计:

4.3.1 处置周期与策略

为了实现高效、可配置的违规行为统计,我们引入数学公式化的计数规则,使得规则更加可扩展、易配置

计数规则的数学表示:

1)时间窗口(T)

T=gap_days,表示统计违规行为的时间跨度(单位为天)。

2)累计违规次数(N)

图片

其中 ni为第 i天的违规次数,即时间窗口 T内的总违规次数。

3)判定阈值(X)

X=触发处置的临界值,支持开闭区间。

4)违规判断逻辑(f(N,X))

分段阈值判定:

图片

基于多种据源,支持细粒度的条件设定,并可在不同处置场景中动态组合。目前规则引擎已经支持时间窗口(gap_days)、频次(sum/sum_max)、计数规则(cal_condition),覆盖简单阈值到复杂区间场景。

动态策略热加载:

规则配置实时生效,无需重启服务,不仅适应快速变化的治理需求,也充分保障治理策略与高动态业务场景的敏捷适配能力。

配置化示例(以YAML形式展示):

截屏2025-05-12 19.53.22.png

4.3.2 处置反馈闭环

所有处置动作都会被详细记录,通过数据回流驱动策略持续优化。

[标签数据] → [规则匹配] → [处置决策] → [执行处罚] → [记录存储] → [数据分析] → [优化策略] → [规则调整]

生态处置引擎的设计注重实时性和灵活性,能够结合标签数据等其他数据源快速响应,保证治理链路的高效性和精准性。

设计小结:

  1.  精细化治理:通过参数化配置,实现“一类一策”,适配不同违规场景的治理需求。差异化设定阈值容忍度,避免“一刀切”治理。

  2.  敏捷响应:热加载机制保障策略快速生效,应对突发舆情或规则变更。

  3.  历史数据回溯验证:定期抽取历史生态数据(如30天样本库),量化评估误伤率与漏判率。

4.4 生态触达中心

生态触达中心负责通过多样化的触达手段,引导主播遵守规则、提升内容质量,并强化平台与主播之间的正向引导。通过多阶段触达策略提升合规意识与内容质量,具体设计如下:

4.4.1 多阶段策略

少量违规:以教育提醒为主,引导主播自查并优化内容。提供违规详情及合规建议,帮助主播理解平台规范。

严重违规/低质内容持续输出:对屡次违规或恶意低质内容的主播,建立多级惩戒措施,实施更严格的"累犯阶梯处罚"。

4.4.2 触达场景

触达覆盖各个终端,执行策略与处置引擎保持高度契合。

播中干预:当识别模型或多维特征分析引擎检测到低质内容时,将通过播中弹窗或小助手提示要求整改。同时预置多个场景的标准化话术库,根据策略去自动匹配对应模板,消息内容(如“检测到疑似挂播行为,请调整直播内容”),确保触达内容的精准性与一致性。

紧急处置:对红线级违规内容启用即时流阻断机制,同步弹出强制整改页面,要求主播完成合规承诺认证后恢复推流。

播后反馈:系统自动推送本场直播的违规报告,内容包括违规详情和影响说明。并开放申诉入口,支持主播提交证据复核争议判定。

5. 未来展望

目前,直播生态已经实现了从审核到打标再到处罚教育的基本治理体系。但在保证正常运转的基础上,我们仍需持续演进与探索,需着重完善以下几方面的能力体系:

  • 全局治理看板: 全平台实时监控例如违规率、处置效率与主播满意度,驱动并支持长效优化策略。
  • 探查内容扩展: 从以主播为主的生态扩展至整个直播间生态,包括观众行为等,做前置探知。
  • 可持续发展能力的扩展: 通过生态处置+内容扶持,建立健康、可持续的直播内容环境,提升创作者和用户的体验。

在平台从初期探索到纵深发展的过程上,我们体系化的推进直播生态运营的演进。通过构建坚实竞争壁垒强化生态护城河效应,着力打造具有鲜明B站特色的高品质直播内容生态体系。

-End-

作者丨艾伯尔、骏文君、花鹿、I_K