Node.js 技术原理分析系列9——Node.js addon一文通

270 阅读11分钟

Node.js 是一个开源的、跨平台的JavaScript运行时环境,它允许开发者在服务器端运行JavaScript代码。Node.js 是基于Chrome V8引擎构建的,专为高性能、高并发的网络应用而设计,广泛应用于构建服务器端应用程序、网络应用、命令行工具等。

本系列将分为9篇文章为大家介绍 Node.js 技术原理:从调试能力分析到内置模块新增,从性能分析工具 perf_hooks 的用法到 Chrome DevTools 的性能问题剖析,再到 ABI 稳定的理解、基于 V8 封装 JavaScript 运行时、模块加载方式探究、内置模块外置以及 Node.js addon 的全面解读等主题,每一篇都干货满满。

在上一节中我们探讨了将Node.js内置模块外置的相关内容,在本节中则主要分享《Node.js addon一文通》相关内容,本文内容为本系列第9篇,以下为正文内容。

addon 是什么

addon 这个单词来源于英文的复合名词 add-on,add-on 来自短语 add on,意为附加物,可翻译为插件。

在 Node.js 领域,addon 是一种特殊模块,和普通的 JS 包的区别在于 addon 主要是用 C/C++ 写的,而普通模块是用 JS 写的。

例如我们使用的 npm 库 canvas、node-sass、sqlite3 等,这些就是 addon 模块,我们可以在它们的安装目录中看到里面有 .node 后缀名的文件。

addon 适用场景

addon 的开发和使用,相对纯 JS 模块都比较复杂,一般只有特定场景会使用,包括:

  1. 性能优化
    众所周知,C++相对 JS 有绝对的性能优势。addon 技术使得 Node.js 拥有接近 C++的性能。如果你的 Node.js 工程有一小块业务属于 CPU 密集型计算,可以使用 addon 技术来优化性能。
  2. 复用现有 C/C++ 库
    Node.js 诞生至今已经有 15 年了,开发者通常会将其他成熟语言常用的库,用 JS 再实现一次。
    但是有些 CPU 密集型计算的库,不适合用 JS 写,这时就会将原有的成熟的 C++库封装为 addon。例如 sharp、canvas 等。 当然,你也可以仅仅因为不想重复造轮子,而将一个 C++库封装为 addon。
  3. 需要调用 Node.js 未封装的操作系统能力
    如果你的 JS 程序需要调用一些操作系统上面的能力,而这些能力 Node.js 并没有帮你封装成标准库,这时候你就得自己写一个 addon,在 addon 里面用 C/C++ 代码去调相关的操作系统接口。

addon 生命周期介绍

开发者完成 addon 开发后,可以将其发布到各种仓库,供后续自己或其他开发者使用。

不同于纯 JS 模块,addon 模块中有 C/C++代码,必须编译后才能使用。addon 开发者可以只发布 C/C++ 源码,让它在用户 npm install 装包的时候自动进行编译构建;也可以把编译产物也一起发布,让用户侧省去编译构建的步骤。

如下图所示,是 addon 生命周期。

1.PNG

其中,预构建是个可选环节,是否使用取决于 addon 开发者根据特定 addon 自身情况的选择。
开发者可以选择提前编译构建出产物,以备后续随代码发布到 npm 仓库中。
如果没有预构建,addon 会在安装时调用构建工具本地构建。
所以安装没有预构建产物的 addon,需要环境中有必备的构建工具。

addon 工具链介绍

addon 工具链总览

上一节的 addon 业务流程图中,预构建和安装两个环节会用到一些工具,在右侧虚线半框中列出来了。
这些工具,可以分到 node-gyp 和 cmake 两条工具链上。如下图:

2.PNG

其中 node-pre-gyp 已废弃,我们不再分析。

prebuild 和 prebuild-install 已经处于不提倡使用状态,以后将会逐渐淘汰,我们也不分析。

所以重点关注的工具还剩 5 个,包括 node-gyp、prebuildify、node-gyp-build、cmake、cmake-js。 这些工具还有 python、make/msbuild、clang/gcc 等底层依赖。

最后 addon 两条构建工具链路中,各个组件间关系概括为下图:

3.PNG

node-gyp-build 工作原理

前文提到的两条工具链中,node-gyp 的市场占有率是 90%以上。而 node-gyp 的相关角色群体中,node-gyp-build 使用者群体是数量最大的,所以本节对 node-gyp-build 进行详细分析,其他则略过。

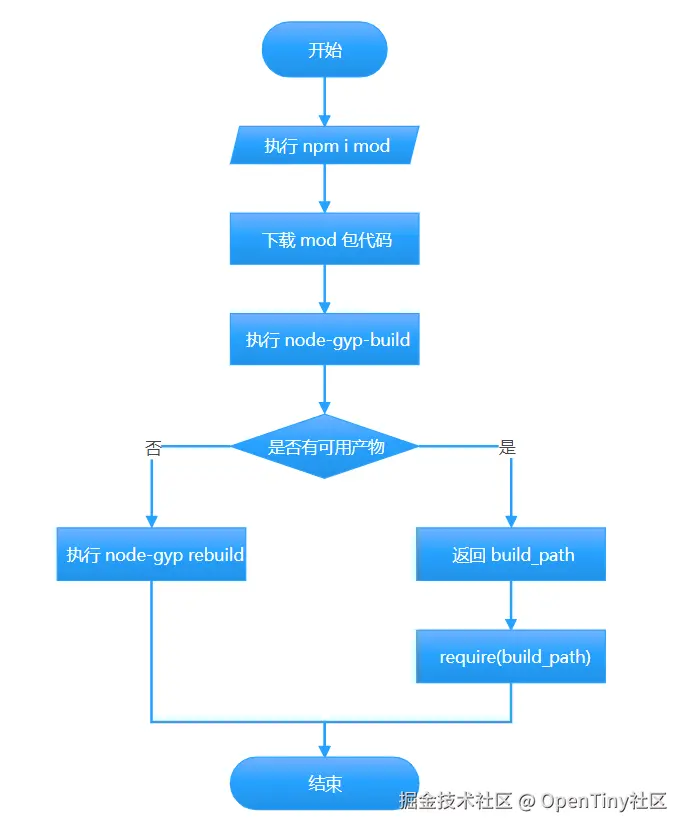
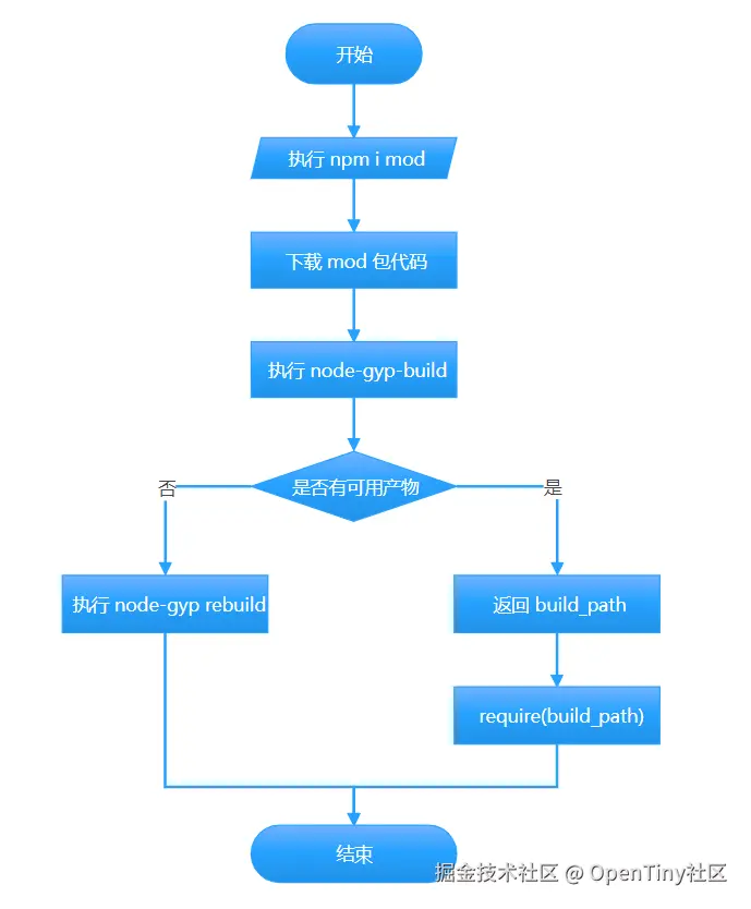
从前文的 addon 业务流程图可以看出,node-gyp-build 在安装环节起作用。node-gyp-build 就是这个环节的官方推荐工具。

具体业务流程如下图所示:

4.PNG

对上图做一下文字描述:
假设我们要在一个 node 工程中,使用一个名称为 mod 的 addon 包。 首先,我们在 node 工程根目录运行npm install mod命令,装包。

接下来是装包详细过程:

  1. 从 npm 仓库(也可能是其他仓库)下载 mod 包代码。

  2. node-gyp-build 命令执行。

  3. 执行过程中判断下载到的 mod 代码中,是否有可用的预构建产物。

    • 如果有,就会用 require 方法加载这个产物。加载成功后,整个装包流程结束。
    • 如果没有,就会执行node-gyp rebuild命令,进行本地构建。
      本地构建成功的前提是,环境中有可用的 node-gyp、python、make/msbuild、clang/gcc 等底层依赖。 本地构建成功后,整个装包流程结束。

addon 开发

选择实现方式

如何开发一个 addon 呢?
随着 Node.js 演进,addon 有以下几种实现方式:

实现方式基本描述Node.js 升级时改代码Node.js 升级时重新编译
直接写 C++直接引用 v8、libuv 等库进行开发
NAN使用 NAN (Native Abstraction for Node.js) 库进行开发
Node-API使用 Node-API 进行开发
node-addon-api使用 node-addon-api 进行开发

当前,直接引用 v8 和使用 NAN 的实现方式已不推荐再用。

node-api 是集成在 Node.js 上的一些 api。它基本消除了 ABI 不稳定造成的影响。参考理解 Node.js 中的 ABI 稳定

node-addon-api 是一个基于 node-api 实现的 Node.js 三方库,这个库主要是通过封装,简化代码,提升开发体验。这是最常用,也是最推荐的 addon 实现方式。

node-api 原理解析

由于 node-api 几乎是当前的唯一方案(node-addon-api 算是 node-api 的语法糖),所以我们需要重点学习。搞清楚 node-api 原理,就相当于掌握了 addon 开发。

简单来讲,node-api 实际是建立了与 v8 api 之间的映射,或者桥梁。如下图:

6.PNG

下面 是一个 node-addon-api 的例子的核心代码:

#include <napi.h>

Napi::String Method(const Napi::CallbackInfo& info) {
  Napi::Env env = info.Env();
  return Napi::String::New(env, "world");
}

Napi::Object Init(Napi::Env env, Napi::Object exports) {
  exports.Set(Napi::String::New(env, "hello"),
              Napi::Function::New(env, Method));
  return exports;
}

NODE_API_MODULE(hello, Init);

我们聚焦到return Napi::String::New(env, "world"),这行代码意思是,返回字符串"world",相当于 js 的return 'world'

Napi::String::New是 node-addon-api 的字符串类型表示。

运行时,Napi::String::New会被转成 napi_value 类型(node-api 中 string 类型的父类),然后再转成 V8 对应的类型。

addon 开发教程

熟悉了前面介绍的 node-api 原理,想必你已经知道怎么开发 addon。

实际开发的部分细节可以参考这篇文档: blog.csdn.net/qq119556631…

addon 预构建与发布

前文有提到过,预构建和包安装环节都可能对 addon 进行构建。
推荐使用 prebuildify + node-gyp-build 方案进行构建,即预构建时使用 prebuildify,包安装使时用 node-gyp-build。
预构建需要按操作系统和 cpu 架构,构建不同的产物。

下图是开源 npm 包 bufferutil 的 GitHub Actions 的 workflow 配置文件截图。

7.png

按照截图中的配置,在发布 bufferutil 新版本时,工作流将会创建 4(2×3-2)个虚拟机或容器,分别构建对应的操作系统和 cpu 架构组合的二进制产物。

另外,图中的steps:run:npm run prebuild步骤,会运行 bufferutil 根目录下的 package.json 中的定义的 prebuild 命令,如下图:

8.png

至此,阅读中的你应该了解到了 bufferutil 的正式预构建过程了。

addon 的使用

本节我们来看看 addon 具体使用的相关细节。以推荐的 prebuildify + node-gyp-build 方案为例进行讲解。

本地构建和使用

所谓本地构建,通常用于开发场景的验证和调试。其本质和前文介绍的预构建并无区别,不过操作流程不一样。

当我们开发完一个 addon 时,按以下步骤进行本地构建和使用。

  1. 安装 prebuildify
    最好全局安装,命令如下:

    npm install prebuildify -g
    
  2. 本地构建
    这里仅给出最简参数配置,更多参数可以查阅 prebuildify 文档。

    prebuildify --napi
    
  3. 导入并使用构建产物
    导入代码示例:

    var addon = require('node-gyp-build')(__dirname);
    
    console.log(addon.hello()); // 'world'
    

    如上所示,require('node-gyp-build')(__dirname)会从当前目录查找 prebuilds、build 等目录,并从中找到 .node 文件进行加载(require('xxx.node'))。

正式使用一个 addon

在介绍 addon 正式使用之前,先得介绍一下 npm scripts 运行机制。

上一节的 package.json 截图中,我们可以看到其中还定义了"install": "node-gyp-build",这一行代码是怎么运作的?它的运行原理涉及 npm scripts 的运行机制。

如下图所示,当 npm install 运行时,package.json 文件中的 scripts 中配置的部分命令也会执行。

9.png

按照 npm scripts 运行机制,npm install 运行时,node-gyp-build 也会运行。

而 node-gype-build 运行时,会先检测是否已经存在可用的构建产物;如果没有,会执行 node-gyp prebuild,本地构建一份。详见前文对 node-gyp-build 工作原理的介绍。

本文开头有说,addon 是特殊模块。特殊模块也是模块,其正式使用时的导入方式与普通模块相同,例如 require('bufferutil')。关于 addon 的加载的特殊性,在Node.js 模块加载方式分析这篇文章有讲解。

小结一下,如何正式使用 addon:
如果有当前环境可用预构建产物(需要预判或尝试),我们只需要将这个 addon 当做普通 npm 包使用即可;
如果没有,那么 npm install 时,会进自动行本地构建。这就要求我们,提前准备好构建环境。以 Linux 环境为例,需要环境中有 node-gyp、python、gcc 或 clang等合适的编译工具、make等构建工具。

常见 addon 统计

为了让大家对 addon 生态有个完整的认识,这里列出一些 GitHub 上最常见的 addon,以供查阅。

名称周下载量GitHub 收藏数最近更新 日期功能描述
sharp7,113,35428,3002024-05-16提供了用于高性能图像处理的功能
canvas2,426,70010,0002023-04-03提供了用于在 Node.js 中操作 HTML Canvas 的功能
bcrypt1,697,8927,4002023-08-04用于密码哈希和加密的库
sqlite3898,5616,1002024-01-05提供了对 SQLite 数据库的异步访问和操作
better-sqlite3753,0255,2002024-06-01提供了更好的 SQLite3 Node.js 绑定,使用了预编译的 SQL 语句
re2660,8515052024-05-23正则表达式引擎
oracledb227,5862,2002024-05-23Oracle 数据库绑定
heapdump63,0722,5002019-07-28堆转储工具
nodegit59,6765,6002020-07-29提供了 node 操作 Git 的能力

统计日期:2024 年 7 月

本文是本系列的最后一个章节,恭喜大家完成本系列学习内容,希望你能从本系列中学习到以下技能:

  • 提升调试与性能优化能力
  • 深入理解模块化与扩展机制
  • 探索底层技术与定制化能力

同时欢迎大家一起参与OpenTiny开源共建:朋友你好,一起加入OpenTiny社区吧~

关于OpenTiny

欢迎加入 OpenTiny 开源社区。添加微信小助手:opentiny-official 一起参与交流前端技术~
OpenTiny 官网:opentiny.design
OpenTiny 代码仓库:github.com/opentiny
TinyVue 源码:github.com/opentiny/ti…
TinyEngine 源码:github.com/opentiny/ti…
欢迎进入代码仓库 Star🌟TinyEngine、TinyVue、TinyNG、TinyCLI、TinyEditor~ 如果你也想要共建,可以进入代码仓库,找到 good first issue标签,一起参与开源贡献~