Node.js技术原理分析系列7——Node.js模块加载方式分析

284 阅读14分钟

Node.js 是一个开源的、跨平台的JavaScript运行时环境,它允许开发者在服务器端运行JavaScript代码。Node.js 是基于Chrome V8引擎构建的,专为高性能、高并发的网络应用而设计,广泛应用于构建服务器端应用程序、网络应用、命令行工具等。

本系列将分为9篇文章为大家介绍 Node.js 技术原理:从调试能力分析内置模块新增,从性能分析工具 perf_hooks 的用法到 Chrome DevTools 的性能问题剖析,再到 ABI 稳定的理解基于 V8 封装 JavaScript 运行时、模块加载方式探究、内置模块外置以及 Node.js addon 的全面解读等主题,每一篇都干货满满。

在上一节中我们探讨了基于 V8 封装 JavaScript 运行时的相关内容,在本节中则主要分享《Node.js模块加载方式分析》相关内容,本文内容为本系列第7篇,以下为正文内容。

1 前言

如今,Node.js 同时实现了 CJS(CommonJS)和 ESM(ECMAScript Module)两套规范,来进行模块管理。

由于早期 JS 没有自己的官方模块规范,在很长一段时间以来 Node.js 一直使用非官方的 CJS 规范。直到 2015 年 ES6 发布,里面定义了 ESM 的规范,各种构建工具和浏览器才逐渐兼容它,而 Node.js 更是在 2019 年的 node 13.2.0 版本才开始正式支持 ESM 特性。

本文以 Node.js 22.7.0 源码为基础,分析 node 对这两个模块规范的具体实现(源码分析方法在最后一节有介绍)。

当我们执行 require/import 的时候,在 node 内部,会发生什么?

2 模块和包的定义

下文中常提到两个概念:模块和包,在文章开始前我们先对它们做一个定义上的澄清。

  • 模块
    模块是 Node.js 工程的组成部分。模块可以是一个 json 文件,也可以是一个定义了导出值(对象、方法、常量)的文件,也可以是一个三方包。

  • 包是一个由 package.json 文件描述的文件夹。需注意包也是模块。

3 分析 CJS 模块加载方式

分析时需注意盯紧分析的主要目标,不要迷失在复杂的非关键逻辑和细节中。

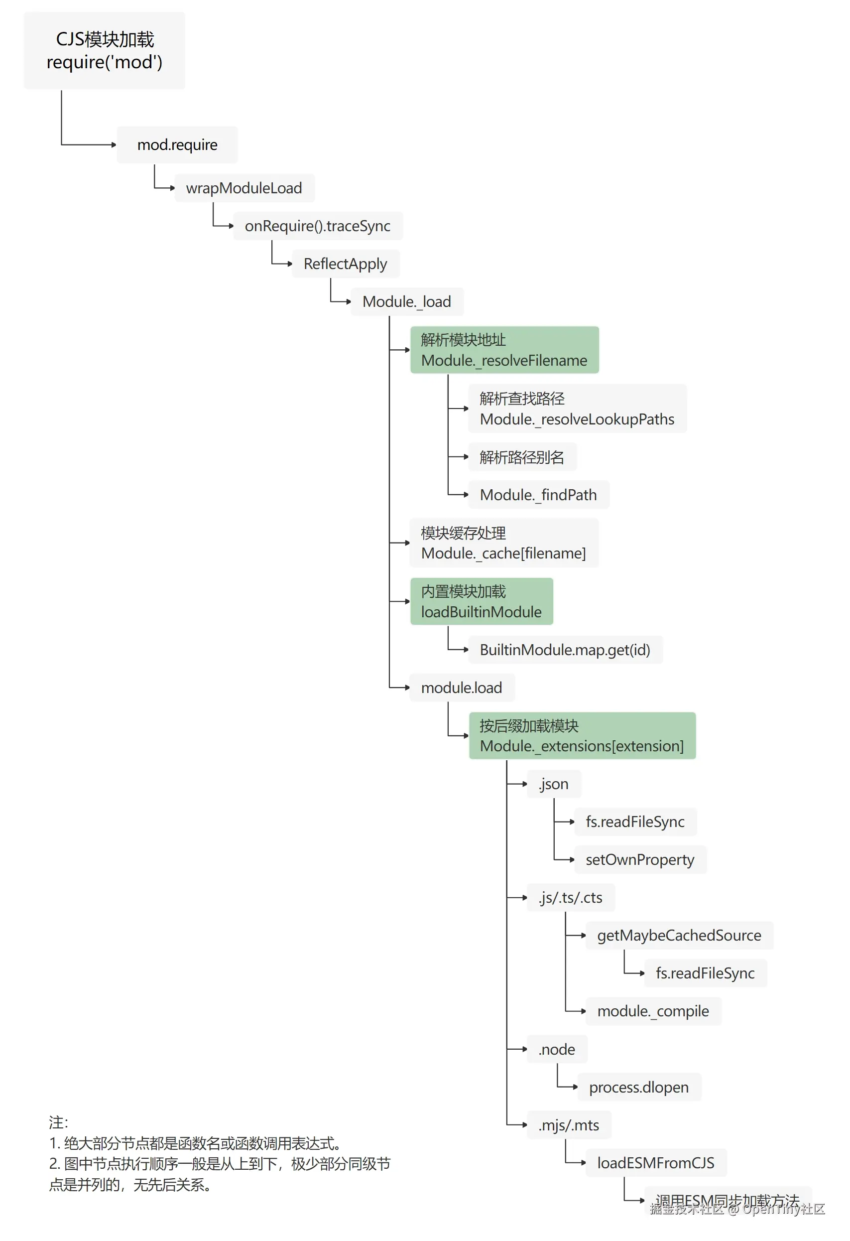
下图是 CJS 模块加载的主要函数调用过程:

1.jpeg

如图所示,用绿色标出来的节点是核心过程。

核心代码入口在Module._load节点,所在文件是 lib/internal/modules/cjs/loader.js。

CJS 模块加载过程可以分为两大步骤:

  1. 解析模块地址
  2. 正式加载模块
    也就是根据解析到的地址,读取模块内容,编译后挂载到 module.exports 对象上。

正式加载模块时,会先判断缓存中是否已有,再判断是否是内置模块(内置模块是特殊的处理流程),然后根据模块源码文件的后缀名,进行不同后续逻辑。

接下来分别介绍这几个核心过程。

3.1 解析模块地址

也就是Module._resolveFilename节点。
这个节点往后都是通过 require 函数入参解析出模块地址的逻辑。例如const test = require('./test'),通过解析得到的地址会是形如D:\works\node-v22.7.0\test.js,这样的文件路径。

源码中用的 filename,直译过来是文件名。但是这里用“模块地址”表达比较好,filename 这个名称不太优雅。

3.2 内置模块加载

也就是loadBuiltinModule节点。
这个节点处理的是内置模块加载业务。

如下代码所示,BuiltinModule.map.get(id)这一行,是关键代码。

function loadBuiltinModule(id, request) {
  if (!BuiltinModule.canBeRequiredByUsers(id)) {
    return;
  }
  /** @type {import('internal/bootstrap/realm.js').BuiltinModule} */
  const mod = BuiltinModule.map.get(id);
  debug('load built-in module %s', request);
  // compileForPublicLoader() throws if canBeRequiredByUsers is false:
  mod.compileForPublicLoader();
  return mod;
}

BuiltinModule.map是一个静态变量,意味着程序代码解释阶段,就会写入内存中。它是一个 Map 类型的 对象,以模块名称为 key,存放各种类型的模块的内容。内容包括模块名称、编译后的模块源码等。 这段模块加载的代码只展示了如何从内存取用模块。那么内存中的模块又是什么怎么写入的呢?

内置模块的加载分为两个步骤。

  1. 注册
    是在 node 工程启动时完成的,注册是指将模块源码之外的信息写入内存中的BuiltinModule.map
  2. 加载,即编译模块源码并写入内存。
    是指编译模块源码并将已编译源码写入BuiltinModule.map

所有模块只有使用(require 或 internalBinding)时才会彻底完成加载。
一个模块加载完成的标志是,内存中有该模块编译好的代码。

3.3 按后缀加载模块

也就是Module._extensions[extension]节点。
这个节点,按前面解析出的文件后缀名,选用不同的加载逻辑,对模块进行加载。 需要注意的是,除了内置模块,其他所有模块都会在解析模块地址(前文有提到)时,被解析为一个带后缀文件。

如 CJS 模块加载图所示,可分为四类。

  • .json
    先同步读取 json 文件内容,然后包装成模块,再挂载到module.exports
  • .js/.ts/.cts
    先同步读取 js 文件内容,然后编译,再挂载到module.exports
  • .node
    .node 后缀说明该文件是 addon 的构建产物。.node 文件本质是在 npm install 安装模块时,编译出的动态链接(c++概念)。其加载逻辑是用process.dlopen方法完成。
  • .mjs/.mts
    这个分支,用来做 CJS 方式加载.mjs/.mts 文件。

4 分析 ESM 模块加载方式

本文对 ESM 模块加载方式的分析,也是源于源码。源码阅读与调试方式,在最后一节介绍。这里直接用下面的思维导图来记录 ESM 模块加载过程。

2.jpeg

如图所示,用绿色标出来的节点是核心过程。

核心代码入口在import节点,也就是 import 方法,所在文件是 lib/internal/modules/esm/loader.js。

从上到下,导入一个 es module 过程中,依次经历了解析标识符、异步(除非专门设置,默认都是异步)读取模块文件、编译模块代码、实例化模块、执行模块等过程。

接下来依次逐个分析这几个过程。

4.1 标识符解析

4.1.1 什么是标识符?

标识符(specifier)是指使用 import 语句中 from 关键字后面的字符串,或 import() 的入参,或 export 语句中 from 关键字后面的字符串。

例如下面三种示例中的字符串 module-name,都是标识符。

// 示例 1:
import { export1 } from 'module-name';

// 示例 2:
import('module-name');

// 示例 3:
export * from 'module-name';

在 Node.js 中,node 会根据标识符解析出 url 和 format,两个关键数据。前者是个 URL 类型的对象,后者是字符串。用于后续的模块文件读取和模块代码编译。

4.1.2 url 解析

url 解析是指将标识符解析为 url 的过程。

这里需要回顾一下 url 的定义:URL 的全名是统一资源定位符,它包含 http://https://ftp://file://、 data:text/plainmailto:user@example.com 等多种形式。

url 解析会将相对/绝对路径、三方包等各种形式的标识符解析为 file:// 的形式(file:// 是引用本地文件的标准方式)。

特别说明一下,严格来说,url 和标识符是两个概念,有不同的边界。但是源码中会将由标识符解析出的 url 继续称作标识符,有些文档也有混用的情况。我觉得是可以接受的。 因为只要 node 支持的 url,都可以直接作为标识符,例如:file:///home/myProject/test.js。只是通常我们不会这么写。

常见的标识符有三种:

  • Relative specifiers like './startup.js' or '../config.mjs'. They refer to a path relative to the location of the importing file. The file extension is always necessary for these.
  • Bare specifiers like 'some-package' or 'some-package/shuffle'. They can refer to the main entry point of a package by the package name, or a specific feature module within a package prefixed by the package name as per the examples respectively. Including the file extension is only necessary for packages without an "exports" field.
  • Absolute specifiers like 'file:///opt/nodejs/config.js'. They refer directly and explicitly to a full path.

实际还可以支持更多形式的标识符,例如:

  • '#alias'
    这是路径别名。

    如果你想根据环境切换实际依赖,可以通过 package.json 的 imports 字段配置别名来实现。

    例如,你可能需要创建一个同时兼容 Node.js 和浏览器的三方包。三方包的 package.json 中部分代码需要配置如下:

    // package.json
    {
     "imports": {
       "#dep": {
         "node": "dep-node-native",
         "default": "./dep-polyfill.js"
       }
     },
     "dependencies": {
       "dep-node-native": "^1.0.0"
     }
    }
    
    // index.js
    import dep from '#dep'
    
    // ...
    

    那么,当这个三方包在node工程中使用时,三方包中的import dep from '#dep'语句实际会加载 dep-node-native;当这个三方包在前端工程中使用时,三方包中的import dep from '#dep'语句实际会加载./dep-polyfill.js.

  • 下列源码中,extensionFormatMap中的各种扩展名

    const experimentalWasmModules = getOptionValue('--experimental-wasm-modules');
    
    const extensionFormatMap = {
      __proto__: null,
      '.cjs': 'commonjs',
      '.js': 'module',
      '.json': 'json',
      '.mjs': 'module',
    };
    
    if (experimentalWasmModules) {
      extensionFormatMap['.wasm'] = 'wasm';
    }
    
    if (getOptionValue('--experimental-strip-types')) {
      extensionFormatMap['.ts'] = 'module-typescript';
      extensionFormatMap['.mts'] = 'module-typescript';
      extensionFormatMap['.cts'] = 'commonjs-typescript';
    }
    
  • import(./${moduleName}.js)
    动态计算模块路径

分析过程中,我有过两个小疑问,也呈现一下,供参考:

  1. 为什么要解析成 URL 类型?

    ESM 规范没有这方面的规定。
    经源码分析,除了内置模块,各种形式的标识符都可以解析为 URL 形式。
    所以可能是出于统一数据结构的需要。

  2. 模块文件查找顺序是怎样的?

    了解模块加载时的文件查找顺序,有助于我们处理各种 xxx 找不到问题。
    但是太过复杂,这里不记录了。如果有必要再根据问题的情况,调试源码比较明智。 只要有调试方法(在后面的章节会给出)和模块加载的思维导图,很容易就能定位处理单个 case。

    核心代码在 lib/internal/modules/esm/resolve.js 文件的 moduleResolve 方法中。

4.1.3 格式解析

node 中,ESM 源码实现中有一个清晰的 translator 层(lib/internal/modules/esm/translators.js)。通过这个层,可以根据标识符解析出的 format,切换 translator,从而对不同类型的模块做不同的处理。

当前的 node 版本中,有 10 种 translator,分别对应 10 种 format。

translator 是什么?有什么作用?接下来按不同 format,逐个分析一下。

  • module 格式
    表示当前导入模块是 esm。

    translators.set('module', function moduleStrategy(url, source, isMain) {
      assertBufferSource(source, true, 'load');
      source = stringify(source);
      debug(`Translating StandardModule ${url}`);
      const { compileSourceTextModule } = require('internal/modules/esm/utils');
      const module = compileSourceTextModule(url, source, this);
      return module;
    });
    
    // ...
    
    function compileSourceTextModule(url, source, cascadedLoader) {
      const hostDefinedOption = cascadedLoader ? source_text_module_default_hdo : undefined;
      const wrap = new ModuleWrap(url, undefined, source, 0, 0, hostDefinedOption);
    
      if (!cascadedLoader) {
        return wrap;
      }
      // Cache the source map for the module if present.
      if (wrap.sourceMapURL) {
        maybeCacheSourceMap(url, source, wrap, false, undefined, wrap.sourceMapURL);
      }
      return wrap;
    }
    

    这段代码就是一个 translator。

    其中的入参 source 是前置步骤——异步读取模块文件得到的模块代码。
    第 5 行中使用了 require,说明当前版本的 esm 还在依赖 cjs 实现。
    第 6 行 new ModuleWrap 中包含了模块源代码编译过程。

  • builtin 格式
    表示当前导入的模块是内置模块。

    translators.set('builtin', function builtinStrategy(url) {
      debug(`Translating BuiltinModule ${url}`);
      // Slice 'node:' scheme
      const id = StringPrototypeSlice(url, 5);
      const module = loadBuiltinModule(id, url);
      cjsCache.set(url, module);
      if (!StringPrototypeStartsWith(url, 'node:') || !module) {
        throw new ERR_UNKNOWN_BUILTIN_MODULE(url);
      }
      debug(`Loading BuiltinModule ${url}`);
      return module.getESMFacade();
    });
    

    第 5 行,通过内置模块 id,直接从内存获取内置模块。与 cjs 实现相同,具体参考本文第四节 CJS 模块加载分析。

  • json 格式
    表示当前导入的模块是 json 文件。 esm 实现对 json 文件的处理方式与 cjs 实现类似。都是读取解析 json 文件后,将其封装为一个模块。

    translators.set('json', function jsonStrategy(url, source) {
      // ...
    
      try {
        const exports = JSONParse(stripBOM(source));
        module = {
          exports,
          loaded: true,
        };
      } catch (err) {
        // TODO (BridgeAR): We could add a NodeCore error that wraps the JSON
        // parse error instead of just manipulating the original error message.
        // That would allow to add further properties and maybe additional
        // debugging information.
        err.message = errPath(url) + ': ' + err.message;
        throw err;
      }
      if (shouldCheckAndPopulateCJSModuleCache) {
        CJSModule._cache[modulePath] = module;
      }
      cjsCache.set(url, module);
      return new ModuleWrap(url, undefined, ['default'], function () {
        debug(`Parsing JSONModule ${url}`);
        this.setExport('default', module.exports);
      });
    });
    
  • 其他
    前三种已经包括了 esm 实现的绝大部分使用需要,其他几个不常用,有需要可以到 lib/internal/modules/esm/translators.js,直接看源码。

4.2 异步读取模块文件

除了内置模块,每个模块的加载都会有文件读取环节。

衔接上一节,上一节解析得到了模块 url(文件地址),本节是用解析到的 url 来找到模块文件并读取。

不同于 cjs,除非特别设置,esm 模块加载,无论是静态导入,还是动态导入,都是异步读取模块文件。

4.3 编译模块代码

在编译阶段,会根据步骤 4.1 得到的模块 format,选用对应的 translator,对步骤 4.2 读取到的模块文件进行编译。

阅读源码时需要注意,esm 模块的源码使用了 Promise 高级用法:(moduleJob)modulePromise 节点使用的 moduleProvider,本质是个 async Function,也就是异步任务。这个异步任务在(async Function)moduleProvider 节点处创建,但是在 await moduleJob.linked 节点处才加入任务队列(执行)。

4.4 实例化模块

上一步得到的编译产物会存储到模块包装类 ModuleWrap 的实例中。

这一步在 ModuleWrap 的实例的基础上,完成模块的实例化。

4.5 执行模块

ESM 模块加载完成后,都会立即执行一次。

为什么会立即执行一次呢?看起来这个步骤没有必要,反而空耗性能。

大模型给的回答如下:

  1. 模块可能包含全局或静态代码,需要初始化
  2. 有些模块需要向全局作用域注入变量、打补丁等

5 按加载方式分类 Node 模块

经分析,按加载方式分类 Node.js 模块,可以帮助我们更好地记忆、更清晰地理解 node 模块加载过程以及运行原理知识。

3.PNG

如图所示,前三个分类同时适用于 CJS 和 ESM 实现;C++三方模块,也就是 addon,目前只有 CJS 实现了这类模块的加载,ESM 暂不支持加载 addon。

6 CJS 与 ESM 的关联

首先声明,这里讨论的“关联”,仅限于 Node.js 实现的 CJS 和 ESM。

6.1 ESM 对 CJS 有依赖

CJS 和 ESM 在 node 中都是用JS语言实现的。

ESM 源码文件(例如lib/internal/modules/esm/loader.js)本身也是一个 node 模块,其加载是通过 CJS 实现来完成的。

例如前文提到的defaultResolve节点的源码是这样的:

defaultResolve(originalSpecifier, parentURL, importAttributes) {
defaultResolve ??= require('internal/modules/esm/resolve').defaultResolve;

const context = {
  __proto__: null,
  conditions: this.#defaultConditions,
  importAttributes,
  parentURL,
};

return defaultResolve(originalSpecifier, context);
}

defaultResolve 方法内使用 CJS 的 require 方法加载了 ESM 的源码文件 internal/modules/esm/resolve.js。

6.2 相互实现了对对方模块的兼容加载

一般来说,一个 node 工程同时启用 CJS 和 ESM 两种规范,是不推荐的。但是为了方便迁移和过渡,node 的 CJS 和 ESM 相互兼容了对方。

  • CJS 兼容 ESM
    前文 4.1.2 介绍 CJS 支持的扩展名时有提到,.mjs 和 .mts 文件都是可以用 CJS 方式加载的。

  • ESM 兼容 CJS
    前文有提到 translator,在 ESM 实现中,提供了 require-commonjs 和 require-commonjs-typescript 两个 translator 来兼容CJS模块的加载。

    源码如下:

    // Handle CommonJS modules referenced by `require` calls.
    // This translator function must be sync, as `require` is sync.
    translators.set('require-commonjs', (url, source, isMain) => {
      assert(cjsParse);
    
      return createCJSModuleWrap(url, source);
    });
    
    // Handle CommonJS modules referenced by `require` calls.
    // This translator function must be sync, as `require` is sync.
    translators.set('require-commonjs-typescript', (url, source, isMain) => {
      emitExperimentalWarning('Type Stripping');
      assert(cjsParse);
      const code = stripTypeScriptTypes(stringify(source), url);
      return createCJSModuleWrap(url, code);
    });
    

7 分析方法介绍

我发现源码阅读最好的姿势就是,一边调试一边读源码。所以开始一个任务时,尽量走通对应的调试流程。

本文的调试的困难除了对未知的恐惧,主要在异步代码的调试。
CJS 源码的调试相对简单,只需开启源码调试(参考下文中 ESM 源码调试的设置),在 require 方法所在行加断点,下钻(step into)即可。

由于 import 语句(例如import test from 'test')声明是静态的,它导入的模块在代码执行前已经完成加载,所以无法对其加载过程进行断点调试。

本节主要介绍下 ESM 源码调试,即import()方法的调试。

  1. 调试配置
    按下图配置即可开始 import() 源码调试。test.js 和 launch.js 的内容如图所示,./testExport.js文件里随便写点什么,语法能通就行。

4.png

  1. 按下一步(step over)跳过 promise 马甲

5.png

  1. 进入业务代码后,从这里点下钻(step into)

6.png

  1. 从这里再次下钻

7.png

  1. 再次下一步跳过 promise 马甲

8.png

  1. 在481行加个断点,然后点继续按钮(Continue),即可到达481行。
    这个断点不要删了,后续我们调试业务,可以直达这里。

9.png

接下来就可以边调试,边阅读源码了。

关于OpenTiny

欢迎加入 OpenTiny 开源社区。添加微信小助手:opentiny-official 一起参与交流前端技术~

OpenTiny 官网opentiny.design
OpenTiny 代码仓库github.com/opentiny
TinyVue 源码github.com/opentiny/ti…
TinyEngine 源码: github.com/opentiny/ti…

欢迎进入代码仓库 Star🌟TinyEngine、TinyVue、TinyNG、TinyCLI、TinyEditor~

如果你也想要共建,可以进入代码仓库,找到 good first issue标签,一起参与开源贡献~