CoT 数据集如何让大模型学会「一步一步思考」?

508 阅读6分钟

目前,大模型的回答路径基本遵循 input-output 的方式,在面对复杂任务时表现不佳。反之,人类会遵循一套有条理的思维流程,逐步推理得出正确答案。这种差异促使人们深入思考:如何才能让大模型“智能涌现”,学会像人类一样“一步一步思考”?

思维链(Chain-of-Thought,简称 CoT)训练方法的引入为提升模型性能指明了方向。CoT 的核心在于要求模型在输出最终答案之前,显式输出中间逐步的推理步骤,这种机制显著提高了模型的准确性与可解释性。CoT 数据集作为这一技术的关键支撑,成为众多顶尖模型如性能提升的核心要素。

CoT 数据集的特点

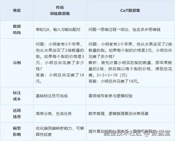
CoT 数据集包含问题、思维链、答案三部分,部分数据还附带问题类型、难度等级及来源信息等标注内容。与传统训练数据相比,有以下特点

CoT 数据集的作用

✦ 复杂推理能力突破

赋予模型分步拆解问题的思维框架,解决传统模型“直觉式回答”的局限。通过提供多个行业的知识逻辑链条,提升在多步推导的任务下的回答准确率,尤其突破符号推理、因果判断等 AI 传统弱点。

✦ 决策过程透明化

通过构建可追溯的推理路径,将模型的决策逻辑清晰地展现出来,从而避免输出结果成为无法解释的“黑箱”结论。这种方式不仅提升了模型的可信度,还为用户提供了明确的依据,便于理解和验证每一步推导过程。

✦ 通用能力迁移强化

CoT 数据集通过引导模型学习一些通用的思维方法,比如将复杂问题拆解为小步骤、验证假设的正确性、或者进行反向推演,能够显著提升模型在不同领域的适应能力。

然而,CoT 数据构建面临诸多挑战。由于其涉及多领域问题,标注员需要具备深厚的专业知识。其次,在处理复杂推理任务时,长链条的标注容易出现信息遗漏或错误,进一步增加了数据处理难度。

数据堂 CoT 数据解决方案

数据堂在大模型数据服务领域深耕多年,拥有覆盖 10+语种、规模达百亿条的高质量 CoT 数据集。此外,在 CoT 数据标注服务方面具备丰富经验,可助力企业快速构建高质量 CoT 数据体系。

CoT 版权数据集

150 万条思维链文本数据

数据涵盖各通用类别。数据内容均使用中文,每条数据均包含提问、推理过程、回答字段。整体内容均经过清洗,可直接应用于大模型的训练优化,助力提升模型的推理能力与逻辑思维水平。

1000 万道英文试题

英美教育体系下的试题文本,内容涵盖小初高数学、物理、生物等多学科、大学多专业。每道试题包含问题、答案、解析、学科、年级、题型字段,已完成内容清洗、公式 latex 转换及表格格式转换。

200 万道韩语试题结构化解析处理数据

内容涵盖小学、初中、高中 8 大学科试题,题型类别囊括选择题、填空题、判断题、问答题等。每道题包含题型、问题、答案、解析等字段,可用于大模型学科知识增强任务,提升专业领域的推理能力。

1000 万道专业类试题文本数据

包含题型、问题、答案及解析,部分试题存在题型错误问题。专业类别涵盖公务员、计算机、经济、研究生、医学、语言、自考、综合、申论等 20 余种,题型类别包含多项选择题、单项选择题、判断题、填空题、简答题、申论题等。

CoT 标注案例分享

SFT 阶段多类型思维链数据标注

项目简述

客户需要数据堂针对 SFT 阶段所需的各类思维链数据进行精细化标注。类型涵盖数学逻辑、常识推理、文本纠错、关键词提取、摘要总结等十多种类型。要求标注人员具备丰富的背景知识及标注经验,条准确率大于 95%。

解决方案

数据堂按照客户要求挑选标注经验丰富且具备专业知识的标注员,快速组建了高质量的精标团队。标注过后,数据堂专业的质检团队利用数加加标注平台进行高效的质检、抽检,保证思维链完整、正确。最后数据以 95%以上的精度通过数据堂线上验收平台交付,获得客户的好评。

监控场景视频 CoT 数据标注

项目简述

客户需要数据堂根据视频内容编写思维链数据,以提高模型针对事件的逻辑推导能力。客户提供预描述文本,由数据堂标注员进行校对及调整。任务涉及四阶段推理,判断画面中人物是否做出指定动作,最终引发指定事件。标注内容包括总结、描述、推理和结论,要求逻辑清晰、信息准确,且需遵循严格的标注规则,确保标注质量与一致性。

解决方案

数据堂组建专业团队,结合客户需求制定详细标注规范,并通过多轮培训确保标注员精准掌握规则。针对复杂推理链条,数据堂动态引入人工多重校验机制,层层校验逻辑准确性与信息完整性,避免由主观性带来的数据偏差,最终以 98%以上的高标注精度交付数据,助力客户提升模型推理精度。

CoT 数据集作为推动 AI 从单纯结果输出迈向深度推理的关键力量,正重塑着 AI 在各行业的应用格局。数据堂凭借高质量的数据服务,助力企业和高校提升模型推理及思考能力,为 AI 技术的进一步发展提供坚实支持。