得物业务参数配置中心架构综述

802 阅读13分钟

一、背景

现状与痛点

在目前互联网飞速发展的今天,企业对用人的要求越来越高,尤其是后端的开发同学大部分精力都要投入在对复杂需求的处理,以及代码架构,稳定性的工作中,在对比下,简单且重复的CRUD就显得更加浪费开发资源。目前scm供应链管理页面中,存在约77%的标准页面,这些标准页面里,还存在着很多类似的参数配置页面,就是对某一个模型进行增、删、改、查、导入、导出进行类似的操作,这种开发工作技术含量较低,而且相对耗费人力。

什么是业务参数配置中心

参数配置中心,是一个能够通过配置的方式,快速生成前端页面以及配套增、删、改、查、导入、导出服务的配置平台,它与得物内部低代码前端页面平台wizard相互集成,参数配置中心提供后台增删改查服务,wizard输出对应的前端页面代码,并可以支持用户自定义修改。

使用场景

  • 针对读多写少的简单的单表的增删改查;
  • 业务中需要交给运营来修改的复杂ark配置(简单配置除外),可以尝试使用业务参数配置中心接入,减少人为修改JSON可能产生的错误,导致系统无法编译进而产生故障。

  

比如如下的JSON:

[{"position":"1","red":2.49,"blue":2.4,"green":1},{"position":"2","red":2.49,"blue":2.4,"green":1},{"position":"3","red":2.49,"blue":2.4,"green":1},{"position":"4","red":2.49,"blue":2.4,"green":1},{"position":"5","red":2.49,"blue":2.4,"green":1},{"position":"6","red":2.49,"blue":2.4,"green":1},{"position":"7","red":2.49,"blue":2.4,"green":1},{"position":"8","red":2.49,"blue":2.4,"green":1}]
业务参数配置中心极速体验
  1. 后台服务搭建流程,以及数据录入

  2. 数据读取可以通过参数配置中心的SDK,输入自己的业务入参以及自己的业务出参,SDK会自动根据方案下的参数以及用户的输入条件,查询出对应的参数信息:

图片

从上面的快速体验里可以看到很多名词,你一定有会有下面的疑问:

图片

二、整体架构与原理

实现思路

首先我们对这种普通的页面进行初步剖析:页面中总体包含搜索条件、静态展示字段以及操作栏,搜索条件一般是静态字段的子集,并且操作栏的功能一般都类似,所以为了能够结构化地构造出这样的页面,我们可以将静态展示字段进行进一步抽象:比如元素、维度、参数、方案、参数实例。

图片

元素

构成页面的每一个业务字段,统称元素,因为有些字段是大家常用的(比如仓库,品牌,一级类目,省份等),它有自己的字段名称,以及取值范围。

维度

一条记录一定有能够标注其唯一性的信息,可能是一个字段或者是多个字段,在参数中心里,能确定一条记录唯一性的所有字段就叫做维度,维度这个概念在参数中心里很重要,它是不可变的。

参数

在业务发展过程里,可以改变值的字段,就叫参数,也可以说一条记录里,除了维度,都可以叫做参数。

综合维度和参数,举个例子,比如商品信息,商品ID就是维度,商品售价、折扣率就是参数。或者医院挂号系统,科室ID就是维度,挂号费,出诊时间就是参数。

方案

一个参数方案它管理着一个场景下的业务配置,可以简单理解一个方案就代表着一个页面,包含了上述我们说的维度以及参数,并且指定了可以指定哪些字段为搜索条件,哪些是必填字段,哪些字段可以多选。

参数实例

描述好方案并生成页面后,实际产生的业务配置数据,我们称之为参数实例。

经过刚才对页面元素的解剖,大家会发现搭建一个这样的页面,犹如建房子一样,维度与参数是最基础的木料,创建方案就是设计建造的过程,参数实例就是一个个真实的房间,所以业务参数配置中心整体产品思路如下:

图片

整体架构

通过上文的介绍,我们介绍了业务参数配置中心最核心的概念,接下来我们看看整体的架构设计。我们针对这些最核心的概念,来设计实现这些业务功能的架构、核心包含领域模型、领域服务、应用服务以及基础设施层需要的存储部件,以及外部可以整合的导入导出框架、日志框架(外部依赖的框架也可以自己实现)、核心的元素维护、方案维护,存储设计好之后,我们就需要一个SDK,可以让用户访问到我们的数据。

图片

系统的实体关系图如下:

图片

通过上文我们可以初步了解到整体的架构设计,那么每一个子模块我们如何实现?接下来我们分析更加细节的原理。

核心原理

如何设计存储的细节是这个系统的一大挑战,因为既要兼顾页面的灵活变动,也要兼顾数据整体的一致性不受影响,同时也要兼顾整体数据的查询性能,下面的小节列出了所有这些核心的挑战点。

存储流程

每一个页面的字段都不一样,我们是怎么存储的?

图片图片

从上面的两个页面可以看到,因为页面的字段变化多端,所以我们的思考是,必须采用抽象存储的方式来应对,核心用一张 大宽表存储,其中包含很多抽象列,每一个抽象列在不同的方案下,业务含义不同。

同时把方案的元数据:维度、参数、以及功能性设置(如每个字段是否可以删除,是否需要多选)单独存储,每个方案下的大宽表里的抽象列的业务含义,就存储在这些元数据表中。

同时为了应对大批量的查询,我们引入了OLAP的数据库,对于在应用内部的单点查询,我们走MySQL实现,如果运营后台针对某个字段做大批量查询,则可以用OLAP数据库来缓解查询压力。

下面是存储的整个过程以及举例:

图片

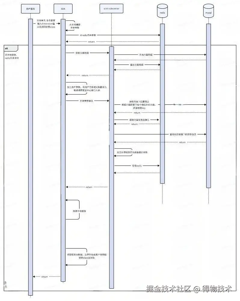
SDK查询流程

因为在业务参数使用时,各个业务方有自己的业务对象,所以我们在SDK中集成了反射的能力,可以避免用户直接感知到底层的抽象存储,查询的流程使用上比较简单,一共分为三步,第一步为自定义request,第二步自定义response,第三步调用SDK方法获取参数实例,比如:

  1. 定义request:
@Data

public class PinkDeviceCameraConfigRequest  implements Serializable  {
  

    */***

     * 配置类型

     */

    private String configType;

    */***

     * 设备编号

     */

    private String deviceNo;


}

2. 定义response

@Data

public class PinkDeviceCameraConfigResponse implements Serializable {

  

    */***

     * 配置类型

     */

    private String configType;

    */***

     * 设备编号

     */

    private String deviceNo;

  

        */***

     * 配置明细

     */

    private List<CameraConfigDto> configValueList;

  

        @Data

    public static class CameraConfigDto implements Serializable {

        private String position;

        */***

         * 白平衡(Red)

         */

        private BigDecimal red;

        */***

         * 白平衡(Blue)

         */

        private BigDecimal blue;

        */***

         * 白平衡(Green)

         */

        private BigDecimal green;

        */***

         * 亮度(Brightness)

         */

        private BigDecimal brightness;

        */***

         * 自动曝光时间上限(us)

         */

        private BigDecimal autoExposureTimeUpperLimit;

        */***

         * 采集帧率

         */

        private BigDecimal acquisitionFrameRate;

        */***

         * 增益自动开关(us)

         */

        private String gainAuto;

        */***

         * 增益自动上限

         */

        private BigDecimal gainAutoUpperLimit;

        */***

         * 增益自动上限

         */

        private BigDecimal gainAutoLowerLimit;

    }
}

3. 调用SDK的服务方法查询

PinkDeviceCameraConfigRequest pinkDeviceCameraConfigRequest = new PinkDeviceCameraConfigRequest();

pinkDeviceCameraConfigRequest.setConfigType("DEVICE_NO");

pinkDeviceCameraConfigRequest.setDeviceNo("123@LuSun");

  

*//* 单个查询场景

PinkDeviceCameraConfigResponse response = 

    paramInstQueryService.getParams("P80-DEVICE-CAMERA-PARAM-MANAGER",

         pinkDeviceCameraConfigRequest,

         PinkDeviceCameraConfigResponse.class);



*//* 批量查询场景

PageQueryOption pageQueryOption = new PageQueryOption();

pageQueryOption.setPageIndex(1);

pageQueryOption.setPageSize(200);

PageInfo<PinkDeviceCameraConfigResponse> paramsPage = 

    paramInstQueryService.getParamsPage("P80-DEVICE-CAMERA-PARAM-MANAGER", 

        pinkDeviceCameraConfigRequest, 

        PinkDeviceCameraConfigResponse.class,

        pageQueryOption);

4. 获得结果

图片

整体查询实现原理如下:

图片

目前整个服务的性能在10+ms左右:

图片

参数优先级实现

为什么会有参数优先级这个功能?

比如有一个场景,要维护一个供应链系统中的补货参数:安全库存,低于这个安全库存的时候,要通知商家进行补货,整个供应链里有100个仓库,20个一级类目,200个二级类目,2000个三级类目,涉及到500个品牌,要维护每一个商品的安全库存,你会怎么实现?

你一定不会把 100仓库2000类目500品牌 = 1000000000种可能全都设置一遍参数,对你来说,重点类目,要单独详细配置安全库存,非重点类目可能只需要管控到一级或者二级类目即可,这样你所需要的配置会大大减少。那么参数的决策就需要遵循一定的规则,比如:

有仓库+一级类目+二级类目+三级类目 的安全库存,优先取;

如果取不到,则取仓库+一级类目+二级类目的安全库存;

再取不到,取仓库+一级类目的安全库存。

比如:

DN仓 鞋 安全库存 100

DN仓 鞋-运动鞋 安全库存 500

DN仓 鞋-运动鞋-篮球鞋 安全库存 1000

那如果一个商品是篮球鞋的话,则会命中安全库存1000的规则,如果是登山鞋的话,只能命中运动鞋的规则取500,如果是高跟鞋,则只能取100的安全库存。

(事实上这种补货规则要详细的多,这里只是方便大家理解需求,并不是真正的参数)

也就是说,当用户的入参同时可能命中多条参数的时候,需要通过优先级来判断应该返回哪个参数。

图片图片

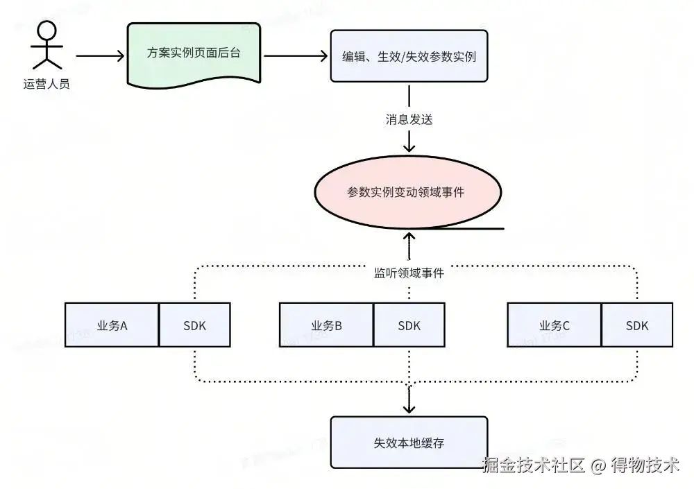
为了加速查询,系统在设计时添加了两层缓存:

图片

当后台数据发生变化时,会将对应的缓存进行失效。

图片

元素多选处理

维度多选场景:

图片

参数多选场景:

图片

既要保证维度唯一,又要保证能正常搜索,以及展示,如何实现?业务参数配置中心引入了一个“组”的概念,是将同属于一行的参数实例,归为一个组,这个组是最小的新建、编辑单位。

对于新增流程如下图所示:

图片

对于修改流程,如下图所示:

图片

元素范围查询

页面中的字段,我们统称为元素,只要是字段,一定有它的取值范围,我们平衡了用户使用成本以及系统性能,将字段取值类型划分成了四种:

1)枚举类元素

2)dubbo全量接口元素

3)dubbo单点查询接口元素

4)自定义文本元素

  1. 枚举元素由用户手动在页面创建,一般几十个以内为佳,创建成本不高,比如经常用到的 “是”,“否”,或者比如单据类型等等。

  2. dubbo全量接口元素,一般是几十到上百个的体量,比如一级类目,仓库等,地址。

  3. dubbo单点查询接口,一般是几千到几万体量的取值范围,无法直接在内存里存储所有枚举,比如品牌等。只能通过两个接口来完成搜索以及数据的展示,比如“品牌ID >品牌名称”接口 和  “品牌名称->品牌ID” 接口。

  4. 自定义文本,非枚举类字段,可以选择使用自定义文本来承接。

比如以下是可以通过dubbo接口全量获取配置的元素:

图片

与dubbo全量接口的录入类似,单点搜索接口与全量接口不同的点在于,单点接口需要保留一个变量,给系统查询时调用,比如“通过品牌ID 查询品牌名称” 和  “通过品牌名称查询品牌ID” ,需要留给系统调用的入参,用#{var}代替。

图片

当然,有时元素的范围并不是只取决于它自己,可能也取决于同页面里其他元素的取值,比如说有一个质量原因的字段,当一级类目为鞋时 取值为A、B、C,为服装时为 D、E、F,这是元素范围在设置时,就需要将对应的元素入参维护到其中,比如:

接口入参类型接口入参取值
com.d.s.q.s.d.r.ConfigRequest{"ruleVersion":#{ruleVersion},"spuId":#{spuId}}

导入导出

以下是导入处理流程:

图片

为了照顾使用人员的体验,再多数导入场景时,我们的导入文件都用的是文案,而不是后台存储的数值,比如导入的字段包含类目时,导入文件输入的是鞋、服装、美妆等文案,而不是2、3、4这样存储在后台的数值,那么势必这里就会有将文案转换成数值的过程,这其中就用到了2.3.5章节中提到的元素范围查询使用的接口,当然,对于需要其他元素作为入参的元素,我们默认每个元素左边的元素都可以作为当前元素的入参。

业务参数配置中心不适合做什么?

  1. 有极为复杂的UI交互

  2. 较为复杂的校验逻辑(长期计划支持)

  3. 高频写入场景

  4. 应用查询参数时以非“=”条件匹配

三、总结与展望

本文简要描述了业务参数配置中心的设计思路,参数配置中心配套生成增、删、改、查、导入、导出服务,并且结合前端低代码平台自动生成前端代码,平台目前业务参数中心已经有40+个场景接入节省了大量的工作人日,能够让研发人员,摆脱低效的CRUD,更专注于自己内部业务逻辑的开发。

对于目前系统的未来规划:

  1. 持续增加SDK的查询灵活性:包括不限于批量代参数优先级对数据进行查询、通过SDK分页查询全量参数、对系统字段吐出方便业务方使用;

  2. 持续增加对方案定义的灵活性:支持更多的元素范围的定义,比如HTTP等调用方式;

  3. 持续增加对元数据定义的灵活性:部分元数据的取值可能需要同页面中的另一个元素的取值来决定,所以在取值渲染时,可以保留给其他元素的占位符,进而随着页面的动态变动,后台取值也可以动态变动。

往期回顾

1. 得物增长兑换商城的构架演进

2. 得物自研DGraph4.0推荐核心引擎升级之路

3. 大语言模型的训练后量化算法综述 | 得物技术

4. 如何合理规划Elasticsearch的索引|得物技术

5. DPP推荐引擎架构升级演进之路|得物技术

文 / sakuta

关注得物技术,每周新技术干货

要是觉得文章对你有帮助的话,欢迎评论转发点赞~

未经得物技术许可严禁转载,否则依法追究法律责任。