做自媒体的人,千万别错过ChatGPT o3的巨大红利!

201 阅读9分钟

昨天晚上,OpenAI 又搞突袭,一口气发布了两个新模型:o3 和 o4-mini。

你可能今天已经从各大科技媒体那里看过它们的跑分、上下文长度、推理能力、调用工具的新能力……

什么“推理达到博士的水平”“200K 上下文”“全能三合一”…各种牛逼词汇铺天盖地。

我这篇文章不打算复读这些。

因为说实话,对大部分人来说,模型更新之后有多牛逼关我屁事?知道o3的能力达到了博士生水平了,然后呢?

我们真正关心的是,o3 和 o4-mini 能不能帮我多干点活,让我多摸鱼?

图片

作为一个长期研究「AI + 内容创作」的创作者,我第一时间在想的不是“模型升级多强”,而是:

这次 AI 更新,能不能让我做自媒体写内容时,既能保证内容质量又能更轻松、更快、更不费脑?

答案是肯定的。

特别是在写文章/写文案最容易卡住的那一步!

写不出来的真相

撇开 AI,我们先思考一下为什么写东西写不出来?

很多人写文章写不出来的时候,都会说自己“没灵感”,但你仔细想想,所谓“没有灵感”,到底是怎么回事?

图片

你不是没想法,而是脑子里根本没有成型的内容原料,你看到的信息太杂太碎、观点之间没有结构、逻辑链全靠硬凑,写一句就断,写几段就虚。

所以最根本的问题,不是你不会写,而是:信息输入不够,或者信息整合能力跟不上。

而写作这件事,本质上就是——从一堆外部信息里提炼出自己的角度和表达。

你要先有输入,才有产出;先有原料,才有观点。

而这,正是这次 o3 给内容创作者带来最大帮助的地方。

o3 的最大升级是「信息整合」能力

相比以往的 OpenAI 的任何更新,o3 并不只是“更聪明一点”,而是打通了信息输入 → 整合处理 → 输出结构的完整链路。

它有哪些关键能力升级?

  • • 能联网搜索:你丢一个关键词,它能自动查找信息、提取关键信息点,连参考来源都给你标上。
  • • 能识图、看网页、读 PDF:不管是截图、PPT、还是扫描版文章,它都能识别提取内容。
  • • 上下文更长:200K 的上下文意味着你可以一口气扔几十篇资料,它还能做对比、总结、归类。
  • • 推理链增强:它不仅知道“这是什么”,还能告诉你“这之间有什么关系”,甚至指出“你漏了哪一段逻辑”。

举个不是很恰当的比喻:o3 现在是个能“理解你输入的一切资料”的信息管家。

我们不用再挨个贴内容、手动归类,它可以替你完成“整理素材、构建结构”的工作。

你可能会觉得,这有啥稀奇的?AI 不是早就能做到联网搜索+处理信息了吗?

确实,但这一次的 o3 的更新,完全是颠覆式的。

首先,它可以一边思考,一边联网搜索信息,这一点之前的模型都做不到。

图片

其次,o3 的推理能力达到了前所未有的高度,山姆奥特曼都说它是天才级别的模型。

图片

这使得 o3 在写作提效时能够吊打其他 AI。

o3 赋能十倍提效

我用一个真实的案例来测试 o3 是如何快速帮我生成一个文章的选题。

例如,今天 o3 更新了,我要写一篇关于“OpenAI 最新 o3 模型发布”的文章,但我要怎么写呢,完全没有头绪。

而我用了 o3 之后,一切就就跟吃糖一般简单。

首先第一步,我让 o3 联网搜索“o3 模型发布”这个热点,步骤:打开 ChatGPT官网,选择“ChatGPT o3”模型,记得勾选上“联网”功能。

图片

接着使用下面这套提示词模板:

请你联网搜索并整理以下内容:
🔍 搜索关键词:
先对搜索关键词拆分,例如把“ChatGPT o3 o4mini 发布更新”拆分成:

  • • ChatGPT o3 更新

  • • ChatGPT o3 vs o4mini 对比

  • • OpenAI 4月16日发布会要点

    然后使用这些关键词去进行多轮搜索。
    📚 信息要求:

  1. 1. 官方更新内容(包括功能参数、定价、面向用户等)

  2. 2. 国内外媒体评价

  3. 3. 国内啊社交媒体和论坛用户观点
    🎯 最终输出格式:

  • • 按照上面四类整理为清单,每条信息注明来源

  • • 若信息冲突,请注明争议观点

  • 我需要搜索的是:ChatGPT o3 o4mini 发布更新(替换成你需要搜索的热点)

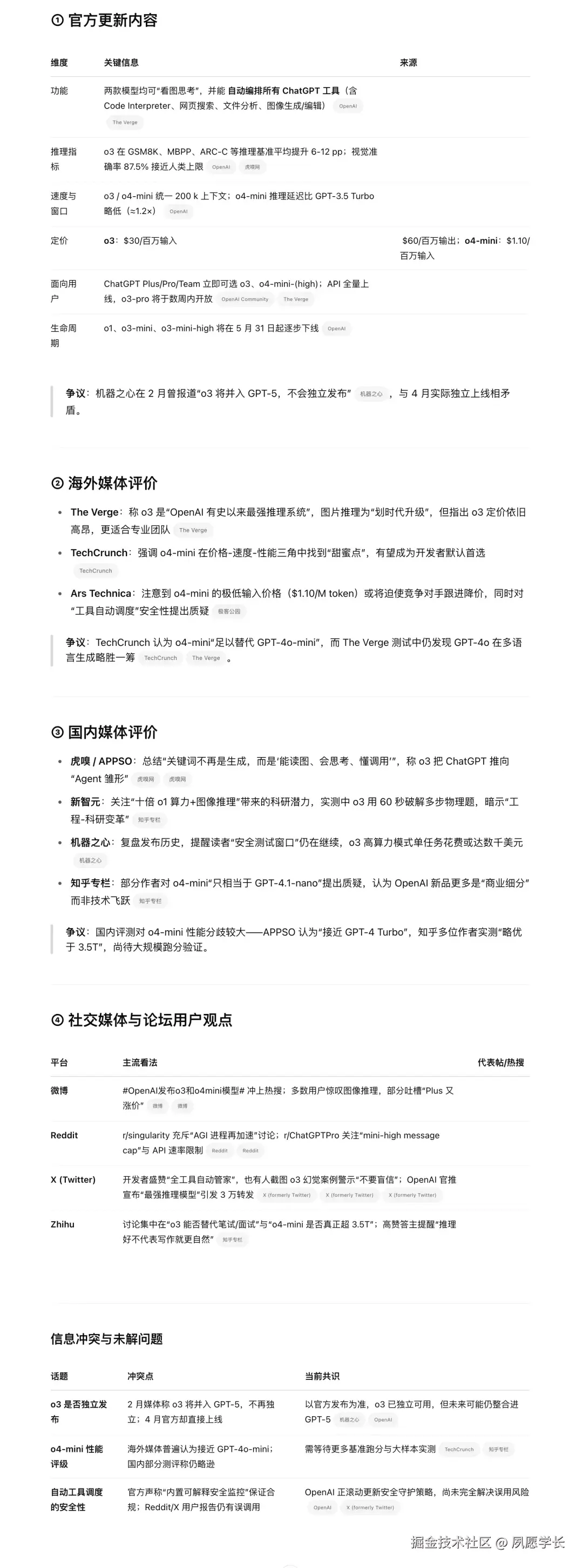
很快啊,它整理出了类似一个“小型研报”的内容,分成了“官方数据 / 海外观点 / 国内评论 / 用户争议”四类结构,官方说这相当于一个精简版的 DeepResearch。

看完 AI 的回答,就基本等于读了几十篇资讯文章,效率直接起飞。

图片

而且每一条都标了来源。

第二步,告诉它我做内容输出的定位:

o3 这个热点我要怎么蹭呢?如何去介绍 o3 呢?直接说它的数据、它的参数、它的训练方法?

这些内容不仅太专业不好写,而且观众可以从专业的科技媒体那边获取,科技媒体比我写得更快更专业。

所以,每个做自媒体的个体在蹭热点时得切入到自己的领域来写。

接下来,我给 o3 发了下面这段提示词,也就是介绍我最近在做什么。

记住以下我的身份设定,并根据这个背景进行下一步工作:
我的身份定位:
我是一个做“AI + 内容创作提效”的知识博主
核心人设是「不想卷的 AI 极客」,专注用 AI 构建可持续的创作工作流
我的受众是:普通内容创作者、知识型自媒体、写公众号/短视频文案的人
我的内容风格:
更关注长期可持续的提效策略,而不是一锤子买卖的爆款技巧
讲究实操性 + 系统性 + 保留创作主体性(反对完全交给 AI 生成)
注意:
请优先围绕我的人设与受众的需求进行判断,避免输出偏技术性、泛工具层面内容
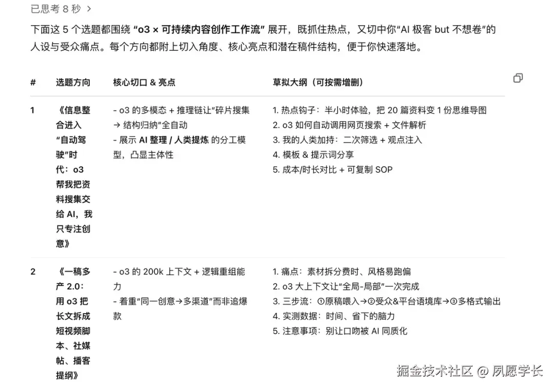
在 o3 这个热点,可以如何结合我的领域来输出一篇文章内容呢?给我5 个选题方向

图片

它给了我 5 个选题建议:

图片

然后思考了之后,我选了其中一个我最喜欢的方向:

《资料搜集交给 o3,创意输出归你自己》  ——信息整合进入自动驾驶时代,内容创作者只需要专注观点表达。

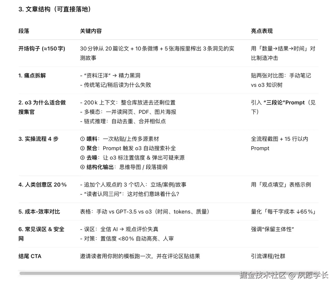
紧接着它还给我列出了大纲,拆解了每一段要讲的逻辑点,甚至告诉我可以用哪些数据哪些内容来填充这个结构。

图片

这整个过程,比我原来自己翻十几个标签页做笔记、写大纲,至少节省了 70% 的时间和脑力成本。

接下来有了大纲之后就开始创作内容,但是这一步我们不可能直接丢给 AI 去写。

这样不仅写出来的内容不是你自己的,而且你还可能把自己的写作能力葬送给 AI。

AI 都会写了,还要我干嘛?

那 AI 都帮我整理了,我写的东西还有“我”的味道吗?

这个问题我自己也思考了很多,也有很多朋友在我的社群里问过。

我可以很明确地说:你不会被替代,前提是你保留“表达”和“判断”的能力。

o3 能做的是“把资料处理好”,但不能帮你决定:

  • • 这篇文章你要站什么立场?
  • • 你写这段话是为了说服谁?
  • • 你有哪些真实的经验、情绪、故事,值得讲?

你就把 o3 当成一个效率极高的厨房助手:它能洗菜、切菜、打下手。
但最后这道菜要炒成什么味道、加什么调料,那是你的创意、你的风格、你的判断。

AI 处理的是信息的广度,而人类赋予的是内容的深度与温度。

真正的写作,永远是“你在表达你”。

图片

正确的人机协作方式

到了这里,我们先总结一下,o3 模型通过强大的搜索能力和推理能力,确实大大提升了「信息输入 → 整合提炼」这一步的效率。

但我们也要明白,AI 再强,它只是一个工具,它不会自动理解你的价值观、判断你的立场、替你做表达选择。

你真正的优势,不在于“能不能用 AI ”,而在于“用 AI 之后你还剩下什么”。

人机协作的正确打开方式不是“把整篇文章交给 AI 去生成”,而是只交出那些重复、机械、低判断力的部分。

信息抓取、格式清洗、基础结构这些“脏活累活”,AI 可以干得很好。

但从信息中抽出核心问题、提出属于你的洞察、写出有温度的表达,这仍然是我们人类创作者的主场。

**说到底,**AI 只是****放大器。

你脑子里没有的,它放不大;你表达不清的,它也替不了。

所以,我认为人机协作的正确打开方式是:把脏活累活交给 AI,把思考表达留给自己。

图片

写作这件事最费时间、最没价值的,是那些重复、低判断力的工作——信息搜集、初步整理、格式转换。

而真正有价值的是:

  • • 你如何选择观点?
  • • 你如何理解这些信息?
  • • 你如何用自己的语言讲清楚、打动人、留下印象?

你可以把第一部分交给 AI,把第二部分留给自己。

这样写出来的内容既快、又有你自己的味道,而且也不会因为让自己的写作能力葬送给 AI

最后,做个互动,你觉得这篇文章是我写的,还是 AI 写的呢?  

以上,我写完了,如果这篇文章对你有启发,欢迎分享给更多正在学习 AI 的朋友。