征程 6E mipi tx 系列之方案介绍

165 阅读2分钟

MIPI TX 到车机显示系统设计指南

IDE 介绍

征程 6 IDE 架构图

IDE(Image Display Engine)包含图像显示单元(Image Display Unit)、图像数据输出模块(MIPI CSI2 Device 和 MIPI DSI)。通过 IDU 从内存中读取图像数据进行处理,在 IDE 内部支持像素格式转换和像素结构转换,使 IDU 的输出数据能够通过 MIPI DSI 和 MIPI CSI2 Device 两种方式输出,MIPI DSI 和 MIPI CSI2 Device 两个控制器共用一个 MIPI D-PHY。

Description

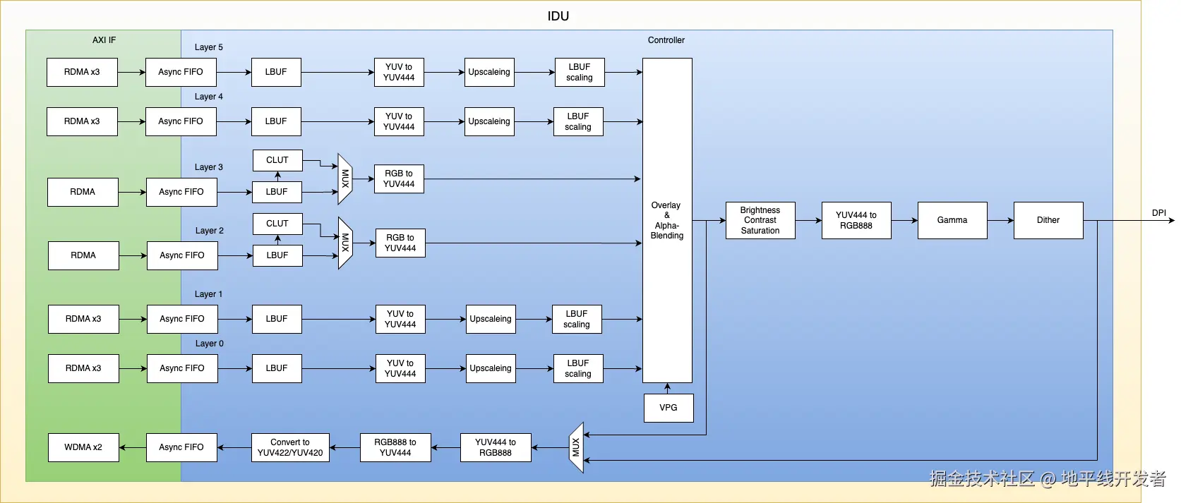
征程 6 IDU 架构图

征程 6 有两个功能完全相同的 IDU(Image Display Unit)硬件模块

Description

IDU 支持的功能

  • IDU 模块共支持 6 个通道,通道 0、通道 1、通道 4、通道 5 作为 YUV 图层通道,通道 2、通道 3 作为 RGB 图层通道
  • 每个通道支持最大输入分辨率为 2880x2160
  • 6 个通道都支持 Crop 功能,支持 Crop 宽高配置,支持 crop 顶点坐标配置
  • YUV 图层支持 UYVY Interleaved YUV422、VYUY Interleaved YUV422、YUYV Interleaved YUV422、YVYU Interleaved YUV422、UV Semi-planar YUV422、VU Semi-planar YUV422、UV Semi-planar YUV420、VU Semi-planar YUV420、Planar YUV422(YU YV)、Planar YUV422(YV YU)、Planar YUV420(YU YV)、Planar YUV420(YV YU)
  • RGB 图层支持 8-bpp (CLUT、调色盘)、RGB565、Unpacked RGB888、Packed RGB888、ARGB、RGBA。其中 8-bpp 格式沒有 endian 问题,RGB565、Unpacked RGB888、Packed RGB888 只支持 little-endian 格式,ARGB、RGBA 支持 little-endian 或 big-endian 格式。(主流图像格式皆为 big-endian)
  • 支持 6 个图层与背景(Background)层及光标(HW Cursor)进行叠加(Overlay & Alpha-Blending, Key-color),可配置 a 值和叠加层优先级
  • YUV 图层支持 Up-Scale,最大放大倍数 6 倍
  • 输出支持 Color-Adjust(对比度,饱和度,亮度,色度,gamma,Dithering)
  • 支持回写功能,支持回写格式有:UYVY、VYUY、YUYV、YVYU、NV12、NV21、Unpacked RGB888
  • 输出方式支持 MIPI-CSI-TX 或 MIPI DSI
  • IDU 输出支持 RGB888、RGB565、RGB666,并支持通过 RGB2YUV 模块将 IDU 输出转换为 YUV422、Ycbcr
  • 最大 pixel rate: 600MHz,最大输出分辨率: 3840x2160

MIPI TX 支持的功能

  • MIPI CSI TX 控制器为 CSI2.0
  • MIPI DSI 控制器为 DSI1.2
  • IDE 中共有两路 MIPI TX 输出,可配置 CSI 或 DSI 输出,两种控制器共用一个 D-PHY
  • MIPI D-PHY 最大支持 4 lanes x 2.5Gbps 速率