前言
在准备面试时,制作一份简历是很重要的。因为近期正在面试,我整理了一些个人觉得还不错的简历网站。这些网站不仅功能强大,而且大多开源,适合不同需求的用户。以下是我对这些网站的详细介绍和优化建议。
简历网站
以下是五个简历制作网站的详细介绍,包括它们的优点、缺点以及适用场景。
1. 魔方简历
Magic Resume 是一个现代化的在线简历编辑器,基于 Next.js 和 Motion 构建,支持实时预览和自定义主题。该网站还引入了 AI 功能,可以通过 AI 优化简历内容,提升简历的专业性。所有数据都存储在本地设备中,确保隐私安全,并且支持数据导出备份。
优点:
- 无需注册:用户可以直接使用,无需注册账号。
- AI 优化:通过 AI 功能优化简历内容,提升简历质量。
- 隐私安全:所有数据存储在本地,无需担心隐私泄露。
缺点:
- 布局方式较少:需要根据预设的布局模板进行布局,可选的布局较少,但也够用
链接:
- 在线地址:magicv.art/zh
- GitHub: github.com/JOYCEQL/mag…
2. 响应式简历
Reactive Resume 我个人认为是一款非常惊艳的开源简历制作工具,支持高度自定义的样式和内容。它在 GitHub 上拥有超过 30k 的 star,广受开发者欢迎。虽然界面是英文的,但操作简单,适合有一定英语基础的用户。
优点:
- 高度自定义:支持多种样式和内容的自定义,满足个性化需求。
- 开源免费:完全开源,用户可以自由修改和扩展功能。
- 隐私安全:所有数据存储在本地,无需担心隐私泄露。
缺点:
- 英文界面:对于不熟悉英文的用户来说,可能需要一些时间来适应。
链接:
- 在线地址:rxresu.me/
- GitHub: github.com/AmruthPilla…
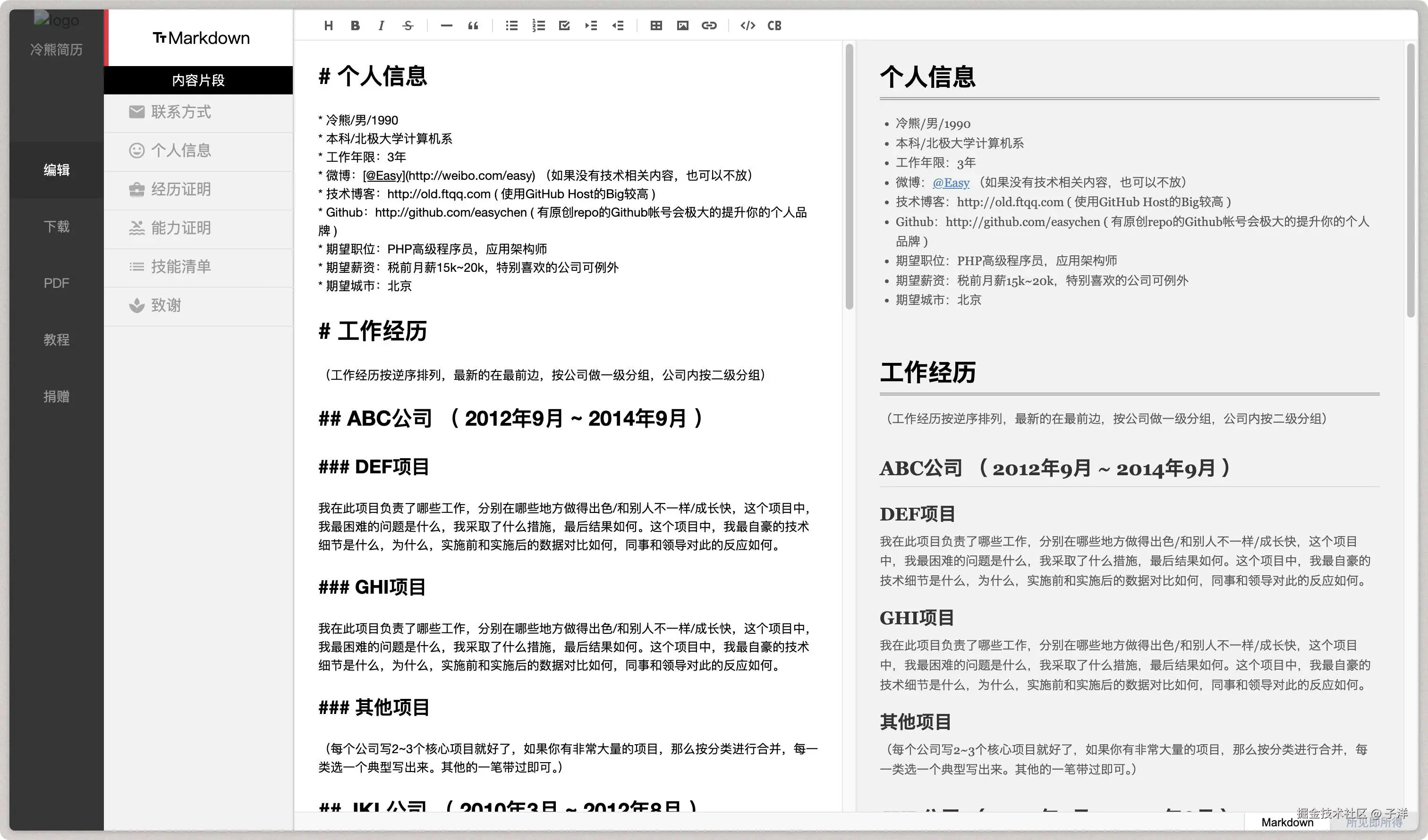
3. 冷熊简历
冷熊简历 是一个简约风格的简历制作工具,GitHub 上拥有 27.5k 的 star。它的设计非常简洁,适合喜欢极简风格的用户。
优点:
- 简约风格:界面简洁,操作简单,适合快速制作简历。
- 开源免费:完全开源,用户可以自由使用和修改。
缺点:
- 功能较少:相比其他工具,功能较为基础,适合对简历要求不高的用户。
链接:
- 在线地址:cv.ftqq.com/
- GitHub: github.com/geekcompany…
4. 木及简历
木及简历 是一款基于 Markdown 的简历制作工具,支持多种主题样式和排版。用户可以免费保存两份简历,并且支持导出 PDF、Markdown、图片等多种格式。
优点:
- Markdown 支持:适合熟悉 Markdown 的用户,编辑体验流畅。
- 多格式导出:支持导出 PDF、Markdown、图片等多种格式。
- 免费使用:基本功能免费,适合大多数用户。
缺点:
- 高级功能收费:部分高级功能需要付费使用。
链接:
- 在线地址:www.mujicv.com/
- GitHub: github.com/hua1995116/…
5. 猫步简历
猫步简历 是一个功能丰富的简历制作网站,支持云端存储、AI 智能帮写、多语言翻译等功能。虽然下载简历需要虚拟币,但用户可以通过签到、点 Star 等方式获取。
优点:
- AI 智能帮写:通过 AI 功能快速生成和优化简历。
- 云端存储:数据存储在云端,实时同步,永不丢失。
- 多语言支持:支持多语言翻译,适合国际化求职者。
缺点:
- 需要登录:需要注册账号登录使用,否则虽然可以预览界面,但会一直弹出登录弹窗。
- 下载需要虚拟币:下载简历需要虚拟币,虽然可以通过签到等方式获取,但可能会影响用户体验。
- 网站速度较慢:个人体验打开一些页面速度较慢
链接:
- 在线地址: maobucv.com/
- GitHub: github.com/Hacker233/r…
结语
以上五个简历制作网站各有特色,能够满足大部分用户的需求。魔方简历 和 冷熊简历 适合追求简约和快速上手的用户;响应式简历 和 木及简历 提供了更多自定义选项,适合对简历有较高要求的用户;而 猫步简历 则通过 AI 功能和云端存储,提供了更智能化的简历制作体验。
除了这些网站外,市面上还有许多其他优秀的简历制作工具,例如 Pixso、EnhanCV、Canva、Zety、VisualCV 等。这些工具也各具特色,比如 EnhanCV 可以读取你的简历文件,并自动生成多种风格的简历模板,非常方便。不过,这些工具通常需要注册账号或付费才能使用,适合对简历制作有更高要求的用户。