软件测试丨技术人的35岁危机:不会管理,代码再好也救不了你?

167 阅读8分钟

从“单兵作战”到“带队突围”,测试工程师如何用管理思维放大技术价值?

刺痛勤勤恳恳技术人的深夜对话

“张工,这次晋升名单又没有你……”

凌晨2点,刚修完线上Bug的张*伟收到主管的消息,盯着屏幕愣了很久。他想起上周的晋升答辩:

技术评审满分: 自研的自动化框架覆盖了80%核心场景;

团队协作零分: 因需求变更没及时同步测试方案,导致项目延期,被产品经理投诉“缺乏大局观”。

“我明明只想专心写代码,为什么要学管理?”

这是无数技术人的困惑,也是职业生涯最大的认知陷阱。

一、为什么技术人必须懂管理?

1. 残酷现实:技术天花板比想象中更低

薪资瓶颈: 一线城市高级测试开发工程师薪资中位数约35K,而测试负责人可达60K+(数据来源:拉勾招聘)。

职场真相: 35岁后,企业更愿为“能带人成事”的技术管理者支付溢价。

2. 管理≠当领导,而是让技术价值翻倍的杠杆

1: 用项目管理思维拆解需求,避免被无效需求消耗精力(如用WBS工作分解法评估测试工作量)。

2: 通过团队协作提升效率,让你的自动化框架被10人复用,而非自己“造轮子”。

3: 用沟通技巧争取资源(如推动开发完善单元测试,减少50%的重复缺陷)。

学社往期毕业的一学员用“非职权影响力”推动建立公司级Mock平台,年度效率提升200小时,次年晋升测试总监。

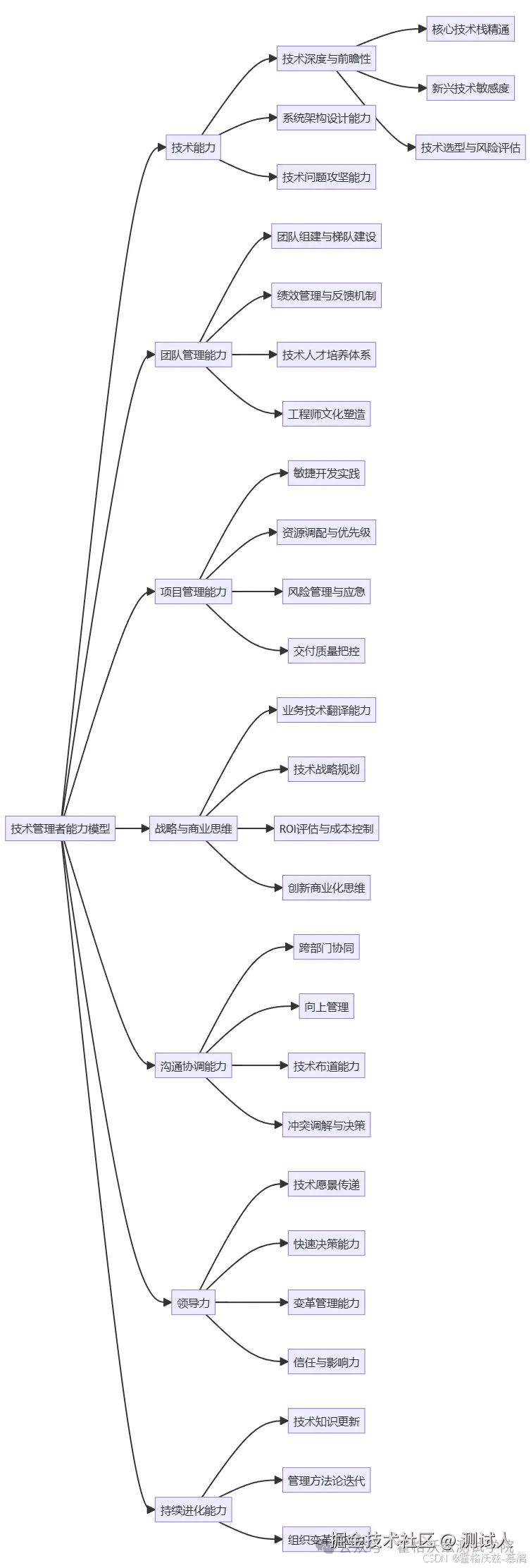
二、技术人学管理,到底学什么?

不是学“摆架子”,而是学“放大技术价值的核心技能”

1. 管理思维:从“执行者”到“策略者”

风险防控: 在需求评审阶段用“FMEA失效模式分析”预判风险点,而非被动救火。

资源整合: 通过跨部门协作,将AI测试工具推广到全业务线,成为技术标杆。

2. 沟通协作:技术落地的隐形推手

向上管理: 用数据说服老板为自动化测试投入资源(如ROI计算:1次投入减少500人日手工测试)。

平级协作: 用“技术方案评审会”对齐开发、产品预期,减少80%的沟通返工。

3. 团队赋能:让你的代码产生复利

知识沉淀: 建立团队测试用例库、工具链文档,新人上手效率提升70%。

梯队培养: 通过“自动化框架工作坊”培养组员,释放自身高阶技术攻坚时间。

三、拒绝“假大空”!测试管理训练营教你的实战技能

霍格沃兹测试开发学社《测试管理训练营6期》—— 专为技术人设计的管理突围课

1. 课程独特性:用技术逻辑讲管理,拒绝鸡汤

学管理像写代码: 用“流程图”“决策树”拆解团队协作问题。

工具化落地: 提供可直接复用的管理模板(如风险评估矩阵、沟通话术清单)。

2. 四大模块直击痛点

模块解决什么问题学员成果案例
技术管理思维如何让技术方案被老板/同事采纳?某学员推动建立性能测试体系,获年度创新奖
高效协作沟通如何应对甩锅、需求变更?用“需求影响评估表”减少50%临时加急需求
团队效能提升如何带新人、分配任务不背锅?建立自动化任务认领机制,团队效率提升40%
技术影响力建设如何从执行者成长为团队技术标杆?通过技术分享会晋升为公司内训讲师

3. 适合谁学?

想突破薪资瓶颈的高级测试工程师

刚带团队却不会分配任务的技术骨干

擅长写代码但害怕汇报、跨部门沟通的“隐形高手”

四、学员故事:管理思维如何改变职业生涯

“以前觉得管理是务虚,现在发现它让我的技术方案真正落地”

**磊,现任某中长测试负责人(曾经是我们训练营3期学员)

学习前: 独自维护自动化框架,每天加班到深夜,被吐槽“只会单干”。

学完后:

  • 用“利益分析法”说服上级组建3人工具链小组,框架覆盖率从60%提升至95%;
  • 通过“非暴力沟通”化解与开发的矛盾,缺陷响应速度提升3倍;
  • 现在又带领团队组建首个AI测试小组,晋升速度超过同期纯技术路线同事。

从测开技术提升再到测试管理系统知识学习,稳固了地位也延长了自己的职业生涯

这位同学现任南京某科技公司测试负责人(曾经是我们训练营4期学员)

学习前: 本科 38岁 南京 年薪35w左右,先学习我们的测试开发进阶班跳槽涨薪到50w

学完后: 测试管理班毕业后年薪60w,目标年薪70w+,已经40多岁,打破了大家焦虑的35岁职业瓶颈,后续还推荐下属来了解我们的“人工智能测试开发训练营”

送您一份软件测试学习资料大礼包

推荐阅读

Deepseek52条喂饭指令

在本地部署属于自己的 DeepSeek 模型,搭建AI 应用平台

深度解析:如何通过DeepSeek优化软件测试开发工作,提升效率与准确度

DeepSeek、文心一言、Kimi、豆包、可灵……谁才是你的最佳AI助手?

DeepSeek与Playwright结合:利用AI提升自动化测试脚本生成与覆盖率优化

从零到一:如何构建一个智能化测试平台?

软件测试/测试开发丨常见面试题与流程篇(附答案)

软件测试/测试开发丨学习笔记之Allure2测试报告

软件测试/测试开发丨Pytest测试用例生命周期管理-Fixture

软件测试/测试开发丨Python学习笔记之基本数据类型与操作

软件测试/测试开发丨学习笔记之列表、元组、集合

软件测试/测试开发丨Python常用数据结构-学习笔记

软件测试/测试开发丨Python控制流-判断&循环

软件测试/测试开发丨Python学习笔记之内置库科学计算、日期与时间处理

软件测试/测试开发丨面试题之软素质与反问面试官篇(附答案)

软件测试/测试开发丨iOS 自动化测试踩坑(一): 技术方案、环境配置与落地实践

推荐学习

【霍格沃兹测试开发】7天软件测试快速入门带你从零基础/转行/小白/就业/测试用例设计实战

【霍格沃兹测试开发】最新版!Web 自动化测试从入门到精通/ 电子商务产品实战/Selenium (上集)

【霍格沃兹测试开发】最新版!Web 自动化测试从入门到精通/ 电子商务产品实战/Selenium (下集)

【霍格沃兹测试开发】明星讲师精心打造最新Python 教程软件测试开发从业者必学(上集)

【霍格沃兹测试开发】明星讲师精心打造最新Python 教程软件测试开发从业者必学(下集)

【霍格沃兹测试开发】精品课合集/ 自动化测试/ 性能测试/ 精准测试/ 测试左移/ 测试右移/ 人工智能测试

【霍格沃兹测试开发】腾讯/ 百度/ 阿里/ 字节测试专家技术沙龙分享合集/ 精准化测试/ 流量回放/Diff

【霍格沃兹测试开发】Pytest 用例结构/ 编写规范 / 免费分享

【霍格沃兹测试开发】JMeter 实时性能监控平台/ 数据分析展示系统Grafana/Docker 安装

【霍格沃兹测试开发】接口自动化测试的场景有哪些?为什么要做接口自动化测试?如何一键生成测试报告?

【霍格沃兹测试开发】面试技巧指导/ 测试开发能力评级/1V1 模拟面试实战/ 冲刺年薪百万!

【霍格沃兹测试开发】腾讯软件测试能力评级标准/ 要评级表格的联系我

【霍格沃兹测试开发】Pytest 与Allure2 一键生成测试报告/ 测试用例断言/ 数据驱动/ 参数化

【霍格沃兹测试开发】App 功能测试实战快速入门/adb 常用命令/adb 压力测试

【霍格沃兹测试开发】阿里/ 百度/ 腾讯/ 滴滴/ 字节/ 一线大厂面试真题讲解,卷完拿高薪Offer !

【霍格沃兹测试开发】App自动化测试零基础快速入门/Appium/自动化用例录制/参数配置

【霍格沃兹测试开发】如何用Postman 做接口测试,从入门到实战/ 接口抓包(最新最全教程)