DeepSeek、微信、硅基流动、纳米搜索、秘塔搜索……十种不同方法实现DeepSeek使用自由

1,564 阅读7分钟

为了让大家实现 DeepSeek 使用自由,今天分享 10 个畅用 DeepSeek 的平台。

一、官方满血版:DeepSeek官网与APP

首推,肯定是 DeepSeek 的官网和 APP,可以使用满血版 R1 和 V3 模型,以及联网功能。

网址chat.deepseek.com/ | ai.com/
特点: 满血版R1和V3模型,支持联网功能,性能最强,功能最全。
适用场景: 需要最强大性能和完整功能的用户。
小贴士: 官网在上午较为流畅,下午和晚上可能会出现卡顿。预计后续服务器问题将得到改善。

二、开箱即用,零门槛

2.1、纳米AI搜索:360AI搜索升级版

网址www.n.cn/
特点: 目前纳米AI搜索提供无限制免费服务,用户可免费使用包括多模态搜索(文字、语音、拍照、视频)、一键生成短视频、AI问答等核心功能。
适用场景: 需要流畅体验和满血版功能的用户。
小贴士:较为稳定、免费、上手简单,强推!

2.2、秘塔AI搜索:结合RAG的AI搜索

网址metaso.cn/
特点: 提供R1模型,结合RAG技术,搜索体验更佳。
适用场景: 需要高效搜索和AI结合的用户。
小贴士: 类似平台还包括Perplexity,体验地址:www.perplexity.ai

2.3、天工AI

网址www.tiangong.cn/

特点: 天工AI是昆仑万维推出的多模态人工智能平台。

适用场景: 全能型AI助手,具备生成式搜索、多模态处理和多样化创作功能。

小贴士:特有的宝典功能,你会爱不释手。

2.4、腾讯元宝

网址yuanbao.tencent.com/
特点:提供了AI搜索、AI总结、AI写作等核心能力,能够一次性解析多个微信公众号链接、网址,以及PDF、word、txt等多种格式的文档,并支持超长的上下文窗口。2025年2月13日消息,腾讯AI助手腾讯元宝迎来更新,同时支持混元和DeepSeek两大模型。
适用场景: 开箱即用,加上公众号文档的加持,值得一试!

其他厂商的产品也在逐步接入中,如 Kimi百小应豆包 等等,期待更多好的产品!

三、微信接入DeepSeek

网址: 这个就不用说了吧。
特点:2月15日,部分微信用户发现,微信搜索已经上线“AI搜索”功能,并接入DeepSeek-R1提供的“深度思考”服务,此次接入DeepSeek的微信AI搜索功能,不仅整合了微信公众号等腾讯生态内的信息源,还支持联网搜索,能为用户提供更全面、实时、准确的回答
适用场景:国民级应用( 16.7 亿用户:数据来源网络,截至 2024 年 10 月)的接入,将加速重构AI大模型行业免费潮行业生态。
小贴士: 目前,该功能正灰度测试中,仅部分用户可体验。未获得测试资格的用户可通过下载“腾讯元宝”App,免费使用有公众号信源DeepSeek-R1满血版。

四、硅基流动:多模型服务提供商

硅基流动,是一家 AI 模型服务商,提供 R1、V3 满血版以及 DS 多尺寸模型。当然,也包括 GLM、Qwen、Hunyuan、Yi、FLUX、Llama、SD 等知名模型。

网址cloud.siliconflow.cn/i/WdXa2gje
特点: 提供R1、V3满血版及多尺寸模型,新用户注册送14元体验额度(约2000万Tokens)。
适用场景: 需要多种模型选择和较大免费额度的用户。
小贴士: 在线使用不支持联网功能,也不保存聊天记录。

五、硅基流动+Chatbox:保留聊天记录的解决方案

网址chatboxai.app/zh
特点: 结合硅基流动的API密钥,通过Chatbox客户端使用,支持聊天记录保存和附件上传。
适用场景: 需要保存聊天记录和多终端使用的用户。
小贴士: 需要自行创建硅基流动的API密钥,并在Chatbox中配置。

设置 --> 模型提供方 --> SILICONFLOW API

硅基流动网页 --> API密钥 --> 新建API密钥 --> 复制密钥

填写 API密钥 --> 选择模型 deepseek-ai/DeepSeek-R1

六、超算互联网:国家队的免费平台

超算互联网,由科技部牵头,于 2024 年 4 月 11 日上线。并免费开放3个月DeepSeek API接口。

网址chat.scnet.cn/
特点: 提供Qwen2.5-14B和32B的蒸馏版及DeepSeek满血版模型,支持联网功能,供全民免费使用(其中DeepSeek满血版3个月免费)。
适用场景: 需要免费的用户,DeepSeek满血版不大稳定。
小贴士: 适合对性能要求不高的用户。

满血版直接系统繁忙

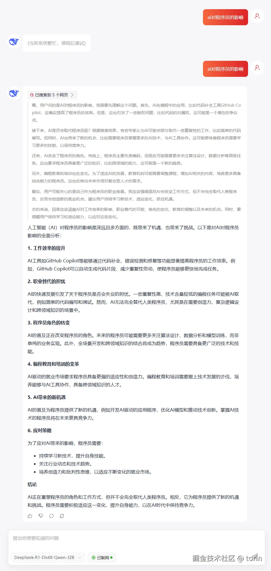
使用 DeepSeek-R1-Distill-Qwen-32B + 互联网搜索

七、云服务提供商:多云平台接入

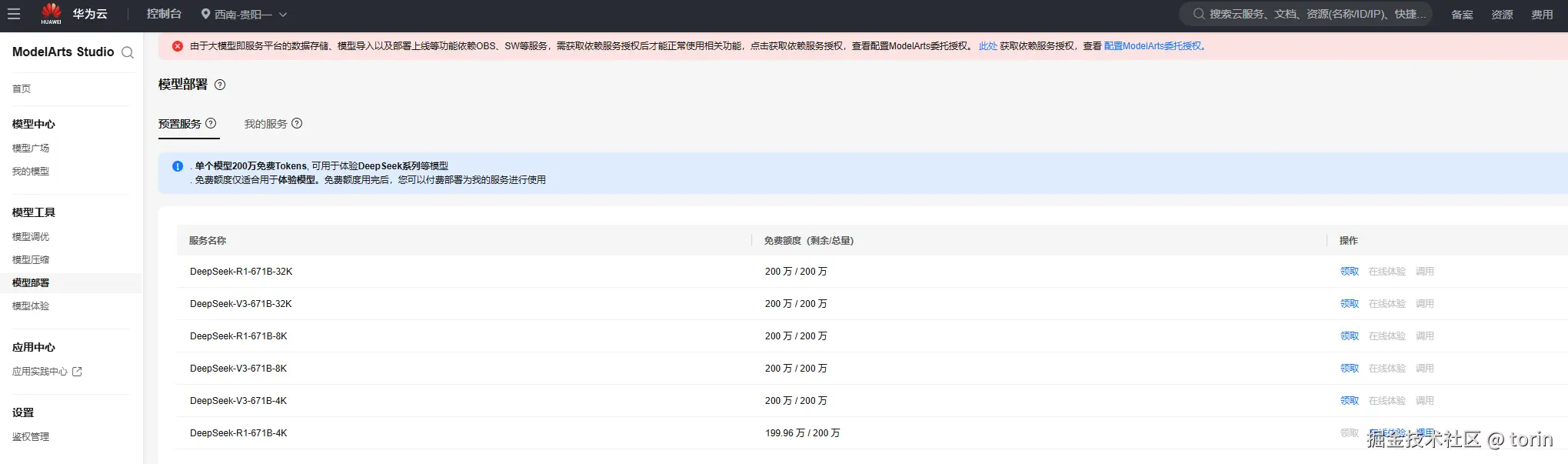
平台: 华为云、阿里云、京东云、腾讯云、火山引擎、华为昇腾社区、百度智能云等
特点: 提供DeepSeek接入,支持一定免费体验额度。
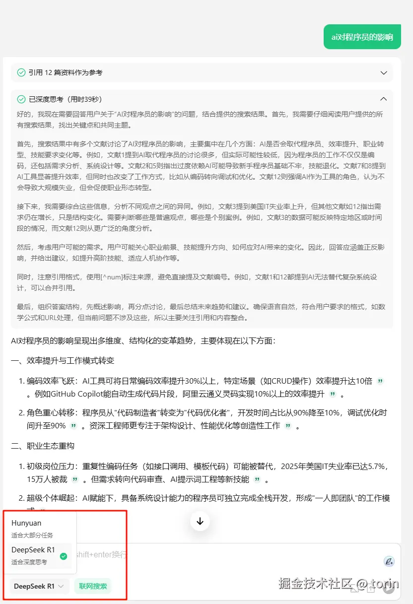
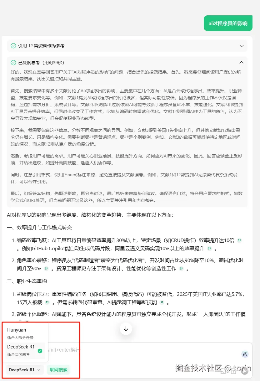
适用场景: 企业用户和需要长期稳定服务的用户,图表中有简单介绍,并附图。
小贴士: 部分平台支持OpenAISDK调用,可实现更多功能。

平台链接介绍
阿里云bailian.console.aliyun.com/阿里云百炼,后续会文章介绍使用
华为云cloud.siliconflow.cn/i/WdXa2gje硅基流动,上面有介绍
华为昇腾社区www.huaweicloud.com/6个模型,分别有两百万的token体验额度
腾讯云cloud.tencent.com/免费时长体验
火山引擎console.volcengine.com/ark较免费
京东云www.jdcloud.com/适合企业使用
百度智能云cloud.baidu.com/product-s/q…体验用了一下,莫名其妙就收到了欠费短信,已弃!

华为云

腾讯云

火山引擎

京东云

百度云

八、小艺助手:华为手机的内置AI

特点: 华为手机的小艺助手App(11.2.10.310版本及以上)已接入DeepSeek。
适用场景: 华为鸿蒙用户,无需注册和付费。
小贴士: 仅支持纯血鸿蒙版手机。

九、Poe:北美知乎旗下的AI聊天平台

网址poe.com/DeepSeek-R1
特点: 上下文164k,最大输出33k,性能强劲。
适用场景: 需要高性能AI聊天的用户。
小贴士: 需要科学上网工具。

十、英伟达:直接注册使用

网址build.nvidia.com/deepseek-ai…
特点: 直接邮箱注册,无需手机号或实名,即可使用DeepSeek-R1模型。
适用场景: 需要快速注册和使用DeepSeek的用户。
小贴士: 注册简单,无需额外工具。

大模型免费后人工智能商业模式如何演变?

人工智能大模型免费,听起来像是“赔本赚吆喝”,但其背后也隐藏着新的商业逻辑。

**技术优势推动免费模式。**头部厂商如DeepSeek、百度、阿里和OpenAI凭借技术优势,以更低成本提供更高性能服务,使“免费”成为巩固市场地位的利器。

**免费潮将加剧行业洗牌。**中小厂商因无法承担技术迭代成本可能退出市场,而头部企业通过用户数据积累优化模型,形成“技术升级-用户增长-成本下降”的良性循环,资源会进一步向头部集中。

**免费基础服务将成为流量入口。**通过技术输出、企业级解决方案等增值服务实现商业闭环。这场竞争的本质,是争夺下一代人机交互标准的制定权。

总结

无论你是追求最强性能的满血版用户,还是需要稳定服务的普通用户,亦或是希望练手的开发者,这十种方法都能满足你的需求。选择适合你的平台,解锁DeepSeek的无限可能,让AI成为你生活和工作的得力助手!