谷歌放大招!比DeepSeek好用100倍的AI来了(亲测)

537 阅读6分钟

“DeepSeek 很强?在我看来,它还不够。”

最近 DeepSeek-R1 风很大,吹捧声一片,前两天刚写了篇文章来抨击这种现象。

后台就被读者追问:“那除了 DeepSeek-R1,还有什么好用的 AI 工具呢?”

说实话,好用的 AI 真不少。

但要说最近让我眼前一亮,甚至觉得体验“惊艳”的,还真有一个。

最近我发现一款更炸裂、更丝滑、甚至可以说 “秒杀” DeepSeek-R1 的 AI

它就是谷歌的 Gemini 2.0 Flash Thinking Experimental 01-21。

图片

先别急着质疑,我知道 DeepSeek-R1 最近风头正劲,免费好用,很多人都在推。

但今天我要说的这款 Gemini,可能真的要“后来居上”了。

不服跑个分?

咱们先用数据说话。

看看权威的 LMSYS 竞技场评分榜,这个榜单是真实用户盲测出来的,分数相对客观,能反映模型的真实水平。

图片

看到了吗?DeepSeek-R1 在榜单上位列第四,已经很优秀了。

但排名第一的 Gemini 2.0 Flash Thinking Experimental 01-21,同样也是一个推理模型,强调“先思考,再输出答案”。

Gemini 是何方神圣?

你可能会问,这个 Gemini 2.0 Flash Thinking 是什么来头?真的有那么强吗?

是真的,亲测超级好用~

1、谷歌出品,免费开放,速度快到飞起

首先,它出自 Google DeepMind ,就是做出阿尔法狗的那个团队,技术实力毋庸置疑。

它现在完全免费开放使用,无任何次数限制的那种。

在 DeepSeek 官网上使用 R1,动不动就“服务器繁忙”,但 Gemini 则不会。

而且, Gemini 2.0 Flash Thinking更胜一筹的是速度。

用过的人都知道,它的输出速度极快,几乎是“秒出答案”,体验非常流畅。

在追求效率的今天,这一点太重要了。

体验起来就两个字:丝滑~跟吃了德芙一样。

2、超长上下文窗口:100 万 Token

如果你还在为模型的上下文长度不够用而烦恼,那 Gemini 2.0 Flash Thinking 绝对能让你眼前一亮。

它支持高达 100 万 Token 的上下文窗口。

这意味着什么?你可以一次性处理海量的文字信息,无论是长篇文档、代码库,还是复杂的对话,它都能轻松应对,并保持上下文的连贯性。

相比之下,DeepSeek-R1 虽然也很优秀,但在上下文窗口和速度上,Gemini 2.0 Flash Thinking 确实更具优势。

3、回答质量更强

我们直接来对比测试一下,看看 Gemini 2.0 Flash Thinking 和 DeepSeek-R1 到底谁更胜一筹。

我们准备了两个测试场景,来考验这两款大模型的能力:

提示词示例一:

请你扮演一位资深的营销专家,为一款全新的智能手表撰写一篇朋友圈文案。这款手表主打健康监测和运动功能,适合年轻白领人群。文案要简洁明了,突出产品的核心卖点,并引发用户购买欲望。

先看看 DeepSeek 的表现:

嗯,DeepSeek 这文案写得还算规整,把智能手表的功能点都列出来了。

图片

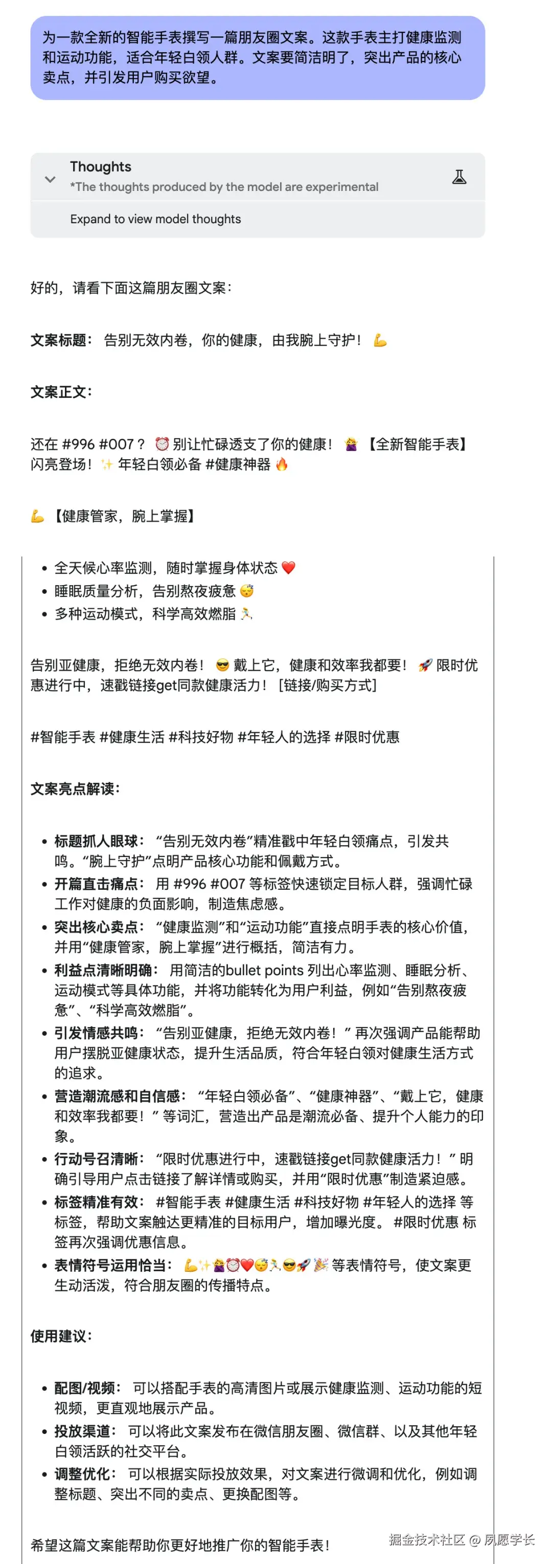
再来看看 Gemini 2.0 Flash Thinking 的表现:

Gemini 这文案,风格一下就活泼起来了!

最绝的是,Gemini 还贴心地附上了  “文案亮点解读” , 把它的文案思路都给你分析得明明白白。

图片

提示词示例二

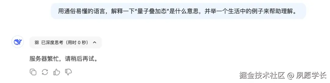
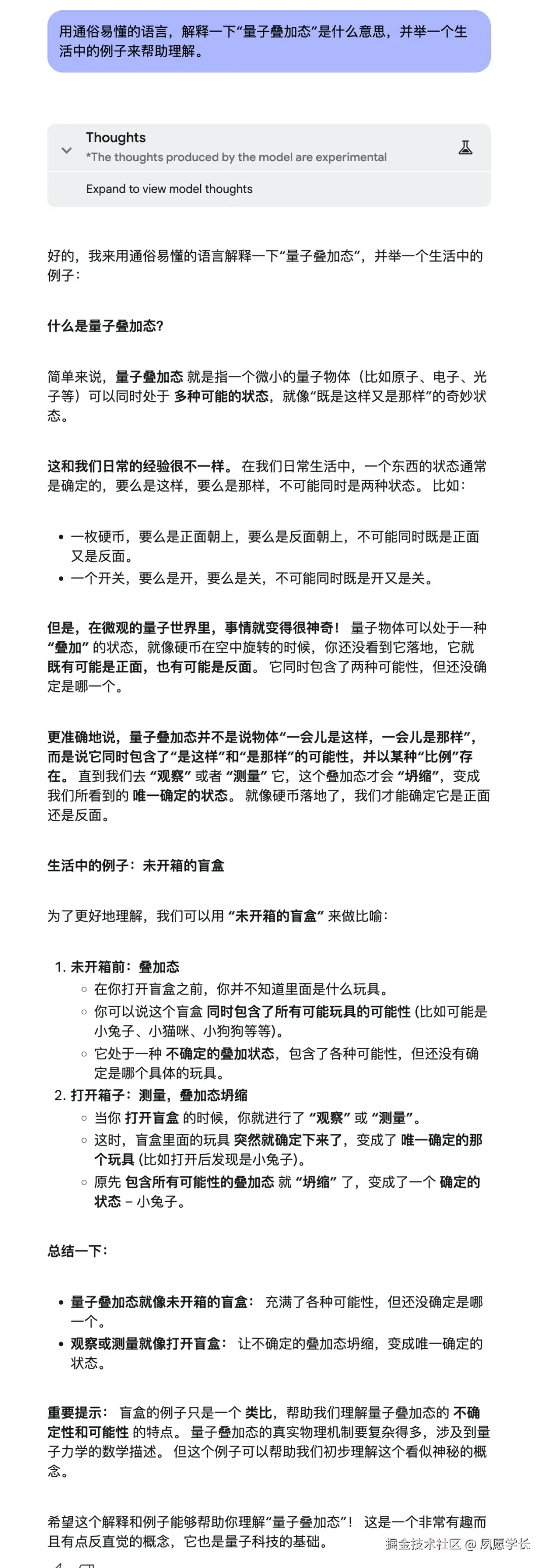
假设你是一位大学教授,正在给学生讲解“量子力学”的概念。请用通俗易懂的语言,解释一下“量子叠加态****”是什么意思,并举一个生活中的例子来帮助理解。

第二轮对比,DeepSeek 又又又卡了,“服务器繁忙,请稍后再试。”无语了😅

图片

还是先看看Gemini 2.0 Flash Thinking的表现吧,答案有点长,不过我是真看明白了。

图片

没办法,DeepSeek 重试了 N 回都不行,没办法,我只能使用硅基流动的 API 了,这个不卡。

对了,如果你不懂如何通过硅基流动丝滑地使用 DeepSeek-R1,可以评论一下,我看有需求的话写一篇教程。

DeepSeek-R1 通过 API 的回答如下,你觉得怎么样?

我觉得回答很短,根本就没有讲明白!

图片

从上面的对比可以看出,Gemini 2.0 Flash Thinking 在速度、上下文处理能力、以及某些特定场景下的推理能力方面,确实展现出了更强的实力。

当然,这只是初步测试,更深入的评测还需要大家自己去体验。

Gemini 快速上手指南

说了这么多,想必大家已经迫不及待想试试这款 “神仙模型” 了。

上手方法非常简单,只需要几步:

1、打开 Google AI Studio 实验室后台

复制粘贴以下网址到浏览器打开: aistudio.google.com/app/prompts…

图片

2、使用谷歌账号登录

如果你没有谷歌账号,需要先注册一个。

登录后,你就能看到的 AI Studio 界面。

3、选择模型:Gemini 2.0 Flash Thinking Experimental 01-21

在页面右侧的 “模型” 选择栏,下拉找到并选中  “Gemini 2.0 Flash Thinking Experimental 01-21”

图片

3、开始对话,体验飞速 AI

在左侧的对话框中,输入你的提示词 (Prompt),就可以开始和 Gemini 2.0 Flash Thinking 愉快地聊天了。

图片

看不懂英文?没关系!

Google AI Studio 界面是英文的,但别担心,现在的浏览器都有网页翻译功能,一键翻译成中文,操作无障碍。

图片

AI 模型迭代加速,保持开放心态

不得不说,AI 模型的发展速度真的太快了。

短短半个月,我们就见证了 DeepSeek-R1 的横空出世,又迎来了 Gemini 2.0 Flash Thinking 这样的 “后浪”。

对于我们用户来说,这绝对是好事。

免费、好用、更强大的 AI 工具越来越多,我们可以更好地利用它们来提升效率、拓展创造力。

所以,保持开放心态,拥抱新技术,积极尝试新模型,才能在这个 AI 时代不掉队。

赶紧去体验一下 Gemini 2.0 Flash Thinking 吧,相信我,你会回来感谢我的。

欢迎大家在评论区分享你的使用体验,一起交流学习。

以上,我写完了,如果这篇文章对你有启发,欢迎分享给更多正在学习 AI 的朋友。


这里是夙愿学长,全网首个 AI 工作流搭建 SOP 作者,曾带 500+学员掌握 AI 工作流。

我不喜欢跟风,只分享经过验证的、真有用的 AI 实战经验。

我相信,AI 应该帮助我们更好地生活,而不是更“卷”地工作。 

我希望,每个人都能通过 AI 提效,拥有更多时间去休息、去陪伴家人、去享受生活。